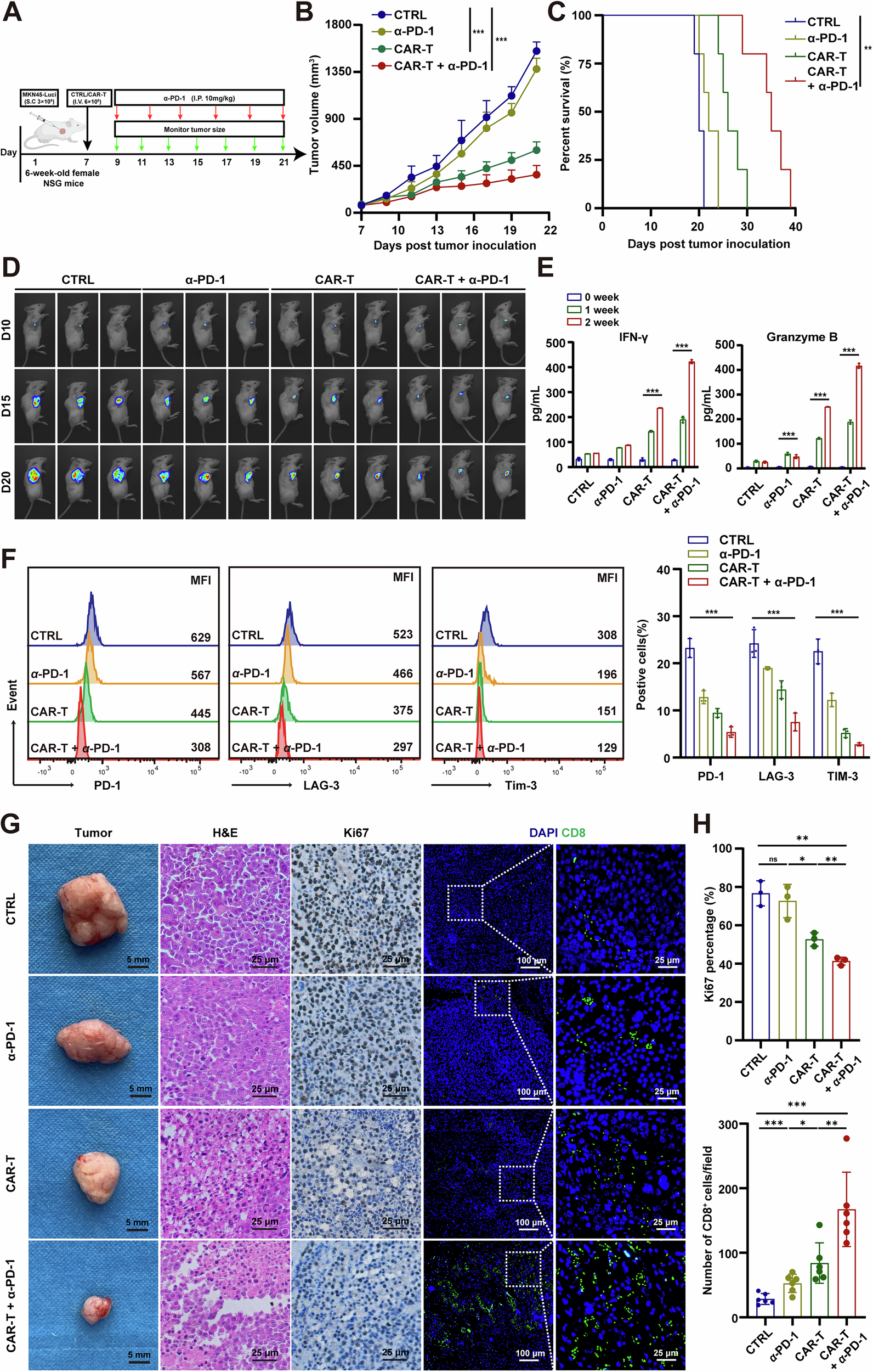
Fig. 6: ULBP2 CAR-T cells alone or in combination with PD-1 blockade suppress GC growth and prolong survival.
From: ULBP2 CAR-T cells enhance gastric cancer immunotherapy by inhibiting CAF activation

A Diagram of the experimental procedure. B, C Tumor growth (B) and survival (C) curves of the CDX mice treated with ULBP2 CAR-T, anti-PD-1, or ULBP2 CAR-T cells plus anti-PD-1 (n = 5). D Bioluminescent imaging of the CDX mice at different days post tumor inoculation. E Protein levels of IFN-γ and granzyme B in the serum of CDX mice at different weeks post tumor inoculation detected by ELISA (n = 3). F Protein levels of PD-1, LAG-3, and TIM-3 in tumor-infiltrating lymphocytes at day 21 post tumor inoculation in the CDX mice that received different treatments, as shown by FCM (n = 3). G Representative images of tumors, H&E staining, Ki-67 IHC staining, and CD8 IF staining in the CDX mice that received different treatments. H Quantification of Ki-67 (n = 3) and CD8+T (n = 6) cells in the CDX at day 21 post tumor inoculation. Data are represented as mean ± SEM (*p < 0.05, **p < 0.01, ***p < 0.001).