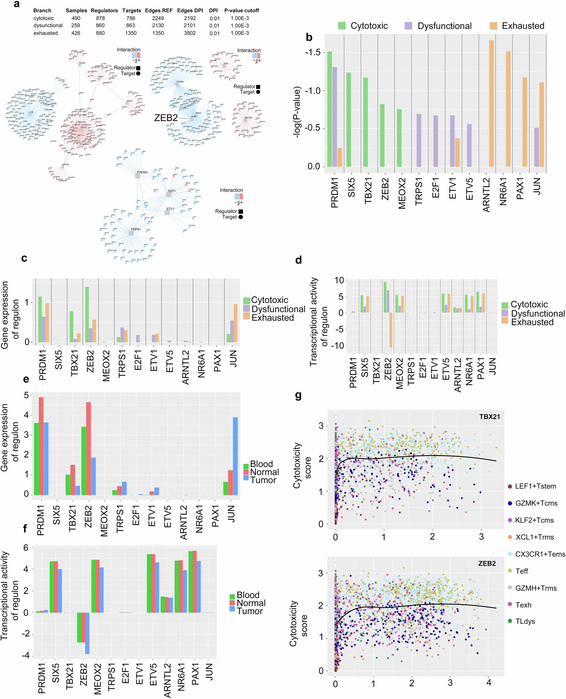
Fig. 3: Identification of master regulon(s) that may contribute to CD8+ differentiation along the cytotoxic effector trajectory.

a Visualization of the metaVIPER-based gene regulatory networks (GRNs) for the cytotoxic effector branch (CX3CR1+Tems→Teff cells), the dysfunctional (TLdys) branch, and the exhausted (Texh) branch. The grey square nodes indicate the core transcription factors (regulons), while the circular nodes indicate their target genes (colored by mode of regulation). b Plot of the top-ranking metaVIPER-based regulons for each developmental branch. c Gene expression levels and d metaVIPER-based transcriptional activity levels for the top-ranking regulons for each developmental branch. e Gene expression levels and f metaVIPER-based transcriptional activity levels for the top-ranking regulons by tissue type. g Correlation plots of ZEB2 and TBX21 gene expression levels with cytotoxicity scores. Solid black lines depict the LOESS fits between the gene expression levels and the cytotoxicity scores.