Abstract
Immune checkpoint blockade (ICB) offers an in vivo approach to activate CD8+ tumor-infiltrating lymphocytes (CD8+TILs) in cases of advanced non–small cell lung cancer (NSCLC). A large fraction of NSCLC patients is unresponsive to ICBs and relapse due to the development of dysfunctional CD8+TILs with impaired cytotoxicity. Therefore, an improved understanding of regulator(s) that favor the development of cytotoxic Teff cells over dysfunctional CD8+TILs is required for the success of ICB therapy in NSCLC patients. Here, our metaVIPER-based scRNA-seq analysis of deep CD8+ cell scRNA-seq data from 14 treatment-naïve NSCLC patients revealed that the master regulon ZEB2 may drive CD8+ differentiation along the cytotoxic effector trajectory in NSCLC tumors. In vitro, ZEB2 acts downstream of T-bet to stimulate lung tumor-reactive Teff cell differentiation. This T-bet/ZEB2 axis displays immunotherapeutic effects on KP.SIY lung tumors independent of ICB therapy and mediates the therapeutic effects of murine serum albumin-fused IL-2 + IL-12 combination immunotherapy (IL2-MSA + IL12-MSA) in mice. IL2-MSA + IL12-MSA operates through a parallel STAT4/FOXO1-mediated mechanism that promotes CD8+TIL T-bet/ZEB2 expression and lung tumor-reactive Teff cell differentiation. In conclusion, immunotherapeutic regimens that support ZEB2 activity in CD8+ cells may show promise in NSCLC patients.

Similar content being viewed by others
Introduction
Tumor infiltration by lymphocytes is associated with a favorable survival prognosis [1] and a better clinical response to immune checkpoint blockade (ICBs) [2]. ICBs are thought to “reprogram” CD8+ tumor-infiltrating lymphocytes (CD8+TILs) to produce antitumor responses by targeting inhibitory receptors such as programmed cell death protein 1 (PD-1), which are highly expressed by most CD8+TIL populations [3, 4]. The success of ICBs has established the importance of cancer immunotherapy, where it has been adopted as one of the standards of care for advanced non–small cell lung cancer (NSCLC). ICB therapy offers an in vivo approach to activate tumor-specific CD8+TILs, albeit in some cases, this modality does not create a sufficiently robust anti-tumor response. Therefore, a large fraction of NSCLC patients does not respond to ICBs and relapse.
Kissick et al. and Amigorena et al., with support from a number of scRNA-seq studies, propose a multi-step activation model as the best explanation for how CD8+TILs respond to cancer [5,6,7,8,9,10]: (i) undifferentiated CD8+TIL precursors proliferate in tumor-draining lymph nodes but fail to express effector molecules; (ii) these TIL precursors turn on co-stimulatory receptors and several chemokine receptors and slowly migrate through the juxtatumor tissue bearing markers of memory-resident T-cells (i.e., juxtatumor tissue-resident, memory-like CD8+TIL precursors [Trms]); and (iii) only once in the tumor do tumor-resident effector memory CD8+TILs (Tems) receive additional co-stimulation from antigen-presenting cells and transition into terminally-differentiated tumor-resident effector CD8+TILs (Teff). The presence of a T-cell-derived IFN-γ signature (and its target PD-L1) is predictive for ICB response in NSCLC [9, 11]. Fully-differentiated Teff (and a subset of CX3CR1+Tems) express IFN-γ and exert cytotoxic activity in patients with lung cancer [8, 12, 13]. In contrast, tumor-resident, terminally-exhausted CD8+TILs (Texh) and lung cancer–specific dysfunctional CD8+TILs (TLdys) are dysfunctional TILs characterized by impaired cytotoxicity, failure to make IFN-γ, and a strong association with non-response to ICB therapy in lung cancer patients [8, 9]. In fact, KP lung tumor-reactive CD8+TILs exhibit an ICB-refractory TLdys phenotype; IL2 + IL12 combination immunotherapy restores KP lung tumor-reactive Teff cell differentiation that suppresses KP lung tumor growth in mice [9, 14]. This evidence emphasizes a critical role of differentiation favoring Teff cells over Texh and TLdys cells for the success of ICB therapy in NSCLC patients.
To identify master regulon(s) that drive Teff cell differentiation, we can employ the metaVIPER algorithm, which leverages highly multiplexed, tissue-specific gene-reporter assays to accurately measure the activity of up to ∼6500 regulatory proteins (regulons) on a single-cell basis, including transcription factors (TFs), co-factors (co-TFs), signaling proteins, and surface markers, based on the expression of their downstream regulatory targets [15]. Single-cell, tissue-specific regulons are inferred using ARACNe, an information theoretic algorithm that has been experimentally validated in multiple tissue contexts, with a > 70% accuracy in target identification [16]. We used deep CD8+ cell single-cell RNA sequencing (scRNA-seq) data from lung tumor, adjacent normal tissues, and peripheral blood from 14 treatment-naïve NSCLC patients. We developed a metaVIPER-based scRNA-seq analysis pipeline to assess single-cell protein activity from single-cell ARACNe networks, followed by an optimized single-cell clustering approach. Consistent with viral disease models [17, 18], this analysis revealed that the master regulon ZEB2 may drive the differentiation of Teff cells in NSCLC tumors. We further demonstrate that ZEB2 acts downstream of the transcription factor TBX21 (T-bet) to stimulate lung tumor-reactive Teff cell differentiation in vitro. We show that this T-bet/ZEB2 axis in CD8+TILs displays immunotherapeutic effects on SIYRYYGL antigen-positive KrasG12D/+;p53fl/fl (KP.SIY) lung tumors independent of ICB therapy and is the primary mediator of the immunotherapeutic effects of murine serum albumin-fused IL-2 + IL-12 (IL2-MSA + IL12-MSA) on KP.SIY lung tumors. We finally demonstrate that IL2-MSA + IL12-MSA combination immunotherapy operates through a parallel STAT4/FOXO1-mediated mechanism that promotes CD8+TIL T-bet/ZEB2 expression and lung tumor-reactive Teff cell differentiation.
Results
metaVIPER-based scRNA-seq analysis reveals that the master regulon ZEB2 may drive CD8+ differentiation along the cytotoxic effector trajectory in NSCLC tumors
Guo et al. has published a scRNA-seq dataset derived from fourteen treatment-naïve NSCLC patients consisting of eleven lung adenocarcinoma patients and three squamous cell carcinoma patients [8]. Deep scRNA-seq analyses were performed on CD8+ cells across three tissue compartments: peripheral blood, NSCLC tumors, and adjacent normal lung tissues (Fig. 1a). To elucidate CD8+ cell heterogeneity, deep scRNA-seq clustering analysis based on t-distributed stochastic neighbor embedding (t-SNE) [19] identified nine distinct CD8+ clusters across a total of 3805 CD8+ cells (Fig. 1b and Supp. Fig. S1a). The expression of signature genes (Supp. File S1) and known functional markers supported the distinct identities and phenotypes (e.g., stem-cell like naïve, resident memory, effector, exhausted, etc.) of the nine CD8+ clusters (Fig. 1c, d and Supp. Fig. S1b). As expected, the two effector clusters (CX3CR1+Tems and Teff) were characterized by elevated expression of the cytotoxicity markers GNLY, GZMB, and PRF1 [20] and decreased expression of the inhibitory markers HAVCR2 and TIGIT [21]. The nine CD8+ clusters displayed varied tissue distributions (Fig. 1e, f). Specifically, the stem-cell-like naïve LEF1+Tstem cluster was primarily localized in the circulation (RO/E > 2.5), and the two effector CD8+ cell clusters (CX3CR1+Tems and Teff) were primarily localized in the circulation and adjacent normal lung tissue (RO/E > 1). The exhausted Texh cluster and dysfunctional TLdys cluster were primarily localized in lung tumors (RO/E > 1), which is consistent with previous studies supporting the development of exhausted and dysfunctional CD8+TIL phenotypes in lung tumors [5,6,7,8,9].
a t-SNE projection of CD8+ cells from the 14 treatment-naïve NSCLC patients. Each dot represents one single cell and is color-coded by tissue type. b t-SNE projection of CD8+ cells from the 14 treatment-naïve NSCLC patients displaying the nine main CD8+ clusters. Each dot represents one single cell and is color-coded by cell cluster. c Expression heatmap of the signature genes for the nine main CD8+ clusters. d Expression heatmap of key T-cell marker genes across the nine main CD8+ clusters. e t-SNE projection of CD8+ cells from the 14 treatment-naïve NSCLC patients displaying the nine main CD8+ clusters analyzed by tissue type. Each dot represents one single cell and is color-coded by cell cluster. f Tissue preference for the nine main CD8+ clusters. Each chart displays one cell cluster and is color-coded by tissue type (bars) and patient (dots). The ratio of observed cell numbers:random expectation (RO/E) was used for adjusting cell-sampling biases. RO/E > 1 shows enrichment. P-values are displayed [one-way ANOVA].
Kissick and Amigorena’s multi-step activation model proposes that CD8+ cells transition across phenotypes as they progress from the circulation through normal lung tissue and finally infiltrate the lung tumor [6, 10]. To characterize these proposed phenotypic transitions, the developmental trajectories of the nine CD8+ clusters were computationally inferred based on gene expression data inputted into the unsupervised inference algorithm Monocle [22]. Monocle inferred a root-trunk-branch structure, stemming from a LEF1+Tstem root that transitions into an intermediate Tcms/Trms trunk which branches out into a CX3CR1+Tems→Teff branch and a Texh branch (Fig. 2a). By applying naïveness, cytotoxicity, and exhaustion scores calculated from previously-established gene signatures [8] to the nine CD8+ clusters, we confirmed that the naïve, non-exhausted phenotypes (LEF1+Tstem, Tcms/Trms) branch out into a cytotoxic effector trajectory (CX3CR1+Tems→Teff) and an exhausted/dysfunctional trajectory (populated by Texh and TLdys cells) (Fig. 2b and Supp. Fig. S2). We confirmed that Component 2 of the Monocle trajectory (y-axis) was negatively correlated with the naïveness score and positively correlated with the cytotoxicity score; moreover, Component 1 of the Monocle trajectory (x-axis) was positively correlated with exhaustion (Fig. 2c and Supp. File S2). Applying Monocle pseudotime analysis (Fig. 2d), we further clarified our proposed root-trunk-branch structure with a LEF1+Tstem root, an intermediate Tcms/Trms trunk, a cytotoxic effector branch (CX3CR1+Tems→Teff), a distinct exhausted (Texh) branch, and a distinct dysfunctional (TLdys) branch (Fig. 2e). In sum, our findings suggest that naïve, non-exhausted CD8+ cells transition into (i) a cytotoxic effector trajectory (i.e., CX3CR1+Tems→Teff cells) primarily localized in the circulation and adjacent normal lung tissue, (ii) an exhausted (Texh) branch primarily localized within lung tumors, or (iii) a dysfunctional (TLdys) branch primarily localized within lung tumors.
a Monocle-based inference displays the nine main CD8+ clusters and b the branched developmental trajectory of CD8+ cells across two dimensions (naiveness and exhaustion). Each dot represents one single cell and is color-coded by cell cluster. c Correlation plots of the Monocle components with scores for naiveness, cytotoxicity, and exhaustion. Solid black lines depict the LOESS fits between the Monocle components and the respective scores. Embedded violin plots display the distributions of respective scores by cell cluster. R and P-values are displayed [Pearson correlation]. d Pseudotime analysis by cell cluster and e t-SNE projection of CD8+ cells displaying the branched developmental trajectory of CD8+ cells with a LEF1+Tstem root (A), an intermediate Tcms/Trms trunk (B1/B2/C), a cytotoxic effector branch (CX3CR1+Tems→Teff) (D1 → D2), a distinct exhausted (Texh) branch (E1 → E2.1), and a distinct dysfunctional (TLdys) branch (E1 → E2.2). Each dot represents one single cell and is color-coded by cell cluster.
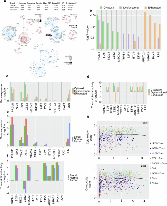
To identify master regulon(s) that may contribute to CD8+ differentiation along the cytotoxic effector trajectory (CX3CR1+Tems→Teff cells) in NSCLC tumors, we applied metaVIPER-based scRNA-seq analysis to construct GRNs of the cytotoxic effector branch (CX3CR1+Tems→Teff cells), the dysfunctional (TLdys) branch, and the exhausted (Texh) branch (Fig. 3a). From these GRNs, we established a set of criteria to identify TFs that display a high statistical significance in regulating the defined signature genes (Fig. 3b and Supp. Fig. S3). We identified the pro-effector TFs ZEB2, TBX21 (T-bet), and PRDM1 (Blimp-1) [23] as three core master regulons in the cytotoxic effector GRN. Interestingly, PRDM1 was also identified as a core master regulon in the dysfunctional GRN, suggesting a conflicting role for PRDM1 in contributing to the cytotoxic effector phenotype in NSCLC. Although the gene expression levels of ZEB2 and TBX21 were elevated in the cytotoxic effector trajectory relative to the dysfunctional and exhausted branches (Fig. 3c), the metaVIPER-derived transcriptional activity of ZEB2 was elevated in the cytotoxic effector trajectory with a moderate declination in the dysfunctional branch and a pronounced declination in the exhausted branch (Fig. 3d). Analyzing by tissue distribution, the gene expression levels of ZEB2 and TBX21 (Fig. 3e) as well as ZEB2 transcriptional activity (Fig. 3f) were downregulated in the tumor environment relative to the adjacent normal tissue and peripheral blood. We confirmed that ZEB2 and TBX21 displayed strong positive correlations with the cytotoxicity score at low gene expression levels, which tapers off as gene expression levels increase (Fig. 3g). This analysis suggests that ZEB2 may be a key driver of CD8+ differentiation along the cytotoxic effector trajectory in NSCLC tumors.
a Visualization of the metaVIPER-based gene regulatory networks (GRNs) for the cytotoxic effector branch (CX3CR1+Tems→Teff cells), the dysfunctional (TLdys) branch, and the exhausted (Texh) branch. The grey square nodes indicate the core transcription factors (regulons), while the circular nodes indicate their target genes (colored by mode of regulation). b Plot of the top-ranking metaVIPER-based regulons for each developmental branch. c Gene expression levels and d metaVIPER-based transcriptional activity levels for the top-ranking regulons for each developmental branch. e Gene expression levels and f metaVIPER-based transcriptional activity levels for the top-ranking regulons by tissue type. g Correlation plots of ZEB2 and TBX21 gene expression levels with cytotoxicity scores. Solid black lines depict the LOESS fits between the gene expression levels and the cytotoxicity scores.
Zeb2 stimulates lung tumor-reactive Teff cell differentiation
To analyze Zeb2 gene expression in lung tumor-reactive Teff cells, we used the murine KP.SIY lung tumor model [14], in which the lung tumor neoepitope antigen SIYRYYGL (SIY) is presented to TCR2C+CD8+ cells via the MHC class I protein H2-Kb [24, 25]. In our first KP.SIY model, we were able to isolate endogenous lung tumor-reactive CD8+ cells from KP.SIY lung tumor-bearing mice on days 7, 10, 13, and 16 post-tumor cell inoculation using PE-labeled, SIY-loaded MHC-I tetramers (Fig. 4a). Based on Klrg1 and IL-7Rα surface expression, these lung tumor-reactive CD8+ cells were segregated into a Teff subset (Klrg1hiIL-7Rαlo) and a Tems subset (Klrg1loIL-7Rαhi) [26]. As a negative control, naïve CD8+ cells (CD44loCD62Lhi) were isolated on day 0 immediately prior to tumor inoculation. Consistent with our foregoing in silico analysis, Zeb2 gene expression was most dramatically induced in the lung tumor-reactive Teff compartment and was lowest in the lung tumor-reactive Tems compartment, with negligible expression in naïve CD8+ cells (Fig. 4b). In our second KP.SIY model, TCR2C+CD8+ cells, which recognize the SIY-Kb ligand [24, 25], were adoptively transferred into KP.SIY lung tumor-bearing mice. Lung tumor-reactive TCR2C+CD8+ donor cells were sorted into Teff and Tems subsets on days 7, 10, 13, and 16 post-tumor cell inoculation. Similar to the first model, Zeb2 gene expression was dramatically induced in the lung tumor-reactive Teff compartment with minimal expression in the lung tumor-reactive Tems compartment and naïve CD8+ cells (Fig. 4c).
a Representative images showing the gating strategy to isolate circulating SIY-reactive CD8+ cells. b, c qPCR analysis of Zeb2 mRNA expression in purified naïve CD8+ cells (CD44loCD62Lhi), SIY-reactive Teff CD8+ cells (Klrg1hiIL-7Rαlo), or SIY-reactive Tems CD8+ cells (Klrg1loIL-7Rαhi) on the indicated days post-tumor inoculation in WT mice using the (b) endogenous CD8+ model and the (c) TCR2C+CD8+ adoptive transfer model. d, e The percentage of SIY-reactive CD8+ cells on the indicated days post-tumor inoculation in Zeb2-floxed (Zeb2fl/fl) mice and Zeb2fl/fl;Gzmb-Cre (Zeb2−/−) mice using the (d) endogenous CD8+ model and the (e) TCR2C+CD8+ adoptive transfer model. f, g The percentage of SIY-reactive CD8+ subsets (Teff, Tems) on day 7 post-tumor inoculation in Zeb2fl/fl mice and Zeb2−/− mice using the (f) endogenous CD8+ model and the (g) TCR2C+CD8+ adoptive transfer model. h qPCR analysis of Teff-signature genes in SIY-reactive Teff cells on day 7 post-tumor inoculation in Zeb2fl/fl mice and Zeb2−/− mice using the TCR2C+CD8+ adoptive transfer model. Data depicts means ± SDs from n = 12 mice/group. *P < 0.05; **P < 0.01 [a–g two-way ANOVA, h t-test].
Ectopic ZEB2 overexpression is cytotoxic to activated CD8+ cells [17], so Zeb2 gain-of-function studies cannot be practically employed here. Therefore, we constructed a Zeb2 conditional knock-out model wherein Zeb2 was selectively deleted from activated CD8+ cells. As CD8+ lymphocytes upregulate Granzyme B (Gzmb) transcription upon activation [27], this was accomplished through crossing Zeb2-floxed (Zeb2fl/fl) mice to Gzmb-Cre mice to create Zeb2fl/fl;Gzmb-Cre (Zeb2−/−) mice. In both KP.SIY models, Zeb2 knockout significantly suppressed the number of lung tumor-reactive CD8+ cells on days 7, 10, 13, and 16 post-tumor cell inoculation (Fig. 4d, e). In both KP.SIY models, Zeb2 knockout significantly suppressed the proportion of lung tumor-reactive Teff cells in the spleen on day 7 post-tumor cell inoculation (Fig. 4f, g). As Zeb2fl/fl and Zeb2−/− mice possessed differing proportions of lung tumor-reactive Teff cells, we isolated lung tumor-reactive TCR2C+CD8+ donor Teff cells from each genotype in order to directly compare gene expression within lung tumor-reactive Teff cells. Notably, Zeb2 knockout downregulated expression of Teff-signature genes (i.e., Ccl3, Cx3cr1, Gzma, Gzmb, Klra3, Klrg1, Prdm1, and S1pr5 [17, 18]) in lung tumor-reactive TCR2C+CD8+ donor Teff cells (Fig. 4h). In sum, these findings suggest that Zeb2 stimulates lung tumor-reactive Teff cell differentiation.
ZEB2 acts downstream of the transcription factor T-bet to stimulate lung tumor-reactive Teff cell differentiation
The transcription factor TBX21 (T-bet) is a direct transcriptional activator of ZEB2 in CD8+ cells [17, 18]. Consistent with Zeb2 gene expression, Tbx21 gene expression was most dramatically induced in the Teff compartment and was lowest in the Tems compartment of lung tumor-reactive CD8+ cells from KP.SIY lung tumor-bearing mice (Fig. 5a). Correlation analysis revealed a strong statistical correlation between Tbx21 gene expression and Zeb2 gene expression in Teff cells (Fig. 5b). A similar pattern of findings was discovered with lung tumor-reactive TCR2C+CD8+ donor Teff cells (Fig. 5c, d). Employing Tbx21-floxed (Tbx21fl/fl) mice to Gzmb-Cre mice to create Tbx21fl/fl;Gzmb-Cre (Tbx21−/−) mice, Tbx21 knockout significantly suppressed the proportion of lung tumor-reactive Teff cells in the spleen on day 7 post-tumor cell inoculation in both KP.SIY models (Fig. 5e, f).
a, c qPCR analysis of Tbx21 mRNA expression in purified naïve CD8+ cells (CD44loCD62Lhi), SIY-reactive Teff CD8+ cells (Klrg1hiIL-7Rαlo), or SIY-reactive Tems CD8+ cells (Klrg1loIL-7Rαhi) on the indicated days post-tumor inoculation in WT mice using the a endogenous CD8+ model and the (c) TCR2C+CD8+ adoptive transfer model. b, d Correlation analysis of Tbx21 mRNA expression and Zeb2 mRNA expression in SIY-reactive Teff cells on days 7 post-tumor inoculation in WT mice using the (b) endogenous CD8+ model and the (d) TCR2C+CD8+ adoptive transfer model. e, f The percentage of SIY-reactive CD8+ cells on the indicated days post-tumor inoculation in Tbx21-floxed (Tbx21fl/fl) mice and Tbx21fl/fl; Gzmb-Cre (Tbx21−/−) mice using the (e) endogenous CD8+ model and the (f) TCR2C+CD8+ adoptive transfer model. g, h Analyses performed in the TCR2C+CD8+ adoptive transfer model on day 7 post-tumor inoculation. g (left) qPCR analysis of Tbx21 mRNA expression in SIY-reactive TCR2C+CD8+ Teff donor cells derived from Zeb2-floxed (Zeb2fl/fl) and Zeb2fl/fl; Gzmb-Cre (Zeb2−/−) mice; (right) qPCR analysis of Zeb2 mRNA expression in SIY-reactive TCR2C+CD8+ Teff donor cells derived from Tbx21fl/fl and Tbx21−/− mice. h ChIP analysis performed with an anti-T-bet or IgG control antibody at the 3′ UTR (−3 kB) and transcription start site (TSS) in SIY-reactive TCR2C+CD8+ Teff donor cells derived from Tbx21fl/fl and Tbx21−/− mice. i Tumor-reactive TCR2C+CD8+ donor cells derived from Zeb2fl/fl and Zeb2−/− mice were spin-transduced with a retroviral T-bet overexpression vector (T-bet-OE) or empty control vector (Ctrl) and introduced to recipient tumor-bearing mice. qPCR analysis of Teff-signature genes in SIY-reactive TCR2C+CD8+ Teff cells on day 7 post-tumor inoculation. Data depicts means ± SDs from n = 12 mice/group. *P < 0.05; **P < 0.01 [a–f two-way ANOVA, g t-test, h, i one-way ANOVA].
As Zeb2 knockout did not significantly impact Tbx21 gene expression, while Tbx21 knockout significantly downregulated Zeb2 gene expression, in lung tumor-reactive TCR2C+CD8+ donor Teff cells (Fig. 5g), we postulated that Zeb2 functions downstream of T-bet in lung tumor-reactive Teff cells. ChIP-qPCR in Tbx21fl/fl and Tbx21−/− lung tumor-reactive TCR2C+CD8+ donor Teff cells revealed that T-bet binds directly to the Zeb2 promoter (Fig. 5h). To demonstrate T-bet’s dependency upon Zeb2, a Tbx21-expressing retrovirus was employed to overexpress the T-bet protein in Zeb2fl/fl and Zeb2−/− lung tumor-reactive TCR2C+CD8+ donor Teff cells, which were then introduced to KP.SIY lung tumor-bearing mice. We isolated SIY-reactive TCR2C+CD8+ donor Teff cells from each mouse cohort to directly compare Teff-signature gene expression. T-bet overexpression in Zeb2fl/fl Teff cells stimulated expression of all Teff-signature genes (Fig. 5i). In contrast, T-bet overexpression in Zeb2−/− Teff cells did not significantly impact expression of any Teff-signature genes. As T-bet displayed dependency upon Zeb2 in upregulating Teff-signature genes in lung tumor-reactive Teff cells, Zeb2 appears to act downstream of T-bet to stimulate lung tumor-reactive Teff cell differentiation.
The T-bet/ZEB2 axis displays immunotherapeutic effects on KP.SIY lung tumors independent of ICB therapy
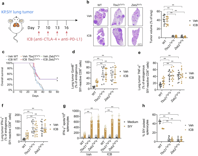
Given that the T-bet/ZEB2 axis stimulates lung tumor-reactive Teff cell differentiation, we hypothesized that T-bet or Zeb2 overexpression should display immunotherapeutic effects on KP.SIY lung tumors. WT, Tbx21Tg/Tg, or Zeb2 Tg/Tg KP.SIY lung tumor-bearing mice were treated with vehicle or ICB on days 7, 10, 13, and 16 of tumor growth and monitored daily for survival (Fig. 6a). ICB alone produced no significant effects on lung tumor burden or survival (Fig. 6b, c). However, both T-bet and Zeb2 overexpression significantly reduced lung tumor burden and significantly prolonged survival tumors independent of ICB. Both T-bet and Zeb2 overexpression significantly enhanced the percentages of endogenous lung tumor-reactive GzmB+, TNF-α+, and IFN-γ+ CD8+ TILs independent of ICB (Fig. 6d–f). Moreover, both T-bet and Zeb2 overexpression significantly enhanced endogenous IFN-γ-producing, lung tumor-reactive splenocytes (Fig. 6g) and death of SIY-pulsed splenocytes (Fig. 6h) independent of ICB. In sum, this evidence suggests that the T-bet/ZEB2 axis displays immunotherapeutic effects on KP.SIY lung tumors independent of ICB therapy.
a Schematic of the ICB study. WT, Tbx21Tg/Tg, or Zeb2 Tg/Tg mice inoculated with KP.SIY lung tumors received intraperitoneal (i.p.) injections of either vehicle control or immune checkpoint blockade (ICB) on days 7, 10, 13, and 16 post-tumor inoculation. Each i.p. ICB injection contained 100 mg anti-PD-L1 and 100 mg anti-CTLA-4. b Representative H&E images of lung tumor burden and quantification of the percentage of tumor area per lung lobe assessed on day 21 post-tumor inoculation. c Survival analysis of mice inoculated with KP.SIY lung tumors. d–f Analysis of (d) GzmB, e TNF-α, and f IFN-γ expression on endogenous SIY-reactive CD8+ cells in KP.SIY tumor-bearing mice on day 14 after tumor inoculation. g IFN-γ ELISpot assay of IFN-γ producing splenocytes from KP.SIY tumor-bearing mice on day 14 post-tumor inoculation. h To assay in vivo cytotoxicity, mice inoculated with KP.SIY lung tumors were challenged intravenously with SIY-pulsed CFSElo or unpulsed CFSEhi splenocytes on day 14 post-tumor inoculation. Four hours following splenocyte challenge, mouse spleens were analyzed. Data depicts means ± SDs or medians ± ranges from n = 12 mice/group. *P < 0.05; **P < 0.01 [b, d–h two-way ANOVA, c log-rank test]. The figure is created using elements from BioRender.com.
The T-bet/ZEB2 axis is the primary mediator of the immunotherapeutic effects of IL-2 + IL-12 on KP.SIY lung tumors
ZEB2 overexpression plays a clear oncogenic role in early T-cell precursor leukemia (ETP-ALL) [28, 29]; therefore, direct application of T-bet or Zeb2 gain-of-function in CD8+ cells will likely be of little clinical utility. Horton et al. [14] has successfully employed the long-acting murine serum albumin (MSA)-cytokine fusion proteins MSA-IL2 and MSA-IL12 (alone or in combination) as anti-lung tumor cytokine immunotherapy in mice. We hypothesized that the T-bet/ZEB2 axis may be the primary mediator of the immunotherapeutic effects of MSA-IL2 + MSA-IL12 on KP.SIY lung tumors.
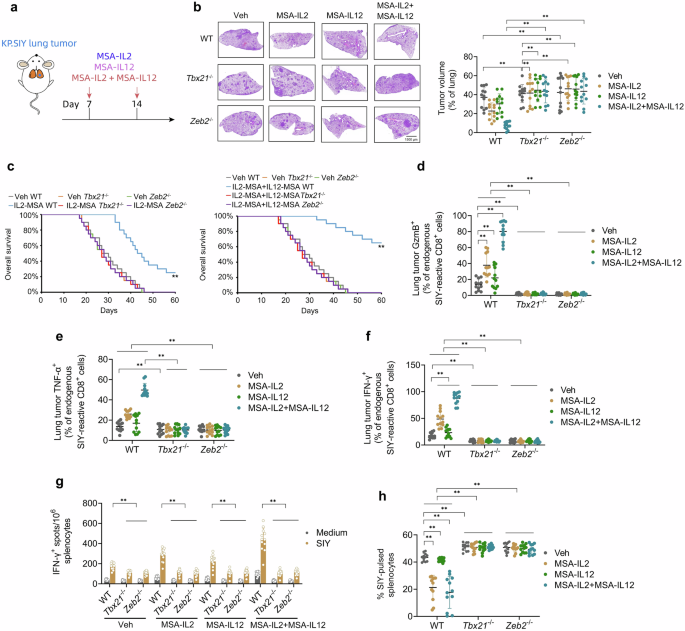
WT, Tbx21−/−, or Zeb2−/− KP.SIY lung tumor-bearing mice were treated with MSA-IL2 and MSA-IL12 (alone or in combination) on day 7 of tumor growth and monitored daily for survival (Fig. 7a). Both IL2-MSA and IL2-MSA + IL12-MSA significantly reduced lung tumor burden and significantly prolonged survival, with IL2-MSA + IL12-MSA producing more significant effects (Fig. 7b, c). IL12-MSA monotherapy did not significantly prolong survival (Supp. Fig. S4). These pro-survival effects of cytokine immunotherapy were dependent upon T-bet and Zeb2. IL2-MSA + IL12-MSA significantly enhanced the percentages of endogenous lung tumor-reactive GzmB+, TNF-α+, and IFN-γ+ CD8+ TILs in a T-bet/Zeb2-dependent manner (Fig. 7d–f). Moreover, IL2-MSA + IL12-MSA significantly enhanced endogenous IFN-γ-producing, lung tumor-reactive splenocytes (Fig. 7g) and death of SIY-pulsed splenocytes (Fig. 7h) in a T-bet/Zeb2-dependent manner. In sum, this evidence suggests that the T-bet/ZEB2 axis is the primary mediator of the immunotherapeutic effects of MSA-IL2 + MSA-IL12 on KP.SIY lung tumors.
a Schematic of the murine serum albumin (MSA)-cytokine fusion study. WT, Tbx21fl/fl; Gzmb-Cre (Tbx21−/−), or Zeb2fl/fl; Gzmb-Cre (Zeb2−/−) mice inoculated with KP.SIY lung tumors received either vehicle control, IL-2-MSA, IL-12-MSA, or the combination on day 7 post-tumor inoculation. b Representative H&E images of lung tumor burden and quantification of the percentage of tumor area per lung lobe assessed on day 21 post-tumor inoculation. c Survival analysis of WT, Tbx21−/−, or Zeb2−/− mice inoculated with KP.SIY lung tumors that received either vehicle control, IL-2-MSA, or IL-2-MSA + IL-12-MSA. d–f Analysis of (d) GzmB, e TNF-α, and f IFN-γ expression on endogenous SIY-reactive CD8+ cells in KP.SIY tumor-bearing mice on day 10 after tumor inoculation. g IFN-γ ELISpot assay of IFN-γ producing splenocytes from KP.SIY tumor-bearing mice on day 10 post-tumor inoculation. h To assay in vivo cytotoxicity, mice inoculated with KP.SIY lung tumors were challenged intravenously with SIY-pulsed CFSElo or unpulsed CFSEhi splenocytes on day 10 post-tumor inoculation. Four hours following splenocyte challenge, mouse spleens were analyzed. Data depicts means ± SDs or medians ± ranges from n = 12 mice/group. *P < 0.05; **P < 0.01 [b, d–h two-way ANOVA, c log-rank test]. The figure is created using elements from BioRender.com.
IL2-MSA + IL12-MSA immunotherapy operates through a parallel IL-2-FOXO1/IL-12-STAT4-mediated mechanism to promote T-bet/ZEB2 expression and lung tumor-reactive Teff cell differentiation
IL-12 induces Stat4 phosphorylation and downstream T-bet expression via a Stat-responsive enhancer on the Tbx21 promoter in CD8+ cells [30]. Moreover, IL-2, via mTORC/Akt signaling, depresses Foxo1’s inhibition of Tbx21 transactivation in CD8+ cells [31, 32]. Based on this evidence, we hypothesized that IL2-MSA + IL12-MSA immunotherapy operates through a parallel IL-2-Foxo1/IL-12-Stat4-mediated mechanism to promote T-bet and Zeb2 expression in CD8+ cells, with IL-2 depressing Foxo1’s blockade of IL-12/Stat4’s transactivation of Tbx21 (Fig. 8a). To investigate this proposed mechanism in vitro, CD8+ cells were isolated from WT mice, constitutive nuclear-localized Foxo1-triple alanine phosphorylation mutant mice (Foxo1-AAA), and phosphorylation-defective Stat4 mutant mice (Stat4Y693A) were activated via anti-CD3 and anti-CD28, and subjected to vehicle, MSA-IL2, and MSA-IL12 (alone or in combination) (Fig. 8b). As expected, MSA-IL2-treated WT cells displayed enhanced Jak1/Akt signaling activation and Foxo1S256 phosphorylation, while MSA-IL12-treated WT cells displayed enhanced phosphorylation of Jak2Y1007 and Stat4Y694 (Fig. 8c). Under all conditions, the Foxo1-AAA mutant displayed strong Foxo1 nuclear localization, and the Stat4Y693A mutant displayed no discernable Stat4Y693 phosphorylation. Notably, IL2-MSA + IL12-MSA dramatically enhanced expression of Tbx21 and Zeb2, which were completely abrogated by Stat4Y693A or Foxo1-AAA (Fig. 8d). WT, Foxo1-AAA, or Stat4Y693A KP.SIY lung tumor-bearing mice were treated with MSA-IL2 and MSA-IL12 (alone or in combination) on day 7 of tumor growth and monitored daily for survival (Fig. 8e). Both IL2-MSA and IL2-MSA + IL12-MSA significantly reduced lung tumor burden and significantly prolonged survival, with IL2-MSA + IL12-MSA producing more significant effects (Fig. 8f, g). These pro-survival effects of cytokine immunotherapy were dependent upon Stat4 or Foxo1. IL12-MSA monotherapy did not significantly prolong survival (Supp. Fig. S5). IL2-MSA + IL12-MSA significantly enhanced the percentages of endogenous lung tumor-reactive GzmB+, TNF-α+, and IFN-γ+ CD8+ TILs in a Stat4 or Foxo1-dependent manner (Fig. 8h–j). Moreover, IL2-MSA + IL12-MSA significantly enhanced endogenous IFN-γ-producing, lung tumor-reactive splenocytes (Fig. 8k) and death of SIY-pulsed splenocytes (Fig. 8l) in a Stat4 or Foxo1-dependent manner. In sum, this evidence suggests that IL2-MSA + IL12-MSA immunotherapy operates through a parallel IL-2-FOXO1/IL-12-STAT4-mediated mechanism to promote T-bet/ZEB2 expression and lung tumor-reactive Teff cell differentiation.
a Schematic of the proposed parallel IL-2-Foxo1/IL-12-Stat4-mediated mechanism. b Naïve CD8+ cells isolated from WT mice, constitutive nuclear-localized Foxo1-triple alanine phosphorylation mutant mice (Foxo1-AAA), and phosphorylation-defective Stat4 mutant mice (Stat4Y693A) were activated ex vivo with anti-CD28 and anti-CD3 antibodies and treated with either vehicle control, IL-2-MSA, IL-12-MSA, or the combination for three days. c Western blotting analysis of Jak1/Akt signaling and Foxo1S256 phosphorylation as well as phosphorylation of Jak2Y1007 and Stat4Y694. Full, uncropped Western blots are provided in the Supplementary Material. d qPCR analysis of Tbx21 mRNA expression and Zeb2 mRNA expression. e Schematic of the murine serum albumin (MSA)-cytokine fusion study. WT, Foxo1-AAA, or Stat4Y693A mice inoculated with KP.SIY lung tumors received either vehicle control, IL-2-MSA, IL-12-MSA, or the combination on day 7 post-tumor inoculation. f Quantification of the percentage of tumor area per lung lobe assessed on day 21 post-tumor inoculation. g Survival analysis of WT, Foxo1-AAA, or Stat4Y693A mice inoculated with KP.SIY lung tumors that received either vehicle control, IL-2-MSA, or IL-2-MSA + IL-12-MSA. h–j Analysis of (h) GzmB, i TNF-α, and j IFN-γ expression on endogenous SIY-reactive CD8+ cells in KP.SIY tumor-bearing mice on day 10 after tumor inoculation. k IFN-γ ELISpot assay of IFN-γ producing splenocytes from KP.SIY tumor-bearing mice on day 10 post-tumor inoculation. l To assay in vivo cytotoxicity, mice inoculated with KP.SIY lung tumors were challenged intravenously with SIY-pulsed CFSElo or unpulsed CFSEhi splenocytes on day 10 post-tumor inoculation. Four hours following splenocyte challenge, mouse spleens were analyzed. Data depicts means ± SDs or medians ± ranges from n = 12 mice/group. *P < 0.05; **P < 0.01 [d, f, h–l two-way ANOVA, g log-rank test]. The figure is created using elements from BioRender.com.
Discussion
Consistent with Kissick and Amigorena’s multi-step activation model for CD8+TILs, our in silico findings revealed that naïve, non-exhausted CD8+ cells transition into (i) a cytotoxic effector trajectory (i.e., CX3CR1+Tems→Teff cells) primarily localized in the circulation and adjacent normal lung tissue, (ii) a Texh branch primarily localized within lung tumors, or (iii) a TLdys branch primarily localized within lung tumors. Given that fully-differentiated Teff (and a subset of CX3CR1+Tems) express IFN-γ and exert cytotoxic activity in patients with lung cancer [8, 12, 13], we sought to identify master regulon(s) that may contribute to CD8+ differentiation along the cytotoxic effector trajectory in NSCLC tumors. Although several TFs have been generally associated with Teff cell differentiation [33], our metaVIPER-based analyses revealed that the transcription factor ZEB2 may be a key driver of the cytotoxic effector trajectory in NSCLC tumors. Further examination of Zeb2 in two KP.SIY models revealed that Zeb2 gene expression was dramatically induced in the lung tumor-reactive Teff compartment with minimal expression in the lung tumor-reactive Tems cells and naïve CD8+ cells. This consistent with previous research showing that ZEB2 expression correlates with the degree of Teff cell differentiation in both human and mouse memory CD8+ cells [34, 35].
Similar to ZEB2, expression of the transcription factor T-bet correlates with the degree of Teff cell differentiation [36, 37]. Using Zeb2 and Tbx21 conditional knock-out models, we discovered that Zeb2 functions downstream of T-bet in stimulating lung tumor-reactive Teff cell differentiation. This consistent with previous research showing that ZEB2 is a direct transcriptional target of T-bet and that the ZEB2’s transcriptional program highly overlaps with T-bet’s transcriptional program in CD8+ cells [17, 18]. Further in vivo studies revealed that this T-bet/ZEB2 axis displays immunotherapeutic effects on KP.SIY lung tumors independent of ICB therapy and is the primary mediator of the immunotherapeutic effects of MSA-IL2 + MSA-IL12 on KP.SIY lung tumors. Similarly, the T-bet/ZEB2 axis has been shown to promote Teff cell differentiation in response to primary and secondary infection [17, 18]. Mechanistically, this combination immunotherapy operates through a parallel IL-2-JAK1-FOXO1/IL-12-JAK2-STAT4-mediated mechanism to promote T-bet/ZEB2 expression and lung tumor-reactive Teff cell differentiation. As JAK is an upstream kinase for MEK1-ERK1/2 signaling in CD8+ cells [38], the current findings are consistent with Horton et al.’s work showing that IL2-MSA and IL12-MSA synergistically enhance ERK1/2 phosphorylation in activated CD8+ cells [14].
In conclusion, our findings highlight a previously unrecognized role of the transcription factor ZEB2 in supporting lung tumor-reactive Teff cell differentiation and the anti-tumor efficacy of CD8+ TILs in NSCLC. Therefore, immunotherapeutic regimens that support ZEB2 activity in CD8+ cells may show particular promise in NSCLC patients.
Methods
In silico analyses of single-cell RNA sequencing (scRNAseq) data
Please see Supplementary Methods for descriptions of unsupervised clustering analyses, analysis of tissue preference, developmental trajectory modeling, phenotype scoring (i.e., exhaustion, cytotoxicity, and naiveness), network inference, and master regulon identification.
Mice
Murine model studies were approved by our institution’s Institutional Animal Care and Use Committee (IACUC). All studies were conducted in accordance with IACUC guidelines and ARRIVE guidelines. All mice were housed in our institution’s animal facility under specific pathogen-free conditions. Euthanasia was performed via CO2 chamber followed by cervical dislocation.
Both male and female mice were used for experiments at 6–12 weeks of age. Sex- and age-matching were performed for all experiments. Wild-type (WT) C57BL/6 mice were obtained from the Jackson Laboratory (strain number 000664; RRID: IMSR_JAX:000664). Zeb2flox/flox mice were originally generated by D. Huylebroeck (University of Leuven, Leuven, Belgium) [17]. Granzyme B-Cre (GzB-Cre+) mice from J. Jacobs (Emory University, GA, USA) and Zeb2flox/flox mice were crossed to produce GzB-cre+; Zeb2flox/flox (Zeb2−/−) mice and GzB-cre+; Zeb2+/+ or GzB-cre−; Zeb2flox/flox (Zeb2+/+) mice. TCR2C transgenic mice were additionally crossed with these Zeb2−/− and Zeb2+/+ strains to generate TCR2C Zeb2−/− and TCR2C Zeb2+/+ animals. TCR2C chimeric mice were established via intravenously injecting approximately 50,000 TCR2C CD8+ cells into WT C57BL/6 mice.
Splenocyte isolation
Please see Supplementary Methods.
Isolation of CD8+ tumor-infiltrating lymphocytes (CD8+TILs) from lung tumor tissue
Please see Supplementary Methods.
Flow cytometry
Please see Supplementary Methods.
Quantitative real-time PCR (qPCR)
Please see Supplementary Methods.
Chromatin immunoprecipitation (ChIP)
Please see Supplementary Methods.
Tumor cell culture and in vivo administration
The KrasG12D/+;p53fl/fl tumor cell line exhibiting stable cerulean-SIYRYYGL expression (hereinafter termed “KP.SIY”) was established as in a prior report [9], with flow cytometry periodically being used to confirm cerulean expression. These tumor cells were cultured in DMEM (Gibco) containing 10% FBS (Atlanta Biologicals), 1× HEPES (Gibco), and 1% penicillin/streptomycin (Gibco) in a 37 °C/5% CO2 incubator. Trypsin (Gibco) was utilized to harvest cells, which were then rinsed twice using 1× PBS (Gibco), suspended in PBS, and intravenously administered to mice via the tail vein (2.5 × 105/mouse). Survival analyses were then performed through the daily monitoring of these animals, euthanizing them as necessary based on the size of tumors or overall bodily status.
Retroviral transduction
Please see Supplementary Methods.
ELISpot
Please see Supplementary Methods.
In vivo cytotoxicity assay
These experiments were performed as reported previously [9]. Briefly, WT splenocytes underwent ACK lysis treatment followed by a 1-h pulse with SIY peptide (0.2 mM) at 37 °C. These cells were then labeled using CFSE (0.5 mM), while control splenocytes that had not been pulsed with SIY were instead labeled with a higher CFSE concentration (5 mM) at 37 °C for 10 min. When labeling was complete, these CFSE-labeled control and SIY-pulsed splenocytes were mixed in equal amounts (1:1), and naïve mice or mice bearing KP.SIY lung tumors were intravenously injected with 10 × 106 of each cell type on day 7 following tumor inoculation. Four hours following splenocyte injection, the spleens of these mice were collected and physically dissociated to prepare single-cell suspensions of the splenocytes therein. These cells were then subjected to live/dead staining and analyzed by flow cytometry to detect different CFSE+ populations.
Immune checkpoint blockade (ICB) treatment
Mice were intraperitoneally injected with anti-PD-L1 monoclonal antibody (clone 10 F.9G2, Bio X Cell Cat# BE0101, RRID: AB_10949073) and anti-CTLA-4 monoclonal antibody (clone UC10-4F10-11, Bio X Cell Cat# BE0032, RRID: AB_1107598) on days 7, 10, 13, and 16 following tumor inoculation at a dose of 100 mg antibody per mouse for each injection.
MSA-cytokine preparation and administration
After generating MSA-cytokine fusion proteins, they were subjected to size-exclusion chromatography-based purification and storage at 4 °C. For use, these cytokine fusions were warmed to room temperature, and for each treatment, mice were retro-orbitally injected with MSA-IL12 (1.42 × 10−11 mol) and/or MSA-IL2 (5.94 × 10−10 mol) per treatment. For experiments entailing the phenotyping of CD8+ cells, mice were dosed with these MSA-cytokine fusion preparations a single time on day 7 following tumor inoculation, with analyses then being conducted 3 days later (day 10 following tumor inoculation). For survival analyses, mice were dosed with MSA-IL12 and/or MSA-IL2 on day 7 and day 14 following tumor inoculation and then monitored for post-treatment survival.
In vitro stimulation of CD8+ cells
An untreated, flat-bottom, 96-well plate was coated overnight at 4 °C with anti-CD3 (0.2 μg/mL; clone 145-2C11, BD Biosciences Cat# 564378, RRID: AB_2738779) and anti-CD28 (0.5 μg/mL; clone 37.51, BD Biosciences Cat# 553295, RRID: AB_394764) in PBS were used to coat the bottom of a flat-bottom, untreated, 96-well plate at 4 °C overnight. Plates were then rinsed using PBS and blocked at room temperature for a minimum of 30 min with RPMI (Gibco) supplemented with 10% FBS (Atlanta Biologicals), PBS, 1× β-mercaptoethanol (Gibco), and 1% penicillin/streptomycin (Gibco). An untouched CD8+ T cell isolation kit (Miltenyi Biotec) was used as directed to isolate CD8+ cells from the spleen of a naïve C57BL/6 mouse. These cells were then rinsed two times in PBS, followed by staining as directed using the CTV dye (Life Technologies). After labeling, these cells were added to the plates that had been coated with anti-CD3/anti-CD28 (105 cells/well) in the same media as above in the presence of vehicle or MSA-cytokine fusion preparations as indicated. After incubating these cells for 3 days in a 37 °C/5% CO2 incubator, cells were subjected to analysis.
Statistical analyses
R version 4.3.1 (R Project for Statistical Computing) was used to conduct bioinformatics analyses, and Prism 6 (GraphPad Software) was used to conduct all other statistical analyses. Sample sizes were equal to or exceeded those used in previous studies using the same animal models [9, 14]. Sample sizes as well as the definitions of statistical methods and measures for each experiment are provided in the corresponding figure legend. No animals were excluded from this study. Animals were allocated to experimental groups using a random number generator. Experiments were performed in a blinded manner; mice were coded and randomized by investigators not involved in experimental performance. Shapiro–Wilk’s test and Levene’s test were applied to assess data normality and homogeneity. Comparisons were made with Student’s t-tests, one-way ANOVAs with Tukey’s multiple comparison test, or two-way ANOVAs with Sidak’s multiple comparison test. Survival curves were constructed using the Kaplan–Meier method and statistically compared using the log-rank test. The indicated P-values (*P < 0.05; **P < 0.01) were deemed statistically significant.
Ethics approval and consent to participate
All methods were performed in accordance with relevant guidelines and regulations. All animal experiments were approved by the IACUC of The Second Affiliated Hospital of Chongqing Medical University (IACUC-SAHCOMU-2025-0041). This study did not involve new human participants; only publicly available datasets were analyzed and no identifiable human images were used. Accordingly, IRB/ethics approval, informed consent to participate, and consent for publication are not applicable.
Code availability
The source code for the bioinformatics analyses can be accessed at https://github.com/NextGenSeek/CD8_NSCLC or by written request to the corresponding author.
References
Brambilla E, Le Teuff G, Marguet S, Lantuejoul S, Dunant A, Graziano S, et al. Prognostic effect of tumor lymphocytic infiltration in resectable non–small-cell lung cancer. J Clin Oncol. 2016;34:1223.
Uryvaev A, Passhak M, Hershkovits D, Sabo E, Bar-Sela G. The role of tumor-infiltrating lymphocytes (TILs) as a predictive biomarker of response to anti-PD1 therapy in patients with metastatic non-small cell lung cancer or metastatic melanoma. Med Oncol. 2018;35:1–9.
Topalian SL, Drake CG, Pardoll DM. Immune checkpoint blockade: a common denominator approach to cancer therapy. Cancer Cell. 2015;27:450–61.
Sharma P, Allison JP. Immune checkpoint targeting in cancer therapy: toward combination strategies with curative potential. Cell. 2015;161:205–14.
Sinjab A, Han G, Treekitkarnmongkol W, Hara K, Brennan PM, Dang M, et al. Resolving the spatial and cellular architecture of lung adenocarcinoma by multiregion single-cell sequencing. Cancer Discov. 2021;11:2506–23.
Gueguen P, Metoikidou C, Dupic T, Lawand M, Goudot C, Baulande S, et al. Contribution of resident and circulating precursors to tumor-infiltrating CD8+ T cell populations in lung cancer. Sci Immunol. 2021;6:eabd5778.
Clarke J, Panwar B, Madrigal A, Singh D, Gujar R, Wood O, et al. Single-cell transcriptomic analysis of tissue-resident memory T cells in human lung cancer. J Exp Med. 2019;216:2128–49.
Guo X, Zhang Y, Zheng L, Zheng C, Song J, Zhang Q, et al. Global characterization of T cells in non-small-cell lung cancer by single-cell sequencing. Nat Med. 2018;24:978–85.
Horton BL, Morgan DM, Momin N, Zagorulya M, Torres-Mejia E, Bhandarkar V, et al. Lack of CD8+ T cell effector differentiation during priming mediates checkpoint blockade resistance in non–small cell lung cancer. Sci Immunol. 2021;6:eabi8800.
Prokhnevska N, Cardenas MA, Valanparambil RM, Sobierajska E, Barwick BG, Jansen C, et al. CD8+ T cell activation in cancer comprises an initial activation phase in lymph nodes followed by effector differentiation within the tumor. Immunity. 2023;56:107–24.e105.
Herbst RS, Soria J-C, Kowanetz M, Fine GD, Hamid O, Gordon MS, et al. Predictive correlates of response to the anti-PD-L1 antibody MPDL3280A in cancer patients. Nature. 2014;515:563–7.
Corgnac S, Malenica I, Mezquita L, Auclin E, Voilin E, Kacher J, et al. CD103+ CD8+ TRM cells accumulate in tumors of anti-PD-1-responder lung cancer patients and are tumor-reactive lymphocytes enriched with Tc17. Cell Rep Med. 2020;1:100127
Gerlach C, Moseman EA, Loughhead SM, Alvarez D, Zwijnenburg AJ, Waanders L, et al. The chemokine receptor CX3CR1 defines three antigen-experienced CD8 T cell subsets with distinct roles in immune surveillance and homeostasis. Immunity. 2016;45:1270–84.
Horton BL, D’Souza AD, Zagorulya M, McCreery CV, Abhiraman GC, Picton L, et al. Overcoming lung cancer immunotherapy resistance by combining nontoxic variants of IL-12 and IL-2. JCI Insight. 2023;8:e172728.
Ding H, Douglass JrEF, Sonabend AM, Mela A, Bose S, Gonzalez C, et al. Quantitative assessment of protein activity in orphan tissues and single cells using the metaVIPER algorithm. Nat Commun. 2018;9:1471.
Basso K, Margolin AA, Stolovitzky G, Klein U, Dalla-Favera R, Califano A. Reverse engineering of regulatory networks in human B cells. Nat Genet. 2005;37:382–90.
Dominguez CX, Amezquita RA, Guan T, Marshall HD, Joshi NS, Kleinstein SH, et al. The transcription factors ZEB2 and T-bet cooperate to program cytotoxic T cell terminal differentiation in response to LCMV viral infection. J Exp Med. 2015;212:2041–56.
Omilusik KD, Best JA, Yu B, Goossens S, Weidemann A, Nguyen JV, et al. Transcriptional repressor ZEB2 promotes terminal differentiation of CD8+ effector and memory T cell populations during infection. J Exp Med. 2015;212:2027–39.
Kobak D, Berens P. The art of using t-SNE for single-cell transcriptomics. Nat Commun. 2019;10:5416.
Moon J-S, Younis S, Ramadoss NS, Iyer R, Sheth K, Sharpe O, et al. Cytotoxic CD8+ T cells target citrullinated antigens in rheumatoid arthritis. Nat Commun. 2023;14:319.
Ding Q-Q, Chauvin J-M, Zarour HM. Targeting novel inhibitory receptors in cancer immunotherapy. Semin Immunol. 2020;49:101436.
Trapnell C, Cacchiarelli D, Grimsby J, Pokharel P, Li S, Morse M, et al. The dynamics and regulators of cell fate decisions are revealed by pseudotemporal ordering of single cells. Nat Biotechnol. 2014;32:381–6.
Milner JJ, Toma C, He Z, Kurd NS, Nguyen QP, McDonald B, et al. Heterogenous populations of tissue-resident CD8+ T cells are generated in response to infection and malignancy. Immunity. 2020;52:808–24.e807.
Chen X, MacNabb BW, Flood B, Blazar BR, Kline J. Divergent fates of antigen-specific CD8+ T cell clones in mice with acute leukemia. Cell Rep. 2021;37:109991.
Ge Q, Stone JD, Thompson MT, Cochran JR, Rushe M, Eisen HN, et al. Soluble peptide–MHC monomers cause activation of CD8+ T cells through transfer of the peptide to T cell MHC molecules. Proc Natl Acad Sci USA. 2002;99:13729–34.
Herndler-Brandstetter D, Ishigame H, Shinnakasu R, Plajer V, Stecher C, Zhao J, et al. KLRG1+ effector CD8+ T cells lose KLRG1, differentiate into all memory T cell lineages, and convey enhanced protective immunity. Immunity. 2018;48:716–29.e718.
Lu C, Klement JD, Ibrahim ML, Xiao W, Redd PS, Nayak-Kapoor A, et al. Type I interferon suppresses tumor growth through activating the STAT3-granzyme B pathway in tumor-infiltrating cytotoxic T lymphocytes. J Immunother Cancer. 2019;7:1–11.
Goossens S, Radaelli E, Blanchet O, Durinck K, Van der Meulen J, Peirs S, et al. ZEB2 drives immature T-cell lymphoblastic leukaemia development via enhanced tumour-initiating potential and IL-7 receptor signalling. Nat Commun. 2015;6:5794.
Goossens S, Wang J, Tremblay CS, De Medts J, T’Sas S, Nguyen T, et al. ZEB2 and LMO2 drive immature T-cell lymphoblastic leukemia via distinct oncogenic mechanisms. Haematologica. 2019;104:1608.
Yang Y, Ochando JC, Bromberg JS, Ding Y. Identification of a distant T-bet enhancer responsive to IL-12/Stat4 and IFNγ/Stat1 signals. Blood J Am Soc Hematol. 2007;110:2494–500.
Rao RR, Li Q, Bupp MRG, Shrikant PA. Transcription factor Foxo1 represses T-bet-mediated effector functions and promotes memory CD8+ T cell differentiation. Immunity. 2012;36:374–87.
Delpoux A, Marcel N, Michelini RH, Katayama CD, Allison KA, Glass CK, et al. FOXO1 constrains activation and regulates senescence in CD8 T cells. Cell Rep. 2021;34:108674.
Kaech SM, Cui W. Transcriptional control of effector and memory CD8+ T cell differentiation. Nat Rev Immunol. 2012;12:749–61.
Gattinoni L, Lugli E, Ji Y, Pos Z, Paulos CM, Quigley MF, et al. A human memory T cell subset with stem cell–like properties. Nat Med. 2011;17:1290–7.
Wirth TC, Xue H-H, Rai D, Sabel JT, Bair T, Harty JT, et al. Repetitive antigen stimulation induces stepwise transcriptome diversification but preserves a core signature of memory CD8+ T cell differentiation. Immunity. 2010;33:128–40.
Joshi NS, Cui W, Chandele A, Lee HK, Urso DR, Hagman J, et al. Inflammation directs memory precursor and short-lived effector CD8+ T cell fates via the graded expression of T-bet transcription factor. Immunity. 2007;27:281–95.
Takemoto N, Intlekofer AM, Northrup JT, Wherry EJ, Reiner SL. Cutting Edge: IL-12 inversely regulates T-bet and eomesodermin expression during pathogen-induced CD8+ T cell differentiation. J Immunol. 2006;177:7515–9.
Lee Y-J, Won TJ, Hyung KE, Jang YW, Kim SJ, Lee DI, et al. IL-6 induced proliferation and cytotoxic activity of CD8+ T cells is elevated by SUMO2 overexpression. Arch Pharmacal Res. 2016;39:705–12.
Funding
This work was supported by the National Natural Science Foundation of China (82373329); Science Foundation for Outstanding Youth of the First Affiliated Hospital of Bengbu Medical College (2021byyfyyq05); Research Funds of Joint Research Center for Regional Diseases of Institute of Health and Medicine (IHM) (2023bydjk001, 2024bydjk007, 2024bydjk008). The funders had no role in study design, data collection and analysis, decision to publish, or preparation of the manuscript.
Author information
Authors and Affiliations
Contributions
Conceived and designed the study: XJW, DPJ, and QL. Performed the experimental procedures: JJW, FL, YYL, JJG, SSY, MT, LLD, YY, BLG, CLZ, HYG, ZYX, and YCZ. Analyzed the data: JJW, FL, YYL, and MT. Drafted the manuscript: JJW and FL.
Corresponding authors
Ethics declarations
Competing interests
The authors declare no competing interests.
Additional information
Publisher’s note Springer Nature remains neutral with regard to jurisdictional claims in published maps and institutional affiliations.
Edited by Barak Rotblat
Rights and permissions
Open Access This article is licensed under a Creative Commons Attribution 4.0 International License, which permits use, sharing, adaptation, distribution and reproduction in any medium or format, as long as you give appropriate credit to the original author(s) and the source, provide a link to the Creative Commons licence, and indicate if changes were made. The images or other third party material in this article are included in the article’s Creative Commons licence, unless indicated otherwise in a credit line to the material. If material is not included in the article’s Creative Commons licence and your intended use is not permitted by statutory regulation or exceeds the permitted use, you will need to obtain permission directly from the copyright holder. To view a copy of this licence, visit http://creativecommons.org/licenses/by/4.0/.
About this article
Cite this article
Wang, J., Liu, F., Li, Y. et al. The transcription factor ZEB2 mediates the antitumor efficacy of tumor-infiltrating lymphocytes in non–small cell lung cancer. Cell Death Dis 16, 806 (2025). https://doi.org/10.1038/s41419-025-08112-y
Received:
Revised:
Accepted:
Published:
Version of record:
DOI: https://doi.org/10.1038/s41419-025-08112-y










