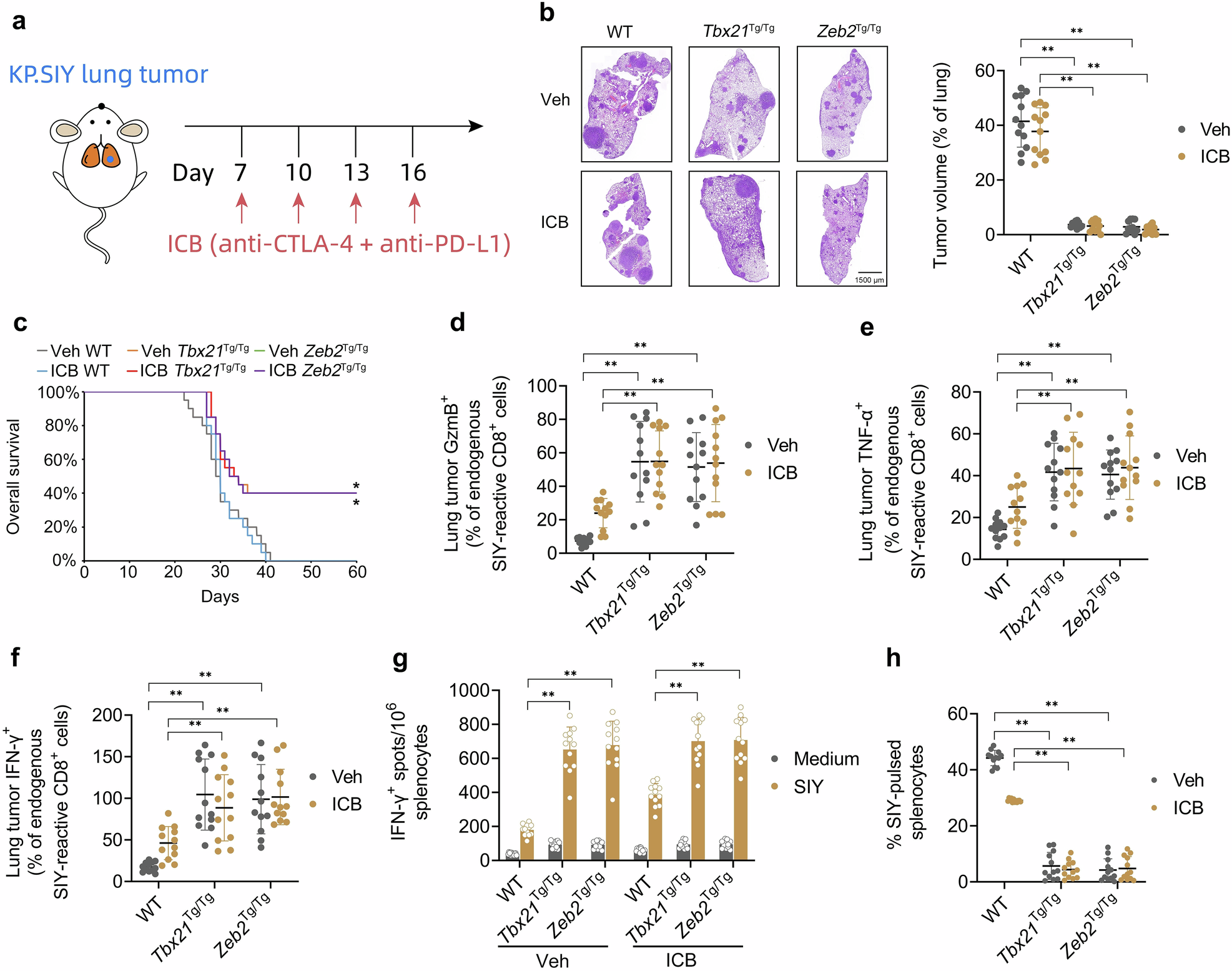
Fig. 6: The T-bet/ZEB2 axis displays immunotherapeutic effects on KP.SIY lung tumors independent of ICB therapy.

a Schematic of the ICB study. WT, Tbx21Tg/Tg, or Zeb2 Tg/Tg mice inoculated with KP.SIY lung tumors received intraperitoneal (i.p.) injections of either vehicle control or immune checkpoint blockade (ICB) on days 7, 10, 13, and 16 post-tumor inoculation. Each i.p. ICB injection contained 100 mg anti-PD-L1 and 100 mg anti-CTLA-4. b Representative H&E images of lung tumor burden and quantification of the percentage of tumor area per lung lobe assessed on day 21 post-tumor inoculation. c Survival analysis of mice inoculated with KP.SIY lung tumors. d–f Analysis of (d) GzmB, e TNF-α, and f IFN-γ expression on endogenous SIY-reactive CD8+ cells in KP.SIY tumor-bearing mice on day 14 after tumor inoculation. g IFN-γ ELISpot assay of IFN-γ producing splenocytes from KP.SIY tumor-bearing mice on day 14 post-tumor inoculation. h To assay in vivo cytotoxicity, mice inoculated with KP.SIY lung tumors were challenged intravenously with SIY-pulsed CFSElo or unpulsed CFSEhi splenocytes on day 14 post-tumor inoculation. Four hours following splenocyte challenge, mouse spleens were analyzed. Data depicts means ± SDs or medians ± ranges from n = 12 mice/group. *P < 0.05; **P < 0.01 [b, d–h two-way ANOVA, c log-rank test]. The figure is created using elements from BioRender.com.