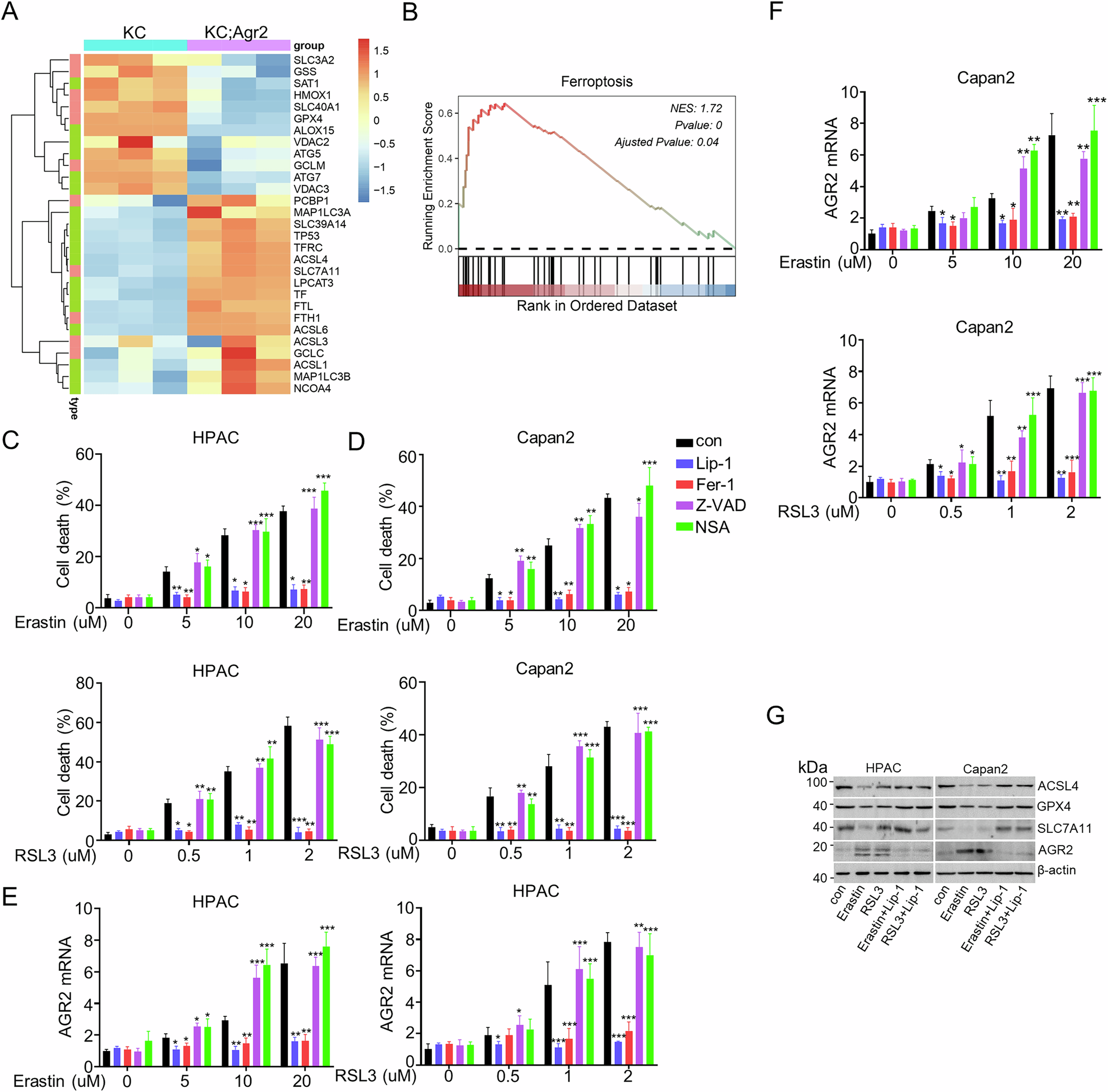
Fig. 1: AGR2 is upregulated in pancreatic cancer during ferroptosis.

A Heatmap showing the expression levels of ferroptosis-related genes in pancreatic tissues from KC and KC; Agr2−/− mice. B Gene set enrichment analysis indicating significant enrichment of ferroptosis-related genes in pancreatic cancer. C–F Quantitative analysis showed the cell death rate and the AGR2 mRNA expression of Capan2/ HPAC cells treated with different concentrations of Erastin (0–20 µM) or RSL3 (0–2 µM). G Protein expression levels of ACSL4, GPX4, SLC7A11, and AGR2 in HPAC and Capan2 cells treated with Erastin, RSL3, Lip-1. Data are presented as the mean of 3 independent experiments ± SEM. *P < 0.1, **P < 0.01, ***P < 0.001.