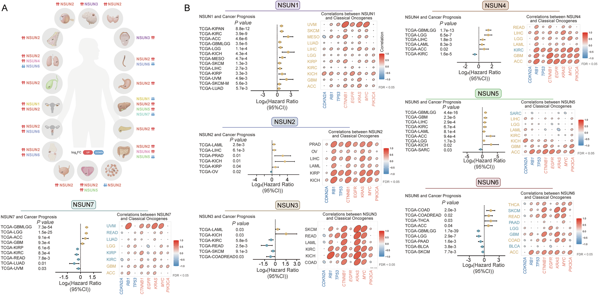
Fig. 2: NSUNs mediating tumor progression.
From: NSUNs-driven dysregulation: the next frontier in targeted cancer therapy?

A Abnormal levels of NSUN proteins in various cancers. The red font indicates the up-regulation of the expression level in cancers, while the blue font indicates the down-regulation. B Bioinformatics-based approach to analyze the key role of other NSUNs in cancer prognostic and cancer-related genes (https://shengxin.ren/). The forest plot (left) and gene association bubble plot (right) were used to analyze the prognostic association of the NSUN family with cancers, as well as their correlation with classical cancer-associated genes. Yellow represents high-risk cancers, and blue represents low-risk cancers. Abbreviations: KIPAN kidney pancreas, KIRC kidney renal clear cell carcinoma, KIRP kidney renal papillary cell carcinoma, GBMLGG glioblastoma multiforme and lower—grade glioma, LGG lower—grade glioma, ACC adrenocortical carcinoma, KICH kidney chromophobe, MESO Mesothelioma, LUSC lung squamous cell carcinoma, LUAD lung adenocarcinoma, SKCM skin cutaneous melanoma, UCEC uterine corpus endometrial carcinoma, UVM uveal melanoma, SARC sarcoma, LIHC liver hepatocellular carcinoma, STAD stomach adenocarcinoma, AML acute myeloid leukemia, COAD colon adenocarcinoma, READ rectum adenocarcinoma, THCA thyroid carcinoma, PAAD pancreatic adenocarcinoma, BLCA bladder urothelial carcinoma, BRCA breast invasive carcinoma, OV ovarian serous cystadenocarcinoma.