Abstract
Epitranscriptomic modifications represent a fundamental regulatory layer in cancer biology, with RNA methylation emerging as a pivotal mechanism governing transcriptomic dynamics. Among these, 5-methylcytosine (m5C) RNA methylation—a ubiquitous and conserved epitranscriptomic mark—has been identified across diverse RNA species, including mRNAs, rRNAs, tRNAs, and mitochondrial RNAs. Notably, the RNA m5C “writers”—enzymes responsible for installing this modification onto target RNAs—have emerged as central regulators of tumorigenesis, with NSUN (NOP2/Sun RNA methyltransferase) proteins playing a particularly pivotal role. We synthesize current knowledge of the cellular localization, substrate specificity, and biological functions of m5C-modifying enzymes, focusing predominantly on the NSUN family in the cancer context. We first dissect the spatiotemporal regulation patterns of NSUN proteins—from their nuclear roles in pre-mRNA processing to cytoplasmic functions in mRNA decay and translation—and their conserved methyltransferase domains that dictate target RNA recognition. This review further explores the molecular mechanisms by which NSUN proteins govern tumor progression, metastasis, and therapeutic responses, emphasizing their dual roles in both initiating oncogenic programs and maintaining cancer cell plasticity. Finally, we discuss the translational implications of targeting NSUN-mediated m5C pathways, highlighting small-molecule inhibitors designed against NSUN substrate specificity, combinatorial strategies with conventional chemotherapy or immunotherapy, and the promise of epitranscriptomic diagnostics and prognostic based on NSUN expression signatures. By positioning NSUN proteins as integral nodes in the RNA epigenomic network, this synthesis not only deepens our understanding of cancer pathogenesis but also identifies novel epitranscriptomic targets for precision oncology.

Similar content being viewed by others
Facts
-
NSUNs, key methyltransferases of RNA m5C modification, can mediate multiple biological functions such as tumor death, angiogenesis, metabolic regulation, immune response, and drug resistance.
-
NSUNs participate in regulating RNA stability, translation efficiency, and intracellular localization by catalyzing m5C modifications of various RNAs such as mRNA, tRNA, rRNA, and lncRNA.
-
As potential biomarkers for tumor diagnosis and prognosis evaluation, targeted inhibition of NSUNs expression and function has become a hot topic in current tumor drug development.
-
At present, research on NSUNs as drug development targets still has significant limitations, and there is a large research gap in the development of new intervention strategies, posing severe challenges to targeted drug research.
Open questions
-
How to construct a composite biomarker that integrates m⁵C modification profiles with tumor genetic characteristics to advance non-invasive and precise diagnosis and treatment?
-
Do different members of the NSUNs family exhibit an elaborate spatiotemporal coordinated regulatory mechanism?
-
The mechanism by which crosstalk between non-coding RNAs and NSUNs affects tumor cell fate remains largely unexplored.
-
Can novel targeted drugs be developed by disrupting NSUNs-RNA interactions or using protein degradation technologies?
Introduction
Epitranscriptomics has remained a central focus in life sciences since the post-genomic era [1, 2], following the discovery of N6-methyladenosine (m6A) in mRNAs, over 170 RNA modifications have been identified, with m5C emerging as a highly prevalent epitranscriptomic mark in various RNA species [3,4,5,6]. The m5C modification was first discovered in DNA in 1950 by Wyatt GR [7]. The presence of m5C in RNA reveals a mechanism analogous to that of DNA m5C, where a methyl group—donated by S-adenosylmethionine (SAM)—is attached to the fifth carbon of the cytosine base to form m5C [8, 9]. In 1974, the first eukaryotic m5C modification was identified in Escherichia coli and rat liver tRNA [10, 11]. Advancements in bisulfite sequencing (BS-seq) and methylated RNA immunoprecipitation sequencing (MeRIP-seq) have facilitated the precise mapping of RNA m5C modifications, establishing a foundation for in-depth RNA studies [12,13,14].
Currently, RNA m5C modifications are implicated in a range of cancers and have been detected across various RNA species, such as mRNAs, tRNAs, rRNAs, lncRNAs, scaRNAs, miRNAs, and mt-RNAs [15,16,17,18]. This reversible modification modulates RNA stability, translation efficiency, splicing, and export, regulated by the concerted actions of RNA cytosine methyltransferases (RCMTs), demethylases, and reader proteins [19, 20]. A variety of m5C RCMTs have been identified, including members of the NOL1/NOP2/SUN domain family and the DNA methyltransferase (DNMT) family [21]. DNMTs were initially thought to catalyze m5C modification in DNA [22]; however, subsequent studies revealed that only DNMT2 is capable of catalyzing m5C modification in RNA, and it stabilizes tRNA and mRNA through this modification [23,24,25,26].
Compared to the DNMT family, the NSUN family—a key subclass of m5C “writers”—is the primary mediator of RNA m5C modification. In 1999, Reid et al. identified NSUN1-7 as RNA m5C methyltransferases, based on the amino acid sequence of Fmu—a well-characterized RNA m5C methyltransferase [21]. Subsequently, Fig. 1A systematically presents the research development timeline of the NSUNs family involved in RNA m⁵C modification, clearly marking the key nodes at which different NSUN members were gradually reported to possess the catalytic function of RNA m⁵C modification. The timeline traces the scientific journey from the initial identification of m⁵C in DNA in 1950 to the subsequent characterization of NSUN1-7 and their specific functions in depositing m5C modifications across various RNA species, including tRNAs, rRNAs, and mRNAs. NSUN proteins contribute to oncogenesis through RNA m5C modifications, with their involvement confirmed in various cancers [27,28,29,30,31]. For instance, NSUN2 has been identified as a marker and novel target for nasopharyngeal carcinoma (NPC) and prostate cancer (PCa) [30, 31]. Subsequently, the functions and mechanisms of NSUNs in tumors have been gradually elucidated [32, 33]. Such as, Wang et al. showed that NSUN2 promoted cervical cancer (CC) cell migration and invasion by recruiting YBX1 to stabilize KRT13 mRNA [32]. Zhang et al. demonstrated that NSUN2, overexpressed in breast cancer, collaborated with YBX1 to bind HGH1 mRNA via m5C methylation, enhancing its stability and promoting breast cancer (BC) cell migration and invasion [33]. These mainly regulate RNA fate to mediate biological functions and participate in tumor progression.
A Timeline of NSUNs family in RNA m⁵C modification research. This timeline outlines key milestones in research on NSUNs-mediated 5-methylcytosine (m⁵C) modification of RNA, spanning from the first identification of m⁵C in DNA (1950) to the successive characterization of NSUN1–7 in m⁵C modification of diverse RNAs (e.g., tRNA, rRNA, mRNA) [7, 10, 11, 15, 21, 41, 44, 46, 49,50,51, 54]. B The different cellular localizations of NSUN proteins and identified their substrates. Among them, NSUN1, NSUN2, and NSUN5 are mainly located in the nucleus, NSUN3 and NSUN4 are primarily found in mitochondria, and NSUN6 is mainly located in the cytoplasm [37, 39, 43, 46, 48, 50,51,52, 54]. C The key methylation domains and active sites of NSUN proteins. These have separately displayed the methylation domains of different NSUNs based on the SMART database (https://smart.embl.de/), while marking the active sites of each NSUN protein in pink.
Therefore, this review summarizes the functional mechanisms by which NSUNs regulate RNA metabolism, while critically evaluating the subcellular localization and structural properties of NSUN proteins, emphasizing their roles as key enzymes in RNA m5C modification and their involvement in tumor progression. It consolidates the current understanding of m5C regulators, focusing on NSUN-mediated RNA m5C modifications within the context of tumorigenesis, drug resistance, and cancer immunotherapy. Additionally, the review explores ongoing research on targeted NSUN inhibitors, aiming to identify novel tumor biomarkers and further the development of precision medicine for personalized cancer therapies.
Overview of the NSUN protein: subcellular localization and structural domains
The NOP1/NOP2/SUN domain family includes proteins that bind S-adenosylmethionine, including NSUN1, NSUN2, NSUN3, NSUN4, NSUN5, NSUN6, and NSUN7 [34, 35]. These proteins utilize a shared catalytic mechanism for m5C methylation, where covalent intermediates are formed between two catalytic cysteine residues at the active site and cytosine in RNA. This interaction activates the electron-deficient pyrimidine ring, facilitating a nucleophilic attack on the methyl group of SAM at the C5 position of cytosine [36, 37]. Nevertheless, variations in their subcellular localization lead to distinct catalytic substrates. This section examines the subcellular distribution of NSUN proteins, their respective substrates, and the specific methylation domains and catalytic sites involved, offering insights into their structural and functional roles in tumor-related m5C methylation (illustrated in Fig. 1B and C).
Nucleolar protein 2 (NOP2), also known as NSUN1, is an RNA methyltransferase composed of 812 amino acids. Initially recognized as the proliferating cell nuclear antigen p120, NOP2 is primarily localized in the nucleolus [38, 39]. Subsequent studies revealed that NSUN1 specifically methylates rRNAs, with C2870 in yeast 25S rRNA in 2013 and C4447 in human 28S rRNA in 2022 serving as key targets [15, 40, 41]; while Cys517 functions as the principal nucleophilic active site and Cys459 as the release site [42]. NSUN2, a 767-amino acid protein predominantly localized in the nucleus, interacts with a broad array of substrates, including rRNA, tRNA, mRNA, and ncRNA [43]. As early as 2006, NSUN2 was found to methylate RNA polymerase III transcripts in tumor cells, mediating Myc-induced cell proliferation and growth [44]; The active nucleophile Cys321 catalyzes m5C methylation, with Cys271 serving as the release site. Through these sites, NSUN2 modulates gene m5C activity, playing a substantial role in cancer progression [45]. Similarly, NSUN5, a 429-amino-acid protein primarily localized in the nucleolus, catalyzes m5C methylation at position C3782 in 28S rRNA. The catalytic mechanism depends critically on the principal nucleophilic active site Cys359, which is essential for this modification [46]. In 2015, researchers identified that human NSUN5/yeast Rcm1 specifically mediates C5 methylation at C2278 in 25S rRNA(yeast) [47]. Currently, the precise subcellular localization of NSUN7 remains unclear, though it has been detected in the nucleus, where it promoted PGC-1α-mediated transcription [48]. NSUN7 consists of 718 amino acids. Its active site, Cys439, functions as the primary nucleophile for m5C methylation, and its substrate is CCDC9B mRNA [49].
Cytoplasm, a key cellular compartment, houses various proteins. NSUN6, mainly confined to the cytoplasm, consists of 469 amino acids and interacts with a broad spectrum of substrates, including The formation of C72 in specific tRNA [50]; The Cys373 residue, located within the enzyme’s active site, acts as the primary nucleophile in catalyzing m5C methylation [50].
In addition to the nucleus and cytoplasm, mitochondria represent another essential subcellular compartment for NSUN proteins, specifically NSUN3 and NSUN4. Composed of 340 amino acids, NSUN3 mediates the m5C methylation of mt-tRNA within mitochondria, specifically catalyzing methylation at position 34 of mt-tRNA (Met), thereby initiating f5C formation [51, 52]. The active site Cys265 acts as the primary nucleophile responsible for this modification [53]. NSUN4, primarily localized in mitochondria [54], consists of 384 amino acids and targets rRNA through the MTERF4-NSUN4 complex [55]. In this context, Cys310 in NSUN4 serves as a catalytic nucleophile, whereas Cys258 eases product release from the covalent enzyme-RNA intermediate [56].
Together, existing studies indicate that NSUN proteins modulate m5C methylation, with cellular localization, methylation domains, and catalytic sites being integral to their functions. Further exploration of these domains and sites is necessary to elucidate the mechanisms by which these proteins participate in oncogenesis from a structural biology standpoint. Such insights may enable the development of targeted therapies that address specific active sites for cancer treatment.
NSUNs mediate tumor progression
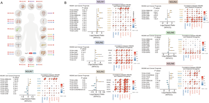
NSUN proteins play a significant role in tumor progression and are closely associated with cancer prognosis (Table 1 and Fig. 2A), making them potential targets for cancer diagnosis and therapy [57,58,59,60,61]. This review synthesizes the current understanding of NSUNs—well-characterized m5C “writers”—in tumorigenesis, as well as the role of their mediated RNA m5C modification pathways as biomarkers across diverse cancer types. For example, Sun et al. identified NSUN2 as a prognostic biomarker in hepatocellular carcinoma (HCC) [58], while Wang et al. demonstrated its dual relevance as a prognostic and therapeutic marker in EGFR-TKI-resistant non-small cell lung cancer (NSCLC) [60]. Furthermore, Chen et al. highlighted the potential of NSUN2 as a diagnostic marker and therapeutic target in urothelial carcinoma of the bladder (UCB) [61]. Bioinformatics analyses have also been performed to explore the roles of other NSUNs in cancer prognosis and emphasized the association between NSUNs and very well-known genes involved in cancer(Fig. 2B). The forest plot and gene association bubble plot respectively analyze the association between NSUN family genes and cancer prognosis, as well as their correlation with classical cancer-associated oncogenes. These results highlight the crucial role of NSUNs as prognostic biomarkers in cancer. NSUNs may work together with classical oncogenes and suppressor genes, promoting cancer progression. This finding provides a theoretical basis for further study of molecular mechanisms. Furthermore, the strategy of integrating the “forest plot (prognostic analysis)” and “bubble plot (molecular correlation analysis)” to construct a “prognosis-molecule axis” further confirms that the NSUN family is a key participant in cancer prognostic regulation and oncogenic networks, providing important references for in-depth interpretation of its specific mechanisms of action and biological functions. Taken together, these results suggest that NSUNs play a critical role in tumorigenesis and may serve as important biomarkers for both cancer diagnosis and treatment.
A Abnormal levels of NSUN proteins in various cancers. The red font indicates the up-regulation of the expression level in cancers, while the blue font indicates the down-regulation. B Bioinformatics-based approach to analyze the key role of other NSUNs in cancer prognostic and cancer-related genes (https://shengxin.ren/). The forest plot (left) and gene association bubble plot (right) were used to analyze the prognostic association of the NSUN family with cancers, as well as their correlation with classical cancer-associated genes. Yellow represents high-risk cancers, and blue represents low-risk cancers. Abbreviations: KIPAN kidney pancreas, KIRC kidney renal clear cell carcinoma, KIRP kidney renal papillary cell carcinoma, GBMLGG glioblastoma multiforme and lower—grade glioma, LGG lower—grade glioma, ACC adrenocortical carcinoma, KICH kidney chromophobe, MESO Mesothelioma, LUSC lung squamous cell carcinoma, LUAD lung adenocarcinoma, SKCM skin cutaneous melanoma, UCEC uterine corpus endometrial carcinoma, UVM uveal melanoma, SARC sarcoma, LIHC liver hepatocellular carcinoma, STAD stomach adenocarcinoma, AML acute myeloid leukemia, COAD colon adenocarcinoma, READ rectum adenocarcinoma, THCA thyroid carcinoma, PAAD pancreatic adenocarcinoma, BLCA bladder urothelial carcinoma, BRCA breast invasive carcinoma, OV ovarian serous cystadenocarcinoma.
Why NSUNs are dysregulated in cancer
Previous studies have established that abnormal NSUN expression in tumors promotes various tumorigenic processes [62,63,64,65,66]. This section examines the regulatory mechanisms responsible for NSUN dysregulation, including modulation by transcription factors, ncRNA-mediated recruitment, and post-translational modifications, as illustrated in Fig. 3.
NSUNs crosstalk with transcriptional factors
Transcription factors regulate gene expression by binding to specific DNA sequences, thus influencing chromatin structure and transcriptional activity [67]. Research reveals that transcription factors can upregulate NSUN2 expression via direct interaction with its promoter [31, 68,69,70,71]. In esophageal squamous cell carcinoma (ESCC), Su et al. demonstrated that E2F Transcription Factor 1 (E2F1) bound to the NSUN2 promoter, driving its expression, thereby promoting ESCC cell proliferation [68]. In ovarian cancer, Liu et al. found that NSUN2 mediated m5C methylation in the 3′-UTR of E2F1 mRNA, with YBX1 further stabilizing E2F1 mRNA. E2F1 subsequently bound to the NSUN2 promoter, establishing a positive feedback loop that drives tumorigenesis and metastasis [69]. Additionally, in gastric cancer (GC) peritoneal metastasis, Liu et al. identified that peritoneal adipocytes provided fatty acids to GC cells, which upregulated E2F1, further promoting NSUN2 expression through cis-regulatory elements, promoting peritoneal metastasis and GC colonization [70]. In lung adenocarcinoma (LUAD), Du et al. found that MYC-associated zinc finger protein (MAZ) bound to the NSUN2 promoter, enhancing its transcription and NSUN2 expression to accelerated LUAD progression [71]. Likewise, in PCa, Zhu et al. demonstrated that the pre-mRNA of androgen receptor (AR) is modified by NSUN2 to maintain its stability, while AR acts as a transcription factor to upregulate NSUN2 expression. In this way, a positive feedback loop is formed between NSUN2 and AR to promote the progression of prostate cancer. More importantly, the AR inhibitor enzalutamide can reduce NSUN2 expression and decrease the level of m5C modification in prostate cancer cells. This suggests that inhibiting the expression of NSUNs at the transcription factor level is a feasible strategy for cancer treatment [31].
NSUNs regulated by NcRNAs
The expression of NSUNs in tumors is regulated by non-coding RNAs (ncRNAs), such as miRNAs and lncRNAs [72,73,74,75,76,77,78].
A large number of current studies have shown that lncRNAs can regulate the expression of NSUNs proteins. For example, lncRNA hPVT1 upregulates NSUN1 by enhancing the stability of NSUN1 protein, thereby promoting the proliferation of HCC cells [72]. Similar to the aforementioned studies, the stability of NSUN2 is also regulated by long non-coding RNAs (lncRNAs), including lncRNA HOST2, DIAPH2-AS1, LINC00618 and FOXC2-AS [73,74,75,76]. Specifically, in GC, Li et al. identified that the 385–815nt fragment of lncRNA DIAPH2-AS1 bound to the 462–614aa region of NSUN2, masking the K577 and K579 ubiquitination sites and inhibiting ubiquitin-proteasome-mediated degradation to stabilize NSUN2, thus sustaining GC progression [73]. The 1-101nt region of LINC00618 binds to NSUN2, inhibiting the ubiquitin-proteasome pathway-induced degradation of NSUN2 in HCC cells [75]. Unlike the aforementioned studies, lncRNA HOST2 stabilizes NSUN2 mRNA in an ELAVL1-dependent indirect manner, thereby maintaining NSUN2 protein expression. This finding further expands the expression regulation patterns of NSUNs mediated by lncRNAs [76]. These studies not only deepen the understanding of the mechanisms underlying the role of the lncRNA-NSUNs regulatory network in cancer, but also highlight the therapeutic potential of targeting lncRNAs upstream of NSUNs. By interfering with specific lncRNAs to restore the normal expression and function of NSUNs, it is expected to provide a breakthrough strategy for the development of novel epigenetic targeted therapies, and open up new research directions and clinical translation pathways for cancer treatment.
Furthermore, other ncRNAs can also mediate the abnormal expression of NSUNs in cancer. For example, in uveal melanoma (UM), Luo et al. demonstrated that miR-124a modulates NSUN2-mediated m5C modification by binding to 3’-untranslated region (3’-UTR) region of NSUN2. Downregulation of miR-124a leads in increased NSUN2 expression, which subsequently promotes UM cell proliferation and migration [77]. Furthermore, Qin et al. discovered that piR-28846 can regulate NSUN2 expression. piR-28846 binds to NSUN2 and downregulating its expression reduces the stability of the target KPNA2 mRNA and the level of protein. At the same time, the downregulation of KPNA2 level will irremediably down-regulate the expression of NSUN2, thereby inhibiting ovarian cancer cell growth [78]. These studies reveal that ncRNAs such as miRNAs and piRNAs precisely regulate the expression of NSUNs through multi-dimensional mechanisms including direct targeting or feedback loops, thereby affecting the epigenetic status and malignant biological behaviors of tumors.
Targeted intervention on these specific ncRNAs (e.g., mimic or antagomir strategies) is expected to precisely regulate the functional network of NSUNs, reshape the epigenetic status of cancer cells, and reverse their malignant phenotypes. This thus provides a novel paradigm and translational pathway for the development of RNA-based personalized cancer therapies.
PTMs positively regulate NSUNs
Post-translational modifications (PTMs) play a significant role in regulating gene expression in cancer cells [79], thereby influencing NSUNs stability and activity.
In terms of maintaining the stability of NSUNs, NSUNs are regulated by histone PTMs. A case in point, in endometrial cancer (EC), Chen et al. reported that reduced KDM5A expression resulted in elevated H3K4me3 levels, driving NSUN2 upregulation and enhancing EC cell proliferation [80]. More importantly, its protein stability is affected by its own PTMs. For instance, Hu et al. demonstrated that in GC, small ubiquitin-like modifier (SUMO)-2/3 interacted with the SIM (236–240aa) domain of NSUN2 through non-covalent bonds, stabilizing the protein and promoting its nuclear translocation, thereby supporting GC cell proliferation and metastasis [81]. Ubiquitin-specific peptidase 8 (USP8) stabilizes NSUN4 by inhibiting the specific K11-linked polyubiquitination of NSUN4 [82]. Meanwhile, as the primary function of NSUNs, their catalytic activity is also regulated by PTMs [83,84,85]. For instance, Chen et al. further found that in colorectal cancer (CRC), lactate accumulation, due to glycolysis and lactate production increased, On the one hand, promotes NSUN2 transcription through H3K18 lactylation, On the other hand, and lactate also induces NSUN2 lactylation at the Lys356 (K356) to enhance NSUN2 activity, creating a positive feedback loop that supports tumor growth and metastasis [83]. Meanwhile, Niu et al. discovered that NAA10 functions as a lactyltransferase, catalyzing lactylation at lysine 508 (K508) of NSUN2 upon lactate treatment. This PTM enhances NSUN2 activity, leading to increased m⁵C methylation. The NSUN2-mediated m⁵C modification subsequently promotes GCLC accumulation, thereby protecting gastric cancer cells from ferroptosis [84]. CDK13 interacts with the RNA methyltransferase NSUN5 and promotes the phosphorylation of NSUN5 at Ser327. The phosphorylated NSUN5 catalyzes the m5C modification of ACC1 mRNA, thereby facilitating the progression of PCa [85].
Collectively, these studies demonstrate that dysregulation of NSUNs occurs through diverse mechanisms. In-depth exploration of the pathways underlying their aberrant expression represents a critical breakthrough opportunity for cancer therapy. Notably, PTM-mediated NSUN dysregulation offers particularly promising therapeutic potential. Elucidating key modification sites on NSUN2 and targeting these sites may enable novel drug development strategies, such as PROTACs or molecular glues, ultimately improving tumor prognosis.
What downstream mechanisms are regulated by NSUNs
The previous section addressed the upstream mechanisms responsible for NSUN dysregulation. This section focused on the downstream effects of NSUN-mediated m5C modification in RNA metabolism, including its impact on RNA stability, splicing, processing, translation, localization, and the newly identified mechanism of RNA autophagy, all of which play a role in tumor progression (Fig. 4 and Table 2).
NSUNs-mediated m5C modification influences tumor progression by regulating RNA metabolism. These mechanisms primarily regulate RNA stability, splicing and processing, translation, localization, and the novel mechanism of RNA autophagy [41, 45, 46, 58, 63, 85,86,87,88,89,90,91,92,93,94,95,96,97,98,99,100,101,102,103,104,105,106,107].
NSUNs regulate mRNA stability
RNA stability is essential for understanding gene expression and biological processes. The m⁵C modification mediated by NSUN plays a significant role in regulating the stability of mRNA [63, 86,87,88,89,90]. For example, in pancreatic cancer (PC), Zhang et al. demonstrated that elevated NSUN2 levels catalyzed m5C methylation on TIAM2, stabilizing and upregulating its expression in a YBX1-dependent manner, thereby promoting tumorigenesis [86]. Furthermore, Zhao et al. showed that in glioma, NSUN4, in collaboration with ALYREF, catalyzes m5C methylation of CDC42 mRNA, thereby stabilizing it and activating the PI3K-AKT pathway, which drives glioma progression [87]. Hu et al. found that NSUN6 enhances the stability of EEF1A2 mRNA via m5C modification, thereby promoting the malignant progression of OS [63].
NSUNs regulate lncRNA stability
Long non-coding RNAs (lncRNAs) serve as key regulators of tumorigenesis and are subject to stability modulation by NSUNs [58, 91,92,93,94,95,96]. For example, Zheng et al. observed in cholangiocarcinoma (CCA) that NSUN2, in association with YBX1, stabilized lncRNA NKILA through m5C methylation, preventing its degradation. NKILA, in turn, regulated miR-582-3p expression via m6A modification, which increased YAP1 levels, thereby facilitating CCA proliferation and metastasis both in vitro and in vivo [91]. NSUN2-mediated m5C modification stabilizes LINC01082 through interaction with the m5C reader protein YBX1, increasing LINC01082 expression, which results in reduced proliferation and migration, as well as increased apoptosis of osteosarcoma (OS) cells [92]. In addition, a large body of studies has shown that the stability of lncRNAs can be regulated by NSUNs, including lncRNA H19, LINC00324, lncRNA NR_033928, MALAT1, and lncRNA SNHG15 [58, 93,94,95,96]. Interestingly, Li et al. found that lncRNA NMR is methylated by NSUN2, which may competitively inhibit the methylation of mRNA [59]. Of greater importance, another studies demonstrated that NSUN2 catalyzes m5C modification of lncRNA MALAT1 to stabilize MALAT1, thereby promoting its expression, leading to sorafenib resistance. More importantly, the combination of the MALAT1 inhibitor MALAT1-IN1 with sorafenib significantly enhanced the therapeutic efficacy of sorafenib in the treatment of HCC both in vitro and in vivo [95]. This finding highlights the therapeutic potential of targeting m5C-modified lncRNAs in reversing drug resistance. It also suggests that targeting the NSUN2-m5C-lncRNA axis, or developing small-molecule inhibitors or oligonucleotide-based drugs against m5C-modified lncRNAs, is expected to become a new strategy for overcoming tumor drug resistance and developing RNA modification-based combination therapy, which holds broad prospects for clinical translation.
NSUNs regulate RNA splicing and processing
In addition to modulating RNA stability, NSUN proteins influence RNA splicing and processing [41, 97,98,99,100]. In UCB, Wang et al. demonstrated that upregulation of NSUN2 enhanced m5C methylation at the RABL6 (5′UTR) and TK1 (3′UTR) regions, promoting mRNA splicing and stability through ALYREF, thus supporting UCB cell proliferation and migration [97]. Zhao et al. identified that NONO interacted directly with PTEN pre-mRNA and recruited the RNA m5C methyltransferase NSUN2 to modulate alternative splicing of PTEN introns, thereby promoting GC progression [99]. Furthermore, Liao et al. emphasized the critical function of NSUN1 in cell proliferation, rRNA processing, and ribosome biogenesis, noting that NSUN1 bound the 5′external transcribed spacer (5′ETS) region of pre-rRNA transcripts and regulated their processing by forming non-catalytic complexes with box C/D small nucleolar RNAs (snoRNAs) [41].
NSUNs regulate translation regulation
NSUNs are also involved in translation regulation [46, 101,102,103,104]. Li et al. revealed that NSUN2 catalyzes m⁵C modification in the 3’-UTR of RNF115 mRNA. YBX1 recognizes m⁵C-modified sites in the RNF115 3’-UTR and interacts with eIF4A1 to bridge the 5’-UTR region, facilitating mRNA circularization and translational activation—a mechanism driving HCC progression [101]. In glioblastoma (GBM), NSUN5 drove tumorigenesis by catalyzing m5C methylation at the C3782 site of 28S rRNA, thereby enhancing protein translation [46]. Janin et al. further reported that in gliomas, depletion of NSUN5 resulted in the unmethylated C3782 position on 28S rRNA, leading to a global reduction in protein synthesis and activating an adaptive translation program for cellular survival under stress [102]. In HCC, Zhang et al. indicated that NSUN5 enhanced ribosome function and protein translation, potentially promoting HCC cell proliferation and migration [103]. In ESCC, Han et al. showed that reduced NSUN6 expression accelerated ESCC cell proliferation, migration, and invasion. Mechanistically, NSUN6-mediated m5C modification of specific tRNA selectively improves the translational efficiency of CDH1 mRNA in a codon-dependent manner, thereby influencing ESCC progression through modulation of E-cadherin expression [104].
NSUNs regulate RNA localization
Emerging studies suggest that NSUNs also play a role in RNA localization within cells, contributing to tumorigenesis [45, 85, 105]. Yang et al. first reported that NSUN2-mediated m5C methylation regulated mRNA export via ALYREF [45]. Subsequently, Xu et al. demonstrated in glioma cells that NSUN2 catalyzed m5C methylation at position 2756 in the 3’-UTR of ATX mRNA, promoting its export from the nucleus to the cytoplasm via ALYREF, thus enhancing cancer cell migration [105]. Similarly, Zhang et al. showed that phosphorylated NSUN5 catalyzed m5C modification of ACC1 mRNA. ALYREF bound to the m5C-modified ACC1 mRNA, stabilizing it and facilitating its nuclear export, which drives ACC1 expression and accelerates tumor progression in PCa cells [85].
NSUNs regulate RNautophagy
RNautophagy is a recently characterized form of autophagy, and it is responsible for RNA degradation within autophagosomes [106]. This form of autophagy (RNautophagy) has been implicated in NSUN-mediated modifications. Yang et al. demonstrated that in CRC, upregulated NSUN4 catalyzed m5C methylation at positions 1114 and 1357 of NXPH4. This modification disrupts the interaction between NXPH4 mRNA and SQSTM1, thus preventing its degradation via RNautophagy. Simultaneously, the modification stabilizes NXPH4 mRNA, inhibits PHD4 binding to HIF1A, prevents the degradation, and enhances HIF signaling, thereby promoting CRC cell proliferation [107].
These observations suggest that NSUN proteins regulate RNA abundance by catalyzing m5C modifications, which affect RNA stability, splicing, processing, translation, and localization, leading to the dysregulation of target proteins that contribute to tumorigenesis. Targeting the expression or activity of NSUNs could counteract m5C-modification-driven tumorigenesis, offering potential therapeutic strategies for cancer treatment.
What biological functions are affected by NSUNs in tumors
NSUN proteins are widely expressed in various tissues and are strongly associated with tumorigenesis and cancer progression. These proteins regulate key cellular processes, including programmed cell death, cell cycle progression, angiogenesis, metabolic reprogramming, tumor immunity, and drug resistance in tumor cells (Fig. 5).
NSUNs regulate tumor functions and thereby influence tumor progression. They participate in the regulation of programmed cell death, cellular immune, angiogenesis, durg resistance, and metabolic reprogramming in tumor cells, including glucose metabolism, nucleotide metabolism, amino acid metabolism, lipid metabolism and energy metabolism [16, 30, 58, 66, 80, 83, 85, 89, 93, 96, 108,109,110,111,112,113,114,115,116,117,118,119,120,121,122,123,124,125,126,127,128,129,130,131,132,133,134,135,136,137,138].
NSUNs affect programmed cell death
Apoptosis, a key mechanism of programmed cell death, is critical for maintaining homeostasis, development, and immune function [108]. The cell cycle modulates apoptosis, with disruptions in its dynamics influencing the initiation and progression of apoptotic events [109]. Numerous studies have shown that NSUN proteins inhibit cell cycle arrest and reduce apoptosis in cancer [89, 110, 111]. For instance, Shen et al. demonstrated that elevated NSUN2 expression in GC suppressed apoptosis and promotes cell proliferation. Specifically, NSUN2 activates ERK1/2 signaling via m5C methylation, preventing G1/S checkpoint arrest. Additionally, NSUN2 upregulates the anti-apoptotic protein Bcl-2 and downregulates the pro-apoptotic protein Bax, effectively inhibiting apoptosis in GC cells [110]. NSUN2 also promotes GC progression through an alternative mechanism by inhibiting m5C methylation in the 3′-UTR of p57Kip2 to reduces mRNA stability and expression, thereby preventing G1/G0 arrest and promoting tumor progression [89]. In CC, NSUN2 catalyzes m5C methylation of LRRC8A mRNA, stabilizing and enhancing its expression. This upregulation activates the PI3K-AKT pathway and inhibits Caspase-3, a key apoptosis-regulating protein, thereby contributing to tumor growth [111].
Ferroptosis, a recently recognized form of programmed cell death, results from the accumulation of iron-dependent lipid peroxides [112]. Evidence suggests that NSUN proteins, beyond their role in apoptosis, are intricately involved in the regulation of ferroptosis. In NSCLC, for example, Chen et al. reported that NSUN2 expression was elevated and, in cooperation with YBX1, targets the 5′UTR of NRF2 mRNA, promoting its stability through m5C methylation. This modification diminishes the sensitivity of NSCLC cells to ferroptosis inducers, thereby enhancing ferroptosis resistance and supporting tumor cell proliferation, migration, and invasion [113]. Similarly, in EC, Chen et al. demonstrated that NSUN2, together with YBX1, stabilized SLC7A11 mRNA, a ferroptosis inhibitor, through m5C methylation. This modification increases lipid peroxidation, bolstering EC cells’ resistance to ferroptosis and promoting tumor progression [80].
Beyond ferroptosis regulation, NSUN family proteins also mediate tumor cell cuproptosis. For instance, Shu et al. demonstrated that NSUN5 facilitates glutaminase (GLS) accumulation through m⁵C modification at position C137 in the GLS mRNA UTR region. This post-transcriptional regulation enhances GLS-mediated copper chelation, thereby mitigating cuproptosis and promoting cholangiocarcinoma (CCA) progression [114].
Autophagy is a form of programmed cell death [115]. NSUN2 mediates m⁵C modification of circFAM190B and enhances its stability in an m⁵C-dependent manner. Mechanistically, circFAM190B directly targets stratifin (SFN) and modulates its ubiquitination, thereby suppressing cellular autophagy through the SFN/mTOR/ULK1 signaling axis. This regulatory cascade ultimately promotes lung cancer progression [116].
These studies highlight the critical role of programmed cell death in tumorigenesis, suggesting that targeting NSUNs to enhance tumor cell death and impair proliferation could provide novel therapeutic avenues for cancer treatment.
NSUNs affect angiogenesis
Tumor angiogenesis plays a critical role in oncogenesis, progression, and metastasis, positioning it as a key therapeutic target in cancer treatment [117]. Research indicates that NSUN2 is closely involved in regulating angiogenesis in cancer cells. For example, Pan et al. demonstrated that in Glioblastoma endothelial cells (GECs), elevated NSUN2 levels catalyzed m5C methylation at the C1455 site of LINC00324, stabilizing this lncRNA. Stabilized LINC00324 competes with CBX3 mRNA for binding to AUH protein, reducing CBX3 mRNA degradation. As a result, CBX3 binds to the VEGFR2 promoter, enhancing vascular endothelial growth factor receptor 2 (VEGFR2) expression and promoting angiogenesis, cell proliferation, and migration in GECs [93]. In HCC, Sun et al. showed that high NSUN2 expression targeted the C986 site of H19 through m5C methylation, increasing the stability of this lncRNA. Methylated H19 interacts with the oncogene G3BP1, promoting angiogenesis and supporting HCC cell proliferation, migration, and invasion [58].
Angiogenesis is the key process in the growth, survival, invasiveness, and metastasis of cancerous tumors, so antiangiogenic chemotherapy is a novel approach to the treatment of drug resistance [118]. These results suggest that modulating RNA m5C modifications to influence anti-angiogenic factors could offer a promising strategy for cancer therapy.
NSUNs affect cellular metabolism
Cancer metabolism, a central hallmark of malignancy, is critical for tumor initiation and progression [119]. NSUN proteins regulate key metabolic processes, including glucose, lipid, amino acid metabolism and energy metabolism, thereby influencing cancer development [16, 66, 83, 85, 96, 120,121,122,123,124,125,126,127].
Glucose metabolism, essential for tumor progression, is modulated by NSUNs in various cancers [83, 121, 122]. In CRC, Chen et al. demonstrated that lactate-induced H3K18 lactylation activated NSUN2 transcription, which in turn triggers NSUN2 lactylation at Lys356 (K356), enhancing its RNA-binding affinity. In collaboration with YBX1, NSUN2 stabilizes ENO1 mRNA through m5C methylation, driving glucose metabolic reprogramming [83]. Furthermore, NSUN2 enhances m⁵C methylation at the C773 site within the 3’-UTR of PKM2 mRNA, thereby stabilizing PKM2 transcripts. This upregulation of PKM2 expression promotes glycolytic flux and drives HCC progression [121]. Wang et al. demonstrated that NSUN2 promotes glycolysis in renal cancer by maintaining the stability of NEO1 mRNA [122].
NSUNs also regulate lipid metabolism in cancer [85, 123, 124]. In COAD, Chen et al. demonstrated that NSUN5, in collaboration with RBM15B and IGFBP2, stabilizes GPX4 mRNA through m5C or m6A modifications, reducing lipid peroxidation and activating the cGAS-STING pathway to promote anti-tumor immune responses [123]. In OS, Yang et al. found that elevated NSUN2 expression targeted FABP5 mRNA at C271 and C321, stabilizing it via m5C modification. This modification promotes neutral lipid lipolysis and fatty acid metabolism, thereby enhancing OS cell proliferation, invasion, and migration [124]. Additionally, Zhang et al. showed that phosphorylated NSUN5 catalyzed the m5C modification of ACC1 mRNA, after which ALYREF bound to the m5C-modified ACC1 mRNA, improving its stability and promoting nuclear export. This process increases ACC1 expression and lipid deposition in PCa cells, supporting tumor progression [85].
Amino acid metabolism, integral to tumor biology, is closely associated with NSUN proteins. Li et al. demonstrated that in acute myeloid leukemia (AML), NSUN2 upregulates the expression of two key enzymes in serine metabolism, PHGDH and SHMT2, thereby affecting serine and one-carbon metabolism to sustain the proliferation of AML cells [125]. Similarly, Fang et al. reported high NSUN2 expression in GC, where it catalyzed m5C methylation of lncRNA NR033928, stabilizing it. NR_033928 subsequently interacts with the IGF2BP3/HUR complex to stabilize GLS mRNA, increasing GLS expression, which regulates glutamine metabolism and enhances GC cell proliferation while inhibiting apoptosis [96].
Beyond amino acid metabolism, NSUNs also regulate nucleotide metabolism, including purine synthesis and cAMP signaling. In retinoblastoma (RB), Zuo et al. demonstrated that elevated NSUN2 expression stabilized PFAS mRNA via m5C methylation. PFAS promotes purine synthesis by increasing intermediate metabolites (IMP, AMP, and GMP), thereby driving RB cell proliferation [66]. In high-grade serous ovarian cancer (HGSOC), Yang et al. showed that NSUN1 overexpression modulated RAPGEF4 mRNA through m5C methylation, influencing the cAMP signaling pathway and supporting HGSOC cell survival in vitro [126].
Concurrently, NSUNs play pivotal roles in mitochondrial energy metabolism. Wu et al. demonstrated that NSUN4-mediated m⁵C modification enhances circERI3 stability. Mechanistically, circERI3 binds to and regulates the ubiquitination of DNA damage-binding protein 1 (DDB1), increasing its protein stability. This DDB1 accumulation subsequently promotes peroxisome proliferator-activated receptor gamma coactivator 1-alpha (PGC-1α) transcription, thereby modulating mitochondrial function and energy metabolism to drive lung cancer progression [127]. Similarly, Delaunay et al. reported that oral cancer cells with reduced mitochondrial m5C levels showed decreased oxidative phosphorylation (OXPHOS) and reliance on glycolysis for energy. Elevated NSUN3 expression catalyzes m5C modification at mitochondrial tRNA-C34, increasing m5C and f5C levels, which enhances mitochondrial translation, supports OXPHOS, and promotes cancer cell invasion and metastasis from the primary tumor [16].
These results illustrate how NSUNs alter cancer cell metabolism through m5C methylation. Targeting NSUNs may disrupt tumor cell metabolic states, presenting potential strategies to inhibit tumor growth and improve cancer treatment outcomes.
NSUNs affect drug resistance
Cancer drug resistance remains a significant challenge in tumor progression [128]. Aberrant NSUN expression can regulate cancer cell sensitivity to anti-cancer therapies, thereby contributing to drug resistance regulation. NSUNs influence resistance to conventional chemotherapies, including cisplatin, oxaliplatin, doxorubicin, and others, through mediation of RNA m5C modifications [110, 129,130,131,132,133,134,135]. For instance, Shen et al. demonstrated that NSUN2 enhanced GC cell sensitivity to chemotherapeutic agents like cisplatin (CDDP) and 5-Fluorouracil (5-FU) [110]. And Huang et al. discovered that YBX1 mediates the m5C modification of ATG9A mRNA through NSUN2, thereby enhancing autophagic activity and conferring resistance to 5-FU [132]. Li et al. found that NSUN2 knockout diminished the tolerance of ATC cells to low-dose cisplatin or doxorubicin hydrochloride [133]. Tong et al. reported that in NPC, cells with elevated NSUN2 levels exhibited increased resistance to oxaliplatin [30]. Additionally, NSUNs mediate resistance to targeted therapies such as sorafenib, osimertinib, and olaparib [134, 135]. Research by Song et al. revealed that in liver cancer, sorafenib—a Raf phosphorylation inhibitor targeting Ras activity—was commonly used in HCC treatment. NSUN2 inhibits Ras activation and reduces p-Erk levels, enhancing HCC cell sensitivity to sorafenib [134]. Similarly, Yu et al. demonstrated that high NSUN6 expression can decrease CC cell sensitivity to cisplatin and olaparib and promote the radioresistance [135]. Moreover, based on the NSUNs gene expression matrix from the CellMiner database (https://discover.nci.nih.gov/cellminer/home.do) and the drug sensitivity data from the Genomics of Drug Sensitivity in Cancer (GDSC, https://www.cancerrxgene.org/), we analyzed the correlation between NSUN expression and drug sensitivity. This analysis revealed a positive correlation between NSUN expression and the sensitivity to certain oncological drugs (Fig. 6A (R > 0.36) and Table 3), suggesting that NSUN proteins are promising targets for overcoming drug resistance and improving patient outcomes.
A The correlation analysis between NSUNs gene expression data from the CellMiner database (https://discover.nci.nih.gov/cellminer/home.do) and drug sensitivity information from the Genomics of Drug Sensitivity in Cancer (GDSC, https://www.cancerrxgene.org/) revealed a significant association between NSUNs expression and response to various anticancer agents (R > 0.36). B Core Characteristics of NSUNs-Targeted Inhibitors. Drawing on existing research on NSUNs inhibitors, this figure presents key information on current NSUNs inhibitors, including their chemical structures, screening methods, binding sites and modes, dissociation constants (Kd), half-maximal inhibitory concentrations (IC₅₀), and relevant research references. The inhibitors including Bipyridine 19 [140], NSUN2-i4(NSUNi) [83, 100], Azetidine propenamides [139] and thiamine disulfide [141].
NSUNs affect cellular immune
Tumor immunity represents a complex biological process that plays pivotal roles in oncogenesis, cancer progression, and therapeutic responses. Emerging evidence demonstrates the crucial involvement of NSUN proteins in tumor immune regulation. For instance, Yang et al. revealed that the NSUN2-ALYREF complex stabilizes PD-L1 mRNA in an m⁵C-dependent manner, thereby enhancing PD-L1 expression and facilitating tumor immune evasion [136]; Furthermore, in diffuse large B-cell lymphoma (DLBCL), tumor-derived exosomes mediate NSUN2 transfer between malignant cells, where NSUN2 maintains PD-L1 mRNA stability through m⁵C modification, ultimately promoting DLBCL proliferation, M2 macrophage polarization, and immune escape [137]. Moreover, Jiang et al. demonstrated that NSUN2 promotes the m5C modification of SOAT2, enhances the reprogramming of energy metabolism, suppresses the activity and cytotoxicity of CD8+ T cells, and contributes to immune evasion [138]. These findings highlight the importance of elucidating NSUN-mediated immune regulatory mechanisms for developing more effective immunotherapies and improving clinical outcomes.
Are NSUNs potential targets for tumor therapy?
This section reviews studies identifying NSUNs as key targets in tumor drug resistance and drug development, highlighting their potential roles in overcoming drug resistance and in the design of novel therapeutic agents.
NSUNs as targets for drug development
NSUN proteins not only contribute to cancer progression but also influence tumor sensitivity to antitumor therapies. Evidence suggests that targeting NSUNs could offer a novel therapeutic approach in cancer treatment. This section reviews the development of small molecule inhibitors targeting NSUN2. For example, Tao et al. used cysteine-directed activity-based protein profiling (ABPP) to identify stereoselective covalent inhibitors of NSUN2, specifically azetidine propenamides. These inhibitors were shown to block the catalytic activity at the C271 site in recombinant NSUN2 and disrupt the NSUN2-tRNA interaction in cancer cells, resulting in decreased tRNA m5C content and suppression of cancer progression [139]. Therefore, the development of NSUN inhibitors that selectively target the conserved catalytic cysteine via covalent chemistry could offer promising directions for anticancer drug discovery. Tang et al. designed and synthesized 90 novel bipyridine derivatives based on the structure of caerulomycin A, ultimately selecting B19 as a potent inhibitor of NSUN3. B19 binds specifically to NSUN3, activates the AMPK/STAR3 signaling pathway, inhibits STAR3 phosphorylation, disrupts mitochondrial energy metabolism, and suppresses tumor proliferation [140]. Meanwhile, thiamine disulfide, a non-SAM analog inhibitor of NSUN6, has recently been identified [141].
More importantly, an increasing number of targeted inhibitors have been developed for immunotherapy and chemoresistance sensitization. In a study, Chen et al. designed the small-molecule inhibitor Nsun2-i4, targeting the NSUN2 catalytic pocket. This inhibitor was found to interact with multiple NSUN2 residues, including Tyr83, His86, Asn157, Gln605, and Glu694, to hinder CRC progression. The safety, toxicity, and applicability of Nsun2-i4 were also assessed. Furthermore, a potential synergistic effect between Nsun2-i4 and PD-1 was observed, with the combination showing a significantly enhanced inhibitory effect on tumor growth compared to individual treatments [83]. In another study, Hou et al. confirmed that NSUN2i (Nsun2-i4) significantly reduces the m5C level in SRSF6, thereby impeding the nuclear export of SRSF6. Additionally, they found that treatment with NSUN2i combined with doxorubicin, cisplatin, or lenvatinib significantly inhibits tumor growth [100]. In addition, MY-1B, targeting NSUN2, also elicits potent anti-leukemic effects and demonstrates strong synergy with ferroptosis inducers, standard chemotherapy, and the BCL-2 inhibitor venetoclax [142]. Additionally, by highlighting key spatial configurations and physicochemical parameters, Fig. 6B provides critical insights that inform the rational design, optimization, and screening of future inhibitors targeting the same protein, thereby expanding the scope for innovative cancer therapies. The application of molecular docking in drug screening represents an effective strategy for identifying compounds that target NSUN catalytic sites. Collectively, these findings highlight NSUNs as promising novel targets for antitumor therapies, particularly in combination with immune checkpoint blockade for cancer immunotherapy.
In conclusion, NSUNs represent pivotal regulators and promising therapeutic targets in cancer prognosis and treatment. Further investigation into their precise regulatory mechanisms and biological functions, particularly focusing on structurally and functionally critical active sites, will provide a rational basis for the development of novel anticancer agents. Moreover, combination strategies—such as targeting NSUNs alongside conventional chemotherapy, immunotherapy, or pathway-specific inhibitors—may synergistically enhance treatment efficacy and overcome drug resistance. Advancing these efforts could pave the way for more personalized and effective anticancer therapies, ultimately improving patient outcomes.
Summary and outlook
NSUN proteins are a key class of enzymes that catalyze RNA m5C modifications, exerting extensive regulatory effects on epitranscriptomic processes in both eukaryotic and prokaryotic systems. Accumulating evidence highlights the significant role of NSUNs in mammalian cells, particularly in the initiation and progression of cancer. This review provides a comprehensive analysis of the molecular mechanisms and biological functions of NSUN proteins in cancer, highlighting recent advancements in their application as biomarkers for tumor drug resistance and immune modulation, as well as the development of NSUN-targeted inhibitors as potential therapeutic agents.
At the molecular level, NSUNs promote tumor proliferation and metastasis by regulating RNA stability, splicing, processing, and translation. Dysregulation of NSUN proteins results from various mechanisms, including transcriptional control, post-translational modifications, and ncRNA-mediated regulation. Biologically, NSUNs influence processes such as programmed cell death, metabolic reprogramming in tumors, and angiogenesis. Additionally, NSUNs contribute to drug resistance through m5C modifications, affecting the efficacy of chemotherapeutic agents like cisplatin, oxaliplatin, and doxorubicin, as well as targeted therapies such as sorafenib, osimertinib, and olaparib.NSUNs, due to their essential role in cancer pathogenesis, have emerged as promising targets for therapeutic intervention, leading to the development of several inhibitors aimed at modulating NSUN activity. Despite the therapeutic potential of these inhibitors, research on NSUNs remains in its early stages, and the development and clinical translation of NSUN-targeted drugs are expected to encounter significant challenges. The therapeutic potential of NSUN-targeted inhibitors is also gaining attention. Future research aimed at elucidating NSUN mechanisms, developing targeted therapies, and conducting clinical trials will be instrumental in advancing cancer treatment strategies.
Although RNA m5C modifications can now be mapped at single-base resolution, their absolute quantification remains unresolved. Accurately quantifying m5C modifications and selectively introducing or deleting specific m5C sites could offer new insights into the functions and mechanisms of NSUN-mediated modifications. Bioinformatics currently plays a central role in studying m5C modifications, and artificial intelligence (AI) presents a promising approach to developing models that detect NSUN-mediated m5C-modified RNAs and identify their modification sites, thereby uncovering novel regulatory mechanisms in tumors. Moreover, AI may advance the use of m5C modifications as potential biomarkers or therapeutic targets in cancer, necessitating further exploration.
References
Roundtree IA, Evans ME, Pan T, He C. Dynamic RNA modifications in gene expression regulation. Cell. 2017;169:1187–200.
Barbieri I, Kouzarides T. Role of RNA modifications in cancer. Nat Rev Cancer. 2020;20:303–22.
Song P, Tayier S, Cai Z, Jia G. RNA methylation in mammalian development and cancer. Cell Biol Toxicol. 2021;37:811–31.
Zhao BS, Roundtree IA, He C. Post-transcriptional gene regulation by mRNA modifications. Nat Rev Mol Cell Biol. 2018;19:808.
Fu Y, Dominissini D, Rechavi G, He C. Gene expression regulation mediated through reversible m⁶A RNA methylation. Nat Rev Genet. 2014;15:293–306.
He L, Li H, Wu A, Peng Y, Shu G, Yin G. Functions of N6-methyladenosine and its role in cancer. Mol Cancer. 2019;18:176.
WYATT GR. Occurrence of 5-methylcytosine in nucleic acids. Nature. 1950;166:237–8.
Moore LD, Le T, Fan G. DNA methylation and its basic function. Neuropsychopharmacology. 2013;38:23–38.
Dubin DT, Stollar V. Methylation of Sindbis virus “26S” messenger RNA. Biochem Biophys Res Commun. 1975;66:1373–9.
Wildenauer D, Gross HJ, Riesner D. Enzymatic methylations: III. Cadaverine-induced conformational changes of E. coli tRNA fMet as evidenced by the availability of a specific adenosine and a specific cytidine residue for methylation. Nucleic Acids Res. 1974;1:1165–82.
Jank P, Gross HJ. Methyl-deficient mammalian transfer RNA: II. Homologous methylation in vitro of liver tRNA from normal and ethionine-fed rats: ethionine effect on 5-methyl-cytidine synthesis in vivo. Nucleic Acids Res. 1974;1:1259–67.
Khoddami V, Yerra A, Mosbruger TL, Fleming AM, Burrows CJ, Cairns BR. Transcriptome-wide profiling of multiple RNA modifications simultaneously at single-base resolution. Proc Natl Acad Sci USA. 2019;116:6784–9.
Zhang LS, Dai Q, He C. Base-resolution sequencing methods for whole-transcriptome quantification of mRNA modifications. Acc Chem Res. 2024;57:47–58.
Dai Q, Ye C, Irkliyenko I, Wang Y, Sun HL, Gao Y, et al. Ultrafast bisulfite sequencing detection of 5-methylcytosine in DNA and RNA. Nat Biotechnol. 2024;42:1559–70.
Sharma S, Yang J, Watzinger P, Kötter P, Entian KD. Yeast Nop2 and Rcm1 methylate C2870 and C2278 of the 25S rRNA, respectively. Nucleic Acids Res. 2013;41:9062–76.
Delaunay S, Pascual G, Feng B, Klann K, Behm M, Hotz-Wagenblatt A, et al. Mitochondrial RNA modifications shape metabolic plasticity in metastasis. Nature. 2022;607:593–603.
Bohnsack KE, Höbartner C, Bohnsack MT. Eukaryotic 5-methylcytosine (m⁵C) RNA methyltransferases: mechanisms, cellular functions, and links to disease. Genes. 2019;10:102.
Walbott H, Auxilien S, Grosjean H, Golinelli-Pimpaneau B. The carboxyl-terminal extension of yeast tRNA m5C methyltransferase enhances the catalytic efficiency of the amino-terminal domain. J Biol Chem. 2007;282:23663–71.
Lio CJ, Yuita H, Rao A. Dysregulation of the TET family of epigenetic regulators in lymphoid and myeloid malignancies. Blood. 2019;134:1487–97.
Chen YS, Yang WL, Zhao YL, Yang YG. Dynamic transcriptomic m5 C and its regulatory role in RNA processing. Wiley Interdiscip Rev RNA. 2021;12:e1639.
Reid R, Greene PJ, Santi DV. Exposition of a family of RNA m(5)C methyltransferases from searching genomic and proteomic sequences. Nucleic Acids Res. 1999;27:3138–45.
Lewinska A, Adamczyk-Grochala J, Wnuk M. TRDMT1-mediated RNA C-5 methylation as a novel target in anticancer therapy. Biochim Biophys Acta Rev Cancer. 2023;1878:188964.
Xue S, Xu H, Sun Z, Shen H, Chen S, Ouyang J, et al. Depletion of TRDMT1 affects 5-methylcytosine modification of mRNA and inhibits HEK293 cell proliferation and migration. Biochem Biophys Res Commun. 2019;520:60–66.
Goll MG, Kirpekar F, Maggert KA, Yoder JA, Hsieh CL, Zhang X, et al. Methylation of tRNAAsp by the DNA methyltransferase homolog Dnmt2. Science. 2006;311:395–8.
Schaefer M, Pollex T, Hanna K, Tuorto F, Meusburger M, Helm M, et al. RNA methylation by Dnmt2 protects transfer RNAs against stress-induced cleavage. Genes Dev. 2010;24:1590–5.
Shanmugam R, Fierer J, Kaiser S, Helm M, Jurkowski TP, Jeltsch A. Cytosine methylation of tRNA-Asp by DNMT2 has a role in translation of proteins containing poly-Asp sequences. Cell Discov. 2015;1:15010.
Zou S, Huang Y, Yang Z, Zhang J, Meng M, Zhang Y. et al. NSUN2 promotes colorectal cancer progression by enhancing SKIL mRNA stabilization. Clin Transl Med. 2024;14:e1621
Yang S, Zhou D, Zhang C, Xiang J, Xi X. Function of mC RNA methyltransferase NOP2 in high-grade serous ovarian cancer. Cancer Biol Ther. 2023;24:2263921.
Li M, Tao Z, Zhao Y, Li L, Zheng J, Li Z, et al. 5-methylcytosine RNA methyltransferases and their potential roles in cancer. J Transl Med. 2022;20:214.
Tong X, Xiang Y, Hu Y, Hu Y, Li H, Wang H, et al. NSUN2 promotes tumor progression and regulates immune infiltration in nasopharyngeal carcinoma. Front Oncol. 2022;12:788801.
Zhu W, Wan F, Xu W, Liu Z, Wang J, Zhang H, et al. Positive epigenetic regulation loop between AR and NSUN2 promotes prostate cancer progression. Clin Transl Med. 2022;12:e1028.
Wang L, Zhang J, Su Y, Maimaitiyiming Y, Yang S, Shen Z, et al. Distinct roles of mC RNA methyltransferase NSUN2 in major gynecologic cancers. Front Oncol. 2022;12:786266.
Zhang X, An K, Ge X, Sun Y, Wei J, Ren W, et al. NSUN2/YBX1 promotes the progression of breast cancer by enhancing HGH1 mRNA stability through m5C methylation. Breast Cancer Res. 2024;26:94.
Chi L, Delgado-Olguín P. Expression of NOL1/NOP2/sun domain (Nsun) RNA methyltransferase family genes in early mouse embryogenesis. Gene Expr Patterns. 2013;13:319–27.
Foster PG, Nunes CR, Greene P, Moustakas D, Stroud RM. The first structure of an RNA m5C methyltransferase, Fmu, provides insight into catalytic mechanism and specific binding of RNA substrate. Structure. 2003;11:1609–20.
Xue C, Zhao Y, Li L. Advances in RNA cytosine-5 methylation: detection, regulatory mechanisms, biological functions and links to cancer. Biomark Res. 2020;8:43.
Liu Y, Santi DV. m5C RNA and m5C DNA methyl transferases use different cysteine residues as catalysts. Proc Natl Acad Sci USA. 2000;97:8263–5.
Bourgeois G, Ney M, Gaspar I, Aigueperse C, Schaefer M, Kellner S, et al. Eukaryotic rRNA modification by yeast 5-methylcytosine-methyltransferases and human proliferation-associated antigen p120. PLoS One. 2015;10:e0133321.
Tang R, Fan Y, Lu B, Jiang Q, Cheng X, Zhang Z, et al. The RNA m5C methyltransferase NSUN1 modulates human malaria gene expression during intraerythrocytic development. Front Cell Infect Microbiol. 2024;14:1474229.
Gigova A, Duggimpudi S, Pollex T, Schaefer M, Koš M. A cluster of methylations in the domain IV of 25S rRNA is required for ribosome stability. RNA. 2014;20:1632–44.
Liao H, Gaur A, McConie H, Shekar A, Wang K, Chang JT, et al. Human NOP2/NSUN1 regulates ribosome biogenesis through non-catalytic complex formation with box C/D snoRNPs. Nucleic Acids Res. 2022;50:10695–716.
King MY, Redman KL. RNA methyltransferases utilize two cysteine residues in the formation of 5-methylcytosine. Biochemistry. 2002;41:11218–25.
Brzezicha B, Schmidt M, Makalowska I, Jarmolowski A, Pienkowska J, Szweykowska-Kulinska Z. Identification of human tRNA: m5C methyltransferase catalysing intron-dependent m5C formation in the first position of the anticodon of the pre-tRNA Leu (CAA). Nucleic Acids Res. 2006;34:6034–43.
Frye M, Watt FM. The RNA methyltransferase Misu (NSun2) mediates Myc-induced proliferation and is upregulated in tumors. Curr Biol. 2006;16:971–81.
Yang X, Yang Y, Sun BF, Chen YS, Xu JW, Lai WY, et al. 5-methylcytosine promotes mRNA export - NSUN2 as the methyltransferase and ALYREF as an m5C reader. Cell Res. 2017;27:606–25.
Heissenberger C, Liendl L, Nagelreiter F, Gonskikh Y, Yang G, Stelzer EM, et al. Loss of the ribosomal RNA methyltransferase NSUN5 impairs global protein synthesis and normal growth. Nucleic Acids Res. 2019;47:11807–25.
Schosserer M, Minois N, Angerer TB, Amring M, Dellago H, Harreither E, et al. Methylation of ribosomal RNA by NSUN5 is a conserved mechanism modulating organismal lifespan. Nat Commun. 2015;6:6158.
Aguilo F, Li S, Balasubramaniyan N, Sancho A, Benko S, Zhang F, et al. Deposition of 5-methylcytosine on enhancer RNAs enables the coactivator function of PGC-1α. Cell Rep. 2016;14:479–92.
Ortiz-Barahona V, Soler M, Davalos V, García-Prieto CA, Janin M, Setien F, et al. Epigenetic inactivation of the 5-methylcytosine RNA methyltransferase NSUN7 is associated with clinical outcome and therapeutic vulnerability in liver cancer. Mol Cancer. 2023;22:83.
Haag S, Warda AS, Kretschmer J, Günnigmann MA, Höbartner C, Bohnsack MT. NSUN6 is a human RNA methyltransferase that catalyzes formation of m5C72 in specific tRNAs. RNA. 2015;21:1532–43.
Nakano S, Suzuki T, Kawarada L, Iwata H, Asano K, Suzuki T. NSUN3 methylase initiates 5-formylcytidine biogenesis in human mitochondrial tRNA(Met). Nat Chem Biol. 2016;12:546–51.
Trixl L, Amort T, Wille A, Zinni M, Ebner S, Hechenberger C, et al. RNA cytosine methyltransferase Nsun3 regulates embryonic stem cell differentiation by promoting mitochondrial activity. Cell Mol Life Sci. 2018;75:1483–97.
Haag S, Sloan KE, Ranjan N, Warda AS, Kretschmer J, Blessing C, et al. NSUN3 and ABH1 modify the wobble position of mt-tRNAMet to expand codon recognition in mitochondrial translation. EMBO J. 2016;35:2104–19.
Metodiev MD, Spåhr H, Loguercio Polosa P, Meharg C, Becker C, Altmueller J, et al. NSUN4 is a dual function mitochondrial protein required for both methylation of 12S rRNA and coordination of mitoribosomal assembly. PLoS Genet. 2014;10:e1004110.
Cámara Y, Asin-Cayuela J, Park CB, Metodiev MD, Shi Y, Ruzzenente B, et al. MTERF4 regulates translation by targeting the methyltransferase NSUN4 to the mammalian mitochondrial ribosome. Cell Metab. 2011;13:527–39.
Spåhr H, Habermann B, Gustafsson CM, Larsson NG, Hallberg BM. Structure of the human MTERF4-NSUN4 protein complex that regulates mitochondrial ribosome biogenesis. Proc Natl Acad Sci USA. 2012;109:15253–8.
Yang R, Liang X, Wang H, Guo M, Shen H, Shi Y, et al. The RNA methyltransferase NSUN6 suppresses pancreatic cancer development by regulating cell proliferation. EBioMedicine. 2021;63:103195.
Sun Z, Xue S, Zhang M, Xu H, Hu X, Chen S, et al. Aberrant NSUN2-mediated m5C modification of H19 lncRNA is associated with poor differentiation of hepatocellular carcinoma. Oncogene. 2020;39:6906–19.
Li Y, Li J, Luo M, Zhou C, Shi X, Yang W, et al. Novel long noncoding RNA NMR promotes tumor progression via NSUN2 and BPTF in esophageal squamous cell carcinoma. Cancer Lett. 2018;430:57–66.
Wang Y, Wei J, Feng L, Li O, Huang L, Zhou S, et al. Aberrant m5C hypermethylation mediates intrinsic resistance to gefitinib through NSUN2/YBX1/QSOX1 axis in EGFR-mutant non-small-cell lung cancer. Mol Cancer. 2023;22:81.
Chen X, Li A, Sun BF, Yang Y, Han YN, Yuan X, et al. 5-methylcytosine promotes pathogenesis of bladder cancer through stabilizing mRNAs. Nat Cell Biol. 2019;21:978–90.
Lu Z, Liu B, Kong D, Zhou X, Pei D, Liu D. “NSUN6 Regulates NM23-H1 Expression in an m5C Manner to Affect Epithelial-Mesenchymal Transition in Lung Cancer.” Medical principles and practice: international journal of the Kuwait University. Health Sci Cent. 2024;33:56–65.
Hu S, Yang M, Xiao K, Yang Z, Cai L, Xie Y, et al. Loss of NSUN6 inhibits osteosarcoma progression by downregulating EEF1A2 expression and activation of Akt/mTOR signaling pathway via m5C methylation. Exp Ther Med. 2023;26:457.
Yang H, Lachtara EM, Ran X, Hopkins J, Patel PS, Zhu X, et al. The RNA m5C modification in R-loops as an off switch of Alt-NHEJ. Nat Commun. 2023;14:6114.
Cui M, Qu F, Wang L, Liu X, Yu J, Tang Z, et al. m5C RNA methyltransferase-related gene NSUN4 stimulates malignant progression of hepatocellular carcinoma and can be a prognostic marker. Cancer Biomark. 2022;33:389–400.
Zuo S, Li L, Wen X, Gu X, Zhuang A, Li R, et al. NSUN2-mediated m5 C RNA methylation dictates retinoblastoma progression through promoting PFAS mRNA stability and expression. Clin Transl Med. 2023;13:e1273.
Lambert SA, Jolma A, Campitelli LF, Das PK, Yin Y, Albu M, et al. The human transcription factors. Cell. 2018;175:598–9.
Su J, Wu G, Ye Y, Zhang J, Zeng L, Huang X, et al. NSUN2-mediated RNA 5-methylcytosine promotes esophageal squamous cell carcinoma progression via LIN28B-dependent GRB2 mRNA stabilization. Oncogene. 2021;40:5814–28.
Liu X, Wei Q, Yang C, Zhao H, Xu J, Mobet Y, et al. RNA m5C modification upregulates E2F1 expression in a manner dependent on YBX1 phase separation and promotes tumor progression in ovarian cancer. Exp Mol Med. 2024;56:600–15.
Liu K, Xu P, Lv J, Ge H, Yan Z, Huang S, et al. Peritoneal high-fat environment promotes peritoneal metastasis of gastric cancer cells through activation of NSUN2-mediated ORAI2 m5C modification. Oncogene. 2023;42:1980–93.
Du X, Cheng C, Yang Y, Fan B, Wang P, Xia H, et al. NSUN2 promotes lung adenocarcinoma progression through stabilizing PIK3R2 mRNA in an mC-dependent manner. Mol Carcinog. 2024;63:962–76.
Wang F, Yuan JH, Wang SB, Yang F, Yuan SX, Ye C, et al. Oncofetal long noncoding RNA PVT1 promotes proliferation and stem cell-like property of hepatocellular carcinoma cells by stabilizing NOP2. Hepatology. 2014;60:1278–90.
Li Y, Xia Y, Jiang T, Chen Z, Shen Y, Lin J, et al. Long noncoding RNA DIAPH2-AS1 promotes neural invasion of gastric cancer via stabilizing NSUN2 to enhance the m5C modification of NTN1. Cell Death Dis. 2023;14:260.
Yan J, Liu J, Huang Z, Huang W, Lv J. FOXC2-AS1 stabilizes FOXC2 mRNA via association with NSUN2 in gastric cancer cells. Human Cell. 2021;34:1755–64.
Li R, Li S, Shen L, Li J, Zhang D, Yu J, et al. LINC00618 facilitates growth and metastasis of hepatocellular carcinoma via elevating cholesterol synthesis by promoting NSUN2-mediated SREBP2 m5C modification. Ecotoxicol Environ Saf. 2024;285:117064.
Wang X, Liu D, Hua K, Fang L. lncRNA HOST2 promotes NSUN2-mediated breast cancer progression via interaction with ELAVL1. Cell Signal. 2024;117:111112.
Luo G, Xu W, Chen X, Wang S, Wang J, Dong F, et al. NSUN2-mediated RNA m5C modification modulates uveal melanoma cell proliferation and migration. Epigenetics. 2022;17:922–33.
Qin HL, Han Y, Li JQ, Wu QH, Du YP, Li QH, et al. piRNA28846 has the potential to be a novel RNA nucleic acid drug for ovarian cancer. NPJ Precis Oncol. 2025;9:65.
Ebert T, Tran N, Schurgers L, Stenvinkel P, Shiels PG. Ageing—oxidative stress, PTMs and disease. Mol Asp Med. 2022;86:101099.
Chen SJ, Zhang J, Zhou T, Rao SS, Li Q, Xiao LY, et al. Epigenetically upregulated NSUN2 confers ferroptosis resistance in endometrial cancer via m5C modification of SLC7A11 mRNA. Redox Biol. 2024;69:102975.
Hu Y, Chen C, Tong X, Chen S, Hu X, Pan B, et al. NSUN2 modified by SUMO-2/3 promotes gastric cancer progression and regulates mRNA m5C methylation. Cell Death Dis. 2021;12:842.
Jiang Y, Zhu P, Liu Z, Zhou Y. USP8 deubiquitylation-boosted NSUN4 potentiates lung squamous cell carcinoma progression by m5C methylation of DHCR24. Cell Rep. 2025;44:116158.
Chen B, Deng Y, Hong Y, Fan L, Zhai X, Hu H, et al. Metabolic recoding of NSUN2-mediated m5C modification promotes the progression of colorectal cancer via the NSUN2/YBX1/m5C -ENO1 positive feedback loop. Adv Sci. 2024;11:e2309840.
Niu K, Chen Z, Li M, Ma G, Deng Y, Zhang J, et al. NSUN2 lactylation drives cancer cell resistance to ferroptosis through enhancing GCLC-dependent glutathione synthesis. Redox Biol. 2025;79:103479.
Zhang Y, Chen XN, Zhang H, Wen JK, Gao HT, Shi B, et al. CDK13 promotes lipid deposition and prostate cancer progression by stimulating NSUN5-mediated m5C modification of ACC1 mRNA. Cell Death Differ. 2023;30:2462–76.
Zhang G, Liu L, Li J, Chen Y, Wang Y, Zhang Y, et al. NSUN2 stimulates tumor progression via enhancing TIAM2 mRNA stability in pancreatic cancer. Cell Death Discov. 2023;9:219.
Zhao Z, Zhou Y, Lv P, Zhou T, Liu H, Xie Y, et al. NSUN4 mediated RNA 5-methylcytosine promotes the malignant progression of glioma through improving the CDC42 mRNA stabilization. Cancer Lett. 2024;597:217059.
Li Z, Wu X. NSUN4 Facilitates the Activity of Oncogenic Protein CDC20 to Promote NSCLC Development by Mediating m5C Modification of CDC20 mRNA. Thorac Cancer. 2025;16:e70023.
Mei L, Shen C, Miao R, Wang JZ, Cao MD, Zhang YS, et al. RNA methyltransferase NSUN2 promotes gastric cancer cell proliferation by repressing p57Kip2 by an m5C -dependent manner. Cell Death Dis. 2020;11:270.
Feng J, Xu T, He M, Li J, Yao P, Ma C, et al. NSUN2-mediated m5C modification of HBV RNA positively regulates HBV replication. PLoS Pathog. 2023;19:e1011808.
Zheng H, Zhu M, Li W, Zhou Z, Wan X. m5 C and m6 A modification of long noncoding NKILA accelerates cholangiocarcinoma progression via the miR-582-3p-YAP1 axis. Liver Int. 2022;42:1144–57.
Hu Y, Wu J, Zeng H, Zhou J, Gong M, Guo Z, et al. m5C modification of LINC01082 inhibits osteosarcoma progression by modulating the miR-543-TNRC6A axis. Transl Oncol. 2025;61:102502.
Pan A, Xue Y, Ruan X, Dong W, Wang D, Liu Y, et al. m5C modification of LINC00324 promotes angiogenesis in glioma through CBX3/VEGFR2 pathway. Int J Biol Macromol. 2024;257:128409.
Chen L, Ma R, Wu L, Wang D, Li J, Guo L. m5C-modified lncRNA SNHG15 promotes ovarian cancer progression via the miR-545-3p/PD-L1 axis. Reprod Sci. 2025;32:2595–606.
Shi CJ, Pang FX, Lei YH, Deng LQ, Pan FZ, Liang ZQ, et al. 5-methylcytosine methylation of MALAT1 promotes resistance to sorafenib in hepatocellular carcinoma through ELAVL1/SLC7A11-mediated ferroptosis. Drug Resist Updat. 2025;78:101181.
Fang L, Huang H, Lv J, Chen Z, Lu C, Jiang T, et al. m5C -methylated lncRNA NR_033928 promotes gastric cancer proliferation by stabilizing GLS mRNA to promote glutamine metabolism reprogramming. Cell Death Dis. 2023;14:520.
Wang N, Chen RX, Deng MH, Wei WS, Zhou ZH, Ning K, et al. m5C -dependent cross-regulation between nuclear reader ALYREF and writer NSUN2 promotes urothelial bladder cancer malignancy through facilitating RABL6/TK1 mRNAs splicing and stabilization. Cell Death Dis. 2023;14:139.
Ma HL, Bizet M, Soares Da Costa C, Murisier F, de Bony EJ, Wang MK, et al. SRSF2 plays an unexpected role as reader of m5C on mRNA, linking epitranscriptomics to cancer. Mol Cell. 2023;83:4239–54.e10.
Zhao G, Liu R, Ge L, Qi D, Wu Q, Lin Z, et al. NONO regulates m5C modification and alternative splicing of PTEN mRNAs to drive gastric cancer progression. J Exp Clin Cancer Res. 2025;44:81.
Hou X, Dong Q, Hao J, Liu M, Ning J, Tao M, et al. NSUN2-mediated m5C modification drives alternative splicing reprogramming and promotes multidrug resistance in anaplastic thyroid cancer through the NSUN2/SRSF6/UAP1 signaling axis. Theranostics. 2025;15:2757–77.
Li O, An K, Wang H, Li X, Wang Y, Huang L, et al. Targeting YBX1-m5C mediates RNF115 mRNA circularisation and translation to enhance vulnerability of ferroptosis in hepatocellular carcinoma. Clin Transl Med. 2025;15:e70270.
Janin M, Ortiz-Barahona V, de Moura MC, Martínez-Cardús A, Llinàs-Arias P, Soler M, et al. Epigenetic loss of RNA-methyltransferase NSUN5 in glioma targets ribosomes to drive a stress adaptive translational program. Acta Neuropathol. 2019;138:1053–74.
Zhang XW, Wu LY, Liu HR, Huang Y, Qi Q, Zhong R, et al. NSUN5 promotes progression and predicts poor prognosis in hepatocellular carcinoma. Oncol Lett. 2022;24:439.
Han H, Sun Y, Wei W, Huang Z, Cheng M, Qiu H, et al. RNA modification-related genes illuminate prognostic signature and mechanism in esophageal squamous cell carcinoma. iScience. 2024;27:109327.
Xu X, Zhang Y, Zhang J, Zhang X. NSun2 promotes cell migration through methylating autotaxin mRNA. J Biol Chem. 2020;295:18134–47.
Fujiwara Y, Furuta A, Kikuchi H, Aizawa S, Hatanaka Y, Konya C, et al. Discovery of a novel type of autophagy targeting RNA. Autophagy. 2013;9:403–9.
Yang L, Shi J, Zhong M, Sun P, Zhang X, Lian Z, et al. NXPH4 mediated by m5C contributes to the malignant characteristics of colorectal cancer via inhibiting HIF1A degradation. Cell Mol Biol Lett. 2024;29:111.
Bertheloot D, Latz E, Franklin BS. Necroptosis, pyroptosis and apoptosis: an intricate game of cell death. Cell Mol Immunol. 2021;18:1106–21.
Elmore S. Apoptosis: a review of programmed cell death. Toxicol Pathol. 2007;35:495–516.
Shen X, Sun H, Shu S, Tang W, Yuan Y, Su H, et al. Suppression of NSUN2 enhances the sensitivity to chemosensitivity and inhibits proliferation by mediating cell apoptosis in gastric cancer. Pathol Res Pr. 2024;253:154986.
Chen Y, Zuo X, Wei Q, Xu J, Liu X, Liu S, et al. Upregulation of LRRC8A by m5C modification-mediated mRNA stability suppresses apoptosis and facilitates tumorigenesis in cervical cancer. Int J Biol Sci. 2023;19:691–704.
Jiang X, Stockwell BR, Conrad M. Ferroptosis: mechanisms, biology and role in disease. Nat Rev Mol Cell Biol. 2021;22:266–82.
Chen Y, Jiang Z, Zhang C, Zhang L, Chen H, Xiao N, et al. 5-Methylcytosine transferase NSUN2 drives NRF2-mediated ferroptosis resistance in non-small cell lung cancer. J Biol Chem. 2024;300:106793.
Shu M, Guo K, Huang Y, Wang W. NSUN5 promotes cholangiocarcinoma progression by enhancing GLS mRNA stabilization. J Cancer Res Clin Oncol. 2025;151:117.
Moujalled D, Strasser A, Liddell JR. Molecular mechanisms of cell death in neurological diseases. Cell Death Differ. 2021;28:2029–44.
Chen S, Cai D, Zhao Q, Wu J, Zhou X, Xu H, et al. NSUN2-mediated m5C modification of circFAM190B promotes lung cancer progression by inhibiting cellular autophagy. Int J Biol Macromol. 2025;306:141528.
Liu ZL, Chen HH, Zheng LL, Sun LP, Shi L. Angiogenic signaling pathways and anti-angiogenic therapy for cancer. Signal Transduct Target Ther. 2023;8:198.
Folkman J. Angiogenesis. Annu Rev Med. 2006;57:1–18.
Hanahan D. Hallmarks of cancer: new dimensions. Cancer Discov. 2022;12:31–46.
Zhang RK, Li Y, Sun FL, Zhou ZH, Xie YX, Liu WJ, et al. RNA methyltransferase NSUN2-mediated m5C methylation promotes Cr(VI)-induced malignant transformation and lung cancer by accelerating metabolism reprogramming. Environ Int. 2024;192:109055.
Qi Q, Zhong R, Huang Y, Tang Y, Zhang XW, Liu C, et al. The RNA m5C methyltransferase NSUN2 promotes progression of hepatocellular carcinoma by enhancing PKM2-mediated glycolysis. Cell Death Dis. 2025;16:82.
Wang K, Kong F, Han X, Zhi Y, Wang H, Ren C, et al. Integrative multi-omics reveal NSUN2 facilitates glycolysis and histone lactylation-driven immune evasion in renal carcinoma. Genes Immun. 2025;26:312–23.
Chen B, Hong Y, Zhai X, Deng Y, Hu H, Tian S, et al. m6A and m5C modification of GPX4 facilitates anticancer immunity via STING activation. Cell Death Dis. 2023;14:809.
Yang M, Wei R, Zhang S, Hu S, Liang X, Yang Z, et al. NSUN2 promotes osteosarcoma progression by enhancing the stability of FABP5 mRNA via m5C methylation. Cell Death Dis. 2023;14:125.
Li S, Liu Y, Wu X, Pan M, Zhao H, Hong Y, et al. The m5C methyltransferase NSUN2 promotes progression of acute myeloid leukemia by regulating serine metabolism. Cell Rep. 2025;44:115661.
Yang S, Zhou D, Zhang C, Xiang J, Xi X. Function of m5C RNA methyltransferase NOP2 in high-grade serous ovarian cancer. Cancer Biol Ther. 2023;24:2263921.
Wu J, Zhao Q, Chen S, Xu H, Zhang R, Cai D, et al. NSUN4-mediated m5C modification of circERI3 promotes lung cancer development by altering mitochondrial energy metabolism. Cancer Lett. 2024;605:217266.
Vasan N, Baselga J, Hyman DM. A view on drug resistance in cancer. Nature. 2019;575:299–309.
Hu Y, Chen C, Lin K, Tong X, Huang T, Qiu T, et al. NSUN2 promotes colorectal cancer progression and increases lapatinib sensitivity by enhancing CUL4B/ErbB-STAT3 signalling in a non-m5C manner. Clin Transl Med. 2025;15:e70282.
Niu X, Peng L, Liu W, Miao C, Chen X, Chu J, et al. A cis-eQTL in NSUN2 promotes esophageal squamous-cell carcinoma progression and radiochemotherapy resistance by mRNA-m5C methylation. Signal Transduct Target Ther. 2022;7:267.
Wang W, Ding Y, Zhao H, Wang S, Huang J, Sun L. NSUN2-tRNAVal-CAC-axis-regulated codon-biased translation drives triple-negative breast cancer glycolysis and progression. Cell Mol Biol Lett. 2025;30:100.
Huang H, Fang L, Zhu C, Lv J, Xu P, Chen Z, et al. YBX1 promotes 5-Fluorouracil resistance in gastric cancer via m5C-dependent ATG9A mRNA stabilization through autophagy. Oncogene. 2025;44:2357–71.
Li P, Wang W, Zhou R, Ding Y, Li X. The m5C methyltransferase NSUN2 promotes codon-dependent oncogenic translation by stabilising tRNA in anaplastic thyroid cancer. Clin Transl Med. 2023;13:e1466.
Song D, An K, Zhai W, Feng L, Xu Y, Sun R, et al. NSUN2-mediated mRNA m5C modification regulates the progression of hepatocellular carcinoma. Genom Proteom Bioinform. 2023;21:823–33.
Yu M, Ni M, Xu F, Liu C, Chen L, Li J, et al. NSUN6-mediated 5-methylcytosine modification of NDRG1 mRNA promotes radioresistance in cervical cancer. Mol Cancer. 2024;23:139.
Yang Y, Cao L, Xu X, Li D, Deng Y, Li L, et al. NSUN2/ALYREF axis-driven m5C methylation enhances PD-L1 expression and facilitates immune evasion in non-small-cell lung cancer. Cancer Immunol Immunother. 2025;74:132.
Ling H, Li Y, Wang P, Zhang Z, Yang Z. Diffuse large B-cell lymphoma cell-derived exosomal NSUN2 stabilizes PDL1 to promote tumor immune escape and M2 macrophage polarization in a YBX1-dependent manner. Arch Biochem Biophys. 2025;766:110322.
Jiang J, Liu F, Cui D, Xu C, Chi J, Yan T, et al. Novel molecular mechanisms of immune evasion in hepatocellular carcinoma: NSUN2-mediated increase of SOAT2 RNA methylation. Cancer Commun. 2025;45:846–79.
Tao Y, Felber JG, Zou Z, Njomen E, Remsberg JR, Ogasawara D, et al. Chemical proteomic discovery of isotype-selective covalent inhibitors of the RNA methyltransferase NSUN2. Angew Chem Int Ed Engl. 2023;62:e202311924.
Tang Z, Zhang N, Chen S, Fang J, Tang X, Lou Y, et al. Bipyridine derivatives as NOP2/Sun RNA methyltransferase 3 inhibitors for the treatment of colorectal cancer. J Med Chem. 2024;67:13446–73.
Zhong F, Pu T, Hu Q, Li M, Wang L, Wang S, et al. NSUN6 inhibitor discovery guided by its mRNA substrate bound crystal structure. Structure. 2025;33:443–450.e4.
Ye W, Zhao Y, Zhou Y, Huang J, He X, Ma Z, et al. NSUN2-mediated cytosine-5 methylation of FSP1 protects acute myeloid leukemia cells from ferroptosis. Mol Cancer. 2025;24:201.
Acknowledgements
This work was supported by grants from the National Natural Science Foundation of China (82272915, 82304547, 82573677), China Postdoctoral Science Foundation (2023MD734246, 2025T180577), LiaoNing Revitalization Talents Program (XLYC2412008), Applied Basic Research Plan of Liaoning Province (2025JH2/101330092), Central guidance for local scientific and technological development project (2025JH2/102800061) and Beijing CSCO Clinical Oncology Research Foundation (Y-Gilead2024-PT-0201). We thank the reviewers for their insightful comments and valuable suggestions and Bullet Edits Limited for the linguistic editing and proofreading of the manuscript.
Author information
Authors and Affiliations
Contributions
YZ: Conceptualization, Writing—review and editing, Writing—original draft, Visualization. YZ, HZ: Writing—review and editing, Writing—original draft, Visualization. LZ: Writing—review and editing, Writing—original draft. JG, YT, TW: Writing—review and editing, Writing—original draft. YP, YC, ZP, JL: Writing–original draft. BF: Funding acquisition, Writing–review and editing. MW: Conceptualization, Supervision, Writing–review and editing. GW: Funding acquisition, Supervision, Writing–review and editing. XH: Funding acquisition, Supervision, Writing–review and editing, Visualization. HW: Conceptualization, Funding acquisition, Supervision, Writing–review and editing.
Corresponding authors
Ethics declarations
Competing interests
The authors declare no competing interests.
Consent for publication
All authors consent to publication.
Additional information
Publisher’s note Springer Nature remains neutral with regard to jurisdictional claims in published maps and institutional affiliations.
Edited by Gennaro Ciliberto
Rights and permissions
Open Access This article is licensed under a Creative Commons Attribution 4.0 International License, which permits use, sharing, adaptation, distribution and reproduction in any medium or format, as long as you give appropriate credit to the original author(s) and the source, provide a link to the Creative Commons licence, and indicate if changes were made. The images or other third party material in this article are included in the article’s Creative Commons licence, unless indicated otherwise in a credit line to the material. If material is not included in the article’s Creative Commons licence and your intended use is not permitted by statutory regulation or exceeds the permitted use, you will need to obtain permission directly from the copyright holder. To view a copy of this licence, visit http://creativecommons.org/licenses/by/4.0/.
About this article
Cite this article
Zhao, Y., Zhang, Y., Zhou, H. et al. NSUNs-driven dysregulation: the next frontier in targeted cancer therapy?. Cell Death Dis 16, 901 (2025). https://doi.org/10.1038/s41419-025-08269-6
Received:
Revised:
Accepted:
Published:
Version of record:
DOI: https://doi.org/10.1038/s41419-025-08269-6








