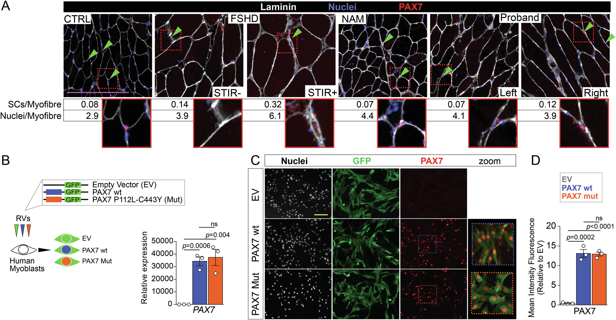
Fig. 3: P112L-C443Y variants do not alter PAX7 stability.

A Representative images of immunolabelling for PAX7 (red) counterstained with Wheat Germ Agglutinin (WGA, white) and Hoechst (blue) showing satellite cells, fibre boundaries and nuclei respectively in different biopsies (CTRL: healthy; NAM: Necrotising Autoimmune Myopathy; FSHD STIR+ve: active; and FSHD STIR-ve: non-active disease). The number of PAX7+ve nuclei (satellite cells) and fibre nuclei per myofibre section is reported for each biopsy. Green arrowheads indicate satellite cells, with representative images shown in insets. B Schematic of retroviral infection to obtain stable cell lines, encoding for either PAX7 wild-type (PAX7wt) or PAX7 P112L-C443Y (PAX7mut), and GFP alone (empty vector; EV). RT-qPCR confirming increased PAX7 expression in both PAX7wt and PAX7mut cell lines compared to empty vector control cells. C Representative images of proliferating EV, PAX7wt or PAX7mut myoblast lines immunolabelled for GFP (green), PAX7 (red) and nuclei counterstained with Hoechst (white), showing clear accumulation of PAX7 in PAX7wt or PAX7mut cells. D Quantification of PAX7 nuclear staining confirms similar accumulation and nuclear localisation in both PAX7wt or PAX7mut cell lines. All graphs report unpaired t test analysis, scale bars 100 µm.