Abstract
Inherited myopathies are genetic disorders characterised by declining motor function due to progressive muscle weakening and wasting. Recently, pathogenic variants in PAX7, the master transcriptional regulator of muscle stem cells, have been associated with myopathies of variable severity, arguing for impaired satellite cell function as the main pathogenic driver. Here, we report the characterisation of two missense PAX7 variants in a patient with asymmetric, progressive muscle weakness affecting facial, upper and lower body muscles, and myopathic changes on muscle pathology. Despite this disorder closely phenocopying the clinical presentation of Facioscapulohumeral muscular dystrophy (FSHD), genetic, epigenetic and transcriptomic profiling indicated that FSHD was unlikely. However, exome sequencing revealed two heterozygous variants in PAX7: c.335 C > T, (p.Pro112Leu) and c.1328 G > A (p.Cys443Tyr). Modelling these PAX7 variants in human myoblasts resembled the transcriptomic findings found in the muscle biopsy from the patient. Specifically, these PAX7 variants caused upregulation of splicing factors, an increase in mitochondrial reactive oxygen species levels and reduced cell proliferation. The phenotypic cell changes caused by the PAX7 variants support a pathomechanism whereby diminished satellite cell function impairs muscle homoeostasis. Together, multimodal investigation suggests that these variants in PAX7 are likely causative of an FSHD-like autosomal recessive myopathy and expand the spectrum of neuromuscular disorders originating from impaired satellite cell function.
Similar content being viewed by others
Introduction
Skeletal muscles constitute approximately one-third of total body weight in humans and serve multiple functions: sustain the skeletal system, generate force for movement, and support thermoregulation and metabolism [1]. Hence, diseases affecting muscle structure and function significantly reduce quality of life. Due to persistent exposure to mechanical stress, muscle fibres rely on their ability to be locally repaired. Muscle stem cells, referred to as satellite cells, reside dormant adjacent to each muscle fibre (myofibre) and ensure their homoeostasis, promptly responding to demand for growth, regeneration and repair. Upon stimulus, satellite cells activate from quiescence, undergo extensive proliferation to generate a population of myoblasts, which then either differentiate and fuse into existing fibres or fuse together to form new myofibres [2]. A fraction of myoblasts self-renews to maintain the stem cell pool and so future regenerative potential. Satellite cells are essential to ensure lifelong muscle plasticity [3].
Muscular dystrophies and inherited myopathies comprise a heterogeneous group of genetic conditions presenting with progressive muscle weakness and wasting [4, 5]. Muscular dystrophies often exhibit chronic cycles of muscle fibre degeneration followed by inefficient satellite cell-mediated repair, resulting in continued replacement of muscle tissue with fat, immune cell infiltrates and fibrotic tissue [6, 7]. Diminished muscle plasticity is generally common across muscular dystrophies and myopathies indicating progressive loss of satellite cell function. We recently introduced the concept of Satellite Cell-opathies, for conditions where the pathogenic variants are in genes encoding proteins with functions involved in satellite cell-driven muscle homoeostasis and repair [8, 9]. Myopathic conditions associated with loss-of function variants in the PAX7 gene, a key regulator of the satellite cells transcriptome, are archetypal Satellite Cell-opathies [10, 11], presenting limited regeneration capacity leading to atrophic myofibres and fibroadipose tissue replacement.
Satellite cell dysfunction may also arise from other detrimental genetic changes affecting both satellite cells and muscle fibres, such as in Facioscapulohumeral muscular dystrophy (FSHD), the third most common muscular dystrophy. FSHD usually presents with slowly progressing, asymmetric muscle weakness and wasting affecting facial, shoulder girdle and proximal upper limb muscles before spreading to lower limbs [12,13,14]. Disease inheritance is mainly autosomal dominant and associates with epigenetic derepression at the subtelomeric region of chromosome 4 (4q35), covering a large macrosatellite array of D4Z4 repeated units (RU) that are normally transcriptionally silenced through DNA methylation [15,16,17]. FSHD is subclassified into FSHD1 (OMIM: 158900), representing 95% of cases, with the 4q35 locus bearing only 1-10 D4Z4 units from the ≥11-100+ copies found in non-affected individuals [17, 18], and FSHD2 (OMIM: 158901), displaying a number of D4Z4 RU usually within the lower end of the normal range and epigenetic derepression primarily caused by concomitant disruptive variants in the chromatin remodelling gene SMCHD1, and more rarely in DNMT3B or LRIF1 [19,20,21,22]. Each 3.3 kb D4Z4 RU contains an open reading frame encoding a transcription factor called Double Homeobox 4 (DUX4). Demethylation permits expression of the DUX4 retrogene from the most distal D4Z4 unit, with mRNA stabilisation by a polyadenylation signal located in the flanking DNA of permissive 4qA haplotypes [23, 24]. Mis-expression of DUX4, indicated by its target gene signature, is more consistently found in muscles showing signs of disease activity identified on short-tau inversion recovery (STIR) on muscle magnetic resonance imaging (MRI) [25, 26], and strongly associate with FSHD pathogenesis [27,28,29,30]. In-depth transcriptomic analysis also revealed a concomitant repression of PAX7-target genes that efficiently correlates with disease progression [31,32,33], implying that FSHD pathogenesis may also involve a satellite cell component possibly arising from DUX4/PAX7 mutual inhibition converging on muscle repair mechanisms [34]. FSHD muscles can display features of impaired regeneration [35, 36], further suggesting that altered satellite cell function or PAX7 activity may result in muscle alterations akin to FSHD.
Here we describe a myopathy with progressive asymmetric muscle involvement, phenocopying FSHD. Genetic testing for FSHD using Southern blotting and optical genome mapping did not identify any disease-related genetic signature and were overall inconclusive for FSHD, suggesting that the FSHD-like pattern could arise from a DUX4-independent mechanism. Histological analysis showed mild myopathic changes and almost complete absence of regenerative fibres in patient’s biopsies. Whole exome sequencing identified compound heterozygous missense variants at highly conserved residues in important domains in PAX7 as the most likely pathogenic finding. Modelling these variants showed changes in cellular function and reduced myoblast proliferation, pointing to satellite cell dysfunction as the cause of impaired muscle regeneration.
Results
Clinical presentation
The proband was a male born at term from non-consanguineous parents. The delivery was uncomplicated and there was no history of congenital weakness or other medical problems at birth and in the first years of life. Disease onset was at age of 15 years, when he noticed reduced muscle mass of the right biceps brachii and weakness in elbow flexion that later progressed to shoulder girdle muscles with difficulties in raising the right arm. He reported wasting and weakness in the right quadriceps from 18 years of age, as well as difficulties in finger extension of the right hand from the age of 24. Medical history was otherwise unremarkable, and family history was negative for neuromuscular diseases. Serum creatine kinase level (CK) was 1-1.5 normal values and electromyography was myopathic.
The proband has been followed since the age of 19 years. When examined at age 38, he showed difficulties in walking on heels on the right, diffuse hypotrophy of scapular girdle, both pectoralis, right quadriceps and gastrocnemius muscles, and scapular winging. He could abduct his arms up to 80 degrees. He showed weakness of facial muscles (orbicularis oris), as well as of biceps brachii (Medical Research Council, MRC, 2 on the right and 3 on the left), and clearly asymmetric weakness of finger and wrist extensors (MRC 3), intrinsic hand muscles (MRC 4), knee flexors (MRC 2), tibialis anterior (MRC 2), and extensor hallucis longus (MRC 3), all on the right side (Fig. 1A). Asymmetric muscle weakness and disease progression, especially at elbow flexor and wrist extensor level, were confirmed by quantitative muscle testing at last examination four years later (Supplementary Table 1). No tendon contractures or scoliosis were present.
A Schematic of affected front/back musculature in the proband suggestive of an FSHD pattern (areas highlighted in orange). Muscle MRI scan at age of 33 years. Right/left orientation is reported in coronal (B) and axial (C–G) scans (E). T1-weighted (B–F) and STIR (G) images. Acquisitions in the upper body showed trapezius (B, arrowhead) and pectoralis wasting (C, arrowhead) with sparing of spinati (B, dashed line) and subscapularis (C, dashed line) muscles. Biceps brachii (C, arrowhead) and latissimus dorsi (C, arrow) were also asymmetrically involved (arrowheads indicate severely involved muscles on the right and dashed lines less-affected muscles on the left). In the lower body, selective involvement of obliqui abdominis (D) was present on both sides, while iliopsoas was largely preserved, with only minor changes on the right (D, dashed line). The right thigh was significantly hypotrophic compared to the left one and displayed severe fatty replacement of adductors and posterior compartment muscles (E, arrowhead). Finally, the asymmetric involvement of the right tibialis anterior (F, arrowhead), which also presented hyperintense signal on STIR sequences (G, arrowhead), was the main abnormality in the lower leg. H Representative haematoxylin and eosin (H&E) staining highlighting the presence of necrotic fibres invaded by macrophages (arrowhead), scattered angulated fibres (small arrowheads), and overall increase in fibre size variability in the biopsy from right thigh muscle compared to the left.
Muscle MRI of upper [37] and lower body [38] at age 33 confirmed the prominent asymmetry and showed a pattern highly suggestive of FSHD, with trapezius, serratus anterior, and pectoralis muscles involvement (Fig. 1B, C). In addition, upper body imaging highlighted the sparing of subscapularis, supra- and infraspinatus muscles, all features significantly associated with FSHD [37] (pattern 1 in [39]) (Fig. 1B, C). In the lower body scan, there was prominent wasting of abdominal musculature (Fig. 1D), posterior thigh and anterior leg on the right side (Fig. 1E, F), with right tibialis anterior presenting hyperintense signal on STIR sequences indicative of muscle oedema (Fig. 1G). Minor signal changes and hypotrophy compared to the contralateral were found in the iliopsoas muscle, which was otherwise largely preserved (Fig. 1D). In absence of these latter abnormalities, the combination of involvement would have been pathognomonic for FSHD (pattern 3 in [39]).
Given the striking side-to-side asymmetry, two biopsies were performed on the right and left vastus lateralis to compare affected and less affected sides and to further investigate muscle at the structural level. Histological analysis of muscle biopsies from both vastus lateralis muscles showed myopathic changes (increase in fibre size variability, hypotrophic fibres, mild increase in myofibres with internal nuclei) which were more prominent on the right side. The latter sample also showed scattered necrotic fibres invaded by macrophages (Fig. 1H).
Genetic testing identifies PAX7 compound heterozygous variants
Based on the clinical and radiological suspicion of FSHD, genetic testing for FSHD1 and 2 was carried out on the affected proband. The EcoRI fragments were 120 kb (33 D4Z4 Repeat Units; RU) and 85 kb (23 D4Z4 RU) in length, both with a 4qA haplotype (Supplementary Fig. 1A, B). Optical Genome Mapping was also performed on the proband, confirming both the haplotype and sizing of the D4Z4 alleles, as well as exclusion of more complex rearrangements associated with FSHD, such as in-cis D4Z4 duplications, mosaicisms undetectable by Southern blotting, or copy number variations in proximity of the SMCHD1 gene on chromosome 18 (Supplementary Fig. 1A). In addition, we assessed the methylation profile at the D4Z4 locus and found features that were non-conclusive for either FSHD1 or 2 [40] (Supplementary Fig. 1C). Overall, genetic and epigenetic testing did not confirm a diagnosis of FSHD.
We next carried out whole exome sequencing (WES) to investigate pathogenic and likely pathogenic variants in a panel of genes ( > 1400) previously associated with other myopathies or candidate disease modifiers for FSHD (Supplementary Table 2). WES identified two heterozygous variants in PAX7 (NM_001135254.2): c.335 C > T, p.Pro112Leu (P112L) and c.1328 G > A, p.Cys443Tyr (C443Y) (Fig. 2A).
A Identification of PAX7 variants, c.335 C > T (exon 3) and c.1328 G > A (exon 8) through whole exome sequencing (WES) and confirmed by Sanger sequencing with chromatograms showing the variants alongside their corresponding nucleotide coding positions are presented. B Family pedigree showing PAX7 alleles (wild-type or variants) in proband family members. The affected individual (proband, filled symbol) carried both variants in PAX7 in compound heterozygosity. Individuals I:2, II:1,2,3 carried the heterozygous c.335 C > T variant only, while I:1 is heterozygous for the c.1328 G > A variant. C Schematic of PAX7 coding sequence with numbered exons, domains and positions of the c.335 C > T (exon 3) and c.1328 G > A variants. Amino acid changes are reported. Below, alignment of PAX7 paralog sequences across indicated species shows high conservation of Proline 112 and Cysteine 443. Pink letters highlight residue changes relative to human PAX7 sequence. D Ribbon representation of the human PAX7 protein AlphaFold model. The positions of the variants on the three-dimensional structure are highlighted. Cysteine 443 is located within the C-terminal region of PAX7 which is predicted to be unstructured. E Superimposition of the AlphaFold structure of conserved Paired domains and proximal regions of PAX7 and its orthologs PAX5 and PAX6 in complex with DNA (PDBID: 6pax, 1mdm). PAX7 is in green, PAX5 in purple, PAX6 in cyan and the DNA in magenta. The site of the P112L mutation is shown in red. Proline is conserved in PAX5,6,7 and in close vicinity of the protein loop binding to DNA.
Segregation analysis of the variants in unaffected family members revealed that the variants co-segregated with the disease: all siblings (II:1, II:2, and II:3) and the mother (I:2) were heterozygous for the c.335 C > T variant, while only the father (I:1) carried the c.1328 G > A variant. This supports a likely autosomal recessive mode of inheritance, since single allele heterozygosity for either variant alone is non-pathogenic (Fig. 2B). Analysis of the variants using Exomiser [41] and HPO (Human Phenotype Ontology) terms related to myopathy also prioritised both the gene and its variants as clinically relevant.
The c.335 C > T (P112L) variant resides within the Paired box domain, responsible for DNA binding and motif recognition on specific PAX7 target genes, whereas c.1328 G > A (C443Y) locates within exon 8 (Fig. 2C). Both residues are highly conserved in PAX7 paralogs across several vertebrate species indicating their importance. The c.335 C > T variant has a Minor Allele Frequency (MAF) of 0.002 in gnomAD/ExAC/1000Genomes and is predicted to be deleterious by REVEL [42]. The Proline-to-Leucine substitution, -from a rigid side chain important for protein conformation to an aliphatic, hydrophobic side chain that tends to localise within the protein’s internal structure- (Fig. 2D), is highly unfavored in terms of conserved aminoacidic properties. The c.1328 G > A variant is absent in gnomAD, ExAC and1000 Genome databases as well as in gene variant databases (ClinVar and LOVD). It is predicted to be deleterious and to affect protein function due to the significant aminoacidic substitution from Cysteine (side chain able to form disulphide bond critical for protein stability maintenance) to Tyrosine (aromatic side chain which can modify protein interactions).
Structural modelling highlighted that Proline 112 is conserved across PAX7 orthologs PAX5 and PAX6 and locates proximally to the DNA-binding loop, suggesting that the P112L variant could affect the positioning of the loop interacting with DNA, thereby impairing PAX7 transcriptional activity at target genes (Fig. 2D, E). Tyrosine is significantly larger than Cysteine, implying that C443Y could affect PAX7 folding, impairing protein function. However, Cysteine 443 is in an unstructured region (ensembl.org), so the effect of this substitution remains unclear (Fig. 2D).
The PAX7 variants do not reduce satellite cell number
Since disorders related to loss of PAX7 present altered proportions of satellite cells [10, 11], we tested this hypothesis on both biopsies comparing them with a normal (healthy) control, an immune-mediated muscle disorder (Necrotising Autoimmune Myopathy: NAM), and two FSHD samples showing either active (STIR+ve) and non-active (STIR-ve) disease (Supplementary Table 3).
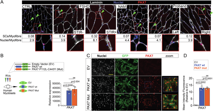
Immunolabelling for PAX7 indicated a number of satellite cells per myofibre comparable with that found in the healthy control sample, NAM and the FSHD STIR-ve. In contrast, the FSHD STIR+ve specimen displayed a higher number PAX7+ve satellite cells suggestive of an active regeneration process (Fig. 3A). Similarly, the number of nuclei per myofibre section was comparable across all samples, except for FSHD STIR+ve. These results indicate that these two PAX7 variants do not significantly alter the number of PAX7+ve satellite cells.
A Representative images of immunolabelling for PAX7 (red) counterstained with Wheat Germ Agglutinin (WGA, white) and Hoechst (blue) showing satellite cells, fibre boundaries and nuclei respectively in different biopsies (CTRL: healthy; NAM: Necrotising Autoimmune Myopathy; FSHD STIR+ve: active; and FSHD STIR-ve: non-active disease). The number of PAX7+ve nuclei (satellite cells) and fibre nuclei per myofibre section is reported for each biopsy. Green arrowheads indicate satellite cells, with representative images shown in insets. B Schematic of retroviral infection to obtain stable cell lines, encoding for either PAX7 wild-type (PAX7wt) or PAX7 P112L-C443Y (PAX7mut), and GFP alone (empty vector; EV). RT-qPCR confirming increased PAX7 expression in both PAX7wt and PAX7mut cell lines compared to empty vector control cells. C Representative images of proliferating EV, PAX7wt or PAX7mut myoblast lines immunolabelled for GFP (green), PAX7 (red) and nuclei counterstained with Hoechst (white), showing clear accumulation of PAX7 in PAX7wt or PAX7mut cells. D Quantification of PAX7 nuclear staining confirms similar accumulation and nuclear localisation in both PAX7wt or PAX7mut cell lines. All graphs report unpaired t test analysis, scale bars 100 µm.
P112L-C443Y PAX7 is normally expressed and localised in myoblasts
Next, we assessed the effect of the detected PAX7 variants on myogenesis. Since PAX7 binds to DNA as cooperative dimers [43,44,45,46] and considering that variants did not cause disease in heterozygous carriers, human myoblasts were transduced with retrovirus encoding either PAX7 bearing both variants found in the proband (PAX7mut) or wild-type PAX7 (PAX7wt) as control with each construct including an IRES sequence followed by GFP coding sequence, and stably expressing lines were made (Fig. 3B). RT-qPCR analysis confirmed significant upregulation of PAX7 mRNA in both PAX7wt and PAX7mut lines, compared to control myoblasts transduced with the empty vector (EV) bearing only the IRES and GFP coding sequence. Since both PAX7wt and PAX7mut were expressed at comparably high levels compared to EV, we concluded that the variants do not affect the stability of PAX7 mRNA (Fig. 3B). Immunolabelling PAX7 also confirmed significant accumulation of PAX7 protein in nuclei of PAX7wt and PAX7mut myoblasts (Fig. 3C, D). Thus, the combination of P112L-C443Y variants does not alter the expression or nuclear localisation of PAX7 in human myoblasts.
P112L-C443Y variants reduce PAX7 inhibitory function on myogenic differentiation
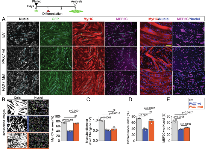
Structural modelling suggested that P112L-C443Y variants alter PAX7 function. Since PAX7 inhibition on myogenic progression is well established [47,48,49], we assessed the effect of P112L-C443Y on differentiation of human myoblasts by immunolabelling for Myosin Heavy Chain (MyHC), a marker of terminal differentiation. Human myoblasts differentiated for two days showed a significant reduction in myotube formation and growth in PAX7wt compared to EV controls (Fig. 4A–D), confirming previous findings in murine cells [50]. Levels of MEF2C, a key transcription factor in myogenesis [51,52,53], were also significantly reduced (Fig. 4A, E), further confirming PAX7-driven repression of the differentiation programme in human myogenesis. In contrast, PAX7mut myoblasts displayed greater differentiation capacity, as measured by MyHC area coverage and differentiation index (Fig. 4B, D), suggesting a loss of PAX7 inhibitory function compared to wt control. However, the diameter of myotubes in PAX7mut was comparable to that of PAX7wt, which were both reduced compared to EV controls (Fig. 4D), suggesting that PAX7mut maintains an inhibitory function on myotube growth. We concluded that the P112L-C443Y PAX7 variant alters protein function(s) likely resulting in impaired myogenesis.
A Schematic of experimental design for differentiation analysis. Myoblasts were plated at equal numbers and induced to differentiate for 2 days, prior to immunolabelling. Representative images of myotubes from EV, PAX7wt or PAX7mut differentiatedmyotubes immunolabelled for MyHC (red), GFP (green), MEF2C (magenta) and nuclei counterstained with Hoechst (white or blue), showing severely reduced myotube formation in PAX7wt compared to PAX7mut and EV control cells. B Example of thresholded images from A used for quantification of MyHC and MEF2C labelling. MyHC+ve area is dramatically reduced in PAX7wt differentiated cells, but not in PAX7mut compared to EV control. C PAX7wt or PAX7mut myoblasts differentiate into myotubes with significantly reduced diameter myotubes compared to EV control. D PAX7mut myoblasts display greater myogenic differentiation (percentage of nuclei in MyHC+ve area / total number of nuclei), similar to EV control, compared to PAX7wt. E Percentage of nuclei with MEF2C is significantly reduced in both PAX7wt and PAX7mut myotubes compared to EV control, with a marginal but significant increase in PAX7mut compared to PAX7wt. All graphs report unpaired t test analysis, scale bars 100 µm.
P112L-C443Y PAX7 expressing human myoblasts recapitulate key transcriptomic abnormalities found in the proband’s muscle
To gain further insight into the pathomechanism of myopathy, we deployed transcriptomic analysis of the two different muscle biopsies from the proband and compared them to three unrelated individuals with no muscle pathology. The sample from the right quadriceps was split and ran in two separate experimental batches. Principal component analysis on the gene expression data confirmed efficient separation of proband samples compared to controls, with the two biopsies of the right muscle clustering together, slightly separated from the one from left muscle (Fig. 5A). Transcriptomic analysis retrieved 885 differentially expressed genes in the proband biopsies (476 Up and 409 Down) (Supplementary Table 4). Given the similarity to an FSHD clinical phenotype, we analysed transcriptomic data of the proband for the presence of the most robust 213 up-regulated DUX4 target genes [54]. Only 2/213 DUX4 target genes, namely TENT5C and CXCR4, were differentially regulated in the proband, although in the opposite direction compared to that expected with DUX4 activation (Fig. 5B), and DUX4 itself was undetectable (not shown).
A Schematic of experimental setup and PCA analysis on transcriptomes from patient and control samples. Volcano plot reports significant DEGs (differentially expressed genes) with p ≤ 0.05 and log2FC ≥ 0.5 between the two patient biopsies and three control samples. The number of up- (pink) and down- regulated (light blue) DEGs is reported. B Comparative transcriptomic analysis showing 2 differentially expressed genes of the 213 robustly expressed DUX4-target genes from [54] in the proband’s transcriptome. Expression values (Transcripts Per Million Reads) of CXCR4 and TENT5C in patient transcriptome compared to control samples are reported. C Gene Ontology analysis on up-regulated genes (pink in A) in proband muscle biopsy samples showing annotation in indicated datasets. Expression of the unique 17 genes listed in Reactome GOs referring to mRNA splicing in proband (orange) or control muscle (blue) biopsies efficiently separated by hierarchical clustering analysis. D RT-qPCR showing significantly increased expression of indicated genes in PAX7mut myoblasts compared to PAX7wt. E Gene Ontology analysis on down-regulated genes (light blue in A) in proband muscle biopsy samples showing annotation in indicated datasets. F. Expression of 13 protein-encoding mitochondrial genes in the muscle biopsies from proband (orange) and three independent control muscle samples (blue). G Transcriptomic analysis showing significantly increased PPARGC1A (PGC1α) in proband biopsies. H Representative mitochondrial staining in PAX7wt and PAX7mut cells indicate no overt defects in mitochondria. I Quantification of Mitochondrial Reactive Oxygen Species (mitoROS) shows a significant increase in PAX7mut compared to PAX7wt control cells. J RT-qPCR showing an increased PGC1α expression in PAX7mut myoblast cell line compared to PAX7wt. All graphs report False discovery rate (FDR, q value) or unpaired t test analysis (p value). Scale bar 100 µm.
Next, we interrogated the 476 Up and 409 Downregulated genes in proband biopsies using Gene Ontology (GO) analysis (Supplementary Table 5). The list of upregulated genes converged on mRNA regulation and splicing, with several splicing factors being upregulated in the proband compared to healthy controls (Fig. 5C). We then performed RT-qPCR on our cellular model and found the expression of MYOD1, RBFOX2, DDX17, and SRSF5 upregulated in PAX7mut myoblasts (Fig. 5D).
Analysis on downregulated genes retrieved GOs related mainly to mitochondrial function, such as ‘Respiratory electron transport’, ‘The citric acid cycle’, and ‘Metabolism’, arguing for a contribution of mitochondrial impairment to muscle pathology (Fig. 5E). The expression pattern of the 13 protein coding genes in the mitochondrial genome involved in the respiratory chain composition was comparable to control sample biopsies, except for MT-ND3, which was downregulated (Fig. 5F, Supplementary Table 5) suggesting that potential direct transcriptional effects on mitochondrial respiratory chain function were driven by altered expression of nuclear genome genes. Indeed, expression of PPARGC1A, encoding for the master regulator of mitochondrial homoeostasis PGC1α, was significantly upregulated in proband biopsies (Fig. 5G), arguing for abnormal mitochondrial homoeostasis. Coherently, in our cell models, while PAX7mut myoblasts did not show an overt mitochondrial phenotype compared to PAX7wt (Fig. 5H), mitochondrial Reactive Oxygen Species (mitoROS) levels were significantly increased in PAX7mut cells (Fig. 5I) and paralleled by elevated PGC1α expression (Fig. 5J), resembling transcriptomic features observed in proband muscles. Overall, these results provide further support that the molecular alterations observed in the proband may rely on a PAX7-driven pathomechanism likely altering satellite cell activity.
P112L-C443Y PAX7 alters the viability of human muscle cells
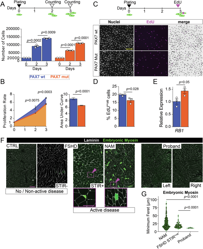
Since PAX7 is a master regulator of satellite cell function, we reasoned that P112L-C443Y-induced cellular alterations may impair myoblast viability. We set out to compare the proliferation rate of PAX7wt and PAX7mut myoblasts by plating at equal numbers and culturing in growth medium for three days. Longitudinal analysis revealed that both cell lines significantly increased in number over time (Fig. 6A), indicating that PAX7mut variant does not induce cell toxicity. However, comparison of proliferation rate highlighted that PAX7mut myoblasts proliferated less compared to PAX7wt control cells (Fig. 6B). To explore proliferation dynamics upon PAX7 P112L-C443Y expression, PAX7wt and PAX7mut myoblasts were pulsed with EdU for 2 h after three days in growth medium, and EdU incorporation was compared (Fig. 6C). The proportion of cells in S-phase was significantly decreased in PAX7mut compared to PAX7wt (Fig. 6D), indicating that PAX7 P112L-C443Y impairs cell cycle progression. Parallel RT-qPCR analysis highlighted higher expression of the negative regulator of the cell cycle RB1 (Fig. 6E), arguing for P112L-C443Y-induced cell-cycle alteration through transcriptional regulation. To assess whether reduced proliferation was associated with cellular senescence in myoblasts [55], we quantified the levels of senescence-associated markers P16 and P21, and β-galactosidase activity. There was no significant change in these senescence-associated markers differences across lines, indicating that the reduced proliferation in PAX7 P112L-C443Y myoblasts is not caused by senescence (Supplementary Fig. 2A–C). Notably, all lines responded similarly to chemical induction of senescence, showing a significant increase in β-galactosidase activity, indicating that senescence pathways are operational (Supplementary Fig. 2C).
A Schematic of experimental design for viability analysis. Myoblasts were plated at equal numbers and allowed to expand in proliferation medium. Number of cells was counted at 2 or 3 days after plating (day 0). (Bottom) Quantification of number of cells indicates that all three myoblast lines (Empty vector (EV), PAX7 wild type (wt), PAX7 P112L-C443Y (mut)) are viable and proliferate in culture over time. B Quantification of cell proliferation from day 0 to day 3 from A (left) showing reduced rate in PAX7mut myoblasts compared to PAX7wt. Quantification of areas under curve (coloured area underneath blue (PAX7wt), orange (PAX7mut) shows overall proliferation dynamics indicates reduction in PAX7mut myoblasts. C Schematic of experimental design for proliferation analysis. Cells were plated and cultured as in A, and EdU pulsed for 2 h on day 3 before being fixed for analysis. Representative images of proliferating PAX7wt and PAX7mut myoblasts stained for EdU (magenta) and nuclei counterstained with Hoechst (white), showing reduced EdU accumulation in PAX7mut myoblasts. D Quantification of fraction of EdU+ve myoblasts after 3 days in proliferating condition confirms significantly reduced proliferation rate in PAX7mut compared to PAX7wt. E RT-qPCR showing significantly increased RB1 expression in PAX7mut myoblast cell line compared to PAX7wt. F Representative images of immunolabelling for embryonic myosin heavy chain (MYH3), together with Laminin (white), to highlight regenerating fibres and fibre boundaries in the different biopsies. G Quantification of regenerating myofibre (MYH3+ve) highlighted reduced size in proband biopsies compared to FSHD-STIR+ve and NAM. Regenerating fibres were absent in control and FSHD-STIR-ve samples. All graphs report unpaired t-test analysis, scale bars 100 µm.
Muscle regenerative potential is limited in proband muscles
We reasoned that impaired satellite cell proliferation would hamper regeneration capacity and contribute to the progressive myopathy observed in the proband. Hence, we assessed fibre-type composition in our cohort of muscle biopsies, pooling samples in our panel for ‘No or non-active disease’ (CTRL or FSHD-STIR-ve), active disease’ (FSHD-STIR+ve or NAM), and compared those with proband biopsies. Regenerating fibres (embryonic eMyHC+ve) were found in the ‘active disease’ samples (Fig. 6F, G and Supplementary Fig. 3). The few regenerating myofibres identified in the proband muscles displayed significantly reduced size compared to those found in NAM and FSHD-STIR+ve, arguing for reduced or inefficient muscle regeneration (Fig. 6G). No regenerating fibres were present in the CTRL or FSHD-STIR-ve samples (Supplementary Fig. 3)
Notably, transcriptomic analysis retrieved no changes in expression of PGDFRα, PAX3 and CLEC14A (Supplementary Fig. 4), previously found upregulated in patients bearing pathogenic PAX7 null mutations [10, 11], excluding activation of compensatory pathways for muscle regeneration. Likewise, expression of PAX7 was comparable between proband and controls (Supplementary Fig. 4), consistent with the unchanged number of satellite cells in muscle biopsies and confirming that the combination of PAX7 P112L and C443Y variants does not affect PAX7 gene expression or RNA stability as observed for other mutations previously reported [10].
Our results suggest that PAX7 P112L-C443Y compound heterozygous variants can impact muscle proliferation, leading to inefficient muscle regeneration and progressive muscle weakening and wasting.
Discussion
Here we report that compound heterozygous PAX7 variants (P112L and C443Y) associate with a myopathic phenotype akin to FSHD, characterised by progressive muscle wasting, declining muscle function and likely impaired muscle regeneration. These findings support the inclusion of PAX7-RD (Related Diseases) to the list of differential diagnoses of an FSHD-like phenotype with negative FSHD1 and 2 genetic testing.
The clinical assessment of the proband highlighted a pattern of muscle involvement that resembled typical FSHD [37, 38] with asymmetric, upper limb predominant wasting associated with scapular winging and facial muscle weakness with onset in the second decade of life. However, extensive molecular testing failed to confirm an FSHD diagnosis, and in-depth transcriptomic analysis also did not reveal upregulation of DUX4 target genes [54].
Interestingly, we identified biallelic variants in PAX7 as the possible cause of the muscle disease in the proband. Segregation analysis confirmed the cosegregation of the variants with the disease in the family, proving also that carriers of each variant do not show any overt phenotype.
Different muscular and non-muscular phenotypes have been described as associated with pathogenic PAX7 variants (Supplementary Table 6). Homozygous variants within exons 2 and 3, encoding for the Paired domain (R74*, R56C and R145*), have been linked with MYOSCO (CMYO9, OMIM: 618578), a satellite cell-opathy presenting with congenital progressive muscle weakness and atrophy with scoliosis and dysmorphic facial features, paralleled by a severe reduction in the satellite cell pool [8,9,10,11, 56]. A homozygous missense variant downstream of the homeodomain (N267K) was recently associated with congenital myopathy overlapping with MYOSCO, expanding the spectrum of PAX7-related muscle conditions [57].
Single heterozygous variants in residues 3’ of the PAX7 homeodomain (A282V and P306L) or surrounding the region of exons 8 and 9 (G459D, Y495 T, V454M, G463S) [58], (near the C443 residue mutated in our proband) have been reported in patients with congenital scoliosis, although no segregation study has been performed to support the pathogenicity of these variants. Primary muscle involvement was also not investigated in detail in these patients showing vertebral malformations.
At variance from these observations, spine involvement was absent either in the proband or in any of the first-degree relatives, indicating that P112L and C443Y alone or in compound combination, do not directly cause spine deformities or major weakness of relevant axial muscles. Additional heterozygous PAX7 variants in residues surrounding C443 were found in studies investigating orofacial clefting [56, 59,60,61,62], with no obvious involvement of skeletal muscles. This is in line with the absence of muscle phenotype in the proband’s father presenting a heterozygous C443Y allele. Thus, significant muscle pathology only arises from either homozygous PAX7 functional null mutations as seen in MYOSCO or resulting from compound heterozygous effect as in our proband.
Despite progressive exhaustion of the satellite cell pool due to mutations altering PAX7 expression/accumulation, MYOSCO muscles show regenerating (MYH3+ve) muscle fibres indicating ongoing, albeit inefficient, myofibre regeneration likely supported by alternative molecular pathways in satellite cells or other cell populations (e.g. PDGFRα+ve, PAX3+ve, CLEC14A+ve) compensating for the lack of PAX7+ve cells [10, 11, 63]. Conversely, our proband biopsies showed limited regeneration and no major changes in satellite cell content, indicating progressive muscle loss associated with impaired regenerative capacity as the leading cause for the muscle pathology. Expression of PDGFRa, PAX3, CLEC14A was also unchanged, arguing against compensatory pathways activated upon significant alterations of PAX7 expression or satellite cell density. We concluded that the variants identified in the proband do not significantly alter PAX7 mRNA levels, protein content and nuclear localisation, or number of satellite cells. Overall, this evidence indicates that different alterations of PAX7 structure and function result in different skeletal muscle diseases with peculiar clinical, cellular and molecular features depending on the different functional impacts, expanding the spectrum of PAX7-RD.
Considering the significant phenotypic overlap with FSHD, we investigated whether the partial loss of PAX7 function caused cellular perturbations similar to those driven by DUX4 in FSHD. It has been suggested that both DUX4 and PAX7 may mutually inhibit the activation of their respective transcriptional target genes due to high sequence similarity between the homeodomains [34, 64], and that DUX4 expression in FSHD would hamper PAX7 function, leading to poor muscle homoeostasis, repair and regeneration, accounting for the progressive muscle loss.
Evidence from studies on muscle cells, patient biopsies as well as a meta-analysis of several -omics datasets of FSHD muscles confirmed that mitochondrial perturbations are present and contribute to disease pathophysiology [65,66,67,68,69,70,71,72,73], and increased production of mitochondrial Reactive Oxygen Species (ROS) has been shown in cultured FSHD myoblasts and upon DUX4 overexpression [64, 74, 75]. We speculate that these mechanisms can constitute a possible molecular link between the consequences of PAX7 P112L-C443Y variants and mechanisms of muscle damage activated in FSHD, ultimately contributing to the phenotypic overlap. Congruently, a recent study reported the ability of PAX factors, including PAX7, to remodel chromatin architecture and activate genes essential for mitochondrial metabolism in rhabdomyosarcoma [76].
Another overlapping molecular feature between FSHD and the myopathy in the proband is the alteration of mRNA splicing. The impact of DUX4 on mRNA splicing is considered to be an important contributor to FSHD pathogenesis, with several RNA binding proteins interacting with DUX4 directly [77]. Indeed, misregulation of the splicing process is found across several omics datasets arguing for a potentially relevant role in FSHD [65, 66]. Our cellular model shows DDX17, RBFOX2 and SRSF5 respond to accumulation of PAX7 P112L-C443Y variant, suggesting a direct activation in satellite cells, which are the only PAX7-expressing/responding cells in skeletal muscle.
DDX17 contributes to mitochondrial homoeostasis by controlling ROS production and efficiency of the respiratory chain in different cell types likely via transcriptional regulation [78,79,80] and was identified as a putative DUX4 interacting partner [81, 82].
RBFOX2 plays a critical role in ensuring mitochondrial health in muscle cells, regulating mRNA levels of mitochondrial factors [83, 84]. SRSF5 is a member of serine/arginine-rich protein (SR) family, which can interact with PGC1α [85] and plays key roles in the regulation of pre-mRNA alternative splicing and in cell-cycle progression [86]. Overall, dysregulation of these genes may provide a suitable link between PAX7 function and mitochondrial activity converging on cell viability.
Transcriptomic profiling of the patient’s biopsies also highlighted concomitant MYOD1 upregulation, in contrast to the reported downregulation of MYOD1 in FSHD muscle cells and upon DUX4 overexpression [29, 64, 67, 87], further suggesting different pathogenic mechanisms. Notably, MYOD1 regulates skeletal muscle oxidative metabolism and also has a role in governing muscle-specific alternative splicing of the mitochondrial ATP Synthase-Subunit pre-mRNA during myogenesis [88, 89], consistent with the mitochondrial dysfunction identified in our study. The increased MYOD1 level following expression of PAX7 P112L-C443Y further suggests a mechanism through which altered splicing affects mitochondrial function and impairs muscle cell proliferation with MYOD1 increase likely responsible for the upregulation of RB1 and consequent decrease in cell-cycle progression as reported before in muscle cells [90].
MYOD1 upregulation in patient biopsy could also reflect a shift in satellite cell state, particularly an increased proportion of activated satellite cells [91]. As such, the mitochondrial gene signature shown in the proband transcriptomic analysis could, at least in part, represent transcriptional changes associated with satellite cell activation rather than mitochondrial dysfunction per se. While these possibilities are not mutually exclusive, this alternative explanation highlights the need for further studies to disentangle the direct effects of PAX7 variants on mitochondrial homoeostasis from broader changes in muscle stem cell state and dynamics.
In conclusion, we provide evidence indicating that biallelic PAX7 variants may phenocopy FSHD likely via a novel pathomechanism, implicating satellite cell dysfunction without depletion. Similarly to FSHD, our results are consistent with an interplay between altered expression of splicing factors and mitochondrial dysfunction leading to impaired muscle cell viability in this new disease. These findings have clinical relevance since they may help with the molecular diagnosis for those patients presenting a classical FSHD involvement pattern lacking the canonical (epi)genetic layout at 4q35, and development of tailored therapies.
Materials and methods
Muscle MRI
MRI studies were performed using a 1.5T scanner (Magnetom Vision and Magnetom Espree; Siemens, Erlangen, Germany) as previously described. For pelvis and lower limbs [37], T1 (repetition time [TR] = 500–700 ms, echo time [TE] = 9–16 milliseconds) and short tau inversion recovery (STIR; TR = 2090–3000 ms, TE = 35–50 ms, inversion time = 160 ms) contiguous axial slices (slice gap = 5–10 mm) were acquired, to cover a volume from the proximal insertion of the psoas muscles to the ankles. Phased array coils were used. Upper body imaging [38] was perfomed with axial T1-TSE images (TR/TE of 400/13 ms, thickness/gap 4 mm/0, 4 mm, FOV 370 mm) by two or three contiguous stacks (about 30 slices for each stack) to obtain an anatomic coverage from the skull base to the D10 vertebral body. STIR axial images (TR/TE/TI 3000/35/160 ms) were obtained with the same geometry and the same number of stacks of the T1 sequences. Coronal T1-TSE images (TR/TE of 450/13 ms, thickness/gap 3,5 mm/0,35 mm, FOV 400 mm) were acquired in three separate acquisitions of about 25 slices for each stack with specific plane orientations for anterior thoracic muscles, posterior thoracic muscles and neck muscles. The anterior muscles were investigated by a series of slices oriented along the axis of the pectoralis major muscle. For the coronal imaging of the neck the stack was positioned along the major axis of the neck. Sagittal T1-TSE images (TR/TE of 624/13 ms, thickness/gap 5 mm/0,5 mm, FOV 400 mm) were also obtained to cover the entire body from one shoulder to the other.
Muscle strength assessment
Quantitative measurement of muscle strength of upper and lower limb muscle groups (shoulder extensors, flexors, abductors, elbow flexors, and extensors, wrist extensors, hip flexors and abductors, knee extensors and flexors, and ankle dorsiflexors) was evaluated with MicroFET handheld dynamometer.
Genetic analysis
The genomic DNA of the proband was extracted from peripheral blood sample (35 ml) by manual and automatised techniques in parallel, according to the manufacturer’s instructions. Manual extraction allowed obtaining the high-molecular weight DNA embedded into agarose plugs required for D4Z4 sizing, whereas the automatised method (MagPurix Blood DNA Extraction Kit and MagPurix Automatic Extraction System, Zinexts) was used to extract the DNA for sequencing the FSHD2-associated genes and for methylation analysis. In addition, 1 ml of fresh blood was employed for the optical genome mapping. The genomic DNA of family members was extracted from 400 µl of blood sample by the automatised method and employed for segregation analysis and methylation levels assessment.
The D4Z4 sizing was performed according to the standard procedure [92]. Briefly, the extracted DNA was digested on agarose plugs by restriction enzymes (EcoRI, EcoRI/BlnI and XapI) and separated by PFGE. The D4Z4 size was measured by Southern blot and hybridization with p13E-11 probe according to standard procedure ([93]). Optical Genome Mapping was performed by Bionano technology. The Ultra-High Molecular Weight (UHMW) DNA was isolated by a specific extraction system (Bionano sample preparation method) employing a silica-based magnetic disk to attract large DNA molecules. The DNA was then tagged by Direct Labelling Enzyme 1, loaded on a chip and scanned by the Bionano Saphyr instrument. This approach allowed the linearizing and imaging of the DNA molecules that were analysed by a dedicated pipeline (Bionano EnFocus™ FSHD Analysis 1.0) and the genome map generated was compared to the human reference sequence.
Methylation analysis was performed by a specific protocol consisting of Bisulfite Sequencing (BSS) followed by Capillary Electrophoresis (CE) with Amplified Fragment Length Polymorphisms (AFLP) module described [40]. Two regions within the D4Z4 locus were evaluated for DNA methylation analysis, namely DUX4-PAS (located within the most distal part of the array and suggestive of FSHD1) and DR1 (localized 1 kb upstream of the DUX4-ORF and indicative for FSHD2). In particular, the assay uses the methylation levels related to four CpG sites (DUX4-PAS_CpG6, DUX4-PAS_CpG3, DR1_CpG1 and DR1_CpG22) to discriminate subjects with reduced methylation levels compatible with FSHD [94].
Whole Exome Sequencing (WES) was performed on the Next-Seq 550 System (Illumina). Library preparation was performed on 30-50 ng/μl of DNA using Illumina DNA Prep with Enrichment and Tagmentation according to manufacturer’s instructions. The obtained libraries were sequenced at 2×100 bp and the sequencing quality of the resulting data were expected to reach a Quality score>30 (Q30) for ~80% of total called bases. For the resulting variants, only those reporting a minimum coverage of 20X were considered eligible for subsequent analysis. The resulting variants were visualised by Integrated Genome Viewer (v.2.18.4) and functionally annotated using BaseSpace Variant Interpreter (Illumina, v. 2.15.0.110) with GRCh37 as genome build reference. Annotated variants were prioritised considering the type (nonsense, missense, frameshift, splicing, loss- or gain-of-function), frequency, localisation in regulatory regions and their pathogenicity scores. To evaluate the rarity of a variant, publicly available reference database (GnomAD/ExAc/1000Genome) were used. In-silico predictive tools (REVEL, Varsite) were used to assess the pathogenicity scores. REVEL (Rare Exome Variant Ensemble Learner) is a meta-predictor tool for missense variants consisting of different scores (MutPred, FATHMM v2.3, VEST 3.0, PolyPhen-2, SIFT, PROVEAN, MutationAssessor, MutationTaster, LRT, GERP + +, SiPhy, phyloP, phastCons) that are integrated to provide a unique pathogenicity score of the variants of interest [42]. Moreover, Varsite allows predicting the potential impact of missense variants on protein structure and function [95]. The analysis of variants was performed focusing primarily on the variants localized in genes near the D4Z4 locus, genes being targeted by DUX4 or functioning as epigenetic regulators of D4Z4, as described elsewhere [96]. In addition, WES was analysed to exclude variants in known genes responsible for myopathies and other neuromuscular disorders (Supplementary Table 2).
Finally, confirmation of the PAX7 variants observed by WES and segregation analysis within the family members were performed by direct sequencing. The DNA was amplified by classical PCR, using the AmpliTaq Gold DNA Polymerase (Applied Biosystems) reagents in a total volume of 25 μL, following the manufacturer’s instructions. Successively, direct sequencing of the amplified samples was performed by BigDye Terminator v3.1 Cycle Sequencing Kit (Thermo Fisher Scientific) and run on ABI3500 genetic analyzer (Applied Biosystems). The results were finally analysed with Sequencing Analysis Software v.7 (Applied Biosystems).
Transcriptomic analysis on proband and control biopsies
Library preparations (polyA+ RNA selection using NEBNext Ultra II Directional RNA Library Prep kit E7760 for Illumina) and sequencing were performed at Oxford Genomics Centre, University of Oxford. Libraries were multiplexed and sequenced on Illumina NovaSeq 6000 (average 60 M reads, 150 bp paired-end).
Paired-end sequences in FASTQ format were mapped with STAR two-pass method using STAR 2.7.7a (STAR, RRID: SCR_004463) and the index generated from Gencode.v39 human reference and comprehensive gene annotation (primary assembly). Uniquely mapped fragments were quantified by featureCounts (featureCounts, RRID: SCR_012919) using Gencode.v39 primary comprehensive gene annotation. Differential gene expression analysis was performed with DESeq2 (v1.26.0) (DESeq2, RRID: SCR_015687) in Rstudio (v1.2.5019) (RStudio, RRID: SCR_000432) based on R (v3.6.3) (R Project for Statistical Computing, RRID: SCR_001905). Control muscle biopsies used for comparison with the proband were from three individuals with idiopathic hyperCKemia but normal histopathology (Supplementary Table 3). The list of Differentially Expressed Genes is reported in Supplementary Table 4.
Retroviral expression constructs
Human PAX7 cDNA (PAX7 wt) was cloned into a modified pMSCV-puro vector (Clontech), in which the puromycin resistance gene has been replaced with an internal ribosomal entry site (IRES) preceding the coding sequence for enhanced green fluorescent protein (eGFP) to obtain pMSCV-IRES-eGFP (pMIG) as previously described [29]. Mutations c.335 C > T (p.Pro112Leu) and c.1238 G > A (p.Cys443Tyr) were introduced on pMIG-PAX7wt-IRES-eGFP by Genewiz Gene Synthesis service (Azenta, UK) to obtain pMIG-PAX7mut-IRES-eGFP bearing both mutations in cis. For production of retroviral particles constructs were transfected in HEK293T cells and transduced proliferating myoblasts were FACS for eGFP positivity to obtain stable cell lines as described [29].
Cell culture
Immortalised human myoblasts (hSkMC-AB1190) [97] were grown in complete proliferation medium: Skeletal Muscle Cell Growth medium (PromoCell) supplemented with 20% heat inactivated foetal bovine serum (FBS; Thermo Scientific), 50 μg/ml Gentamycin (Life Technologies) and 1 unit of the SupplementMix (PromoCell) and passaged at ~70% confluency to maintain in ‘proliferation’ state. Cells were routinely checked for mycoplasma contamination. Myoblasts were plated at a density of 5 × 103 cells/well in flat-bottomed 96 well plates for immunolabelling and at 0.75 × 106 cells/well in 6 well plates for RT-qPCR. For growth curve and cell count, myoblasts were plated at a density of 2 × 105 cells/well in 24-well plates. At indicated time points, cells were harvested, and the number of viable cells was counted with a haemocytometer upon Trypan Blue staining. For proliferation assays, myoblasts were pulsed with 10 mM EdU (Invitrogen) for 2 h immediately prior to fixation at indicated time point. Incorporated EdU was detected using the Click-iT EdU AlexaFluor Kit (Invitrogen) according to manufacturer’s instructions. For senescence assay, the protocol was adapted from [55]. Briefly, myoblasts were plated at a density of 4×103 cells/well in flat-bottomed 24-well plates and cultured for 4 days, followed by immunolabelling for the senescence markers P21 and P16. For Senescence-Associated (SA)-β-Gal assay, plated cells were treated with Doxorubicin (0.2 μM, #15007 Cayman Chemical) for 24 h. After 24 h, Doxorubicin was removed, and cultures were thoroughly washed (3x PBS) before fresh proliferation medium was added and SA-β-Gal measured after 4 days using the staining kit as per manufacturer’s instructions (#9860 Cell Signalling Technologies).
Immunolabelling and imaging
For immunolabelling, myoblasts were fixed in 4% paraformaldehyde/PBS for 10 min, washed in 3 x PBS for 5 min and permeabilised for 5 min with 0.5% triton X100/PBS. Subsequently, cells were blocked for 1 h using 5% goat serum/PBS (blocking buffer). Primary antibodies were added in PBS and incubated overnight at 4 °C. Primary antibodies were: mouse monoclonal anti-PAX7 (Developmental Studies Hybridoma Bank; 1:500), chicken polyclonal anti-GFP (Abcam; ab13970; 1:1000), mouse monoclonal anti-MyHC (Developmental Studies Hybridoma Bank; MF20; 1:400), rabbit polyclonal anti-MEF2C (CellSignaling; D80C1; 1:1000), mouse monoclonal p16INK4A (Abcam; ab54210; 1:100) and rabbit monoclonal p21 CIP1/WAF1 (Cell Signalling; #2947; 1:200). Cells were then washed in 3 x PBS for 5 min, secondary antibodies added in blocking buffer and incubated for 1 h at room temperature. Secondary antibodies were: Alexa Fluor 594 goat anti-mouse (Invitrogen; A11005; 1:1000), Alexa Fluor 488 goat anti-chicken IgY (H + L) (Invitrogen; A11039; 1:1000) and Alexa Fluor 647 goat anti-rabbit (Invitrogen; A21244; 1:1000). Nuclei were counterstained with 0.3 μM Hoechst 33342 (Invitrogen) in PBS for 10 min and mounted in PBS. Cells were imaged using the EVOS™ M5000 Imaging System (Invitrogen).
For staining and immunolabelling, muscle sections were washed 3x in Hanks’ balanced salt solution (HBSS) and stained with Alexa Fluor 647 conjugated wheat germ agglutinin (WGA) (ThermoFisher) diluted 1/50 in HBSS for 10 min at room temperature (RT). Sections were then permeabilized in 0.5% Triton/PBS for 10 min at room temp and then blocked in 5% goat serum/2% BSA/0.1% Triton/PBS for 1 h. For PAX7, sections were incubated in anti-PAX7 (DSHB) diluted 1:300 in blocking solution at 4 °C overnight, washed and then incubated in goat anti-mouse Alexa Fluor 594 at 1:400 in blocking solution at RT for 1 h. Nuclei were stained for 10 min at RT in 10 µg/mL Hoechst 33342 (ThermoFisher) and mounted in mounting medium (Ibidi). For fibre type immunolabeling, muscle sections were washed 3x in PBS then permeabilized in 0.5% Triton/PBS for 10 min at RT and blocked in 10% goat serum/10% BSA/PBS for 1 h. Sections were washed 3x in PBS and incubated in 1:3 anti-MYH3 (DSHB; F1.652), 1:3 anti-MYH2/MYH8 (DSHB N3.36), 1:100 anti-MYH7 (BA-F8) and 1:300 anti-laminin (Sigma-Aldrich; L9393) diluted in 0.5% BSA/0.5% goat serum/PBS for 1 h at RT. Sections were next incubated in 1:400 anti-mouse IgG2b Alexa Fluor 350 (ThermoFisher A-21140), 1:400 anti-mouse IgG1 Alexa Fluor 488 (ThermoFisher A-21121), 1:400 anti-mouse IgM Alexa Fluor 594 (ThermoFisher A-21044), and 1:400 AlexaFluor anti-rabbit 647 (ThermoFisher, A-21244) diluted in 0.5% BSA/0.5% goat serum/PBS for 1 h at RT.
Entire sections were imaged on a Zeiss AxioScan Z1 Automated Slide Scanner at 20× magnification. Numbers of PAX7-expressing nuclei and nuclei per fibre were quantified using ImageJ. The number of nuclei per myofibre is presented as the average of three different regions of the same area with distinct muscle fibre morphology within the muscle biopsy. Myofibre diameter was quantified using the minimum Feret measure in ImageJ to account for fibre orientation across biopsies.
Mitochondrial reactive oxygen species measurement
For mitoROS quantification proliferating myoblasts were plated at a density of 2.5 × 104 in black, clear-bottom polystyrene 96-well plates (Nunc) and assayed 24 h later. All fluorescent probes were applied in serum- and supplement-free Skeletal Muscle Cell Growth medium (PromoCell) for 25 min in the dark. Prior to mitoROS assaying, cells were washed twice with 1x HBSS (with Ca2+ and Mg2+; Sigma Aldrich), followed by incubation with 5 μM mitoROS probe (MitoTracker Red CM-H2XROS, Sigma Aldrich) and 250 nM MitoTracker Deep Red (Sigma Aldrich) to assay mitochondrial content for normalisation. For normalisation to cell input, DNA quantitation was performed by simultaneous incubation with Hoechst 33342 (0.5 μg/mL). After incubation with probes, cells were washed twice with 1xHBSS and fluorescence intensity was measured on a ClarioStar microplate reader (BMG Labtech) in spectral well averaging scan mode (100 flashes per well, scan diameter 6 mm). mitoROS probe fluorescence was normalised to mitochondrial content (MitoTracker Deep Red fluorescence) after normalisation to input cell quantity (Hoechst 33342 fluorescence), as simultaneously assessed via the respective fluorescence intensities in the same well and presented as fold change (mean ± SEM) in PAX7mut compared to PAX7wt.
RNA extraction, reverse transcription and quantitative PCR
Total RNA was extracted using the RNeasy kit (Qiagen) and quantified using a NanoDrop before being retrotranscribed with SuperScript III/IV First-Strand Synthesis System (Thermo Scientific). RT-qPCR was carried out using Takyon Low ROX SYBR 2X MasterMix blue dTTP (Takyon) as per manufacturer’s instructions on a ViiA7 thermal cycler (Applied Biosystems). RT-qPCR analyses were performed as previously described [29, 52]. Ct values of all genes analysed were normalised to the geometrical mean of Ct values of two housekeeping genes (eGFP and RPLP0) and fold changes were calculated using the ΔΔCt method (Livak and Schmittgen, 2001). Results are presented as mean value ± SEM of fold changes from independent experiments as indicated. Primers were previously described [29, 98, 99] or purchased from Sigma Aldrich and sequences are reported in Supplementary Table 7.
Data analysis and statistics
Three images were taken per well at 10x or 20x magnification for each replicate and used for analysis in ImageJ (NIH, www.Fiji.sc). For EdU, data is presented as the mean proportion of total Hoechst-positive cells ± SEM, N = 3/4 biological replicates. For P16 and P21 Mean Intensity fluorescence was measured with ImageJ, segmenting the nuclei on the Hoechst channel and measuring MIF in the relevant channel for single nuclei. The myotube diameter and percentage of MyHC covered area were measured on ImageJ, as well as the proportion of nuclei within the MyHC area (i.e. Differentiation Index) as done previously [74, 100]. To calculate the percentage of MEF2C positive nuclei, the Hoechst and MEF2C signals were used separately to segment nuclei using the StarDist plugin in Fiji (https://imagej.net/plugins/stardist) and then the area of the MEF2C-positive nuclei was divided by the Hoechst-positive area, to obtain the percentage of nuclei positive for MEF2C per well. The percentage of (SA)-β-Gal-positive cells was counted manually on brightfield images.
For RT-qPCR, data was presented as average relative expression ± SEM, N = 3. Data presented as mean ± SEM from N = 3 independently treated wells, considered biological independent replicates, from a representative experiment(s) as previously done [29]. Statistical significance was calculated in GraphPad Prism using two-tailed unpaired t-test, after assessing data distribution and variance.
Alignment of PAX7 proteins across species was performed using Clustal Omega (ebi.ac.uk/Tool/msa/clustalo) with selected sequences retrieved from Ensembl (ensemble.org) and UniProt (uniport.org) databases. Sequence identifiers are: Human PAX7 (Homo sapiens: P23759); Bonobo (Pan paniscus: A0A2R9AC01); Pig (Sus scrofa: A0A287A6Q7); Rat (Rattus norvegicus: D3ZRA8); Platypus (Ornithorhynchus anatinus: A0A6I8NAG5); Elephant (Loxodonta africana: G3UB47); Zebrafish (Danio rerio: C0M005). Gene Ontological (GO) analysis was performed on the two sets separately (Up or Down -regulated genes) (Supplementary Tables 4, 5) using g:Profiler (biit.cs.ut.ee/gprofiler) setting significant threshold to p = 0.01 with Benjamini-Hochberg False Discovery Rate (FDR). Top 7 seven GOs in ‘Reactome’ and ‘Cellular Components’ were selected for visualisation. Heatmaps were created using Morpheus (broadinstitute.org/morpheus) and applying ‘Zscore’ adjustment to TPM (Transcripts Per kilobase Million) values of selected genes included in ‘Reactome’ GOs referring to RNA splicing and processing (R-HSA-72172, R-HSA-8953854, R-HSA-72203, R-HSA-72163). Morpheus hierarchical clustering was applied blindly to assess the goodness of the genes (Fig. 5C) to cluster separately proband sample biopsies from the three controls based on the expression pattern of selected geneset.
Data availability
All the raw data can be accessed on request.
References
Janssen I, Heymsfield SB, Wang ZM, Ross R. Skeletal muscle mass and distribution in 468 men and women aged 18-88 yr. J Appl Physiol (1985). 2000;89:81–8.
Fukada SI, Akimoto T, Sotiropoulos A. Role of damage and management in muscle hypertrophy: Different behaviors of muscle stem cells in regeneration and hypertrophy. Biochim Biophys Acta Mol Cell Res. 2020;1867:118742.
Relaix F, Zammit PS. Satellite cells are essential for skeletal muscle regeneration: the cell on the edge returns centre stage. Development. 2012;139:2845–56.
Mercuri E, Bonnemann CG, Muntoni F. Muscular dystrophies. Lancet. 2019;394:2025–38.
Benarroch L, Bonne G, Rivier F, Procaccio V, Hamroun D. The 2025 version of the gene table of neuromuscular disorders (nuclear genome). Neuromuscul Disord. 2024;46:105261.
Pelin K, Wallgren-Pettersson C. Update on the genetics of congenital myopathies. Semin Pediatr Neurol. 2019;29:12–22.
Cardamone M, Darras BT, Ryan MM. Inherited myopathies and muscular dystrophies. Semin Neurol. 2008;28:250–9.
Ganassi M, Muntoni F, Zammit PS. Defining and identifying satellite cell-opathies within muscular dystrophies and myopathies. Exp Cell Res. 2022;411:112906.
Ganassi M, Zammit PS. Involvement of muscle satellite cell dysfunction in neuromuscular disorders: expanding the portfolio of satellite cell-opathies. Eur J Transl Myol. 2022;32:10064.
Feichtinger RG, Mucha BE, Hengel H, Orfi Z, Makowski C, Dort J, et al. Biallelic variants in the transcription factor PAX7 are a new genetic cause of myopathy. Genet Med. 2019;21:2521–31.
Marg A, Escobar H, Karaiskos N, Grunwald SA, Metzler E, Kieshauer J, et al. Human muscle-derived CLEC14A-positive cells regenerate muscle independent of PAX7. Nat Commun. 2019;10:5776.
Greco A, Goossens R, van Engelen B, van der Maarel SM. Consequences of epigenetic derepression in facioscapulohumeral muscular dystrophy. Clin Genet. 2020;97:799–814.
Padberg GWAM Facioscapulohumeral disease. https://scholarlypublications.universiteitleiden.nl/handle/1887/25818
Tihaya MS, Mul K, Balog J, de Greef JC, Tapscott SJ, Tawil R, et al. Facioscapulohumeral muscular dystrophy: the road to targeted therapies. Nat Rev Neurol. 2023;19:91–108.
van Deutekom JC, Wijmenga C, van Tienhoven EA, Gruter AM, Hewitt JE, Padberg GW, et al. FSHD associated DNA rearrangements are due to deletions of integral copies of a 3.2 kb tandemly repeated unit. Hum Mol Genet. 1993;2:2037–42.
van Overveld PG, Lemmers RJ, Sandkuijl LA, Enthoven L, Winokur ST, Bakels F, et al. Hypomethylation of D4Z4 in 4q-linked and non-4q-linked facioscapulohumeral muscular dystrophy. Nat Genet. 2003;35:315–7.
Wijmenga C, Hewitt JE, Sandkuijl LA, Clark LN, Wright TJ, Dauwerse HG, et al. Chromosome 4q DNA rearrangements associated with facioscapulohumeral muscular dystrophy. Nat Genet. 1992;2:26–30.
Hewitt JE, Lyle R, Clark LN, Valleley EM, Wright TJ, Wijmenga C, et al. Analysis of the tandem repeat locus D4Z4 associated with facioscapulohumeral muscular dystrophy. Hum Mol Genet. 1994;3:1287–95.
Lemmers RJ, Tawil R, Petek LM, Balog J, Block GJ, Santen GW, et al. Digenic inheritance of an SMCHD1 mutation and an FSHD-permissive D4Z4 allele causes facioscapulohumeral muscular dystrophy type 2. Nat Genet. 2012;44:1370–4.
van den Boogaard ML, Lemmers R, Balog J, Wohlgemuth M, Auranen M, Mitsuhashi S, et al. Mutations in DNMT3B modify epigenetic repression of the D4Z4 repeat and the penetrance of facioscapulohumeral dystrophy. Am J Hum Genet. 2016;98:1020–9.
Engal E, Sharma A, Aviel U, Taqatqa N, Juster S, Jaffe-Herman S, et al. DNMT3B splicing dysregulation mediated by SMCHD1 loss contributes to DUX4 overexpression and FSHD pathogenesis. Sci Adv. 2024;10:eadn7732.
Strafella C, Caputo V, Galota RM, Campoli G, Bax C, Colantoni L, et al. The variability of SMCHD1 gene in FSHD patients: evidence of new mutations. Hum Mol Genet. 2019;28:3912–20.
Dixit M, Ansseau E, Tassin A, Winokur S, Shi R, Qian H, et al. DUX4, a candidate gene of facioscapulohumeral muscular dystrophy, encodes a transcriptional activator of PITX1. Proc Natl Acad Sci USA. 2007;104:18157–62.
Lemmers RJ, van der Vliet PJ, Klooster R, Sacconi S, Camano P, Dauwerse JG, et al. A unifying genetic model for facioscapulohumeral muscular dystrophy. Science. 2010;329:1650–3.
Monforte M, Attarian S, Vissing J, Diaz-Manera J, Tasca G. th Ewp. 265th ENMC International Workshop: Muscle imaging in Facioscapulohumeral Muscular Dystrophy (FSHD): relevance for clinical trials. 22-24 April 2022, Hoofddorp, The Netherlands. Neuromuscul Disord. 2023;33:65–75.
Tasca G, Pescatori M, Monforte M, Mirabella M, Iannaccone E, Frusciante R, et al. Different molecular signatures in magnetic resonance imaging-staged facioscapulohumeral muscular dystrophy muscles. PLoS One. 2012;7:e38779.
Banerji CRS, Zammit PS. Pathomechanisms and biomarkers in facioscapulohumeral muscular dystrophy: roles of DUX4 and PAX7. EMBO Mol Med. 2021;13:e13695.
Lim KRQ, Nguyen Q, Yokota T. DUX4 signalling in the pathogenesis of facioscapulohumeral muscular dystrophy. Int J Mol Sci. 2020;21:729.
Ganassi M, Figeac N, Reynaud M, Ortuste Quiroga HP, Zammit PS. Antagonism Between DUX4 and DUX4c Highlights a Pathomechanism Operating Through beta-Catenin in Facioscapulohumeral Muscular Dystrophy. Front Cell Dev Biol. 2022;10:802573.
Cowley MV, Pruller J, Ganassi M, Zammit PS, Banerji CRS. An in silico FSHD muscle fiber for modeling DUX4 dynamics and predicting the impact of therapy. Elife. 2023;12:e88345.
Banerji CRS, Panamarova M, Hebaishi H, White RB, Relaix F, Severini S, et al. PAX7 target genes are globally repressed in facioscapulohumeral muscular dystrophy skeletal muscle. Nat Commun. 2017;8:2152.
Banerji CRS, Zammit PS. PAX7 target gene repression is a superior FSHD biomarker than DUX4 target gene activation, associating with pathological severity and identifying FSHD at the single-cell level. Hum Mol Genet. 2019;28:2224–36.
Banerji CRS, Greco A, Joosten LAB, van Engelen BGM, Zammit PS. The FSHD muscle-blood biomarker: a circulating transcriptomic biomarker for clinical severity in facioscapulohumeral muscular dystrophy. Brain Commun. 2023;5:fcad221.
Bosnakovski D, Toso EA, Hartweck LM, Magli A, Lee HA, Thompson ER, et al. The DUX4 homeodomains mediate inhibition of myogenesis and are functionally exchangeable with the Pax7 homeodomain. J Cell Sci. 2017;130:3685–97.
Banerji CRS, Henderson D, Tawil RN, Zammit PS. Skeletal muscle regeneration in facioscapulohumeral muscular dystrophy is correlated with pathological severity. Hum Mol Genet. 2020;29:2746–60.
Engquist EN, Greco A, Joosten LAB, van Engelen BGM, Banerji CRS, Zammit PS. Transcriptomic gene signatures measure satellite cell activity in muscular dystrophies. iScience. 2024;27:109947.
Tasca G, Monforte M, Iannaccone E, Laschena F, Ottaviani P, Leoncini E, et al. Upper girdle imaging in facioscapulohumeral muscular dystrophy. PLoS One. 2014;9:e100292.
Tasca G, Monforte M, Ottaviani P, Pelliccioni M, Frusciante R, Laschena F, et al. Magnetic resonance imaging in a large cohort of facioscapulohumeral muscular dystrophy patients: Pattern refinement and implications for clinical trials. Ann Neurol. 2016;79:854–64.
Monforte M, Bortolani S, Torchia E, Cristiano L, Laschena F, Tartaglione T, et al. Diagnostic magnetic resonance imaging biomarkers for facioscapulohumeral muscular dystrophy identified by machine learning. J Neurol. 2022;269:2055–63.
Caputo V, Megalizzi D, Fabrizio C, Termine A, Colantoni L, Bax C, et al. D4Z4 methylation levels combined with a machine learning pipeline highlight single CpG sites as discriminating biomarkers for FSHD patients. Cells. 2022;11:4114.
Robinson PN, Kohler S, Oellrich A, Sanger Mouse Genetics P, Wang K, Mungall CJ, et al. Improved exome prioritization of disease genes through cross-species phenotype comparison. Genome Res. 2014;24:340–8.
Ioannidis NM, Rothstein JH, Pejaver V, Middha S, McDonnell SK, Baheti S, et al. REVEL: an ensemble method for predicting the pathogenicity of rare missense variants. Am J Hum Genet. 2016;99:877–85.
Schafer BW, Czerny T, Bernasconi M, Genini M, Busslinger M. Molecular cloning and characterization of a human PAX-7 cDNA expressed in normal and neoplastic myocytes. Nucleic Acids Res. 1994;22:4574–82.
Soleimani VD, Punch VG, Kawabe Y, Jones AE, Palidwor GA, Porter CJ, et al. Transcriptional dominance of Pax7 in adult myogenesis is due to high-affinity recognition of homeodomain motifs. Dev Cell. 2012;22:1208–20.
Bascunana V, Pelletier A, Gouhier A, Bemmo A, Balsalobre A, Drouin J. Chromatin opening ability of pioneer factor Pax7 depends on unique isoform and C-terminal domain. Nucleic Acids Res. 2023;51:7254–68.
Pelletier A, Mayran A, Gouhier A, Omichinski JG, Balsalobre A, Drouin J. Pax7 pioneer factor action requires both paired and homeo DNA binding domains. Nucleic Acids Res. 2021;49:7424–36.
Olguin HC, Olwin BB. Pax-7 up-regulation inhibits myogenesis and cell cycle progression in satellite cells: a potential mechanism for self-renewal. Dev Biol. 2004;275:375–88.
Olguin HC, Yang Z, Tapscott SJ, Olwin BB. Reciprocal inhibition between Pax7 and muscle regulatory factors modulates myogenic cell fate determination. J Cell Biol. 2007;177:769–79.
Zammit PS, Relaix F, Nagata Y, Ruiz AP, Collins CA, Partridge TA, et al. Pax7 and myogenic progression in skeletal muscle satellite cells. J Cell Sci. 2006;119:1824–32.
Collins CA, Gnocchi VF, White RB, Boldrin L, Perez-Ruiz A, Relaix F, et al. Integrated functions of Pax3 and Pax7 in the regulation of proliferation, cell size and myogenic differentiation. PLoS One. 2009;4:e4475.
Badodi S, Baruffaldi F, Ganassi M, Battini R, Molinari S. Phosphorylation-dependent degradation of MEF2C contributes to regulate G2/M transition. Cell Cycle. 2015;14:1517–28.
Ganassi M, Badodi S, Polacchini A, Baruffaldi F, Battini R, Hughes SM, et al. Distinct functions of alternatively spliced isoforms encoded by zebrafish mef2ca and mef2cb. Biochim Biophys Acta. 2014;1839:559–70.
Potthoff MJ, Olson EN. MEF2: a central regulator of diverse developmental programs. Development. 2007;134:4131–40.
Yao Z, Snider L, Balog J, Lemmers RJ, Van Der Maarel SM, Tawil R, et al. DUX4-induced gene expression is the major molecular signature in FSHD skeletal muscle. Hum Mol Genet. 2014;23:5342–52.
Francis TG, Jaka O, Ellison-Hughes GM, Lazarus NR, Harridge SDR. Human primary skeletal muscle-derived myoblasts and fibroblasts reveal different senescent phenotypes. JCSM Rapid Commun. 2022;5:226–38.
Gowans LJ, Busch TD, Mossey PA, Eshete MA, Adeyemo WL, Aregbesola B, et al. The prevalence, penetrance, and expressivity of etiologic IRF6 variants in orofacial clefts patients from sub-Saharan Africa. Mol Genet Genom Med. 2017;5:164–71.
Haliloğlu G, Donkervoort S, Yıldız SÖ, Potticary A, Hu Y, Pais L, et al. Distinct whole-body muscle MRI imaging patterns in PAX7-congenital myopathy: A case report. J Neuromuscul Dis. 2024;11:1276–82.
Wang M, Li Z, Zhao S, Zheng Z, Wang Y, Qiu G, et al. The identification of PAX7 variants and a potential role of muscle development dysfunction in congenital scoliosis. Cell Regen. 2022;11:16.
Butali A, Mossey P, Adeyemo W, Eshete M, Gaines L, Braimah R, et al. Rare functional variants in genome-wide association identified candidate genes for nonsyndromic clefts in the African population. Am J Med Genet A. 2014;164A:2567–71.
Butali A, Suzuki S, Cooper ME, Mansilla AM, Cuenco K, Leslie EJ, et al. Replication of genome wide association identified candidate genes confirm the role of common and rare variants in PAX7 and VAX1 in the etiology of nonsyndromic CL(P). Am J Med Genet A. 2013;161A:965–72.
Leslie EJ, Taub MA, Liu H, Steinberg KM, Koboldt DC, Zhang Q, et al. Identification of functional variants for cleft lip with or without cleft palate in or near PAX7, FGFR2, and NOG by targeted sequencing of GWAS loci. Am J Hum Genet. 2015;96:397–411.
Gaczkowska A, Biedziak B, Budner M, Zadurska M, Lasota A, Hozyasz KK, et al. PAX7 nucleotide variants and the risk of non-syndromic orofacial clefts in the Polish population. Oral Dis. 2019;25:1608–18.
Proskorovski-Ohayon R, Kadir R, Michalowski A, Flusser H, Perez Y, Hershkovitz E, et al. PAX7 mutation in a syndrome of failure to thrive, hypotonia, and global neurodevelopmental delay. Hum Mutat. 2017;38:1671–83.
Bosnakovski D, Xu Z, Gang EJ, Galindo CL, Liu M, Simsek T, et al. An isogenetic myoblast expression screen identifies DUX4-mediated FSHD-associated molecular pathologies. EMBO J. 2008;27:2766–79.
Engquist EN, Greco A, Joosten LAB, van Engelen BGM, Zammit PS, Banerji CRS. FSHD muscle shows perturbation in fibroadipogenic progenitor cells, mitochondrial function and alternative splicing independently of inflammation. Hum Mol Genet. 2024;33:182–97.
Schatzl T, Todorow V, Kaiser L, Weinschrott H, Schoser B, Deigner HP, et al. Meta-analysis towards FSHD reveals misregulation of neuromuscular junction, nuclear envelope, and spliceosome. Commun Biol. 2024;7:640.
Celegato B, Capitanio D, Pescatori M, Romualdi C, Pacchioni B, Cagnin S, et al. Parallel protein and transcript profiles of FSHD patient muscles correlate to the D4Z4 arrangement and reveal a common impairment of slow to fast fibre differentiation and a general deregulation of MyoD-dependent genes. Proteomics. 2006;6:5303–21.
DeSimone AM, Leszyk J, Wagner K, Emerson CP Jr. Identification of the hyaluronic acid pathway as a therapeutic target for facioscapulohumeral muscular dystrophy. Sci Adv. 2019;5:eaaw7099.
Dmitriev P, Bou Saada Y, Dib C, Ansseau E, Barat A, Hamade A, et al. DUX4-induced constitutive DNA damage and oxidative stress contribute to aberrant differentiation of myoblasts from FSHD patients. Free Radic Biol Med. 2016;99:244–58.
Laoudj-Chenivesse D, Carnac G, Bisbal C, Hugon G, Bouillot S, Desnuelle C, et al. Increased levels of adenine nucleotide translocator 1 protein and response to oxidative stress are early events in facioscapulohumeral muscular dystrophy muscle. J Mol Med (Berl). 2005;83:216–24.
Tsumagari K, Chang SC, Lacey M, Baribault C, Chittur SV, Sowden J, et al. Gene expression during normal and FSHD myogenesis. BMC Med Genomics. 2011;4:67.
Winokur ST, Barrett K, Martin JH, Forrester JR, Simon M, Tawil R, et al. Facioscapulohumeral muscular dystrophy (FSHD) myoblasts demonstrate increased susceptibility to oxidative stress. Neuromuscul Disord. 2003;13:322–33.
Winokur ST, Chen YW, Masny PS, Martin JH, Ehmsen JT, Tapscott SJ, et al. Expression profiling of FSHD muscle supports a defect in specific stages of myogenic differentiation. Hum Mol Genet. 2003;12:2895–907.
Heher P, Ganassi M, Weidinger A, Engquist EN, Pruller J, Nguyen TH, et al. Interplay between mitochondrial reactive oxygen species, oxidative stress and hypoxic adaptation in facioscapulohumeral muscular dystrophy: Metabolic stress as potential therapeutic target. Redox Biol. 2022;51:102251.
Karpukhina A, Galkin I, Ma Y, Dib C, Zinovkin R, Pletjushkina O, et al. Analysis of genes regulated by DUX4 via oxidative stress reveals potential therapeutic targets for treatment of facioscapulohumeral dystrophy. Redox Biol. 2021;43:102008.
Kalita B, Martinez-Cebrian G, McEvoy J, Allensworth M, Knight M, Magli A, et al. PAX translocations remodel mitochondrial metabolism through altered leucine usage in rhabdomyosarcoma. Cell. 2025;188:2757–77e22.
Ansseau E, Eidahl JO, Lancelot C, Tassin A, Matteotti C, Yip C, et al. Homologous Transcription Factors DUX4 and DUX4c Associate with Cytoplasmic Proteins during Muscle Differentiation. PLoS One. 2016;11:e0146893.
Xu K, Sun S, Yan M, Cui J, Yang Y, Li W, et al. DDX5 and DDX17-multifaceted proteins in the regulation of tumorigenesis and tumor progression. Front Oncol. 2022;12:943032.
Yan M, Gao J, Lan M, Wang Q, Cao Y, Zheng Y, et al. DEAD-box helicase 17 (DDX17) protects cardiac function by promoting mitochondrial homeostasis in heart failure. Signal Transduct Target Ther. 2024;9:127.
Giraud G, Terrone S, Bourgeois CF. Functions of DEAD box RNA helicases DDX5 and DDX17 in chromatin organization and transcriptional regulation. BMB Rep. 2018;51:613–22.
Ansseau E, Laoudj-Chenivesse D, Marcowycz A, Tassin A, Vanderplanck C, Sauvage S, et al. DUX4c is up-regulated in FSHD. It induces the MYF5 protein and human myoblast proliferation. PLoS One. 2009;4:e7482.
Janknecht R. Multi-talented DEAD-box proteins and potential tumor promoters: p68 RNA helicase (DDX5) and its paralog, p72 RNA helicase (DDX17). Am J Transl Res. 2010;2:223–34.
Cao J, Verma SK, Jaworski E, Mohan S, Nagasawa CK, Rayavara K, et al. RBFOX2 is critical for maintaining alternative polyadenylation patterns and mitochondrial health in rat myoblasts. Cell Rep. 2021;37:109910.
Vecellio Reane D, Cerqua C, Sacconi S, Salviati L, Trevisson E, Raffaello A. The splicing of the mitochondrial calcium uniporter genuine activator MICU1 is driven by RBFOX2 splicing factor during myogenic differentiation. Int J Mol Sci. 2022;23:2517.
Rouillard AD, Gundersen GW, Fernandez NF, Wang Z, Monteiro CD, McDermott MG, et al. The harmonizome: a collection of processed datasets gathered to serve and mine knowledge about genes and proteins. Database (Oxford). 2016;2016:baw100.
Zhang X, Wang Z, Xu Q, Chen Y, Liu W, Zhong T, et al. Splicing factor Srsf5 deletion disrupts alternative splicing and causes noncompaction of ventricular myocardium. iScience. 2021;24:103097.
Choi SH, Gearhart MD, Cui Z, Bosnakovski D, Kim M, Schennum N, et al. DUX4 recruits p300/CBP through its C-terminus and induces global H3K27 acetylation changes. Nucleic Acids Res. 2016;44:5161–73.
Ichida M, Endo H, Ikeda U, Matsuda C, Ueno E, Shimada K, et al. MyoD is indispensable for muscle-specific alternative splicing in mouse mitochondrial ATP synthase gamma-subunit pre-mRNA. J Biol Chem. 1998;273:8492–501.
Shintaku J, Peterson JM, Talbert EE, Gu JM, Ladner KJ, Williams DR, et al. MyoD Regulates Skeletal Muscle Oxidative Metabolism Cooperatively with Alternative NF-kappaB. Cell Rep. 2016;17:514–26.
Martelli F, Cenciarelli C, Santarelli G, Polikar B, Felsani A, Caruso M. MyoD induces retinoblastoma gene expression during myogenic differentiation. Oncogene. 1994;9:3579–90.
Cooper RN, Tajbakhsh S, Mouly V, Cossu G, Buckingham M, Butler-Browne GS. In vivo satellite cell activation via Myf5 and MyoD in regenerating mouse skeletal muscle. J Cell Sci. 1999;112:2895–901.
Giardina E, Camano P, Burton-Jones S, Ravenscroft G, Henning F, Magdinier F, et al. Best practice guidelines on genetic diagnostics of facioscapulohumeral muscular dystrophy: Update of the 2012 guidelines. Clin Genet. 2024;106:13–26.
Zampatti S, Colantoni L, Strafella C, Galota RM, Caputo V, Campoli G, et al. Facioscapulohumeral muscular dystrophy (FSHD) molecular diagnosis: from traditional technology to the NGS era. Neurogenetics. 2019;20:57–64.
Strafella C, Megalizzi D, Trastulli G, Proietti Piorgo E, Colantoni L, Tasca G, et al. Integrating D4Z4 methylation analysis into clinical practice: improvement of FSHD molecular diagnosis through distinct thresholds for 4qA/4qA and 4qA/4qB patients. Clin Epigenetics. 2024;16:148.
Laskowski RA, Stephenson JD, Sillitoe I, Orengo CA, Thornton JM. VarSite: Disease variants and protein structure. Protein Sci. 2020;29:111–9.
Strafella C, Caputo V, Bortolani S, Torchia E, Megalizzi D, Trastulli G, et al. Whole exome sequencing highlights rare variants in CTCF, DNMT1, DNMT3A, EZH2 and SUV39H1 as associated with FSHD. Front Genet. 2023;14:1235589.
Mamchaoui K, Trollet C, Bigot A, Negroni E, Chaouch S, Wolff A, et al. Immortalized pathological human myoblasts: towards a universal tool for the study of neuromuscular disorders. Skelet Muscle. 2011;1:34.
Figeac N, Pruller J, Hofer I, Fortier M, Ortuste Quiroga HP, Banerji CRS, et al. DEPDC1B is a key regulator of myoblast proliferation in mouse and man. Cell Prolif. 2020;53:e12717.
Pruller J, Hofer I, Ganassi M, Heher P, Ma MT, Zammit PS. A human Myogenin promoter modified to be highly active in alveolar rhabdomyosarcoma drives an effective suicide gene therapy. Cancer Gene Ther. 2021;28:427–41.
Ortuste Quiroga HP, Ganassi M, Yokoyama S, Nakamura K, Yamashita T, Raimbach D, et al. Fine-tuning of piezo1 expression and activity ensures efficient myoblast fusion during skeletal myogenesis. Cells. 2022;11:393.
Acknowledgements
We would like to thank the patient and his family for their participation in this study. We thank CSC – IT Centre for Science, Finland for providing computational resources for RNAseq data analysis. We are indebted to colleagues Thomas Francis, Ryan Heath, Vikki Williams-Ward (King’s College London), and Silvia Torelli (University College London) for sharing the senescence reagents and for useful input. MG was supported by the Medical Research Council (MR/S002472/1) and SOLVE FSHD (F22-05539), with input from Amis FSH (20210627-1). EG was supported by the PRIN project 2022 PNRR (Prot. P20229XKFC). PH received funding from the Medical Research Council (MR/P023215/1) and (MR/S002472/1). ENE was funded by Wellcome Trust PhD Studentship (WT222352/Z/21/Z) and then SOLVE FSHD (F22-05539). LG received support from the Medical Research Council (MR/S002472/1). GT is supported by the Academy of Medical Sciences Professorship Scheme [APR8\1017]. MS is supported by Academy of Finland (#339437), Sigrid Jusélius Foundation, Samfundet Folkhälsan i Svenska Finland, and the European Union (Grant Agreement n° 101080874). The PSZ lab also receives funding from the Friends of FSH Research and AFM-Telethon and is a member of Horizon Europe project no. 101080690—MAGIC.
Author information
Authors and Affiliations
Contributions
MG and PSZ conceived, designed and planned experiments. MG generated the cell models and with PH and LMcG conducted experiments, acquired and analysed data. ENE generated and analysed data on muscle biopsies. PSZ secured funds for cell model generation and analysis. GFDN performed modelling of PAX7 structure. CS and EG performed genetic testing, methylation assessment and interpretation of results on proband and family members. MS and MJ performed variants analysis, RNA-sequencing processing and data analysis on patient biopsies. AB and VM isolated and generated the AB1190 human parental myoblast cell line. SB, ET, MM, AS, ER and GT acquired and analysed clinical data. MG, EG, PSZ and GT designed and conceptualised the study. MG, PSZ and GT drafted the manuscript. All authors reviewed the content.
Corresponding author
Ethics declarations
Competing interests
The author declared no competing of interests.
Ethics
All methods were performed in accordance with the relevant guidelines and regulations. The authors declare that the research was conducted in the absence of any commercial or financial relationships that could be construed as a potential conflict of interest. This study was approved by the Ethical Committee of the Helsinki University Hospital (HUS/16896/2022) and Ethics Committee of Santa Lucia Foundation IRCCS (CE/2022_020 approved on June 1, 2022). Written informed consent was obtained from all subjects.
Additional information
Publisher’s note Springer Nature remains neutral with regard to jurisdictional claims in published maps and institutional affiliations.
Edited by Professor Pier Giorgio Mastroberardino
Supplementary information
Rights and permissions
Open Access This article is licensed under a Creative Commons Attribution 4.0 International License, which permits use, sharing, adaptation, distribution and reproduction in any medium or format, as long as you give appropriate credit to the original author(s) and the source, provide a link to the Creative Commons licence, and indicate if changes were made. The images or other third party material in this article are included in the article’s Creative Commons licence, unless indicated otherwise in a credit line to the material. If material is not included in the article’s Creative Commons licence and your intended use is not permitted by statutory regulation or exceeds the permitted use, you will need to obtain permission directly from the copyright holder. To view a copy of this licence, visit http://creativecommons.org/licenses/by/4.0/.
About this article
Cite this article
Ganassi, M., Strafella, C., Savarese, M. et al. Biallelic PAX7 variants cause a novel Satellite Cell-opathy with progressive muscle involvement resembling facioscapulohumeral muscular dystrophy. Cell Death Dis 17, 179 (2026). https://doi.org/10.1038/s41419-025-08358-6
Received:
Revised:
Accepted:
Published:
Version of record:
DOI: https://doi.org/10.1038/s41419-025-08358-6








