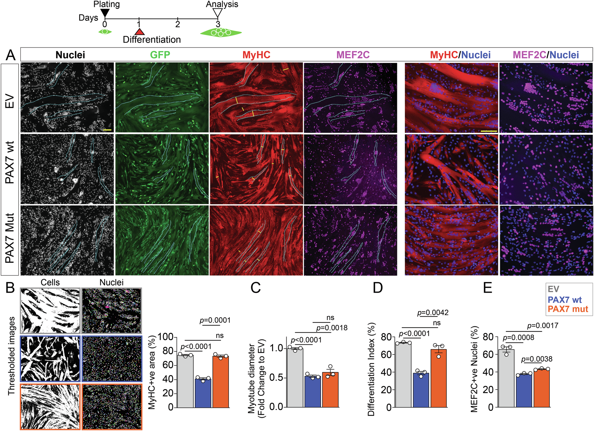
Fig. 4: P112L-C443Y variants reduce PAX7 inhibitory function on myogenic differentiation.

A Schematic of experimental design for differentiation analysis. Myoblasts were plated at equal numbers and induced to differentiate for 2 days, prior to immunolabelling. Representative images of myotubes from EV, PAX7wt or PAX7mut differentiatedmyotubes immunolabelled for MyHC (red), GFP (green), MEF2C (magenta) and nuclei counterstained with Hoechst (white or blue), showing severely reduced myotube formation in PAX7wt compared to PAX7mut and EV control cells. B Example of thresholded images from A used for quantification of MyHC and MEF2C labelling. MyHC+ve area is dramatically reduced in PAX7wt differentiated cells, but not in PAX7mut compared to EV control. C PAX7wt or PAX7mut myoblasts differentiate into myotubes with significantly reduced diameter myotubes compared to EV control. D PAX7mut myoblasts display greater myogenic differentiation (percentage of nuclei in MyHC+ve area / total number of nuclei), similar to EV control, compared to PAX7wt. E Percentage of nuclei with MEF2C is significantly reduced in both PAX7wt and PAX7mut myotubes compared to EV control, with a marginal but significant increase in PAX7mut compared to PAX7wt. All graphs report unpaired t test analysis, scale bars 100 µm.