Correction to: Cell Death & Disease https://doi.org/10.1038/s41419-025-07663-4, published online 24 April 2025
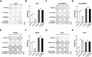
We identified an inadvertent error in Figure 4E (colony formation assay), where an incorrect image was used (see attached Errata Image Description). This appears to have occurred during image cropping and pasting, and was not intentional. We retrieved the original raw images (attached as Raw Image) to confirm the integrity of our data.
The specific reason: We used Photoshop to crop the original image and then copied and pasted it. Unfortunately, during the copy-paste process, part of the image was additionally copied and placed at the top layer, causing the original image to be obscured by the extra copy. In other words, the true clone-formed image resided at the bottom layer, which was obscured by the extra copy, resulting in the final output image appearing as if the image had been reused.
Original Figure 4

Amended Figure 4

The original article has been corrected.
Author information
Authors and Affiliations
Corresponding authors
Supplementary information
Rights and permissions
Open Access This article is licensed under a Creative Commons Attribution 4.0 International License, which permits use, sharing, adaptation, distribution and reproduction in any medium or format, as long as you give appropriate credit to the original author(s) and the source, provide a link to the Creative Commons licence, and indicate if changes were made. The images or other third party material in this article are included in the article’s Creative Commons licence, unless indicated otherwise in a credit line to the material. If material is not included in the article’s Creative Commons licence and your intended use is not permitted by statutory regulation or exceeds the permitted use, you will need to obtain permission directly from the copyright holder. To view a copy of this licence, visit http://creativecommons.org/licenses/by/4.0/.
About this article
Cite this article
Shao, F., Wang, R., Li, X. et al. Correction: TTC36 promotes proliferation and drug resistance in hepatocellular carcinoma cells by inhibiting c-Myc degradation. Cell Death Dis 17, 148 (2026). https://doi.org/10.1038/s41419-025-08407-0
Published:
Version of record:
DOI: https://doi.org/10.1038/s41419-025-08407-0