Fig. 7: Sec8 deficiency enhances RNA virus replication in vivo.
From: Sec8: a novel positive regulator of RIG-I in anti-RNA viral defense

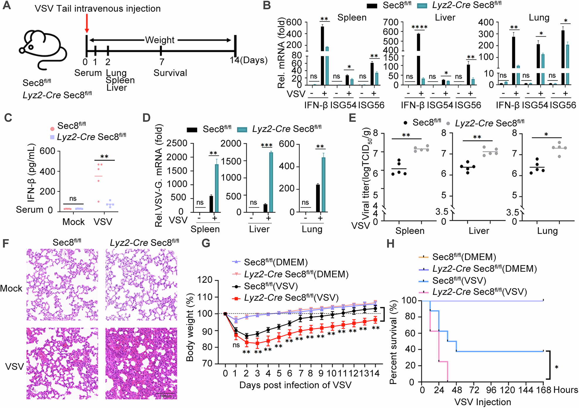
A Schematic representation of the VSV infection and subsequent analysis. Following a 48-h infection via tail vein injection of VSV at a dose of 2 × 107 plaque-forming units (PFU) per mouse, Sec8fl/fl and Lyz2-Cre Sec8fl/fl mice (n = 5 mice per group) underwent analysis wherein and (B) qPCR analysis of the specified genes in the spleen, liver, and lungs; D qPCR analysis of the mRNA of VSV-G; E TCID50 analysis of viral titer. C ELISA analysis of IFN-β levels in serum of Sec8fl/fl and Lyz2-Cre Sec8fl/fl mice (n = 5 mice per group) following 24-h VSV infection via tail vein injection. F Histopathological evaluation through hematoxylin and eosin staining of lung tissue sections derived from Sec8fl/fl and Lyz2-Cre Sec8fl/fl mice with VSV infection. Scale bars denote 100 µm. G, H Body weight and survival (Kaplan‒Meier curves) were monitored in Sec8fl/fl and Lyz2-Cre Sec8fl/fl mice (n = 8 mice per group) injected by tail vein with VSV (2 × 107 PFU per mouse and 1 × 108 PFU per mouse). The mean and SD from three independent experiments are shown. Significance differences were determined by two-way ANOVA in (B–D, and G), Student’s t test in (E), and the log-rank (Mantel-Cox) test in (H), with significance levels denoted as follows: ns not significant; *, P < 0.05, **, P < 0.01, and ***, P < 0.001.