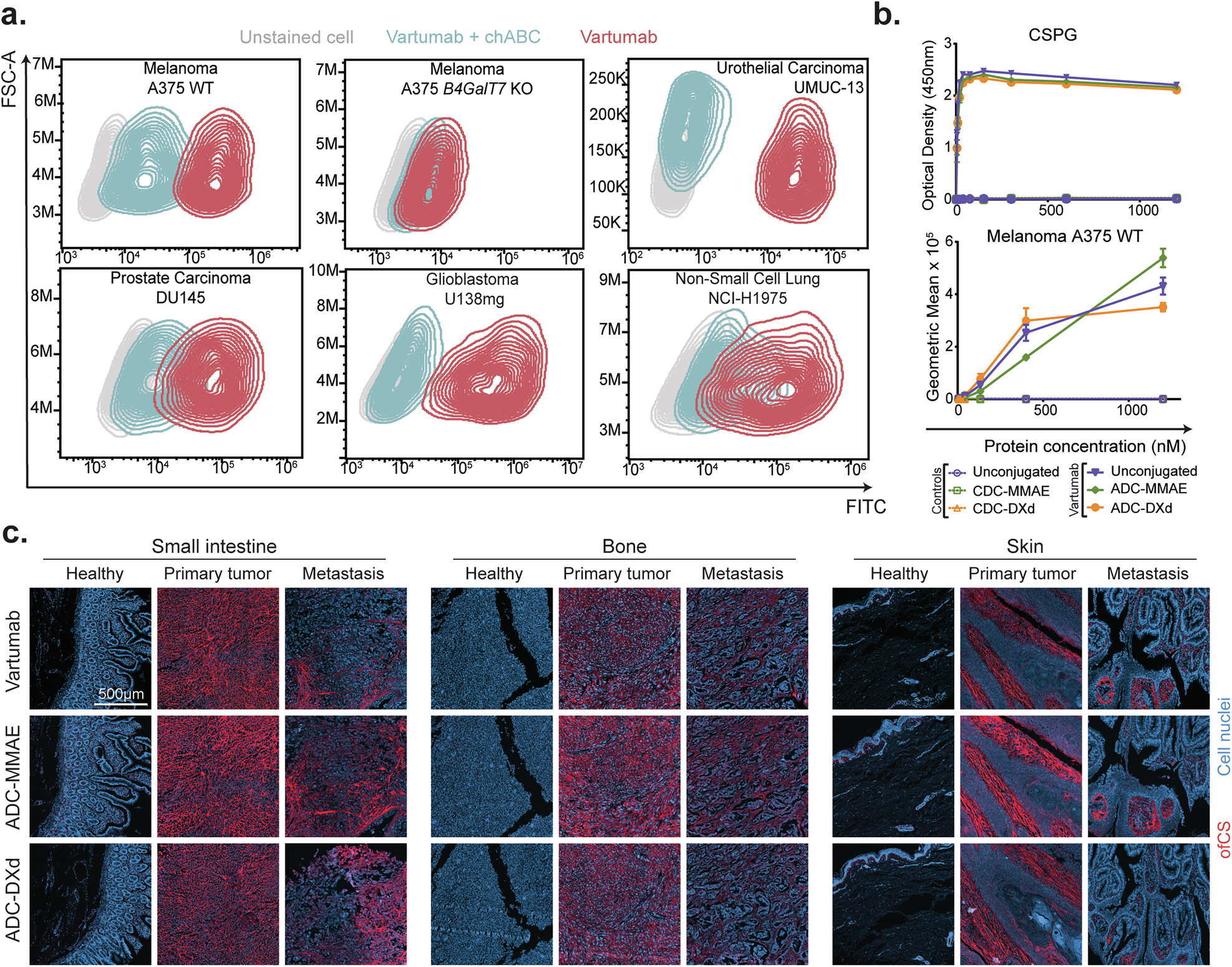
Fig. 2: Specificity of Vartumab ADCs to human cancer cells and tissues.
From: Preclinical profiling of antibody drug conjugates targeting oncofetal chondroitin sulfate

a Binding of Vartumab (red) to a panel of epithelial human cancer cell lines at 300 nM (melanoma A375 wild-type (WT) or B4GALT7 knock out (KO)), or 1200 nM for (prostate adenocarcinoma DU145 and PC-3, glioblastoma U138mg, non-small cell lung adenocarcinoma NCI-H1975 and bladder urothelial carcinoma UMUC-13), compared to specificity control (chondroitinase ABC treated cells (blue) and secondary antibody control (light gray). b Upper panel: Binding (OD450) of unconjugated protein and ADCs, binding to recombinant CSPG [0–1200] nM detected through V5 or His tag in ELISA. Lower panel: Melanoma A375 binding of unconjugated protein and ADCs [0–1200] nM detected through FITC-labeled anti-V5 or His tag antibody. Binding was measured as relative geometric mean fluorescence intensity (MFI) and normalized against secondary antibody controls. All samples were run in triplicate (n = 3). c Immunofluorescence scans of fixed and paraffin-embedded needle biopsies of healthy tissue, primary tumor, and metastasis from the small intestine, bone, and skin, stained with DAPI (blue) and 25 nM Vartumab, ADC-MMAE, or ADC-DXd detected with anti-V5-Alexa Fluor 647 antibody (red).