Fig. 4: In vitro efficacy of Vartumab ADCs and their mode of action.
From: Preclinical profiling of antibody drug conjugates targeting oncofetal chondroitin sulfate

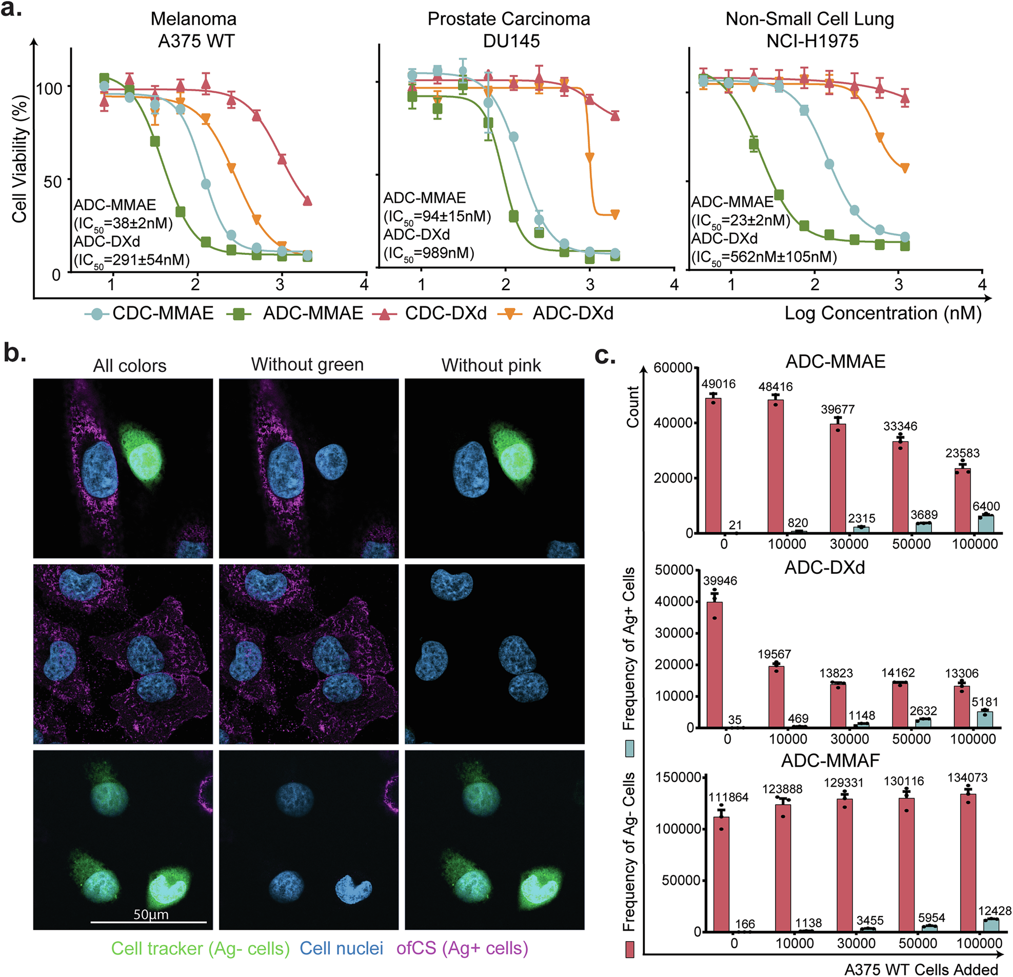
a Cytotoxicity assay on melanoma A375 WT, prostate DU145, and non-small cell lung NCI-H1975 cancer cell lines incubated with ADC at [0–1200] nM concentrations. Each ADC was run in triplicate (n = 3), error bars indicate variance in cell viability between triplicates b Immunofluorescence staining of melanoma A375 WT cells (Ag+) and A375 B4GALT7 KO cells (Ag−) with DAPI (blue), and 25 nM Vartumab, detected with Anti-V5 Alexa Fluor 647 (pink). A375 B4GALT7 KO cells were labeled with cell tracker (green) before co-culturing. c Cell counts of A375 B4GALT7 KO cells co-cultured with A375WT cells and incubated with ADCs for 72 h. Ag− cells were stained with cell tracker green and seeded at 100,000 cells/well. Ag+ cells were added at increasing concentrations (from 0 to 100,000). Cells were treated with Vartumab ADC > IC80 (MMAE = 100 nM, DXd = 600 nM, and MMAF = 50 nM). All ADC treated wells were run in triplicate. ADC MMAF was used as a control for a non-permeable payload.