Fig. 6: Targeting USP18-mediated STING deISGylation as a therapeutic strategy for lung cancer.
From: ISGylation prevents autophagic degradation of STING and promotes antitumor immunity in lung cancer

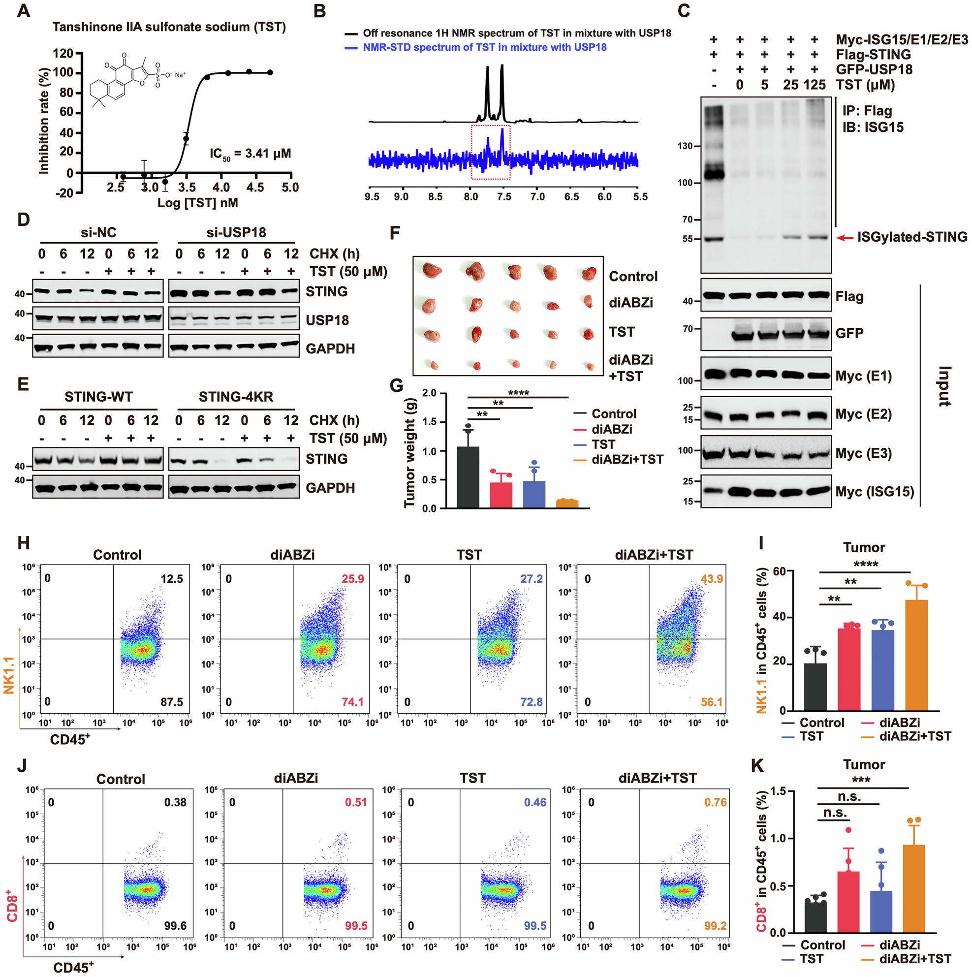
A The inhibitory activity of TST against USP18 was measured using the peptide RLRGG-AMC as a substrate. IC50 was presented as mean ± SEM, n = 3 independent experiments. The chemical structure of TST is shown. B STD-NMR binding analysis for TST and USP18. The top spectrum is the 1H NMR of USP18 (10 μM) in a mixture with TST (400 μM), while the bottom spectrum displays the STD-NMR of the same sample. C USP18-mediated de-ISGylation of STING examined by Western blot. Flag-STING, UBE1L-Myc-His (E1), UBCH8-Myc-His (E2), HERC5-Myc-His (E3), and Myc-ISG15 were co-transfected with GFP-USP18-WT into HEK-293T cells. Twenty-four hours post-transfection, cells were treated with TST (5, 25,125 μM) for 12 h, followed by an ISGylation assay. ISGylation experiments were performed as described in (Fig. 2B). D CHX chase assay was performed to analyze the effect of TST on STING protein stability in both USP18-WT (Negative Control, si-NC) and USP18-KD cells. LLC cells were treated with 100 µg/mL cycloheximide (CHX) for the indicated time points. The graph represents quantification of the STING protein levels. E CHX chase assay was used to analyze the effect of TST on STING protein stability in cells expressing either STING-WT or STING-4KR. The LLC cells were treated with 100 µg/mL cycloheximide (CHX) for the indicated time points. The graph represents quantification of the STING protein levels. F–G The synergistic antitumor effect of combined treatment of TST (10 mg/kg) and diABZi (3 mg/kg) in a mouse model. Tumors were dissected, photographed F and weighed G. H–K Tumor-infiltrating CD8+ T cells and NK1.1+ cells among CD45+ cells were analyzed using flow cytometry. Representative scatter plots H, J and frequencies I, K are shown (n = 5 per group). The data presented is from a representative experiment, selected from three independent experiments. Data were presented as mean ± SEM, comparisons were conducted using two-way ANOVA for multiple comparisons, with ** indicating p < 0.01, *** indicating p < 0.001, **** indicating p < 0.0001 and n.s indicating not significant.