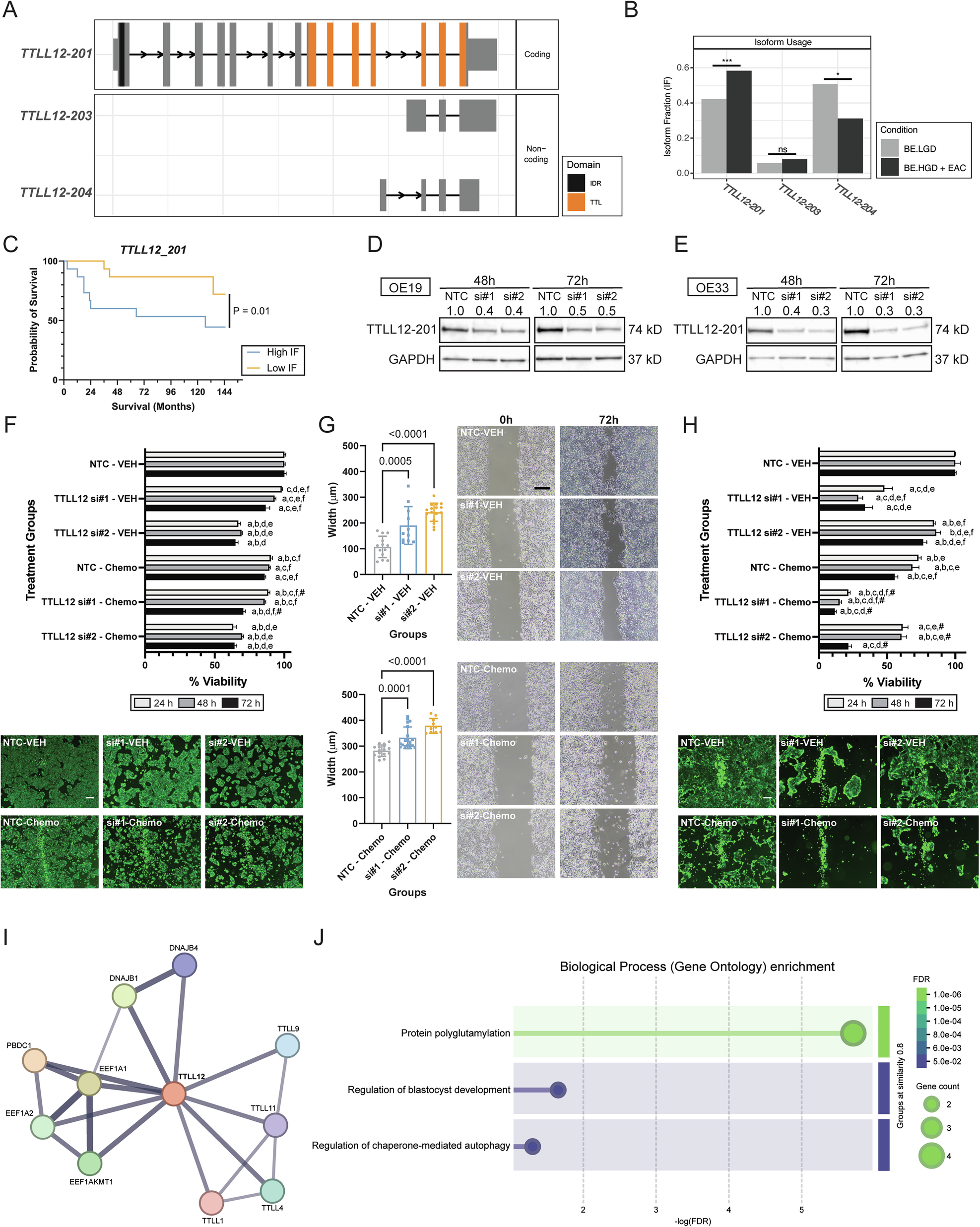
Fig. 3: Knockdown of the TTLL12-201 isoform inhibited OE19 and OE33 EAC cell viability and migration.

A Isoform switching of TTLL12. B Isoform fractions of TTLL12 comparing BE.LGD to BE.LGD + EAC. C Kaplan–Meier survival curve indicating significant survival differences based on the TTLL12-201 isoform fraction. D Immunoblot showing knockdown of TTLL12-201 in OE19 EAC cells using siRNA. E Immunoblot showing knockdown of TTLL12-201 in OE33 EAC cells using siRNA. F Viability results and representative fluorescent images (72 h) of OE19 cells treated with siRNA alone or in combination with chemotherapy agents (n = 4–6/group). G Migration assay results and representative microscopic images of OE19 cells treated with siRNA alone or in combination with chemotherapy agents (n = 10–20/group). H Viability results and representative fluorescent images (72 h) of OE33 cells treated with siRNA alone or in combination with chemotherapy agents (n = 4–6/group). I Protein interaction prediction network of TTLL12 determined by STRING analysis. J Biological processes result from enrichment analysis of TTLL12. Error bars represent the standard error of the mean. Significance was determined using ANOVA with Tukey’s post-hoc test for multiple comparisons between treatments. Within each time point, treatments were significantly different from a = NTC-VEH, b = siRNA#1–VEH, c = siRNA#2–VEH, d = NTC–Chemo, e = siRNA#1–Chemo, f = siRNA#2–Chemo. Pound sign (#) denotes synergy. Synergy was calculated using the Combination Index equation. IF isoform fraction, NTC non-targeting control, Scale bar, 200 μm; Chemo, combination of paclitaxel and carboplatin.