Fig. 2: Identification of T cell homing signals during AKI-to-CKD transition.
From: CXCR6+ T cells promote apoptosis and necroptosis in proximal tubules during AKI-to-CKD transition

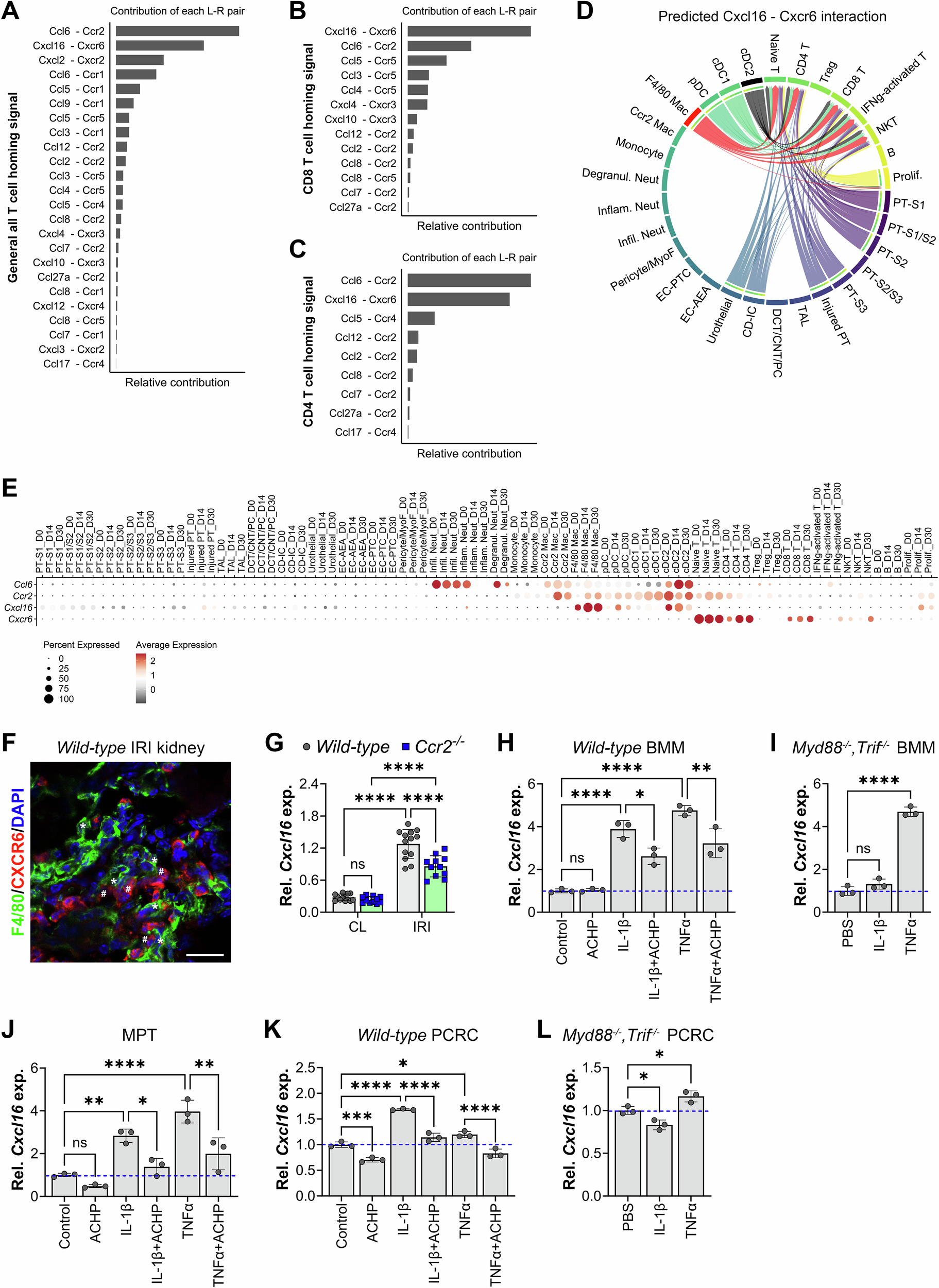
Wild-type mice were subjected to unilateral ischemia/reperfusion injury (U-IRI), and the injured kidneys were collected on day 14 and 30 post-injury for single-cell RNA sequencing analysis as shown in Supplementary Figs. 2A and 1B. A–C Ligand-receptor interaction analysis using CellChat R package. The contribution of each ligand-receptor pair to the overall signaling pathway (CCL and CXCL) in overall T cells (A), CD8+ T cell (B), and CD4+ T cell (C) was computed and visualized in a bar graph, respectively. D The cell-cell communication mediated by Cxcl16-Cxcr6 pair was visualized in a chord hierarchy plot. E The distribution and relative expression of top pairs of ligand-receptor genes were visualized using a dot plot. PT proximal tubule, TAL thick ascending limb, DCT distal convoluted tubule, CNT connecting tubule, PC principal cell, CD-IC collecting duct-intercalated cell, EC-AEA endothelia cell-afferent/efferent arteriole, EC-PTC peritubular endothelia cell, MyoF myofibroblast, Infil. Neut infiltrating neutrophil, Inflam. Neut inflammed neutrophil, Degranul. Neut degranulated neutrophil, Infil. Mac infiltrating macrophage, Resid. Mac resident macrophage, pDC plasmacytoid dendritic cell, cDC conventional dendritic cell, T T cells, NK natural killer cells, B B cells, Prolif proliferating cells. F Kidney cryosections were immunofluorescence-stained with CXCR6 (red), F4/80 (identifies macrophages, green), and DAPI (identifies nuclei, blue) at day 14 after unilateral IRI. Original magnification, ×400. Scale bar: 20 μm. Asterisks (*) indicate representative macrophages adjacent to CXCR6⁺ cells (denoted by #). G Wild-type and Ccr2−/− mice were subjected to unilateral IRI. IRI and contralateral (CL) kidneys were harvested 30 days after IRI. Quantitative PCR for Cxcl16 was performed on whole-kidney mRNA. Two-way ANOVA: P < 0.0001 (injury and genotype factors) and P = 0.0007 (interaction). ****P < 0.0001 by Tukey’s multiple comparison. ns not statistically significant. Wild-type bone marrow-derived macrophages (BMMs, H), MPT cells (J), and primary cultured renal cells (PCRCs, K) were treated with PBS (control), interleukin (IL-1β, 10 ng/mL), or tumor necrosis factor (TNF-α) (20 ng/mL) with or without the NF-κB inhibitor ACHP (1 μM) for 6 h. Quantitative PCR for Cxcl16 was performed on BMM mRNA. n=3 independently treated experiments. One-way ANOVA: P < 0.0001. *P < 0.05, **P < 0.01, ***P < 0.001, and ****P < 0.0001 by Tukey’s multiple comparison. Myd88−/−;Trif−/− BMMs (I) and PCRCs (L) were treated with PBS (control), IL-1β (20 ng/mL), or TNF-α (20 ng/mL) for 6 h. Quantitative PCR for Cxcl16 was performed on BMM mRNA. n = 3 independently treated experiments. One-way ANOVA: P < 0.0001 (BMM) and P = 0.0011 (PCRC). *P < 0.05 and ****P < 0.0001 by Tukey’s multiple comparison. ns, not statistically significant.