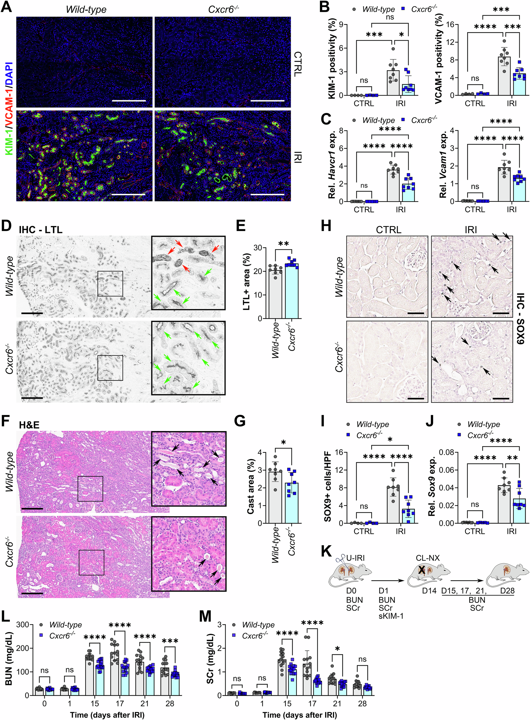
Fig. 5: CXCR6 impairs renal function during maladaptive kidney repair.
From: CXCR6+ T cells promote apoptosis and necroptosis in proximal tubules during AKI-to-CKD transition

A–D Wild-type and Cxcr6-/- mice were subjected unilateral ischemia/reperfusion injury (IRI). The injured (IRI) kidneys were harvested 14 days after U-IRI. A Kidney sections were immunofluorescence-stained with KIM-1 (green), VCAM-1 (red), and DAPI (blue). Original magnification, ×40. Scale bar: 200 μm. B Fluorescence positivity was quantified using ImageJ. n = 4 CTRL kidneys/genotype and n = 8 IRI kidneys/genotype. Two-way ANOVA (injury and genotype interaction): P = 0.0623 (KIM-1) and P = 0.0060 (VCAM-1). *P < 0.05, ***P < 0.001, and ****P < 0.0001 by Tukey’s multiple comparison. ns not statistically significant. C Quantitative PCR for Havcr1 and Vcam1 was performed on whole-kidney mRNA. n = 8 mice/genotype. Two-way ANOVA (injury and genotype interaction): P < 0.0001 (Havcr1) and P = 0.0006 (Vcam1). ****P < 0.0001 by Tukey’s multiple comparison. ns not statistically significant. D Kidney sections were immune-stained with LTL (dark gray) (representative images shown), and LTL positive area was quantified in (E). F Kidney sections were stained for H&E (representative images shown), and cast area was quantified in (G). Green arrows in D indicate LTL-positive tubule. Red arrows in D and black arrows in F indicate tubular cast. Scale bar: 200 μm. n = 8 IRI kidneys/genotype. *P < 0.05 and **P < 0.01 by unpaired t test. H Kidney sections were immunohistochemistry-stained for SOX9 (representative images shown). Scale bar: 50 μm. Arrows indicate SOX9-positive tubular cells. I Quantitation of SOX9-positive tubular cell per high power field (HPF), as in (H). n = 4 CTRL kidneys/genotype and n = 8 IRI kidneys/genotype. Two-way ANOVA (genotype and injury interaction): P = 0.0032. *P < 0.05 and ****P < 0.0001 by Tukey’s multiple comparison. ns not statistically significant. J Quantitative PCR for Sox9 was performed on whole-kidney mRNA. n = 8 mice/genotype. Two-way ANOVA (injury and genotype interaction): P = 0.0151. **P < 0.01 and ****P < 0.0001 by Tukey’s multiple comparison. ns not statistically significant. K Scheme of experimental design. Wild-type and Cxcr6−/− mice were subjected U-IRI, followed by contralateral nephrectomy (CL-NX) on day 14 after U-IRI. The blood was withdrawn for blood urea nitrogen (BUN in L) and serum creatinine (SCr in M) at the indicated time points. n = 14, 15 mice/genotype. Two-way ANOVA (injury and genotype interaction): P < 0.0001 (BUN and SCr) by two-way ANOVA. *P < 0.05, ***P < 0.001, and ****P < 0.0001 by Tukey’s multiple comparison. ns not statistically significant.