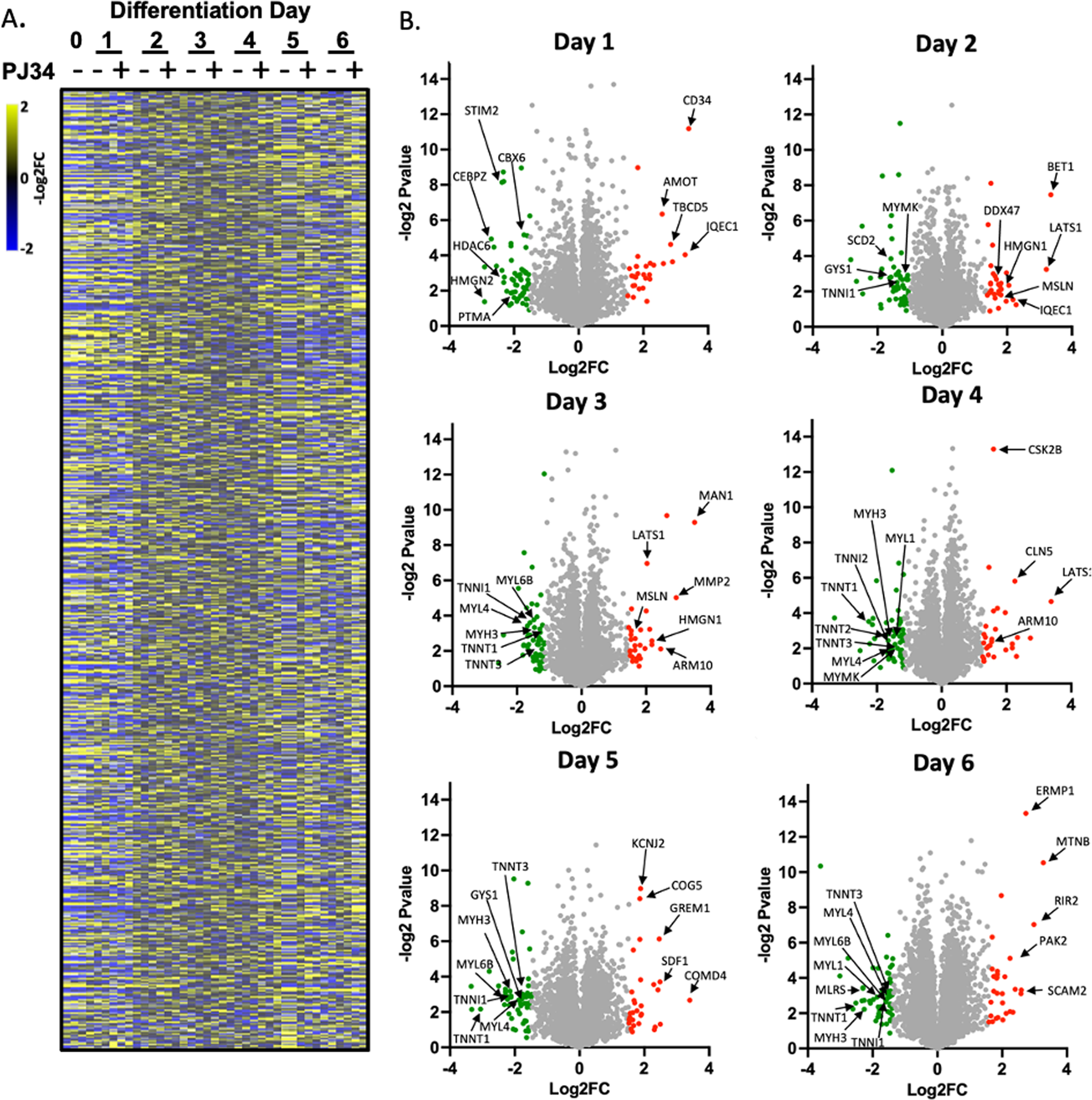
Fig. 4: The PARP1-regulated proteome in differentiating skeletal muscle.

A Heatmap showing 2911 detected proteins in differentiating C2C12 myoblasts differentiated in ± PARP inhibitor PJ34 (10 µM) over days 0, 1, 2, 3, 4, 5, and 6 of differentiation (n = 3 per condition). B Volcano plots showing differentially abundant proteins in presence of PJ34 on each day of the 6 days of differentiation. Downregulated proteins are green (>−1.5 fold change), upregulated are red (>1.5 fold change). Arrows denote named proteins.