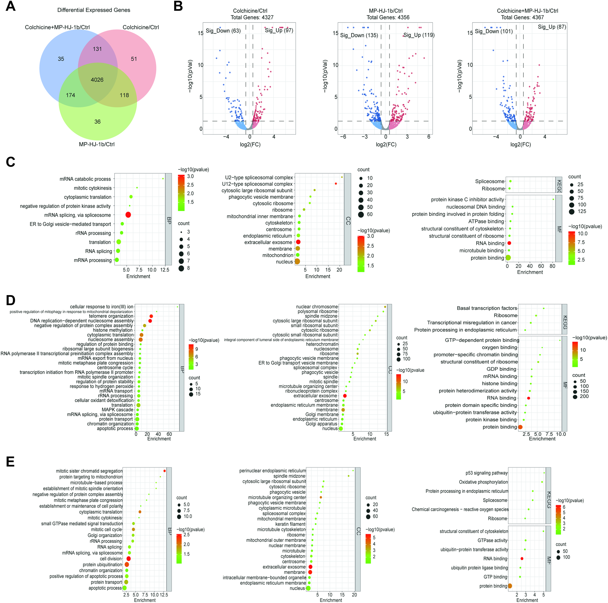
Fig. 2: Protein analysis of MP-HJ-1b and colchicine in HeLa cells.
From: A novel microtubule inhibitor promotes tumor ferroptosis by attenuating SLC7A11/GPX4 signaling

A Venn diagrams showing the overlapping significantly regulated proteins the MP-HJ-1b/Ctrl, colchicine/Ctrl and MP-HJ-1b+colchicine/Ctrl groups. B Volcano plot showing protein expression levels (MP-HJ-1b/Ctrl, colchicine/Ctrl, MP-HJ-1b+colchicine/Ctrl), including those of upregulated and downregulated proteins in HeLa cells. C–E Upregulated and Downregulated GO enrichment and KEGG pathway terms among the MP-HJ-1b/Ctrl, colchicine/Ctrl and MP-HJ-1b+colchicine/Ctrl groups of HeLa cells.