Abstract
MP-HJ-1b is a novel microtubule inhibitor that we designed and reported previously. Ferroptosis is a newly identified type of nonapoptotic cell death induced by ferrous catalysis and lipid peroxidation. Here, transcriptomics, proteomics, and molecular docking analyses were combined to explore the novel effects of MP-HJ-1b on tumors. Both omics analyses suggested that MP-HJ-1b affects ribosomes, and we confirmed that it inhibits the ribosomal component proteins RPL35 and MRPL28. Colchicine was used as an analog, and the results showed that MP-HJ-1b and colchicine increased reactive oxygen species and malondialdehyde levels and decreased reduced glutathione levels, suggesting that they promoted ferroptosis in HeLa cells. Specifically, MP-HJ-1b downregulated SLC7A11 and GPX4 to enhance the classical pathway of ferroptosis, while colchicine upregulated LC3A/B-II and enhanced autophagy. Clinically, the serum concentrations of ferrous ions, reduced glutathione, and Hcy were higher in cervical cancer patients than in healthy individuals. ALT, AST, Cho, HDL-C, and LDL-C levels were decreased in the serum of patients. Our study expands understanding of the way MP-HJ-1b promotes cell death and enriches research on microtubule inhibitors in the ferroptosis field.
Similar content being viewed by others
Introduction
Microtubule inhibitors play an important role in antitumor chemotherapy [1,2,3,4]. According to the binding site of the compounds on tubulin, these inhibitors are divided into three classes: taxol binding site inhibitors, vinca binding site inhibitors, and colchicine binding site inhibitors [5, 6]. In clinical applications, patients receiving paclitaxel and vinca alkaloids often develop drug resistance, so colchicine binding site inhibitors have become a new focus [7, 8]. MP-HJ-1b, a novel microtubule inhibitor we designed and reported previously, binds in the colchicine binding site [9]. MP-HJ-1b can promote microtubule depolymerization, block mitosis, and enhance apoptosis. It is certain that MP-HJ-1b can inhibit the proliferation of dozens of tumor cell lines. More importantly, MP-HJ-1b has overcome multidrug resistance in vitro and in vivo [9].
Ferroptosis is a novel form of programmed cell death caused by iron-dependent lipid peroxidation [10, 11]. Emerging evidence suggests the potential use of triggered ferroptosis for cancer therapy, particularly for the eradication of aggressive malignancies that are resistant to conventional therapies [12]. The induction of ferroptosis is mainly to inhibit cell membrane transporters and block intracellular antioxidant enzymes, and its iconic feature is the accumulation of lipid reactive oxygen species (ROS) in cells [11, 13, 14]. System Xc-, which consists consisting of SLC7A11 and SLC3A2, is a cystine/glutamate antiporter that transports cystine from the extracellular space to the intracellular space [12, 15]. Intracellular cystine can be reduced to cysteine, which is used to synthesize glutathione [11, 16]. As an antioxidant, glutathione peroxidase 4 (GPX4) uses glutathione as a substrate for the reduction of lipid hydroperoxides to lipid alcohols [11, 17]. Thus, the glutathione-GPX4 antioxidant system protects cells from ferroptosis, and the SLC7A11/GPX4 axis is the classical signaling pathway of ferroptosis [13]. Compared with normal cells, tumor cells appear to be more dependent on iron for growth, and drug-resistant tumor cells are more prone to ferroptosis, which provides a new research direction for cancer therapy [18,19,20].
Previous studies have shown that some microtubule inhibitors are dual-targeting compounds that also tend to inhibit kinases. For example, the colchicine binding site inhibitors XRP44X and combretastatin A4 can inhibit the RAS signaling pathway [21, 22]. Recently, several researchers have reported that microtubule inhibitors, such as paclitaxel and vinblastine, can also promote ferroptosis in tumor cells [23, 24]. The microtubule inhibitor MP-HJ-1b inhibits the proliferation of various tumor cells and overcomes multidrug resistance, but the mechanism of MP-HJ-1b has not been fully revealed. In this study, we used the cervical cancer (CCa) HeLa cell line as the experimental object, hoping to discover more effects of MP-HJ-1b on cell suppression and to provide support for research on microtubule inhibitors and CCa chemotherapy.
Results
Transcriptomic changes in HeLa cells treated with MP-HJ-1b
The microtubule inhibitor MP-HJ-1b has been shown to exert suppressive effects in many tumor cells. To explore additional functions of MP-HJ-1b, we treated HeLa cells with it and then assembled and analyzed transcriptomic data. Approximately 4% of 26832 genes detected were significantly regulated by MP-HJ-1b (Fig. 1A and Supplementary Excel S1). We performed Gene Ontology (GO) and Kyoto Encyclopedia of Genes and Genomes (KEGG) analyses of these differentially expressed genes (Fig. 1B, C). According to the enrichment analysis, genes upregulated by MP-HJ-1b treatment were associated mainly with identical protein binding, RNA binding, ATP binding (molecular function, MF), the cytoplasm, and mitochondria (cell component, CC) (Fig. 1B). Downregulated genes were enriched in cell division, protein ubiquitination (biological process, BP), the cytoplasm, the membrane and the Golgi apparatus (CC) (Fig. 1C). KEGG analysis showed that these differentially expressed genes were mostly concentrated in metabolic pathways (Fig. 1B, C). To further screen for the most significant hub genes, we uploaded these hub genes to the Cytoscape database for network analysis. The results indicated that MP-HJ-1b affects FOS (MF, DNA binding), RPS27A, RPS28, WDR82 (WD repeat domain 82), and TUBB (Fig. 1D). TUBB refers to the tubulin β chain, which is clearly consistent with the inhibitory effect of microtubules. RPS27A and RPS28 encode the constituent proteins of the 40S ribosome, suggesting that ribosomes might participate in the mechanism of action of MP-HJ-1b.
A Volcano plot of the transcriptomic data (MP-HJ-1b vs Ctrl). Genes with P < 0.05 were considered differentially expressed genes (DEGs). B Significant GO terms and KEGG pathways related to genes upregulated by MP-HJ-1b stimulation. C Significant GO terms and KEGG pathways related to genes downregulated by MP-HJ-1b stimulation. D Gene interaction network of the top 50 hub differentially expressed genes (MP-HJ-1b vs Ctrl). The size of each gene node was determined by its frequency in the network, i.e., a larger node size means a higher frequency.
Proteomic changes in HeLa cells induced by MP-HJ-1b
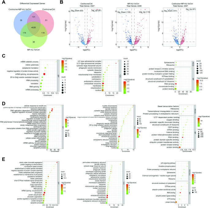
To explore the new target of MP-HJ-1b, we used colchicine as an analog control to analyze the effect of MP-HJ-1b on proteins. Venn analysis showed that only a few proteins were specifically expressed in the three comparison groups, and most proteins were shared (Fig. 2A and Supplementary Excel S2). Compared with those in the control group, the expression levels of approximately 5% of proteins (160 in the colchicine group, 254 in the MP-HJ-1b group, 188 in the colchicine+MP-HJ-1b group) were significantly affected by the compounds (Fig. 2B). To functionally analyze the differences among these groups, we utilized GO terms and found that the differentially abundant proteins in all three comparison groups were enriched in extracellular exosomes in the CC category (Fig. 2C–E). The distinction was reflected mainly in the BP category: the differentially abundant proteins were significantly enriched in mRNA splicing in the colchicine/Ctrl group (Fig. 2C), associated with telomere organization and nucleosome assembly in the MP-HJ-1b/Ctrl group (Fig. 2D), and involved in cell division and protein ubiquitination in the colchicine and MP-HJ-1b cotreatment group (Fig. 2E).
A Venn diagrams showing the overlapping significantly regulated proteins the MP-HJ-1b/Ctrl, colchicine/Ctrl and MP-HJ-1b+colchicine/Ctrl groups. B Volcano plot showing protein expression levels (MP-HJ-1b/Ctrl, colchicine/Ctrl, MP-HJ-1b+colchicine/Ctrl), including those of upregulated and downregulated proteins in HeLa cells. C–E Upregulated and Downregulated GO enrichment and KEGG pathway terms among the MP-HJ-1b/Ctrl, colchicine/Ctrl and MP-HJ-1b+colchicine/Ctrl groups of HeLa cells.
To further screen for the most significant hub proteins, we uploaded them to the STRING database for network analysis (Fig. 3A–C). The intersecting proteins in the colchicine/Ctrl group were PLK1, TPX2, CEP55, SF3B5, SRSF9, SNRPB, and SNRPD1, which are related to the cell cycle and mRNA splicing (Fig. 3A). The results of the MP-HJ-1b/Ctrl group involved ribosomes (RPL6, RPL11, RPL15, RPL35, RPL37, RPS15, RPS26, RPS28, MRPS12), the cell cycle (PLK1, CCNB1, NEDD8) and mRNA splicing (SNRPF) (Fig. 3B). The network of the colchicine+MP-HJ-1b/Ctrl group also included PLK1 and mRNA splicing protein (SNRPD3) (Fig. 3C). The changes induced by MP-HJ-1b compared to the other treatments were associated with ribosomes, consistent with the results of network analysis of the transcriptome. Therefore, we selected and analyzed the proteins related to ribosomes and energy metabolism and discovered that MP-HJ-1b significantly decreased the expression of many proteins (Fig. 4A). Furthermore, we performed western blotting experiments and found that MP-HJ-1b specifically decreased the expression of RPL35 (a ribosome protein) and MRPL28 (a mitoribosome protein) in HeLa cells (Fig. 4B). We also measured ATP by CellTiter-Glo Cell Viability Assay and found that MP-HJ-1b and colchicine were able to increase intracellular ATP at 1 h (Fig. 4C and Supplementary Fig. S1).
A Heatmap showing the differential expression of proteins related to ribosomes, mitochondria, and ATP with MP-HJ-1b and colchicine treatment. B Western blotting analysis of RPL35 (a ribosome protein) and MRPL28 (a mitoribosome protein). C Intracellular ATP measurement after 1 h of MP-HJ-1b and colchicine treatment. (t tests, *P < 0.05, **P < 0.01).
MP-HJ-1b affects ferroptosis in HeLa cells
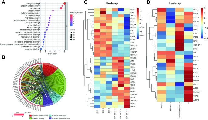
Although we identified the inhibitory effect of MP-HJ-1b on ribosomes, this was not sufficient to explain its novel action. Therefore, we performed molecular docking, and the first 6 candidates for MP-HJ-1b were DDR2, GSG2, PARP1, PTGS2, PLAU, and HDAC10, three of which were related to kinases (Supplementary Excel S3). We also assessed the GO terms on the top 50 proteins obtained by molecular docking and found that the genes were mainly involved in kinases and ion binding (Fig. 5A, B). First, we detected the effect of MP-HJ-1b on kinases and found that it increased the phosphorylation of many kinases (Supplementary Fig. S2), suggesting that MP-HJ-1b might not be a kinase inhibitor. Thus, we next explored ion binding. Considering the confirmed death-promoting effects of MP-HJ-1b on tumor cells and the correlation of ions with cell death, we focused on iron ions first. We selected and analyzed ferroptosis-related factors from the transcriptomic and proteomic data and found that MP-HJ-1b could alter their expression (Fig. 5C, D). In both data sets, ferroptosis suppressors such as GPX4, HSPB1, ISCU, and SLC7A11 were downregulated by MP-HJ-1b. Among ferroptosis drivers, ACO1, ACSL4, IREB2, and TFRC were upregulated in the transcriptomic data, and CS expression was increased at the protein level (Fig. 5C, D). This information suggested that MP-HJ-1b affected ferroptosis and might be associated with ferroptosis suppressors.
A Molecular function of GO terms in molecular docking. B Chord diagram of GO terms for kinases and ion binding. C Heatmap showing the differential expression of genes related to ferroptosis with MP-HJ-1b treatment. D Heatmap showing the differential expression of proteins related to ferroptosis with MP-HJ-1b and colchicine treatment.
To test our speculation, the effects of a series of ferroptosis indicators were assessed in HeLa cells. MP-HJ-1b and colchicine promoted lipid peroxidation, increased the levels of ferrous ions and malondialdehyde (MDA) and decreased the level of reduced glutathione (G-SH; Fig. 6A–D). In addition, we observed the morphology of mitochondria and discovered that both compounds reduced mitochondrial volume and increased mitochondrial membrane density (Fig. 6E). These results suggested that MP-HJ-1b and colchicine promoted ferroptosis and that their similar binding sites on tubulin might be responsible. Surprisingly, western blotting revealed extremely different mechanisms of ferroptosis promotion between MP-HJ-1b and colchicine. MP-HJ-1b specifically reduced the expression of SLC7A11 and GPX4 and slightly upregulated LC3A/B-II, whereas colchicine did not alter SLC7A11 and GPX4 expression but significantly increased LC3A/B-II expression in cells (Fig. 6F and Supplementary Fig. S3 and S4). The results indicated that MP-HJ-1b promoted ferroptosis mainly through the classical SLC7A11/GPX4 pathway. Moreover, we also examined ribosomal proteins and found that ferrostatin-1 (Fer-1) could reverse the negative regulation of RPL35 and MRPL28 by MP-HJ-1b (Fig. 6F). Furthermore, we combined all the data and drew a schematic diagram of the mechanism by which MP-HJ-1b and colchicine promote ferroptosis (Fig. 6G).
A Intracellular ROS measurement by flow cytometry after treatment with the two compounds. (Marker, BODIPYTM 581/591 C11). B MP-HJ-1b and colchicine increase Fe2+ concentrations in HeLa cells. (t tests, *P < 0.05). C MP-HJ-1b and colchicine increase the concentration of MDA in HeLa cells. (t tests, *P < 0.05). D MP-HJ-1b and colchicine decrease intracellular G-SH levels. (t tests, *P < 0.05). E Electron micrograph. (magnification, 30000×; red arrow, mitochondrion; red rectangle, nucleus). F Western blotting analysis for SLC7A11, GPX4, LC3A/B, RPL35, and MRPL28. Ferrostatin-1 (fer-1) is a ferroptosis inhibitor. G Schematic of the mechanism by which the two compounds promote ferroptosis.
Analysis of CCa clinical samples
CCa is a serious threat to women’s health, and the age of women diagnosed with CCa is decreasing. According to the TCGA database, the transcriptome of CCa is different from that of healthy individuals. We briefly analyzed the top 50 differentially expressed genes and found that proliferation-related genes were upregulated, while adhesion-related genes were downregulated (Supplementary Fig. S5). We selected and analyzed ferroptosis-related genes and found that several drivers (ACO1, DPP4, BECN1, ATM, CS, LPCAT3) were downregulated and some suppressors (CISD1, HSPB1, SLC7A11) were upregulated in CCa (Fig. 7A). In addition, we collected and analyzed the clinical biochemical data from CCa, cervical intraepithelial neoplasia (CIN) and healthy individuals, as listed in Table 1. Compared to CA-125, SCC seemed to be more suitable as a tumor marker, as its levels significantly differed among the CCa, CIN, and healthy groups. With regard to standard biochemical indices, the serum ALT, AST, Cho, and HDL-C levels of patients were lower than those of healthy individuals. In terms of ferroptosis, the level of Hcy, one of the raw materials for glutathione synthesis, was clearly increased in the CC group (Fig. 7B). Moreover, we collected serum from the patients and healthy individuals and measured G-SH and ferrous ions. Compared with healthy controls’ serum, patients’ serum contained higher G-SH and ferrous ion levels, and the concentration of G-SH was correlated with the progression of cancer (Fig. 7C, D).
A Expression distribution of ferroptosis-related genes in human CCa tissues and normal tissues. Significant differences between two groups were identified by the Wilcoxon test; significant differences among the three groups were identified by Kruskal–Wallis test. Asterisks (*) indicate significance levels: *P < 0.05, **P < 0.01, ***P < 0.001. B Serum Hcy values in healthy, CIN and CCa patients. (t tests, *P < 0.05, ***P < 0.001). C Serum G-SH values in healthy control (n = 52), CIN (n = 48), and CCa (n = 50) patients. (t tests, *P < 0.05, ***P < 0.001). D Serum Fe2+ values in healthy control (n = 52), CIN (n = 48) and CCa (n = 50) patients. (t tests, ***P < 0.001).
Discussion
Recently, a great deal of effort has been expended to design and develop anticancer drugs based on ferroptosis induction. In this study, we found that MP-HJ-1b and colchicine reduced antioxidant capacity, increased lipid ROS accumulation and promoted ferroptosis. MP-HJ-1b specifically downregulated SLC7A11, GPX4, RPL35, and MRPL28, while colchicine significantly upregulated LC3A/B-II and enhanced autophagy.
Ferroptosis is a newly recognized form of cell death that was defined only a decade ago. In ferroptosis, intracellular iron accumulation and lipid peroxidation are key in triggering oxidative damage to cell membranes [10, 25]. Some microtubule inhibitors can induce ferroptosis, such as paclitaxel, which downregulates the glutathione-GPX4 pathway in ferroptosis metabolism [23, 24, 26]. We revealed that MP-HJ-1b, a novel microtubule inhibitor, can promote ferroptosis by downregulating SLC7A11 and GPX4. Following MP-HJ-1b or colchicine treatment, we detected a decrease in the G-SH level and increases in MDA and ROS levels, indicating that ferroptosis was triggered. Although previous studies have not clearly indicated that colchicine binding site inhibitors affect ferroptosis, it has been suggested that colchicine can regulate CYP2E1, which is associated with ferroptosis [27]. In addition, colchicine inhibits the degradation of autophagosomes by lysosomes, resulting in intracellular accumulation of LC3-II [28,29,30]. LC3-II/LC3-I is the classic activation marker of autophagy, which is associated with ferroptosis in tumor cells [31,32,33,34]. We observed that colchicine and MP-HJ-1b reduced the volume of the mitochondria and increased the mitochondrial membrane density, which is characteristic of ferroptosis. Colchicine markedly increased LC3-II level in HeLa cells, suggesting that the promotion of ferroptosis by colchicine might be mediated by autophagy. Moreover, ferrostatin-1(a ferroptosis inhibitor) reversed the inhibition of RPL35 and MRPL28 (the components of the 60S ribosome and 39S mitoribosome) by MP-HJ-1b. Ribosomes are frequently upregulated in tumor cells, and GPX4 is a selenoprotein whose synthesis is associated with the large subunit of ribosomes [35,36,37,38].
Previous reports have suggested that oxidative stress and antioxidants can assist in the diagnosis of CCa, and that the changes in parameter values can reflect responsiveness to treatment [39,40,41]. The levels of antioxidant substances such as glutathione and MDA are increased in various cancers, including CCa [39, 42,43,44,45]. Serum glutathione levels decrease with treatment, directly reflecting the responsiveness of cancer to chemoradiotherapy and predicting long-term control of cancer [40, 44, 46]. Ferroptosis-related molecules such as labile iron, ROS, and glutathione can be assessed, to monitor the ferroptosis process in vitro and in vivo. We found significantly higher serum G-SH concentrations in CCa patients than in healthy controls. Consistent with the effects of traditional chemoradiotherapy, MP-HJ-1b reduced the G-SH level in HeLa cell line. Our statistics showed that serum ALT, AST, Cho, HDL-C, and LDL-C levels were all lower in patients’ than in healthy controls. Ferrostatin-1 improves acute and chronic liver injury and reduces the levels of associated indicators ALT, AST, and TG [47,48,49]. In addition, previous research has shown that the expression of ferroptosis-related genes (RTN3, SLC25A1, and GPX4) in cardiovascular disease correlates with the serum HDL level [50].
Conclusions
In this study, we found that MP-HJ-1b and colchicine promote ferroptosis and revealed MP-HJ-1b plays a novel role in ferroptosis by inhibiting the SLC7A11-GPX4 pathway. Our findings provide support for future studies on ferroptosis targeting and dual-targeted chemotherapeutic drugs.
Materials and methods
Clinical information and samples
We reviewed and transcribed the common clinical examination items of CCa patients (516 cases, including 205 cases of CIN) admitted and diagnosed in our hospital in 2021, and the corresponding data were obtained from the health examination population (230 cases). Leftover serum from healthy people’s (52 cases) and the patient’s (48 cases of CIN, 50 cases of CCa) admission examination was collected and frozen in a -80 °C freezer. The study was approved by the Ethics Committee of Qilu Hospital of Shandong University (No. KYLL-2019KS-210), and the written informed consent was obtained from each patient.
Cell preparation for mRNA sequencing and protein profiling
HeLa cells (verified by STR profiling) were cultured in DMEM containing 10% fetal bovine serum. After treatment with DMSO or MP-HJ-1b (200 nM) for 12 h, the cells were collected in centrifuge tubes. The HeLa cells were mixed, reacted with TRIzol, and then sent to a company (CapitalBio Technology, Human Genome U133 Plus 2.0 of Affymetrix) for sequencing.
HeLa cells were cultured on the 100-mm diameter dishes (~1 × 107 cells). Then, DMSO, MP-HJ-1b (200 nM), or colchicine (200 nM) was added, and the culture was continued for 12 h. The cells were collected, washed, and then sent to Shanghai Jiao Tong University for protein profiling.
Transcriptomics and proteomics analysis
Transcripts with an absolute value of log2 (fold change) larger than 1 and P < 0.05 were considered differentially expressed. Proteins with P < 0.05 were considered differentially expressed. The function of individual genes was analyzed with the Database for Annotation, Visualization and Integrated Discovery (DAVID) annotation software. Using DAVID, we identified GO terms and KEGG pathways statistically overrepresented for the selected genes compared with the reference genes (all genes). The default settings were used for GO terms and KEGG pathways. Values of P < 0.05 were considered to indicate statistical significance.
Western blotting
HeLa cells were cultured, treated with DMSO, MP-HJ-1b (200 nM), or colchicine (200 nM) for 12 h, or treated with ferrostatin-1 (2 µM) for 6 h, and then treated with MP-HJ-1b or colchicine for 12 h. The cells were harvested and lysed in RIPA lysis buffer with protease inhibitors and phosphatase inhibitors. The proteins were run in a 10% SDS-PAGE gel and transferred to a PVDF membrane. The PVDF membrane was blocked and incubated with primary antibody overnight at 4 °C. After incubation with the secondary antibody, the membrane was exposed to ECL and imaged.
The specific primary antibodies were against the following proteins: GAPDH (Cell Signaling Technology, 2118), RPL35 (Abcam, ab190162), MRPL28 (Abcam, ab196842), SLC7A11 (Cell Signaling Technology, 12691 s), GPX4 (Abcam, ab125066), and LC3A/B (Cell Signaling Technology, 4108).
ATP level assay
HeLa cells were cultured, collected, counted, and seeded into a 96-well plate (20,000 cells per well). DMSO, MP-HJ-1b (200 nM), or colchicine (200 nM) was added to the cells, and the cells were incubated in an incubator for 1 h. CellTiter-Glo Reagent (Promega, G7572) was added to each well, and the 96-well plate was incubated at room temperature for 10 min. Then ATP was measured using the lum mode of the microplate reader.
Molecular docking
We developed a multichannel deep neural network for predicting the drug-protein affinity, and the model was trained on the DrugBank 5.0 database. The input of the model included the representations of protein and drug, and the output was the predicted drug-protein affinity. Two channels were fed the protein representations (i.e., one hot encoding of protein sequence, K-mer features of protein sequence), and the other two channels were fed the drug representations (i.e., extended-connectivity fingerprints (ECFP), molecular graph of the drug). We screened the targets of MP-HJ-1b with a well-trained drug-target interaction prediction system and listed the top-ranked candidates.
Lipid peroxidation assay
HeLa cells were treated with DMSO, MP-HJ-1b (200 nM), or colchicine (200 nM) for 12 h, and then collected and washed. The cells were mixed with BODIPYTM 581/591 C11 (Thermo Fisher Scientific, D3861) and incubated at 37 °C for 30 min. After washing with PBS buffer, these cells were analyzed for ROS by flow cytometry (Becton, Dickinson and Company, FACS Calibur).
Fe2+ ELISA (Elabscience, E-BC-K773-M)
HeLa cells were centrifuged and collected after DMSO, MP-HJ-1b (200 nM), or colchicine (200 nM) treatment for 12 h. The cells were resuspended in buffer agent and disrupted by sonication, and the supernatant was collected after centrifugation at 10,000×g. The supernatant was mixed with chromogenic agent and incubated at 37 °C for 10 min. After centrifugation, the supernatant was added to a 96-well plate, and the OD values were measured at 593 nm with a microplate reader (BioTek, SynergyH1).
In all, 60 µl human serum was mixed with 180 μl buffer solution, and centrifuged at 5000×g for 5 min. 200 µl supernatant was added to a 96-well plate, and 100 µl chromogenic agent was dropped into the same well. After incubation at 37 °C for 10 min, the OD values were measured at 593 nm using a microplate reader.
MDA ELISA (Nanjing Jiancheng Bioengineering Institute, A003-2)
After incubating HeLa cells with DMSO, MP-HJ-1b (200 nM), or colchicine (200 nM) for 12 h, the cells were harvested in 250 µl PBS buffer and sonicated. The homogenate was centrifuged, and 200 μl supernatant was taken out and mixed with 200 μl Reagent I, 3 ml Reagent II, and 1 ml Reagent III. The mixture was then placed in a 95 °C water bath for 40 min. The samples were cooled and placed in a microplate reader, and the OD values were measured at 532 nm.
G-SH ELISA (Nanjing Jiancheng Bioengineering Institute, A006-2-1)
HeLa cells were stimulated with DMSO, MP-HJ-1b (200 nM), or colchicine (200 nM) for 12 h, collected in 150 µl PBS buffer and sonicated. 100 μl homogenate was mixed with 100 μl precipitating agent, and the mixture was centrifuged at 3500 rpm for 10 min. 100 μl supernatant was added to a 96-well plate, and then buffer agent and chromogenic agent were added to the same well. After the reaction was allowed to proceed for 5 min at room temperature, the OD values were measured at 405 nm with a microplate reader.
In total, 50 µl human serum was mixed with 200 μl precipitating agent, and the mixture was centrifuged at 3500 rpm for 10 min. The supernatant was added to a 96-well plate, and the following steps were the same as above.
Cell preparation for transmission electron microscopy
HeLa cells were cultured in dishes and treated with DMSO, MP-HJ-1b (200 nM), or colchicine (200 nM) for 12 h. The medium was removed and the cells were washed twice with PBS buffer. The cells were stripped with a scraper and harvested by centrifugation at 2000 rpm for 5 min. The cells were washed again with PBS buffer and collected by centrifugation at 2000 rpm for 10 min. The supernatant was removed, and 2.5% glutaraldehyde fixation solution was slowly added dropwise. The samples were then sent to the electron microscopy laboratory.
Data availability
All data are provided and displayed in the manuscript and supplementary materials.
References
Ojima I, Chen J, Sun L, Borella CP, Wang T, Miller ML, et al. Design, synthesis, and biological evaluation of new-generation taxoids. J Med Chem. 2008;51:3203–21.
Mukhtar E, Adhami VM, Mukhtar H. Targeting microtubules by natural agents for cancer therapy. Mol Cancer Ther. 2014;13:275–84.
Joshi AM, Prousi GS, Bianco C, Malla M, Guha A, Shah M, et al. Microtubule inhibitors and cardiotoxicity. Curr Oncol Rep. 2021;23:30.
Downing KH, Nogales E. Tubulin structure: insights into microtubule properties and functions. Curr Opin Struct Biol. 1998;8:785–91.
Lu Y, Chen J, Xiao M, Li W, Miller DD. An overview of tubulin inhibitors that interact with the colchicine binding site. Pharm Res. 2012;29:2943–71.
Banerjee S, Hwang DJ, Li W, Miller DD. Current advances of tubulin inhibitors in nanoparticle drug delivery and vascular disruption/angiogenesis. Molecules. 2016;21:1468.
Seve P, Dumontet C. Is class III beta-tubulin a predictive factor in patients receiving tubulin-binding agents? Lancet Oncol. 2008;9:168–75.
Dumontet C, Jordan MA. Microtubule-binding agents: a dynamic field of cancer therapeutics. Nat Rev Drug Discov. 2010;9:790–803.
Ning N, Yu Y, Wu M, Zhang R, Zhang T, Zhu C, et al. A novel microtubule inhibitor overcomes multidrug resistance in tumors. Cancer Res. 2018;78:5949–57.
Dixon SJ, Lemberg KM, Lamprecht MR, Skouta R, Zaitsev EM, Gleason CE, et al. Ferroptosis: an iron-dependent form of nonapoptotic cell death. Cell. 2012;149:1060–72.
Chen X, Kang R, Kroemer G, Tang D. Broadening horizons: the role of ferroptosis in cancer. Nat Rev Clin Oncol. 2021;18:280–96.
Koppula P, Zhuang L, Gan B. Cystine transporter SLC7A11/xCT in cancer: ferroptosis, nutrient dependency, and cancer therapy. Protein Cell. 2021;12:599–620.
Stockwell BR, Friedmann Angeli JP, Bayir H, Bush AI, Conrad M, Dixon SJ, et al. Ferroptosis: a regulated cell death nexus linking metabolism, redox biology, and disease. Cell. 2017;171:273–85.
Tang D, Kroemer G. Ferroptosis. Curr Biol. 2020;30:R1292–R7.
Conrad M, Sato H. The oxidative stress-inducible cystine/glutamate antiporter, system x (c) (-) : cystine supplier and beyond. Amino Acids. 2012;42:231–46.
Dixon SJ, Patel DN, Welsch M, Skouta R, Lee ED, Hayano M, et al. Pharmacological inhibition of cystine-glutamate exchange induces endoplasmic reticulum stress and ferroptosis. Elife 2014;3:e02523.
Ingold I, Berndt C, Schmitt S, Doll S, Poschmann G, Buday K, et al. Selenium utilization by GPX4 is required to prevent hydroperoxide-induced ferroptosis. Cell. 2018;172:409–22.e21.
Fonseca-Nunes A, Jakszyn P, Agudo A. Iron and cancer risk-a systematic review and meta-analysis of the epidemiological evidence. Cancer Epidemiol Biomark Prev. 2014;23:12–31.
Viswanathan VS, Ryan MJ, Dhruv HD, Gill S, Eichhoff OM, Seashore-Ludlow B, et al. Dependency of a therapy-resistant state of cancer cells on a lipid peroxidase pathway. Nature. 2017;547:453–7.
Tsoi J, Robert L, Paraiso K, Galvan C, Sheu KM, Lay J, et al. Multi-stage differentiation defines melanoma subtypes with differential vulnerability to drug-induced iron-dependent oxidative stress. Cancer Cell. 2018;33:890–904.e5.
Wasylyk C, Zheng H, Castell C, Debussche L, Multon MC, Wasylyk B. Inhibition of the Ras-Net (Elk-3) pathway by a novel pyrazole that affects microtubules. Cancer Res. 2008;68:1275–83.
Arnst KE, Banerjee S, Chen H, Deng S, Hwang DJ, Li W, et al. Current advances of tubulin inhibitors as dual acting small molecules for cancer therapy. Med Res Rev. 2019;39:1398–426.
Zhao MY, Liu P, Sun C, Pei LJ, Huang YG. Propofol augments paclitaxel-induced cervical cancer cell ferroptosis in vitro. Front Pharmacol. 2022;13:816432.
Wang Z, Chen X, Liu N, Shi Y, Liu Y, Ouyang L, et al. A nuclear long non-coding RNA LINC00618 accelerates ferroptosis in a manner dependent upon apoptosis. Mol Ther. 2021;29:263–74.
Park E, Chung SW. ROS-mediated autophagy increases intracellular iron levels and ferroptosis by ferritin and transferrin receptor regulation. Cell Death Dis. 2019;10:822.
Ye J, Jiang X, Dong Z, Hu S, Xiao M, Low-Concentration PTX. And RSL3 inhibits tumor cell growth synergistically by inducing ferroptosis in mutant p53 hypopharyngeal squamous carcinoma. Cancer Manag Res. 2019;11:9783–92.
Ye L, Xu Y, Wang L, Zhang C, Hu P, Tong S, et al. Downregulation of CYP2E1 is associated with poor prognosis and tumor progression of gliomas. Cancer Med. 2021;10:8100–13.
Ching JK, Ju JS, Pittman SK, Margeta M, Weihl CC. Increased autophagy accelerates colchicine-induced muscle toxicity. Autophagy. 2013;9:2115–25.
Azuelos I, Jung B, Picard M, Liang F, Li T, Lemaire C, et al. Relationship between autophagy and ventilator-induced diaphragmatic dysfunction. Anesthesiology. 2015;122:1349–61.
Crippa V, D’Agostino VG, Cristofani R, Rusmini P, Cicardi ME, Messi E, et al. Transcriptional induction of the heat shock protein B8 mediates the clearance of misfolded proteins responsible for motor neuron diseases. Sci Rep. 2016;6:22827.
He C, Klionsky DJ. Regulation mechanisms and signaling pathways of autophagy. Annu Rev Genet. 2009;43:67–93.
Zhang Q, Fu H, Gong W, Cao F, Wu T, Hu F. Plumbagin protects H9c2 cardiomyocytes against TBHP-induced cytotoxicity by alleviating ROS-induced apoptosis and modulating autophagy. Exp Ther Med. 2022;24:501.
Hou W, Xie Y, Song X, Sun X, Lotze MT, Zeh HJ 3rd, et al. Autophagy promotes ferroptosis by degradation of ferritin. Autophagy. 2016;12:1425–8.
Liu J, Kuang F, Kroemer G, Klionsky DJ, Kang R, Tang D. Autophagy-dependent ferroptosis: machinery and regulation. Cell Chem Biol. 2020;27:420–35.
Elhamamsy AR, Metge BJ, Alsheikh HA, Shevde LA, Samant RS. Ribosome biogenesis: a central player in cancer metastasis and therapeutic resistance. Cancer Res. 2022;82:2344–53.
Li Z, Ferguson L, Deol KK, Roberts MA, Magtanong L, Hendricks JM, et al. Ribosome stalling during selenoprotein translation exposes a ferroptosis vulnerability. Nat Chem Biol. 2022;18:751–61.
Palioura S, Herkel J, Simonovic M, Lohse AW, Soll D. Human SepSecS or SLA/LP: selenocysteine formation and autoimmune hepatitis. Biol Chem. 2010;391:771–6.
Donovan J, Copeland PR. Threading the needle: getting selenocysteine into proteins. Antioxid Redox Signal. 2010;12:881–92.
Mukundan H, Bahadur AK, Kumar A, Sardana S, Naik SL, Ray A, et al. Glutathione level and its relation to radiation therapy in patients with cancer of uterine cervix. Indian J Exp Biol. 1999;37:859–64.
Vidyasagar MS, Kodali M, Prakash Saxena P, Upadhya D, Murali Krishna C, Vadhiraja BM, et al. Predictive and prognostic significance of glutathione levels and DNA damage in cervix cancer patients undergoing radiotherapy. Int J Radiat Oncol Biol Phys. 2010;78:343–9.
Shrivastava A, Mishra SP, Pradhan S, Choudhary S, Singla S, Zahra K, et al. An assessment of serum oxidative stress and antioxidant parameters in patients undergoing treatment for cervical cancer. Free Radic Biol Med. 2021;167:29–35.
Yeh CC, Hou MF, Wu SH, Tsai SM, Lin SK, Hou LA, et al. A study of glutathione status in the blood and tissues of patients with breast cancer. Cell Biochem Funct. 2006;24:555–9.
Surapaneni KM, Venkata GR. Lipid peroxidation and antioxidant status in patients with carcinoma of prostate. Indian J Physiol Pharmacol. 2006;50:350–4.
Narasappa MG, Gururajachar JM, Chokkanna VK, Somashekar M. Does fall in serum glutathione predict the long-term outcome to concurrent chemoradiation for cervical cancer patients? J Cancer Res Ther. 2016;12:1167–71.
Subramanyam D, Subbaiah KV, Rajendra W, Lokanatha V. Serum selenium concentration and antioxidant activity in cervical cancer patients before and after treatment. Exp Oncol. 2013;35:97–100.
Demirci S, Ozsaran Z, Celik HA, Aras AB, Aydin HH. The interaction between antioxidant status and cervical cancer: a case control study. Tumori. 2011;97:290–5.
Stancic A, Velickovic K, Markelic M, Grigorov I, Saksida T, Savic N, et al. Involvement of ferroptosis in diabetes-induced liver pathology. Int J Mol Sci. 2022;23:9309.
Jiang H, Zhang X, Yang W, Li M, Wang G, Luo Q. Ferrostatin-1 ameliorates liver dysfunction via reducing iron in thioacetamide-induced acute liver injury in mice. Front Pharmacol. 2022;13:869794.
Wu J, Xue R, Wu M, Yin X, Xie B, Meng Q. Nrf2-mediated ferroptosis inhibition exerts a protective effect on acute-on-chronic liver failure. Oxid Med Cell Longev. 2022;2022:4505513.
Ozuynuk AS, Erkan AF, Coban N, Unaltuna N. Examining the expression levels of ferroptosis-related genes in angiographically determined coronary artery disease patients. Mol Biol Rep. 2022;49:7677–86.
Acknowledgements
We thank Ruihong Zhang (National Research Center for Translational Medicine at Shanghai) for helping us to analyze the proteomics data. And thank all patients who signed the informed consent and provided serum. This work was supported by National Natural Science Foundation of China (No. 81903087), Taishan Scholars Program of Shandong Province.
Author information
Authors and Affiliations
Contributions
NN and HW designed the research. NN performed experiments and wrote the manuscript. HW completed transcriptome sequencing and protein profiling. ZS collected clinical samples. ZL did the molecular docking. ZX and YL analyzed the data. RR and YZ modified the manuscript.
Corresponding authors
Ethics declarations
Competing interests
The authors declare no competing interests.
Additional information
Publisher’s note Springer Nature remains neutral with regard to jurisdictional claims in published maps and institutional affiliations.
Rights and permissions
Open Access This article is licensed under a Creative Commons Attribution 4.0 International License, which permits use, sharing, adaptation, distribution and reproduction in any medium or format, as long as you give appropriate credit to the original author(s) and the source, provide a link to the Creative Commons license, and indicate if changes were made. The images or other third party material in this article are included in the article’s Creative Commons license, unless indicated otherwise in a credit line to the material. If material is not included in the article’s Creative Commons license and your intended use is not permitted by statutory regulation or exceeds the permitted use, you will need to obtain permission directly from the copyright holder. To view a copy of this license, visit http://creativecommons.org/licenses/by/4.0/.
About this article
Cite this article
Ning, N., Shang, Z., Liu, Z. et al. A novel microtubule inhibitor promotes tumor ferroptosis by attenuating SLC7A11/GPX4 signaling. Cell Death Discov. 9, 453 (2023). https://doi.org/10.1038/s41420-023-01713-6
Received:
Revised:
Accepted:
Published:
Version of record:
DOI: https://doi.org/10.1038/s41420-023-01713-6
This article is cited by
-
Copper’s new role in cancer: how cuproptosis-related genes could revolutionize glioma treatment
BMC Cancer (2025)
-
Redox disruption using electroactive liposome coated gold nanoparticles for cancer therapy
Nature Communications (2025)
-
Targeting ferroptosis for precision medicine in cervical cancer
Apoptosis (2025)
-
Pathways to precision medicine in cervical cancer: a comprehensive review of small molecule inhibitors, biomarkers and computational approaches
3 Biotech (2025)
-
The recent advancements of ferroptosis of gynecological cancer
Cancer Cell International (2024)









