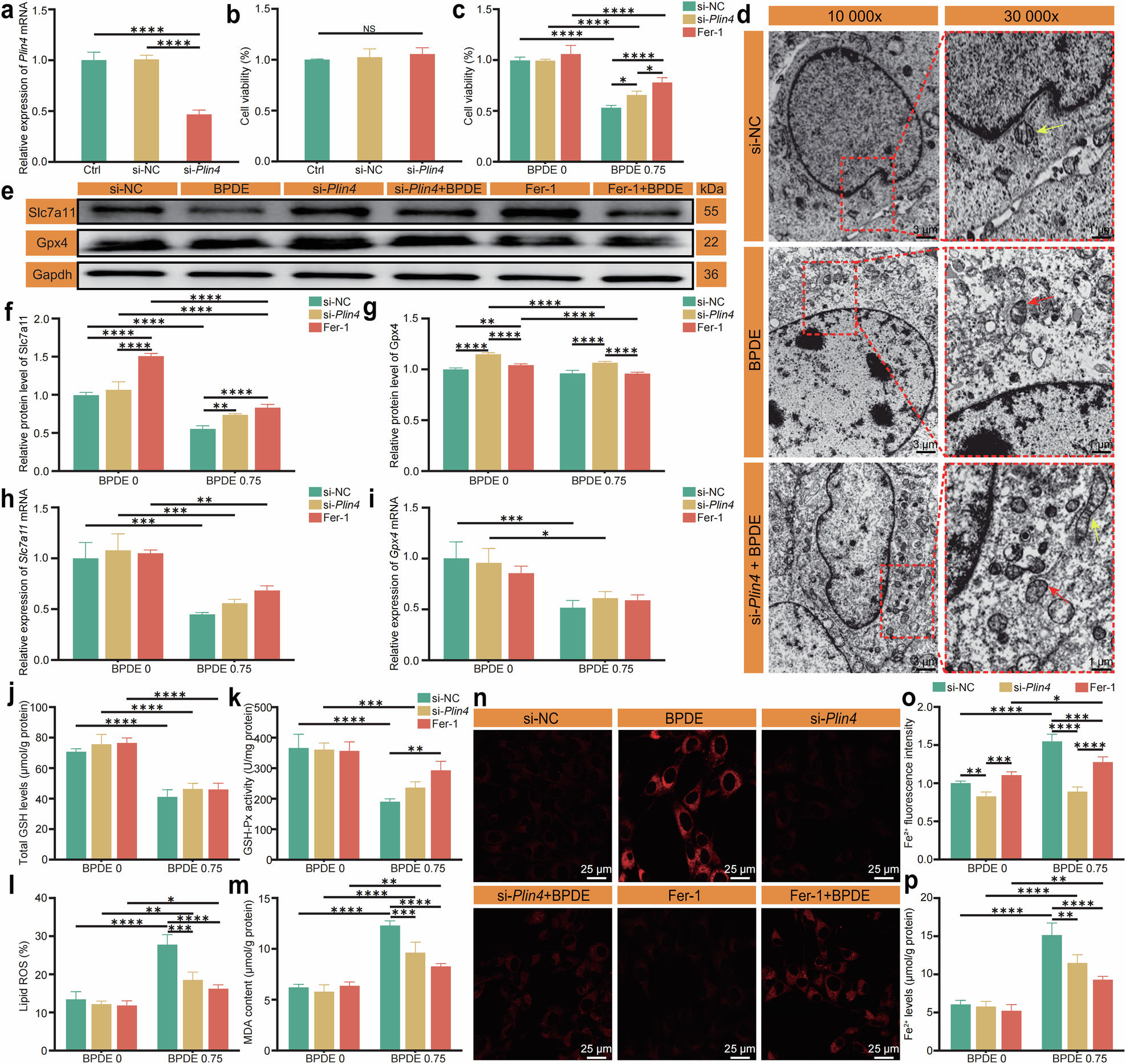
Fig. 4: Role of Plin4 in BPDE-induced ferroptosis in HT22 cells.
From: Plin4 modulates lipid droplet accumulation and ferroptosis in neurons exposed to benzo[a]pyrene

a Schematic of the construction of the Plin4-silenced HT22 cell model. b Effect of Plin4 silencing on HT22 cell survival rate. c Antagonistic effect of Plin4 silencing on BPDE-induced HT22 cell ferroptosis, compared with the ferroptosis inhibitor Fer-1. d TEM images showing mitochondrial damage in HT22 cells after BPDE treatment. Yellow arrows indicate normal mitochondria, while red arrows indicate damaged mitochondria. e Protein bands of Slc7a11 and Gpx4, showing the expression changes after BPDE treatment and Plin4 silencing. f Relative expression level of Slc7a11 protein. g Relative expression level of Gpx4 protein. h Relative expression level of Slc7a11 mRNA. i Relative expression level of Gpx4 mRNA. j Effect of BPDE treatment on total GSH content. k Effect of BPDE treatment on GSH-Px activity. l Effect of BPDE treatment on lipid ROS levels. m Effect of BPDE treatment on MDA content. n Confocal fluorescence images showing Fe²⁺ levels, illustrating the effect of BPDE treatment and Plin4 silencing on Fe²⁺ levels. o Fluorescence intensity calculated using ImageJ software, showing the changes in Fe²⁺ levels in different groups. p Fe²⁺ level detected using a reagent kit, comparing Fe²⁺ levels between Plin4 silencing and Fer-1 treatment groups. Data are presented as mean ± SEM (n = 6 per group). Group details: a-b: Ctrl, si-NC, si-Plin4. c, f–m, o–p: Two BPDE concentrations (0 μM and 0.75 μM), treated with si-NC, si-Plin4, or Fer-1. *P < 0.05, **P < 0.01, ***P < 0.001, ****P < 0.0001.