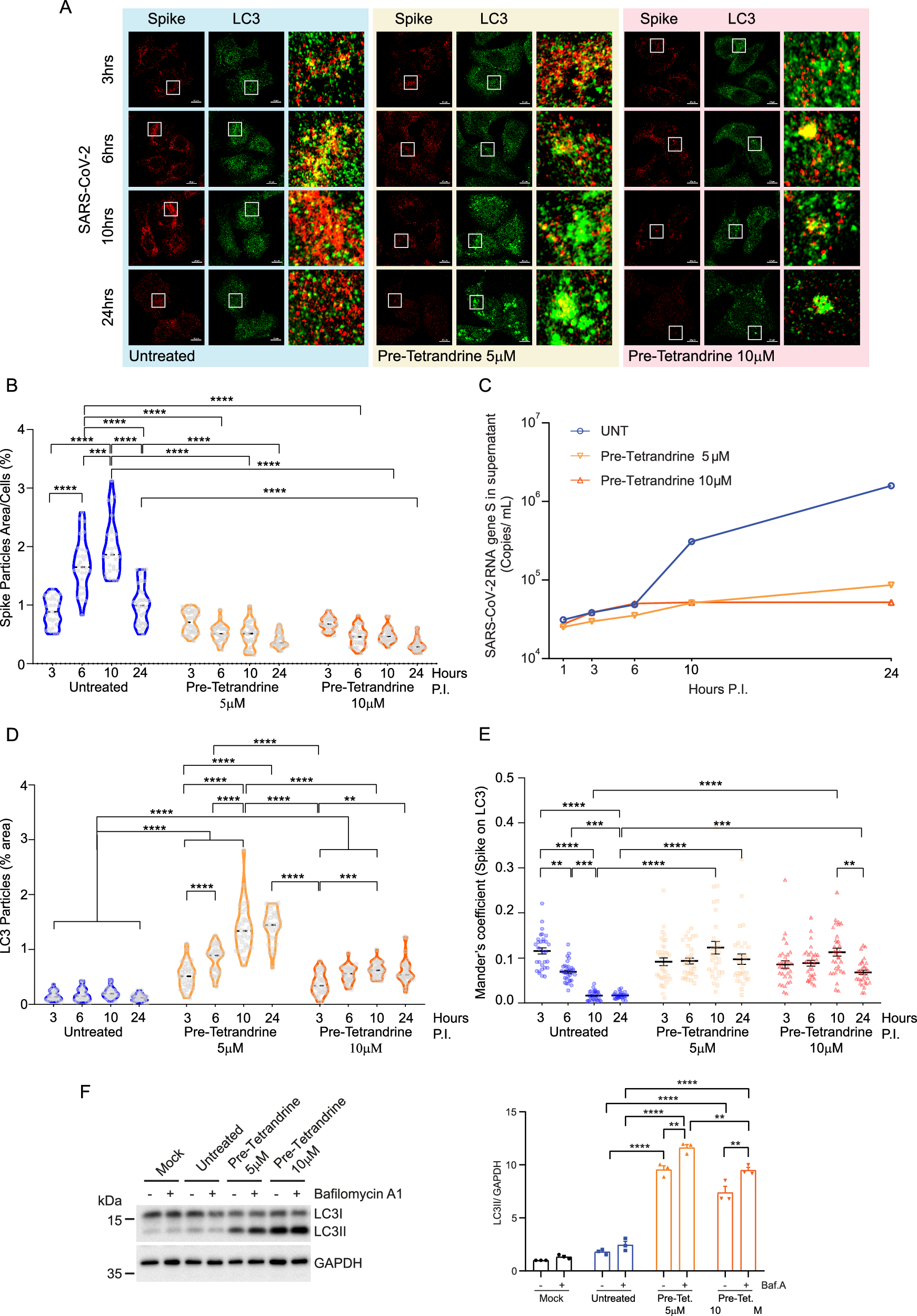
Fig. 2: Viral replication and autophagy dynamics in Calu-3 cells infected with the SARS-CoV-2 BA.5 variant.

A Representative immunofluorescence images of cellular LC3 (green) and viral Spike (red) in cells pre-treated with Tetrandrine at 5 or 10 µM at different time points post-infection (P.I.) with SARS-CoV-2 BA.5. Scale: 10 µm; B Quantification of Spike-positive area per cell expressed as a percentage of the total cellular area; C Quantitative real-time PCR of the S gene in the supernatant at different time points P.I.; D Quantification of LC3-positive area per cell expressed as a percentage of the total cellular area; E Mander’s coefficient for Spike localization in LC3; F Evaluation of autophagic flux 24 h P.I. in cells pre-treated with Tetrandrine at 5 and 10 µM. Bafilomycin A1 was added 2 h before the lysis, and LC3 and HSP90 were analyzed by Western blotting using anti-LC3 (14 kDa) and anti-HSP90 (90 kDa) antibodies. The optical density representing the relative expression of each protein was normalized using internal control for the anti-HSP90 (90 kDa) antibody, as shown in the representations. All results are expressed as mean ± SEM and analyzed by one-way ANOVA followed by Tukey’s post hoc test. **p < 0.003; ***p < 0.0004; and ****p < 0.0001 compared to the UNT group.