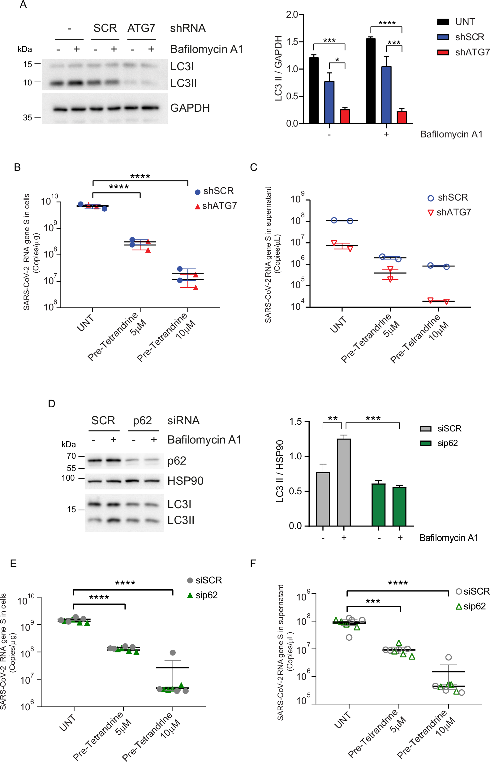
Fig. 3: Analysis of BA.5 variant viral replication in Calu-3 cells with ATG7 silencing and treated with Tetrandrine.

Calu-3 cells with stable ATG7 silencing were pre-treated with Tetrandrine at 5 and 10 µM and subsequently infected with SARS-CoV-2 in the presence or absence of Tetrandrine for 24 h. A Western blot and densitometric analysis of LC3-II/GAPDH levels in Calu-3 cells transduced with control (shSCR) or ATG7 shRNA, with or without Bafilomycin A1. Quantification of SARS-CoV-2 RNA in cell lysates B and supernatants C. D Western blot and quantification of LC3-II/HSP90 in cells transfected with control (siSCR) or p62 siRNA indicate reduced autophagic flux upon p62 silencing. SARS-CoV-2 RNA levels in cell lysates E and supernatants F. All results are expressed as mean ± SEM and analyzed by one-way ANOVA followed by Tukey’s post hoc test. **p < 0.004, ***p < 0.0002 and ****p < 0.0001 compared to the UNT group.