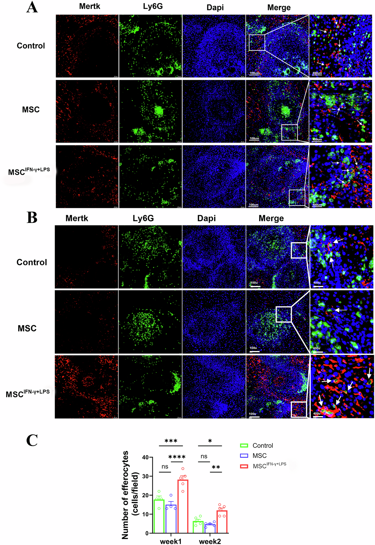
Fig. 5: IFN-γ + LPS -primed MSCs promoted macrophage to phagocytose neutrophils in the liver of infected mice.

Mice were infected with 16 ± 2 cercariae and treated with praziquantel (PZQ) at 6 weeks post-infection, followed by treatment with MSCs. Efferocytosis was examined by dual immunofluorescence for MerTK (red) and Ly6G (green) in liver sections. Representative images of macrophage phagocytosis at 1 week (A), 2 weeks post-treatment (B), respectively (Arrows indicate phagocytosing macrophages with neutrophils inside). Scale bars, 100 µm and 400 µm, respectively. The number of efferocytosis cells per field (C). n = 4-5 per group. Data are presented as mean ± SEM (*P < 0.05, ***P < 0.001, ****P <0.0001).