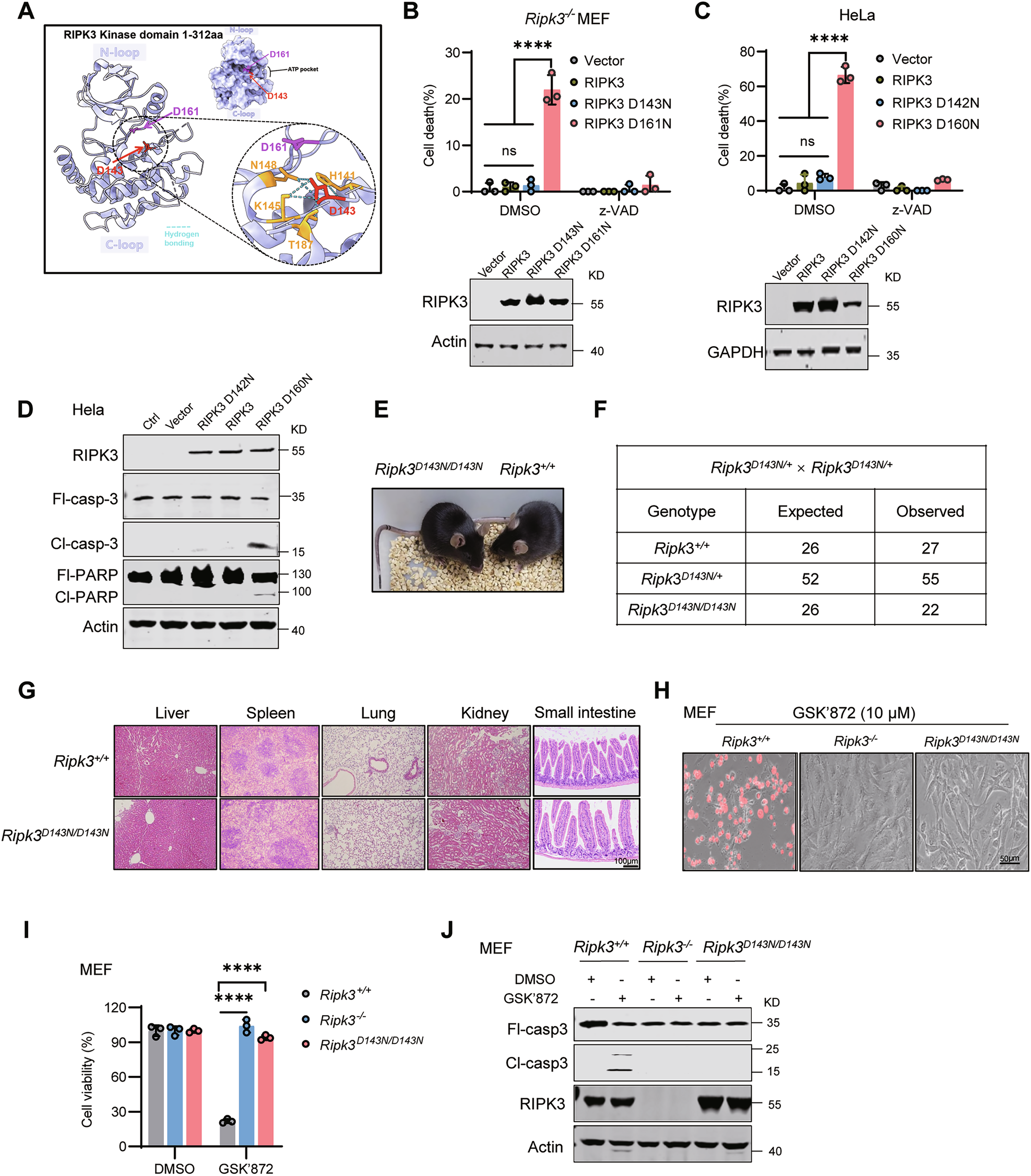
Fig. 1: The kinase-inactive Ripk3D143N/D143N mice develop normally.

A The predicted structure of mouse RIPK3 kinase domain using ChimeraX, and the inlay panel shows a magnified view of adenosine triphosphate pocket area. B Ripk3-/- MEFs were transfected with Vector, RIPK3 WT, RIPK3 D143N or RIPK3 D161N plasmid for 24 h, then cell viability and the protein level of RIPK3 were determined. C HeLa cells were transfected with Vector, RIPK3 WT, RIPK3 D142N or RIPK3 D160N plasmid for 24 h, then cell viability and the protein level of RIPK3 were determined. D Western blot analysis of RIPK3, full-caspase3, cl-caspase3, PARP and cl-PARP in HeLa cells transfected with Vector, RIPK3 WT, RIPK3 D142N or RIPK3 D160N plasmids for 24 h. E Representative image of 8-week-old Ripk3D143N/D143N mice with littermate control Ripk3+/+ mice. F Expected and observed frequency of indicated offspring genotypes from intercrosses of Ripk3D143N/+ mice. G Representative images of H&E staining in indicated tissues of Ripk3+/+ and Ripk3D143N/D143N mice. Scale bar, 100 μm. H Representative images of PI staining in MEFs of indicated mice treated with GSK’872(10 μM) for 8 h. Scale bar, 50 μm. I Cell viability of Ripk3+/+, Ripk3-/- and Ripk3D143N/D143N MEFs treated with GSK’872 or DMSO for 8 h. J Western blot analysis of full-caspase3, cl-caspase3, and RIPK3 in MEFs of indicated mice treated with GSK’872 or DMSO for 8 h. Data were shown as the mean ± SD. ****p < 0.0001; ns, not significant. Multiple comparisons were evaluated by two-way ANOVA (B-C; I) followed by Tukey HSD post-hoc test.