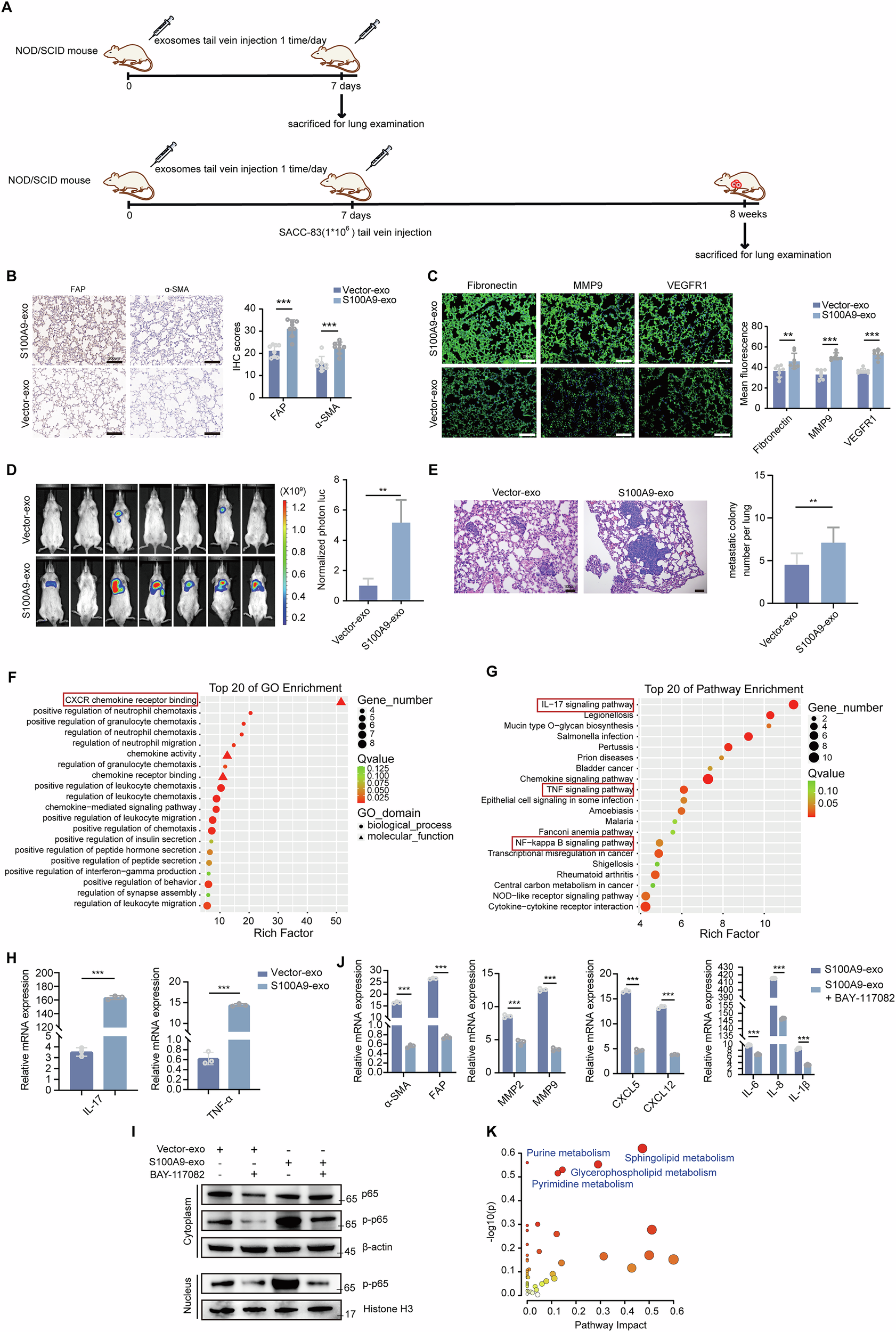
Fig. 4: Exosomal S100A9 activates fibroblasts through the NF-κB signaling pathway.

A Schematic of the two independent in vivo experimental models. Top (premetastatic niche model): NOD/SCID mice (n = 8 per group) were intravenously injected with exosomes daily for 7 days. Lung tissues were collected on day 7 for analysis. Bottom (metastasis model): NOD/SCID mice (n = 7 per group) were pretreated with daily exosome injections for 7 days, followed by intravenous injection of SACC-83 cells on day 8. The lungs were collected for analysis 8 weeks later. B IHC analysis of FAP and α-SMA in lung tissues from NOD/SCID mice following 7 days of exosome stimulation (n = 8 per group). Scale bar = 200 μm. C IF staining of fibronectin, MMP9, and VEGFR1 in serial sections of the same cohort (n = 8 per group). Scale bar = 200 μm. D Formation of lung metastases in mice after stimulation with Vector-exo or S100A9-exo, as represented by bioluminescence signals (left) and normalized photon flux (right) (n = 7 per group). E Representative images (left) and quantification of metastatic tumor nodules (right) in lung sections from NOD/SCID mice. Scale bar = 100 μm. (n = 7 per group). F GO annotation of differentially expressed mRNAs with the top 20 enrichment factors. G KEGG pathway enrichment analysis of the differentially expressed mRNAs by RNA sequencing. H Relative IL-17 and TNF-α mRNA levels in fibroblasts after incubation with corresponding exosomes. I Western blot analysis of levels of cytoplasmic p65 and p-p65 and nuclear p-p65 in NFs following treatment with Vector-exo or S100A9-exo in the presence or absence of BAY-117082. β-actin and histone H3 were used as loading controls for cytoplasmic and nuclear fractions, respectively. J Quantification of the mRNA expression of FAP, α-SMA, inflammatory markers, and cytokines in NFs treated with Vector-exo or S100A9-exo, with or without BAY-117082. K Metabolomic analysis showing altered pathways in S100A9-exo-treated NFs. Data are presented as the mean ± SD for (H, J) and as the mean ± SEM for (B right, C right, D right). p values were calculated using two-tailed Student’s t test for (B right, C right, D right, H, J), and Mann–Whitney U test for (E right). **p < 0.01, ***p < 0.001.