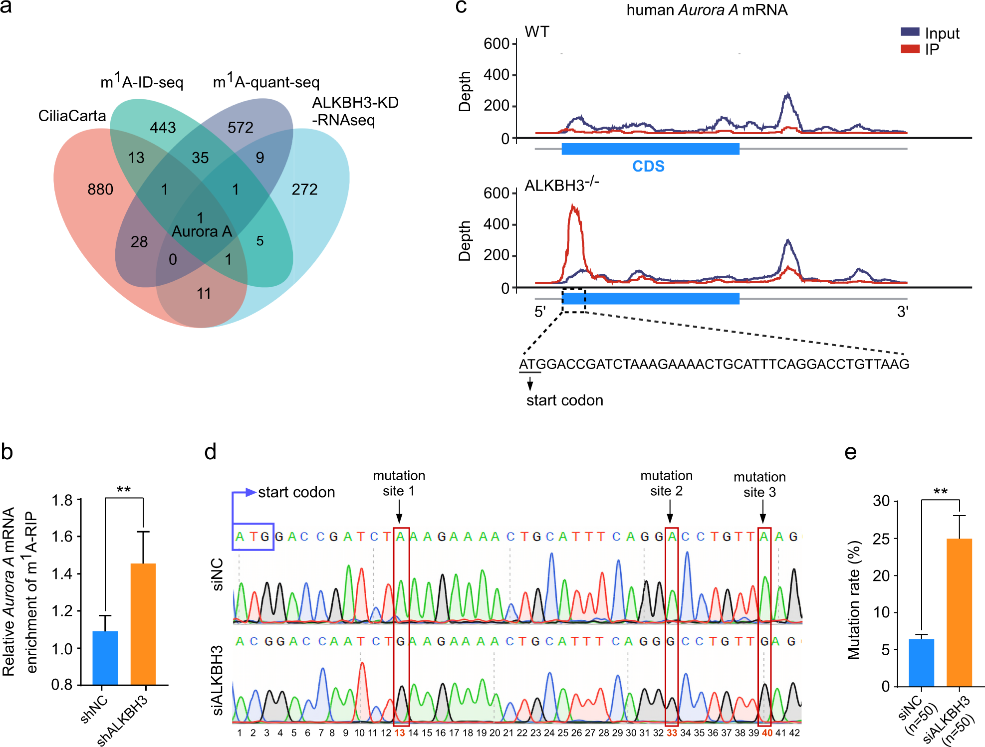
Fig. 2: ALKBH3 removes m1A sites on Aurora A mRNA.
From: ALKBH3-dependent m1A demethylation of Aurora A mRNA inhibits ciliogenesis

a Venn diagram showing the overlapped transcripts from the databases of CiliaCarta, m1A-ID-seq, m1A-quant-seq, and RNA-seq in ALKBH3-KD cells. KD, knockdown. b Cells infected with lentivirus carrying shRNA targeting negative control (NC) or ALKBH3 were subjected to m1A RNA immunoprecipitation-qPCR analysis (m1A-RIP). m1A levels of Aurora A mRNA in control and ALKBH3-depleted cells were measured. c Peak-calling analysis of specific m1A peaks of Aurora A mRNA in wild-type and ALKBH3 knockout HEK-293T cells. d Sanger sequencing of Aurora A PCR products amplified from cDNAs that were reverse-transcripted by RT-1306 in the control and ALKBH3-depleted cells. Mutations at the m1A site are highlighted with red box. e Mutation rates at m1A sites of Aurora A mRNA in the indicated group are shown. Data are presented as the means ± SD from at least three independent experiments. Student’s t-test; **P < 0.01.