Abstract
Primary cilia are antenna-like subcellular structures to act as signaling platforms to regulate many cellular processes and embryonic development. m1A RNA modification plays key roles in RNA metabolism and gene expression; however, the physiological function of m1A modification remains largely unknown. Here we find that the m1A demethylase ALKBH3 significantly inhibits ciliogenesis in mammalian cells by its demethylation activity. Mechanistically, ALKBH3 removes m1A sites on mRNA of Aurora A, a master suppressor of ciliogenesis. Depletion of ALKBH3 enhances Aurora A mRNA decay and inhibits its translation. Moreover, alkbh3 morphants exhibit ciliary defects, including curved body, pericardial edema, abnormal otoliths, and dilation in pronephric ducts in zebrafish embryos, which are significantly rescued by wild-type alkbh3, but not by its catalytically inactive mutant. The ciliary defects caused by ALKBH3 depletion in both vertebrate cells and embryos are also significantly reversed by ectopic expression of Aurora A mRNA. Together, our data indicate that ALKBH3-dependent m1A demethylation has a crucial role in the regulation of Aurora A mRNA, which is essential for ciliogenesis and cilia-associated developmental events in vertebrates.
Similar content being viewed by others
Introduction
m1A RNA modification is an important type of reversible methylation with the addition of a methyl group and a positive charge at the N1 position of adenosine1,2,3. m1A RNA modification is able to block the Watson-Crick interface, and thus influences RNA secondary structures and protein-RNA interactions1,2. m1A has been identified in tRNAs, rRNAs, mRNAs, and mitochondrial RNAs2,4,5,6,7,8,9. The dynamic methylation on RNA is mediated by effector proteins, which are termed writers (methyltransferases), erasers (demethylases) and readers (RNA binding proteins)10. The writers of m1A modification include TRMT6 (tRNA methyltransferase 6), TRMT61A, TRMT61B, and TRMT10C, while ALKBH1 (Alpha-ketoglutarate-dependent dioxygenase AlkB homolog 1) and ALKBH3 are demethylases1. Emerging evidence shows that m1A RNA modification plays a key role in RNA metabolism and gene expression1,2,4,5,6,7,8,9. However, the physiological function of m1A modification remains unclear.
Cilia are microtubule-based hair-like structures protruding from vertebrate cell surface, which transduce extracellular signals into cellular responses11,12,13. Cilia have been well demonstrated to be essential for many developmental processes14. Disruption of cilia structure or function causes numerous human diseases, termed ciliopathies, including polycystic kidney disease, Bardet-Biedl syndrome, and nephronophthisis15,16,17. Nevertheless, the role of m1A RNA modification in ciliogenesis remains unexplored.
Primary cilia occur in G0 or early G1 phase and disappear before cells enter mitosis18. Primary cilia assembly involves several successive stages, including maturation of the mother centriole into a basal body, formation of ciliary vesicle, recruitment of tau-tubulin kinase 2, removal of centriolar coiled-coil protein 110, assembly of transition zone, and elongation of microtubule axoneme19,20,21. Cilia disassembly is mainly regulated by the Aurora A-HDAC6 (histone deacetylase 6) pathway and the NEK2 (NIMA-related kinase 2)-KIF24 (kinesin family member 24) pathway. At early G1 phase, Aurora A is activated and recruited at basal body, and then phosphorylates and activates HDAC6, which deacetylates and destabilizes axonemal tubulins, to facilitate ciliary disassembly22. In S/G2 phases, NEK2 phosphorylates and activates the microtubule depolymerizing kinesin KIF24 to block re-ciliation23.
Here, we find that the m1A demethylase ALKBH3 functions as a negative regulator of ciliogenesis by removing m1A sites on Aurora A mRNA, a key regulator of cilia disassembly. Moreover, we also identify that Alkbh3 is essential for cilia-associated developmental processes in zebrafish by regulating Aurora A mRNA stability. Collectively, these data suggest that the ALKBH3-Aurora A axis plays a crucial role in regulating ciliogenesis and cilia-related embryonic events in vertebrates.
Results
ALKBH3 inhibits ciliogenesis in an m1A-dependent manner
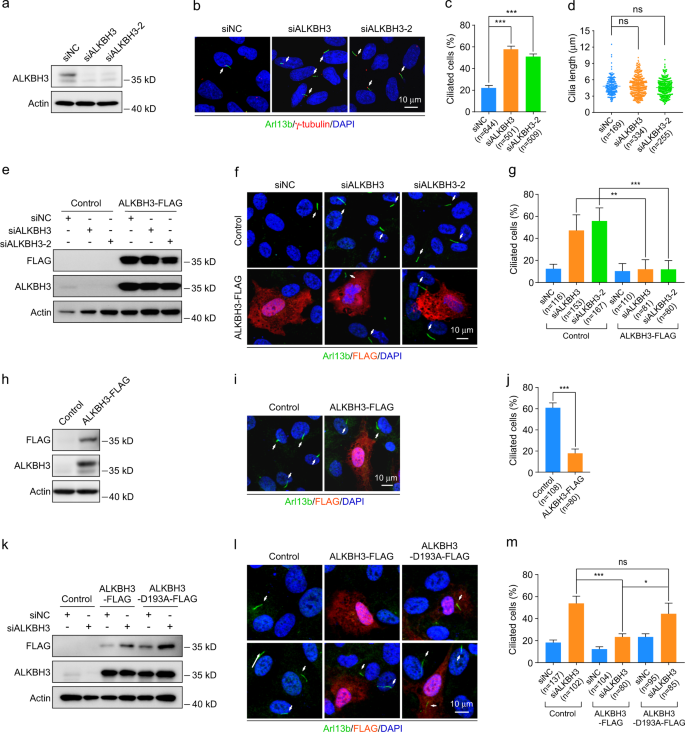
To investigate the role of m1A RNA modification in ciliogenesis, we first performed a functional screening targeting genes encoding m1A-regulating proteins by using small interfering RNAs (siRNAs) in human RPE-1 (retinal pigmented epithelial 1) cells in normal conditions (DMEM/F12 medium with 10% serum). Depletion of TRMT6, TRMT61A, or TRMT61B had no significant effect on ciliogenesis in RPE-1 cells (Supplementary Fig. S1). Silencing of ALKBH1 or TRMT10C with one of the two siRNAs showed an effect on cilia ratio. Importantly, knockdown of ALKBH3 with two different siRNAs significantly increased the percentage of ciliated cells, but not influenced the length of cilia (Fig. 1a–d). Furthermore, the enhanced ciliation in ALKBH3-depleted cells was significantly reversed by ectopic expression of ALKBH3-FLAG proteins (Fig. 1e–g). To confirm the function of ALKBH3 in ciliation, we exogenously expressed ALKBH3-FLAG and found that forced expression of ALKBH3-FLAG significantly reduced ciliogenesis in RPE-1 cells treated with serum starvation (Fig. 1h–j).
a–d RPE-1 cells were transfected with control or ALKBH3 siRNAs for 48 h in DMEM/F12 medium with 10% serum (normal conditions) and then subjected to western analysis or immunofluorescence. Western blotting of ALKBH3 protein (a). Representative images of RPE-1 cells with anti-Arl13b (green) and γ-tubulin (red) antibodies (b). Quantification analysis of the percentage of ciliated cells (c). Cilia length was determined by Image J software (d). e–g, k–m RPE-1 cells treated with the indicated siRNAs for 24 h were transfected with control, ALKBH3-FLAG, or ALKBH3-D193A-FLAG plasmid for another 24 h in normal conditions, and then subjected to western analysis or immunofluorescence. h–j RPE-1 cells transfected with the indicated plasmids for 24 h in normal conditions were treated with serum starvation for another 24 h and then applied for western analysis or immunofluorescence. Western blotting of FLAG and ALKBH3 protein was presented (e, h, k). Representative confocal images of RPE-1 cells with anti-Arl13b (green) and anti-FLAG (red) antibodies were shown (f, i, l). The percentage of ciliated cells in control or FLAG-positive group was analyzed (g, j, m). Actin was served as a loading control. DNA was stained by DAPI (blue). Cilia are indicated by white arrows. Scale bars, 10 μm. n, the number of total cells calculated. Data are presented as the means ± SD from at least three independent experiments. Student’s t-test; ns not significant; *P < 0.05, **P < 0.01, ***P < 0.001.
Since the demethylation activity of ALKBH3 on mRNA is inhibited by the mutation of D193A7,24, we generated a catalytically inactive mutant of ALKBH3 (ALKBH3-D193A) to examine whether the regulation of ALKBH3 in ciliogenesis is depend on its demethylation activity. The LC-MS/MS quantification of m1A mRNA modification in RPE-1 cells confirmed that the ALKBH3-D193A construct we made was indeed catalytically inactive (Supplementary Fig. S2). The ciliary phenotype in ALKBH3-depleted cells was significantly restored by ectopic expression of wild-type ALKBH3-FLAG, but not by ALKBH3-D193A-FLAG mutant in RPE-1 cells (Fig. 1k–m). In addition, overexpression of ALKBH3-D193A mutant had no significant effect on ciliation in RPE-1 cells with serum deprivation (Supplementary Fig. S3). Together, these data suggest that the m1A RNA demethylase ALKBH3 acts as a negative regulator of ciliogenesis in mammalian cells.
ALKBH3 knockdown leads to increased m1A level on Aurora A mRNA
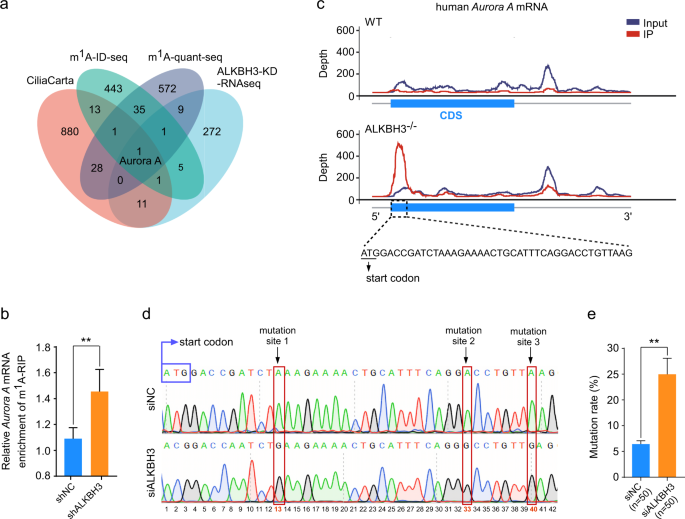
To explore the molecular mechanism of ALKBH3 in ciliogenesis, we tried to identify possible mRNAs that are targeted by ALKBH3. First, we systematically analyzed the published datasets from m1A-ID-seq2 and m1A-quant-seq25 in HEK-293T cells and acquired 38 potential m1A-modified transcripts. These potential m1A-modified transcripts were further overlapped with cilia-associated genes from CiliaCarta26 and differentially expressed genes of RNA-seq in ALKBH3-depleted RPE-1 cells. As a result, only Aurora A, a master negative regulator of ciliation, was overlapped among these four datasets (Fig. 2a). To investigate if there exist m1A sites on Aurora A mRNA, a gene-specific methylated RNA immunoprecipitation-qPCR assay was performed. The data showed that the m1A abundance of Aurora A mRNA in ALKBH3-depleted cells was significantly increased when compared to that of control cells (Fig. 2b), indicating that Aurora A mRNAs may contain m1A modification.
a Venn diagram showing the overlapped transcripts from the databases of CiliaCarta, m1A-ID-seq, m1A-quant-seq, and RNA-seq in ALKBH3-KD cells. KD, knockdown. b Cells infected with lentivirus carrying shRNA targeting negative control (NC) or ALKBH3 were subjected to m1A RNA immunoprecipitation-qPCR analysis (m1A-RIP). m1A levels of Aurora A mRNA in control and ALKBH3-depleted cells were measured. c Peak-calling analysis of specific m1A peaks of Aurora A mRNA in wild-type and ALKBH3 knockout HEK-293T cells. d Sanger sequencing of Aurora A PCR products amplified from cDNAs that were reverse-transcripted by RT-1306 in the control and ALKBH3-depleted cells. Mutations at the m1A site are highlighted with red box. e Mutation rates at m1A sites of Aurora A mRNA in the indicated group are shown. Data are presented as the means ± SD from at least three independent experiments. Student’s t-test; **P < 0.01.
To identify the precise m1A sites on Aurora A mRNA, we carefully analyzed the m1A-ID-seq dataset from wild-type and ALKBH3 knockout HEK-293T cells2, and discovered there were potential m1A peaks located near the translation initiation region of Aurora A mRNA (Fig. 2c). Given that RT-1306 is an evolved HIV reverse transcriptase that able to induce mutations at m1A sites on RNAs25, we employed RT-1306 to identify the m1A sites on Aurora A mRNA. Our sequencing data from the cDNAs of control cells and ALKBH3-depleted cells revealed that there existed three m1A sites (+13, +33, +40) in the coding sequence region near the translation initiation site of Aurora A mRNA (Fig. 2d). Moreover, we also performed TA cloning from the above cDNAs amplified by RT-1306 and picked single colony for sequencing analysis. The results displayed that the mutation rate of these m1A sites was significantly increased in ALKBH3-depleted cells (Fig. 2e). Taken together, these observations suggest that ALKBH3 catalyzes the demethylation of m1A sites on Aurora A mRNA.
ALKBH3 facilitates the stability and translation of Aurora A mRNA
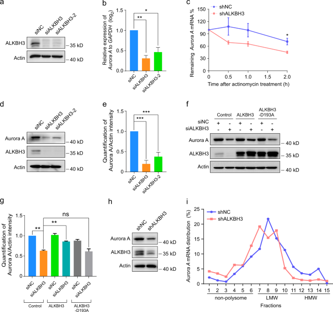
Since the m1A modification of mRNA has been reported to influence mRNA metabolism processes27, including mRNA stability and translation, we first examined whether ALKBH3 regulates the mRNA levels of Aurora A. The results revealed that knockdown of ALKBH3 significantly decreased Aurora A mRNA levels in RPE-1 cells (Fig. 3a, b). Further experiments showed that the decay rate of Aurora A mRNA was also significantly enhanced in cells depleted of ALKBH3 when the transcription was halted with actinomycin D in cells (Fig. 3c). Next, we determined if the RNA translation efficiency of Aurora A mRNA is affected by ALKBH3. Western analysis showed that ALKBH3 depletion significantly decreased Aurora A protein levels, which was effectively reversed by ectopic expression of ALKBH3 but not ALKBH3-D193A mutant (Fig. 3d–g). Moreover, polysome profiling in RPE-1 cells displayed that stably knockdown of ALKBH3 resulted in reduced Aurora A mRNA abundance in high-molecular-weight (HMW) polysome portions, which generally have high translation efficiency28 (Fig. 3h, i), implying that depletion of ALKBH3 may suppress the translation of Aurora A mRNA. Collectively, these data suggest that ALKBH3 is essential for the regulation of the stability and translation of Aurora A mRNA.
a Western blotting analysis of ALKBH3 in RPE-1 cells treated with the indicated siRNAs. Actin was used as a loading control. b Quantitative real-time PCR (qRT-PCR) analysis of Aurora A in RPE-1 cells transfected with the indicated siRNAs. GAPDH was served as an internal control. c Quantitative RT-PCR of Aurora A mRNA in ALKBH3-depleted and control cells treated with actinomycin D (5 μg/mL) at the indicated times. d–g Western blotting of Aurora A in RPE-1 cells transfected with the siRNAs or plasmids as shown. Actin, a loading control. The intensity of Aurora A was measured based on the normalization to Actin. h Western blotting analysis of ALKBH3 and Aurora A in RPE-1 cells infected with lentivirus carrying shRNA targeting ALKBH3. Actin was used as a loading control. NC, negative control. i Polysome profiling of Aurora A mRNA in cells infected with lentivirus carrying shRNA targeting ALKBH3 after sucrose gradient centrifugation. Data are shown as the means ± SD from at least three independent experiments. Student’s t-test; ns, not significant; *P < 0.05, **P < 0.01, ***P < 0.001.
ALKBH3 inhibits ciliogenesis through Aurora A
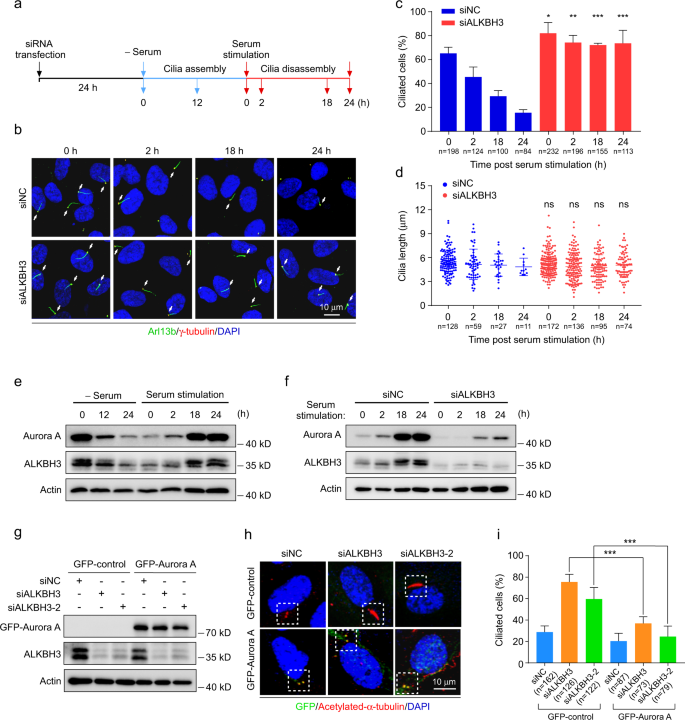
Given that Aurora A is a key regulator to facilitate cilia disassembly19,21,29,30,31, we reasoned that ALKBH3 may affect cilia disassembly. To verify this, RPE-1 cells were treated with serum starvation for 24 h to induce ciliation, and then stimulated with serum for another 24 h to trigger cilia disassembly (Fig. 4a). Under this condition, we observed a dramatic decrease of cilia in control RPE-1 cells after serum stimulation for 24 h (Fig. 4b–d). However, ALKBH3-depleted cells were significantly resistant to serum-induced cilia disassembly. Thus, these data suggest that ALKBH3 functions to regulate cilia disassembly.
a–f RPE-1 cells transfected with the indicated siRNAs or not were treated with serum starvation for 24 h and serum stimulation for another 24 h, and then subjected to the following analyses at the indicated time points. Schematic illustration of experimental strategy used for the cilia assembly and disassembly experiments (a). Representative confocal images of RPE-1 cells with anti-Arl13b (green) and γ-tubulin (red) antibodies (b). Cilia are indicated by white arrows. Quantification analysis of the percentage of ciliated cells (c). Cilia length was determined by Image J software (d). Western blotting analysis of Aurora A and ALKBH3 proteins at the indicated time points (e, f). Actin was served as a loading control. g–i RPE-1 cells treated with the indicated siRNAs for 24 h, followed by infection with lentivirus carrying GFP-control or GFP-Aurora A for another 48 h in normal conditions, and then subjected to western analysis or immunofluorescence. Western blotting of GFP-Aurora A and ALKBH3 protein. Actin, a loading control (g). Representative confocal images of RPE-1 cells with anti-GFP (green) and anti-acetylated-α-tubulin (red) antibodies (h). The percentage of ciliated cells in GFP-control or GFP-Aurora A-positive group (i). DNA was stained by DAPI (blue). Scale bars, 10 μm. n, the number of total cells calculated. Data are shown as the means ± SD from at least three independent experiments. Student’s t-test; ns, not significant; *P < 0.05, **P < 0.01, ***P < 0.001.
Since the protein levels of Aurora A are highly dynamic during ciliary cycle29, we then observed the profiles of ALKBH3 and Aurora A during serum starvation/re-stimulation. Our data showed that total levels of Aurora A were slightly increased at 2 h, and peaked at 18 h and 24 h after serum stimulation (Fig. 4e), which was consistent with the previous report29. We also found the similar expression pattern of ALKBH3 as Aurora A during serum starvation/re-stimulation (Fig. 4e). Of note, Aurora A protein levels in ALKBH3-depleted RPE-1 cells were obviously reduced throughout serum stimulation (Fig. 4f), implying that the regulation of Aurora A expression by ALKBH3 may happen throughout ciliary cycle.
Given that the phosphorylation of Aurora A at the centrosomes is sufficiently to induce disassembly of cilia21, we performed immunofluorescence experiments to examine the intensity change of centrosomal Aurora A or phosphorylated Aurora A in ALKBH3 knockdown RPE-1 cells (Supplementary Fig. S4). Our data revealed that both Aurora A and phosphorylated Aurora A levels were evidently reduced in ALKBH3-depleted cells (Supplementary Fig. S4a, e). Further results showed that the fluorescence intensities of Aurora A and phosphorylated Aurora A at centrosomes were significantly decreased in cells depleted of ALKBH3 (Supplementary Fig. S4c, g). The ratio of cells with centrosomal Aurora A or phosphorylated Aurora A was also significantly reduced (Supplementary Fig. S4d, h). These observations suggest that ALKBH3 depletion attenuates the levels of centrosomal Aurora A and phosphorylated Aurora A.
In addition, silencing of Aurora A significantly promoted ciliogenesis in RPE-1 cells (Supplementary Fig. S5), which was consistent with previous report31. Moreover, rescue experiments showed that exogenous expression of GFP-Aurora A protein was able to significantly reverse the enhanced ciliation induced by ALKBH3 knockdown (Fig. 4g–i). These data together indicate that ALKBH3 inhibits ciliation via promoting Aurora A expression.
ALKBH3 deficiency promotes ciliation to induce cell cycle arrest
To explore whether the enhanced ciliation in ALKBH3-depleted cells is associated with cell cycle arrest, we first examined the effect of ALKBH3 deficiency on cell cycle progression in RPE-1 cells without serum starvation. FACS analysis revealed that ALKBH3 depletion increased the percentage of cells at G0/G1 phase (Supplementary Fig. S6a, b). Immunoblotting analyses displayed that cell cycle marker cyclin A was reduced in ALKBH3-depleted cells, indicating a decrease of S or G2/M phase cells in response to ALKBH3 knockdown (Supplementary Fig. S6c)31. Further EdU-labeling experiments showed a significant decrease in the percentage of EdU-incorporated cells when ALKBH3 was depleted (Supplementary Fig. S6d, e). These data suggest that ALKBH3 depletion causes cell cycle arrest at G0/G1 phase.
Then, we asked whether the cell cycle arrest in G0/G1 phase induced by ALKBH3 depletion is mediated by its enhanced ciliation. Since IFT20 is a key intraflagellar transport protein required for cilia formation and has no significant effect on cell cycle progression29,32, we depleted IFT20 to abolish cilia growth in ALKBH3 knockdown cells to observe cell cycle progression. The data from FACS profiles, cell cycle marker, and EdU incorporation showed that cilia abrogation induced by IFT20 depletion significantly reversed the G0/G1 arrest in ALKBH3-depleted cells (Supplementary Fig. S6), indicating that ALKBH3 depletion induces G0/G1 arrest in a cilia-dependent manner.
Next, we examined whether Aurora A knockdown also led to a cilia-dependent cell cycle arrest in RPE-1 cells. Silencing of Aurora A induced cell cycle arrest at G0/G1 phase, which was also significantly reversed by simultaneous depletion of IFT20 (Supplementary Fig. S7). Collectively, these results suggest that depletion of either ALKBH3 or Aurora A causes enhanced ciliation in RPE-1, which may subsequently induce cell cycle arrest at G0/G1 phase.
Molecular characterization of zebrafish alkbh3
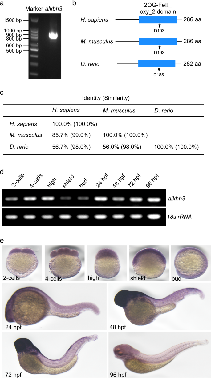
To explore the role of ALKBH3 in ciliogenesis during vertebrate development, we first cloned zebrafish alkbh3 (GenBank, NM_001003511.2) (Fig. 5a). Bioinformatics analysis revealed that alkbh3 encoded a deduced 282 aa protein with a conserved 2OG-Fe (II) oxygenase superfamily domain33, implying that zebrafish Alkbh3 may also have demethylation activity (Fig. 5b). The amino acid residue D193 is critical for the demethylation activity of ALKBH3 on mRNA in homo sapiens7,24, while the residue D185 of Alkbh3 in Danio rerio was predicted to be evolutionarily conserved with D193. Alignment analysis showed that zebrafish Alkbh3 shared high homology with human ALKBH3 (identity, 56.7%; similarity, 98%) (Fig. 5c).
a Cloning of zebrafish alkbh3 by reverse transcription PCR. b, c Schematic comparison of ALKBH3 amino acid sequences from the indicated species. The conserved 2OG-Fe (II) oxygenase superfamily domains are shown in blue filled bars. The conserved amino acid residues D193 and D185 are indicated, respectively. d Reverse transcription PCR analysis of alkbh3 mRNA at the different embryonic stages in zebrafish. 18s rRNA was served as a loading control. e Whole-mount in situ hybridization of zebrafish alkbh3 mRNA at the indicated developmental stages in lateral view.
Then, we examined the temporal expression of zebrafish alkbh3 during embryo development, and discovered that alkbh3 mRNA was maternally deposited and ubiquitously expressed throughout early zebrafish embryonic stages (Fig. 5d). Whole-mount in situ hybridization revealed that alkbh3 mRNA was maternally provided, enriched in brain at 48 hpf (hours post fertilization) to 72 hpf, and decreased to low levels at 96 hpf (Fig. 5e).
alkbh3 morphants display ciliary phenotypes in zebrafish embryos
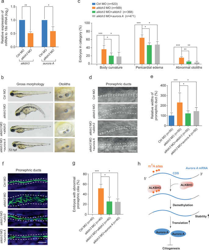
To investigate whether Alkbh3 influences ciliogenesis and embryonic development in zebrafish, we designed antisense morpholino oligonucleotides (alkbh3 MO) to block the translation of alkbh3 mRNA. The efficiency of alkbh3 MO to inhibit the expression of Alkbh3-EGFP fusion protein was validated by using a reporter construct consisting of alkbh3 MO targeting sequence fused to EGFP (Supplementary Fig. S8). alkbh3 morphants displayed ciliary phenotypes in zebrafish embryos, including curved body, pericardial edema, abnormal otoliths in otic vesicles and dilation in pronephric ducts (Fig. 6a–d). Importantly, these defects in alkbh3 morphants were significantly reversed by co-injection with alkbh3 mRNA, but not alkbh3-D185A mRNA that was predicted to a catalytically inactive mutant of Alkbh3 based on the evolutionary conservation analysis of amino acid sequence (Fig. 5b). Further observations showed that cilia in the pronephric ducts of alkbh3 morphants were visibly defective compared with that of control morphants at 28 hpf, which were also significantly rescued by ectopic expression of alkbh3 mRNA rather than alkbh3-D185A mRNA (Fig. 6e, f). Together, these data imply that Alkbh3 may play a crucial role in cilia-associated developmental processes possibly through its demethylation activity in zebrafish.
Zebrafish embryos were injected with control morpholino (ctrl MO) or alkbh3 translation-block morpholino (alkbh3 MO) at 1-cell stage and subjected to the following analyses. a, b Bright-field micrographs and statistical analysis of the ciliary phenotypes in alkbh3 morphants. c, d Representative images, and quantification of pronephric ducts in the indicated groups. The lumen of pronephric ducts is indicated by white dashed lines. Scale bar, 10 μm. The widths of pronephric ducts in the indicated groups are measured and the median width of control morphants’ ducts was set at 100%. e Immunostaining of cilia in pronephric ducts in morphants. Cilia were stained by anti-acetylated-α-tubulin antibody (green). The lumen of pronephric ducts is indicated by white dashed lines. Scale bar, 10 μm. f Quantification of embryos with abnormal pronephric cilia. n, the total number of embryos in all experiments. Data are shown as the means ± SD from at least three independent experiments. Student’s t-test; ns, not significant; *P < 0.05, **P < 0.01, ***P < 0.001.
Ectopic expression of Aurora A reverses the ciliary defects in alkbh3 morphants
To define if Aurora A is involved in the regulation of cilia-related events by Alkbh3 during zebrafish embryogenesis, we examined the expression levels of aurora A mRNAs in alkbh3 morphants, and found that aurora A mRNA was significantly decreased in alkbh3-depleted embryos (Fig. 7a), which was consistent with our data from mammalian cells (Fig. 3b). Moreover, co-injection of aurora A mRNA was able to significantly reverse the ciliary phenotypes in alkbh3 morphants (Fig. 7b–e). Additional data showed that ectopic expression of aurora A mRNA significantly rescued the abnormal ciliation in pronephric ducts in alkbh3 knockdown embryos (Fig. 7f, g). Collectively, these results suggest that Alkbh3 influences cilia-associated developmental events possibly by regulating aurora A mRNA in vertebrate embryogenesis.
Zebrafish embryos were injected with the indicated MOs or mRNAs at 1-cell stage and subjected to the following assays. a Quantitative RT-PCR of aurora A mRNA levels in alkbh3 morphants at 48 hpf. b, c Representative images and quantification of gross morphology of embryos injected with the indicated MOs or mRNAs. d, e Brightfield images and statistical analyses of zebrafish pronephric ducts. The lumen of pronephric ducts is indicated by white dashed lines. The median width of control morphants’ ducts was set at 100%. f Immunofluorescence of cilia in pronephric ducts. Cilia were stained by anti-acetylated-α-tubulin antibody (green). The lumen of pronephric ducts is indicated by white dashed lines. Scale bar, 10 μm. g The percentage of embryos with abnormal pronephric cilia. Data are presented as the means ± SD from at least three independent experiments. Student’s t-test; *P < 0.05, **P < 0.01, ***P < 0.001. h Working model of ALKBH3-dependent m1A demethylation of Aurora A mRNA to inhibit ciliogenesis. See text for details.
Discussion
In this manuscript, our study reveals a previously uncharacterized role of the m1A demethylase ALKBH3 in vertebrate ciliogenesis and embryonic development. ALKBH3 removes the m1A modification of Aurora A mRNA in the coding sequence region near the translation initiation site to inhibit Aurora A mRNA decay and promote its mRNA translation, which consequently maintains the abundance of Aurora A protein to suppress ciliogenesis (Fig. 7h).
m1A RNA modification occurs in diverse RNA species and impacts RNA metabolism and gene regulation;7,8,34 however, its physiological consequences remain unclear. In this study, we find that depletion of alkbh3 causes several developmental defects, including curved body, pericardial edema, abnormal otoliths, and dilation of pronephric ducts in zebrafish embryos. Moreover, these phenotypes are significantly rescued by wild-type alkbh3, but not its catalytically inactive mutant. Thus, our data for the first time show the biological function of m1A RNA modification during vertebrate embryonic development.
Few studies on the roles of RNA modification in cilia structure and function have been reported until Narry Kim’s group in 2021 showed that the m6A demethylase FTO (fat mass and obesity-associated protein) targets FOXJ1 (forkhead box protein J1) mRNA to regulate proper motile ciliogenesis35. However, the function of m1A RNA modification in ciliation is still unknown. Here we identify that ALKBH3 is a negative regulator of ciliogenesis in mammalian cells. Knockdown of ALKBH3 remarkably promotes ciliation in mammalian cells, which is significantly reversed by wild-type ALKBH3, but not its catalytically inactive mutant. Collectively, these observations indicate an important role of m1A RNA modification in ciliation, providing a new perspective for the study of cilia regulation.
ALKBH3 is a member of Alpha-ketoglutarate-dependent dioxygenase AlkB homology family, which is able to remove alkyl adducts from nucleobases by oxidative dealkylation36. Previous studies have shown that ALKBH3 is an alkylation damage repair enzyme to repair m1A and m3C (3-methylcytosine) alkylation damage in RNA and ssDNA33,37. Emerging data demonstrate that ALKBH3 can remove the methyl group of m1A in mRNA and tRNA2,7,38,39. However, little is known about the role of ALKBH3-mediated RNA demethylation in vertebrate ciliation and development. Herein, we find that ALKBH3 influences ciliogenesis and cilia-associated developmental events by targeting aurora A mRNA in an m1A-dependent manner.
Aurora A has been demonstrated as a key protein to promote cilia disassembly24,25. In the initiation of ciliary disassembly, Aurora A is phosphorylated and activated at the basal body, and then phosphorylates and activates HDAC6 (histone deacetylase 6), which in turn deacetylates and destabilizes axonemal tubulin to further facilitate ciliary disassembly21. Human enhancer of filamentation 1, trichoplein and pitchfork have been shown to interact with Aurora A at the ciliary base and increase the level of phosphorylated Aurora A during cilia disassembly21,31,40. However, the post-transcriptional regulation of Aurora A mRNA remains unclear. In this manuscript, our data show that ALKBH3 demethylates m1A sites in the coding sequence region of Aurora A mRNA to promote its stability and translation. Future studies are clearly required to explore the molecular mechanism underlying the epigenetic regulation of Aurora A kinase.
While our study shows that ALKBH3-dependent m1A demethylation of Aurora A mRNA regulates ciliogenesis and vertebrate development, two limitations of this work should be addressed. (1) The published datasets of m1A-seq we employed are from 293 T cells, while RPE-1 cells are used to investigate the role of ALKBH3 in ciliogenesis in our experiments. (2) We overlapped cilia-associated genes from CiliaCarta with m1A-seq data to detect the potential targets that mediate the function of ALKBH3 in ciliogenesis, which may preclude finding unknown genes that regulate ciliation. Therefore, future works on systematically screening the substrates mediating the regulation of ALKBH3 in ciliogenesis are clearly needed.
Materials and methods
Cell culture and transfection
RPE-1 cells were maintained in DMEM/F12 (Corning, USA) supplemented with 10% FBS (fetal bovine serum, ExCell Bio, China) and antibiotics at 37 °C in 5% CO2. The indicated plasmids were transfected into RPE-1 cells with Lipofectamine 3000 (Invitrogen, USA) according to the manufacturer’s instructions.
RNA extraction and quantitative real-time PCR
Total RNAs were isolated from RPE-1 cells with TRIzol according to the manufacturer’s instructions (Invitrogen, USA). DNase I was added to isolated RNAs to avoid DNA contamination. Total RNAs were then reverse transcribed into cDNA with HiScript II 1st strand cDNA Synthesis kit (Vazyme, China). Quantitative RT-PCR (qRT-PCR) analysis was performed with HiScript Q RT SuperMix (Vazyme, China) using a Bio-Rad CFX-Touch System. All reactions were performed in triplicate. The primers for qRT-PCR of, Aurora A and GAPDH in RPE-1 cells are listed: Aurora A, 5′-AAGACTTGGGTCCTTGGGTC-3′ and 5′-TGGTTGCCTGCAATTGCTTC-3′; GAPDH, 5′-GAAGGTCGGAGTCAACGG-3′ and 5′-TGGAAGATGGTGATGGGAT-3′. The primers for qRT-PCR of alkbh3, aurora A and 18 s rRNA in zebrafish embryos are listed: alkbh3, 5′-GCAGCCGCTTCCTGAAGATA-3′ and 5′-TGGTGCGGAAAGTGAGGTTT-3′; aurora A, 5′-GTCCAACGTCCTGTTGGGAA-3′ and 5′-TGGATCACAGCCTTCGAGTG-3′; 18 s rRNA, 5′-CGAACGTCTGCCCTATCAACTT-3′ and 5′-ACCCGTGGTCACCATGGTA-3′.
Plasmid constructions
Full-length human ALKBH3 and ALKBH3-FLAG was amplified from cDNAs and cloned into pCS2+ vector. The mutation of ALKBH3-D193A and ALKBH3-D193A-FLAG was produced by PCR and cloned into a pCS2+ vector. Full-length human Aurora A was amplified from cDNAs and cloned into pLVX-GFP vector to generate GFP-Aurora A. Full-length zebrafish alkbh3-flag or alkbh3-D185A-flag was inserted into pCS2+ to generate morpholino-resistant alkbh3-flag or alkbh3-D185A-flag plasmids. Full-length zebrafish aurora A-flag was also inserted into pCS2+ to generate pCS2-aurora A-flag plasmid. The reporter alkbh3-5′ATG-EGFP was constructed by inserting EGFP downstream of alkbh3-5′ATG, which harbors the morpholino-targeting sequence into pCS2+ vector under the control of CMV promoter.
TA cloning assay
Aurora A PCR products amplified from cDNAs that were reverse-transcripted by RT-1306 in the control and ALKBH3-depleted cells were cloned into the pEASY-Blunt Zero vector according to the manufacturer’s instructions (TransGen Biotech, China).
ShRNAs and siRNAs
For stable knockdown, shRNA oligos targeting ALKBH3 were designed and cloned into the pLKO.1 vector (Addgene, USA). The sequences of shRNA targeting ALKBH3 were listed: Forward: CCGGCGCACATTTGAGATGAGAAAGCTCGAGCTTTCTCATCTCAAATGTGCGTTTTTTG, Reverse: AATTCAAAAAACGCACATTTGAGATGAGAAAGCTCGAGCTTTCTCATCTCA AATGTGCG. Lentiviruses were packaged with pLKO.1, pCMV-8.91 and VSV-G plasmids in HEK-239T cells, and the culture medium were harvested at 48 h. The RPE-1 cells were infected with the lentiviures-containing medium for 48 h, and followed by puromycin selection for another 48 h. For transient knockdown, siRNA oligos targeting ALKBH3 or Aurora A were synthesized by GenePharma, and their sequences are also listed: 5′-GAAAGAAGCUGACUGGAUATT-3′ (siALKBH3), 5′-GAGAGAAGCUUCACUGAAATT-3′ (siALKBH3-2), 5′-GAAAGCUCCACAUCAAUAATT-3′ (siAurora A), and 5′-CAGCAACUUCAAGCCCUAAUA-3′ (siIFT20). The indicated siRNAs were transfected with Lipofectamine iMAX (Invitrogen, USA) according to the manufacturer’s instructions.
Antibodies
The following antibodies were commercially acquired for western blotting analysis: ALKBH1 (rabbit, 1:1000, Proteintech, 27973-1-AP), ALKBH3 (rabbit, 1:1000, Abcam, ab227496), Aurora A (rabbit, 1:1000, Cell Signaling, 14475), phospho-Aurora A (Thr288) (rabbit, 1:1000, Cell Signaling, 3079), Cyclin A (rabbit, 1:1000, Proteintech, 18202-1-AP), FLAG (mouse, 1:1000, Sigma, F1804), GFP (mouse, 1:1000, ABclonal, AE012), TRMT6 (rabbit, 1:1000, Proteintech, 16727-1-AP), TRMT61A (rabbit, 1:1000, Absin, abs133999), TRMT61B (rabbit, 1:1000, proteintech, 26009-1-AP), TRMT10C (rabbit, 1 μg/mL, Genetex, GTX47292), β-actin (mouse, 1:2000, Proteintech, 66009-1-Ig) and goat anti-mouse (1:5000, ABclonal, AS003) or anti-rabbit-IgG-HRP (1:5000, ABclonal, AS014).
The following antibodies were used for immunofluorescence analyses: acetylated α-tubulin (mouse, 1:1000, Sigma, T7451), Arl13b (rabbit, 1:200, Proteintech, 17711-1-AP), γ-tubulin (mouse, 1:1000, Sigma, T6557), Aurora A (rabbit, 1:100, Cell Signaling, 14475), phospho-Aurora A (Thr288) (rabbit, 1:50, Cell Signaling, 3079), FLAG (mouse, 1:200, Sigma, F1804), GFP (rabbit, 1:200, Genscript, A01388) and Alexa Fluor 488-, 568-, and 647-conjugated anti-rabbit or anti-mouse IgGs (1:200, Invitrogen).
Anti-m1A antibody (mouse, 1 μg/mL, MBL, D345-3) and mouse IgG (1 μg/mL, Santa Cruz biotechnology, sc-2025) were commercially acquired for m1A RNA immunoprecipitation.
Western blot analysis
Western blot assays were performed as described previously41. Cells were lyzed on ice in TBSN buffer (20 mM Tris, pH 8.0, 150 mM NaCl, 0.5% NP-40, 5 mM EGTA, 1.5 mM EDTA, 0.5 mM Na3VO4, 20 mM p-nitrophenyl phosphate) with protease inhibitor cocktails (Roche, Switzerland) for 30 min. The protein samples were separated by SDS-PAGE, and then transferred to polyvinylidene fluoride membranes (Millipore, USA). The membranes were blocked with 5% non-fat milk for 1 h at room temperature and then incubated with the corresponding primary antibodies overnight at 4 °C. After washing, the membranes were incubated with HRP-conjugated secondary antibodies for 1 h at room temperature. Protein bands were detected using ChemiDoc Touch Imaging System (Bio-Rad, USA).
Immunofluorescence analysis
Immunofluorescence assays were carried out as described previously42,43. Cells grown on coverslips were fixed with 100% methanol for 10 min at –20 °C and blocked with 5% BSA in 0.1% PBST (0.1% TritonX-100 in phosphate-buffered saline buffer) for 1 h. Cells were then incubated with the indicated primary antibodies overnight at 4 °C, followed by species-specific Alexa Fluor 488-, 555-, and 647- conjugated secondary antibodies (Invitrogen, USA) for 1 h. Nuclei were stained with DAPI (Sigma-Aldrich, USA). Images were acquired by using a laser scanning confocal microscope (OLYMPUS FV3000 OSR).
RNA-seq
RPE-1 cells were transfected with control or ALKBH3 siRNA for 48 h in DMEM/F12 medium with 10% serum. Total RNAs were extracted from control and ALKBH3-depleted cells and then subjected to library construction and sequencing (Novagene company, China).
m1A RNA immunoprecipitation
Total RNAs were extracted from RPE-1 cells with TRIzol reagent followed by an additional DNase I treatment to avoid DNA contamination. 40 µg total RNAs were then incubated with 1 μg anti-m1A antibody in RIP buffer (150 mM NaCl, 0.1% NP-40, 10 mM Tris, pH 7.4) at 4 °C overnight. After incubation, 40 μl Protein A/G beads rinsed with RIP buffer were added to the mixture of RNA and antibody and incubated for an additional 4 h at 4 °C. Beads were washed five times with IPP buffer and precipitated RNAs were further purified with TRIzol according to the manufacturer’s instructions (Invitrogen, USA). Input and immunoprecipitated RNAs were reverse transcribed into cDNAs and quantified by qRT-PCR.
mRNA decay assay
RPE-1 cells were treated with 5 μg/mL actinomycin D (MedChemExpress, USA) to suppress global mRNA transcription. Cells were harvested at different time points and total RNAs were extracted for reverse transcription. The levels of Aurora A mRNA after transcription inhibition were detected by qRT-PCR.
Polysome fractionation
Polysome fractionation was performed as described previously28,44. Briefly, ALKBH3-depleted or control RPE-1 cells (four 150-mm culture dishes) were treated with 10 μg/mL cycloheximide (MedChemExpress, USA) for 5 min at 37 °C. Then, cells were harvested and 500 μl of cytoplasmic extract was layered onto 11 mL of 5%–50% sucrose gradient and centrifuged at 36,000 rpm in a Beckman SW-41Ti rotor for 2 h at 4 °C. Gradients were fractionated and monitored at absorbance 254 nm (Brandel, USA). Polysome-associated and cytosolic RNAs of each fraction were isolated by using TRIzol and analyzed by qRT-PCR.
Flow cytometry analysis
For flow cytometry analysis, RPE-1 cells were collected, washed once with cold phosphate-buffered saline, and then fixed in 70% ethanol. DNA was stained with 100 μg/mL propidium iodide and 50 μg/mL RNase A for 30 min at 37 °C. The samples were analyzed using an FC 500 MCL Flow Cytometer (Beckman Coulter).
EdU assay
RPE-1 cells incubated with 50 μM EdU (5-Ethynyl-2′-deoxyuridine) for 2 h were fixed for 30 min in 4% PFA. EdU staining was then performed using the Cell-Light EdU Apollo567 In Vitro Kit according to the manufacturer’s instructions (RIBOBIO, China).
Zebrafish maintenance and manipulations
Wild-type zebrafish (strain AB) was maintained at 28.5 °C using standard protocols. Zebrafish experiments were performed according to the requirements by Regulation for the Use of Experimental Animals in Zhejiang Province (ETHICS CODE Permit NO. ZJU2011-1-11-009Y). Synthetic capped mRNAs were transcribed in vitro using linearized zebrafish pCS2-alkbh3-flag, pCS2-alkbh3-D185A-flag, or pCS2-aurora A-flag plasmids with the MessageMachine Kit (Ambion, USA). alkbh3 MO (5′-GCTGCCTTTTATCGCTCATCTAAAG-3′) was synthesized by GeneTools to block the translation of alkbh3 mRNA. alkbh3 MO (0.3 nmol/μL) or control MO (0.3 nmol/μL) was injected into zebrafish embryos at 1-cell stages. For rescue experiments, alkbh3 mRNA (2 ng/μL), alkbh3-D185A mRNA (2 ng/μL), and aurora A mRNA (5 ng/μL) were co-injected with alkbh3 MO at 1-cell stages, respectively.
Whole-mount in situ hybridization
Whole-mount in situ hybridization was carried out as described previously45. Antisense RNA probes for alkbh3 mRNA were labeled with digoxigenin (Roche, Switzerland). Zebrafish embryos at different stages were fixed in 4% paraformaldehyde and incubated with digoxigenin-labeled RNA probes. Alkaline phosphatase-coupled anti-digoxigenin antibody (Roche, Switzerland) was used to detect hybridized probes, and 5-bromo-4-chloro-3-indolyl phosphate (BCIP)/nitro blue tetrazolium (NBT) solution (Sigma, USA) was used as the chromogenic substrate.
Whole-mount immunofluorescence microscopy
Whole-mount immunofluorescence was performed as described previously45. Zebrafish embryos were fixed in 4% paraformaldehyde overnight at 4 °C. Fixed embryos were washed with washing buffer (0.1% Triton X-100, 0.2% DMSO, and 5% bovine serum albumin in PBS buffer) for 15 min, and then blocked with blocking buffer (0.1% Triton X-100, 0.2% DMSO, 10% goat serum and 5% bovine serum albumin in PBS buffer) for 1 h at room temperature. Embryos were then incubated with primary antibodies diluted in blocking buffer overnight at 4 °C, followed by secondary antibodies (Invitrogen, USA) overnight at 4 °C. Nuclei were stained with DAPI (Sigma-Aldrich, USA). Samples were rinsed with washing buffer, placed in PBS in a 35 mm petri dish, and examined using 40× water-immersion objective lenses by confocal laser scanning microscopy (Olympus BX61W1-FV1000).
Peak-calling
The raw data of m1A-ID-seq were obtained from NCBI Gene Expression Omnibus (accession number GSE73941). Reads were trimmed by Trim_galore (http://www.bioinformatics.babraham.ac.uk/projects/trim_galore/) and aligned to human genome (hg19) with HISAT2 program (http://daehwankimlab.github.io/hisat2/). Sam/bam files were processed by SAMtools (http://samtools.sourceforge.net/) as previously described2.
Statistics
Data are representative of at least three independent experiments. Means and standard deviations (SD) were calculated and shown in the graphs. Student’s t-test was performed using GraphPad Prism software. A value of P < 0.05 was considered statistically significant.
References
Zhang, C. & Jia, G. Reversible RNA Modification N1-methyladenosine (m1A) in mRNA and tRNA. Genom. Proteom. Bioinform. 16, 155–161 (2018).
Li, X. et al. Transcriptome-wide mapping reveals reversible and dynamic N1-methyladenosine methylome. Nat. Chem. Biol. 12, 311–316 (2016).
Agris, P. F. The importance of being modified: roles of modified nucleosides and Mg2+ in RNA structure and function. Prog. Nucleic Acid Res. Mol. Biol. 53, 79–129 (1996).
RajBhandary, U. L., Stuart, A., Faulkner, R. D., Chang, S. H. & Khorana, H. G. Nucleotide sequence studies on yeast phenylalanine sRNA. Cold Spring Harb. Symp. Quant. Biol. 31, 425–434 (1966).
Srivastava, R. & Gopinathan, K. P. Ribosomal RNA methylationin mycobacterium smegmatis SN2. Biochem Int. 15, 1179–1188 (1987).
Sharma, S., Watzinger, P., Kotter, P. & Entian, K. D. Identification of a novel methyltransferase, Bmt2, responsible for the N1-methyladenosine base modification of 25S rRNA in Saccharomyces cerevisiae. Nucleic Acids Res. 41, 5428–5443 (2013).
Dominissini, D. et al. The dynamic N1-methyladenosine methylome in eukaryotic messenger RNA. Nature 530, 441–446 (2016).
Li, X. et al. Base-resolution mapping reveals distinct m1A methylome in nuclear- and mitochondrial-encoded transcripts. Mol. Cell 67, 1–13 (2017).
Safra, M. et al. The m1A landscape on cytosolic and mitochondrial mRNA at single-base resolution. Nature 551, 251–255 (2017).
Zaccara, S., Ries, R.J. & Jaffrey, S.R. Reading, writing and erasing mRNA methylation. Nat Rev Mol Cell Biol 20, 608–624 (2019).
Singla, V. & Reite, J. F. The primary cilium as the cell’s antenna: signaling at a sensory organelle. Science 313, 629–633 (2006).
Satir, P., Pedersen, L. B. & Christensen, S. T. The primary cilium at a glance. J. Cell Sci. 123, 499–503 (2010).
Bernabé-Rubio, M. & Alonso, M. A. Routes and machinery of primary cilium biogenesis. Cell Mol. Life Sci. 74, 4077–4095 (2017).
Gerdes, J. M., Davis, E. E. & Katsanis, N. The vertebrate primary cilium in development, homeostasis, and disease. Cell 137, 32–45 (2009).
Anvarian, Z., Mykytyn, K., Mukhopadhyay, S., Pedersen, L. B. & Christensen, S.T. Cellular signalling by primarycilia in development, organ function and disease. Nat Rev Nephrol 15, 199–219 (2019).
Hildebrandt, F., Benzing, T. & Katsanis, N. Ciliopathies. N Engl J Med. 364, 1533–1543 (2011).
Reiter, J. & Leroux, M. Genes and molecular pathways underpinning ciliopathies. Nat. Rev. Mol. Cell Biol. 18, 533–547 (2017).
Ishikawa, H. & Marshall, W. F. Ciliogenesis: building the cell’s antenna. Nat. Rev. Mol. Cell Biol. 12, 222–234 (2011).
Sánchez, I. & Dynlacht, B. D. Cilium assembly and disassembly. Nat. Cell Biol. 18, 711–717 (2016).
Wang, L. & Dynlacht, B. D. The regulation of cilium assembly and disassembly in development and disease. Development 145, dev151407 (2018).
Tu, H. Q. et al. Microtubule asters anchored by FSD1 control axoneme assembly and ciliogenesis. Nat. Commun. 9, 5277 (2018).
Pugacheva, E. N., Jablonski, S. A., Hartman, T. R., Henske, E. P. & Golemis, E. A. HEF1-dependent Aurora A activation induces disassembly of the primary cilium. Cell 129, 1351–1363 (2007).
Kim, S., Lee, K., Choi, J. H., Ringstad, N. & Dynlacht, B. D. Nek2 activation of Kif24 ensures cilium disassembly during the cell cycle. Nat. Commun. 6, 8087 (2015).
Xie, S. et al. Programmable RNA N1-methyladenosine demethylation by a Cas13d-directed demethylase. Angew. Chem. Int. Ed. 60, 1–6 (2021).
Zhou, H. et al. Evolution of a reverse transcriptase to map N1-methyladenosine in human messenger RNA. Nat. Methods 16, 1281–1288 (2019).
van Dam, T. J. P. et al. CiliaCarta: An integrated and validated compendium of ciliary genes. PLoS One 14, e0216705 (2019).
Woo, H. H. & Chambers, S. K. Human ALKBH3-induced m1A demethylation increases the CSF-1 mRNA stability in breast and ovarian cancer cells. BBA - Gene Regul. Mech. 1862, 35–46 (2019).
Zhuo, W. et al. Long noncoding RNA GMAN, up-regulated in gastric cancer tissues, is associated with metastasis in patients and promotes translation of Ephrin A1 by competitively binding GMAN-AS. Gastroenterology 156, 676–691 (2019).
Zhang, Y. C. et al. CEP55 promotes cilia disassembly through stabilizing Aurora A kinase. J. Cell Biol. 220, e202003149 (2021).
Du, J. & Hannon, G. J. Suppression of p160ROCK bypasses cell cycle arrest after Aurora-A/STK15 depletion. Proc. Natl Acad. Sci. USA 101, 8975–8980 (2004).
Inoko, A. et al. Trichoplein and Aurora A block aberrant primary cilia assembly in proliferating cells. J. Cell Biol. 197, 391–405 (2012).
Inaba, H. et al. Ndel1 suppresses ciliogenesis in proliferating cells by regulating the trichoplein-Aurora A pathway. J. Cell Biol. 212, 409–423 (2016).
Sundheim, O. et al. Human ABH3 structure and key residues for oxidative demethylation to reverse DNA/RNA damage. EMBO J. 25, 3389–3397 (2006).
Seo, K. W. & Kleiner, R. E. YTHDF2 recognition of N1-methyladenosine (m1A)-modified RNA is associated with transcript destabilization. ACS Chem. Biol. 15, 132–139 (2020).
Kim, H. et al. RNA demethylation by FTO stabilizes the FOXJ1 mRNA for proper motile ciliogenesis. Dev. Cell 56, 1118–1130 (2021).
Fedeles, B. I., Singh, V., Delaney, J. C., Li, D. & Essigmann, J. M. The AlkB family of Fe(II)/α-Ketoglutarate-dependent dioxygenases: repairing nucleic acid alkylation damage and beyond. J. Biol. Chem. 290, 20734–20742 (2015).
Aas, P. A. et al. Human and bacterial oxidative demethylases repair alkylation damage in both RNA and DNA. Nature 421, 859–863 (2003).
Chen, Z. et al. Transfer RNA demethylase ALKBH3 promotes cancer progression via induction of tRNA-derived small RNAs. Nucleic Acids Res. 47, 2533–2545 (2019).
Ueda, Y. et al. AlkB homolog 3-mediated tRNA demethylation promotes protein synthesis in cancer cells. Sci. Rep. 7, 42271 (2017).
Kinzel, D. et al. Pitchfork regulates primary cilia disassembly and left-right asymmetry. Dev. Cell 19, 66–77 (2010).
Yang, Y. et al. NudCL2 is an Hsp90 cochaperone to regulate sister chromatid cohesion by stabilizing cohesin subunits. Cell Mol. Life Sci. 76, 381–395 (2019).
Lu, Y. et al. Twa1/Gid8 is a β-catenin nuclear retention factor in Wnt signaling and colorectal tumorigenesis. Cell Res. 27, 1422–1440 (2017).
Zhang, C. et al. NudC regulates actin dynamics and ciliogenesis by stabilizing cofilin 1. Cell Res. 26, 239–253 (2016).
Chassé, H., Boulben, S., Costache, V., Cormier, P. & Morales, J. Analysis of translation using polysome profiling. Nucleic Acids Res. 45, e15 (2017).
Xie, S. et al. Centrosomal protein FOR20 is essential for cilia-dependent development in zebrafish embryos. FASEB J. 33, 3613–3622 (2019).
Acknowledgements
We thank Chengqi Yi (Peking University, Beijing, China) and Xiaoyu Li (Zhejiang University, Hangzhou, China) for providing m1A-ID-seq dataset. We acknowledge Bryan Dickinson (The University of Chicago, Chicago, USA) for kindly providing the RT-1306 plasmid and Jianzhao Liu (Zhejiang University, Hangzhou, China) for purification of RT-1306 protein. We are grateful to Dangsheng Li (CAS Center for Excellence in Molecular Cell Science, Shanghai Institute of Biochemistry and Cell Biology, Chinese Academy of Sciences) for providing advices on the manuscript. We are grateful to Shuangshuang Liu, Wei Yin, and Junli Xuan for their help in confocal laser scanning microscope. We thank Yingniang Li for help in zebrafish maintenance. This work was supported by the National Natural Science Foundation of China (U21A200029), the National Key R&D Program of China (2019YFA0802202) and the 111 Project (B13026).
Author information
Authors and Affiliations
Contributions
W. K., H.J., and F.Y. carried out the experiments and analyzed the data. S.X. and T.Z. supervised the project, designed experiments, and wrote the manuscript. J.L. and T.L. purified the RT-1306 proteins and conducted the RT-1306 assay. X.C., M.L., Y.C., Z.X., and C.H. helped with the experiments. X.Y., Y.Y., W.L., and Q.S. helped edit the manuscript.
Corresponding authors
Ethics declarations
Conflict of interest
The author declares no competing interests.
Additional information
Publisher’s note Springer Nature remains neutral with regard to jurisdictional claims in published maps and institutional affiliations.
Supplementary information
Rights and permissions
Open Access This article is licensed under a Creative Commons Attribution 4.0 International License, which permits use, sharing, adaptation, distribution and reproduction in any medium or format, as long as you give appropriate credit to the original author(s) and the source, provide a link to the Creative Commons license, and indicate if changes were made. The images or other third party material in this article are included in the article’s Creative Commons license, unless indicated otherwise in a credit line to the material. If material is not included in the article’s Creative Commons license and your intended use is not permitted by statutory regulation or exceeds the permitted use, you will need to obtain permission directly from the copyright holder. To view a copy of this license, visit http://creativecommons.org/licenses/by/4.0/.
About this article
Cite this article
Kuang, W., Jin, H., Yang, F. et al. ALKBH3-dependent m1A demethylation of Aurora A mRNA inhibits ciliogenesis. Cell Discov 8, 25 (2022). https://doi.org/10.1038/s41421-022-00385-3
Received:
Accepted:
Published:
Version of record:
DOI: https://doi.org/10.1038/s41421-022-00385-3
This article is cited by
-
Association between TRMT61B gene polymorphism and Wilms tumor susceptibility in Chinese children
BMC Cancer (2025)
-
BICD2 promotes ciliogenesis by facilitating CP110 removal from the mother centriole
EMBO Reports (2025)
-
m1A methylase TRMT6 promotes neuroblastoma development by demethylating SST mRNA in an m1A/YTHDF2-dependent manner
British Journal of Cancer (2025)
-
The diverse landscape of RNA modifications in cancer development and progression
Genes & Genomics (2025)
-
Writers, readers, and erasers RNA modifications and drug resistance in cancer
Molecular Cancer (2024)









