Fig. 3: Knockdown of ALKBH3 attenuates the stability and translation of Aurora A mRNA.
From: ALKBH3-dependent m1A demethylation of Aurora A mRNA inhibits ciliogenesis

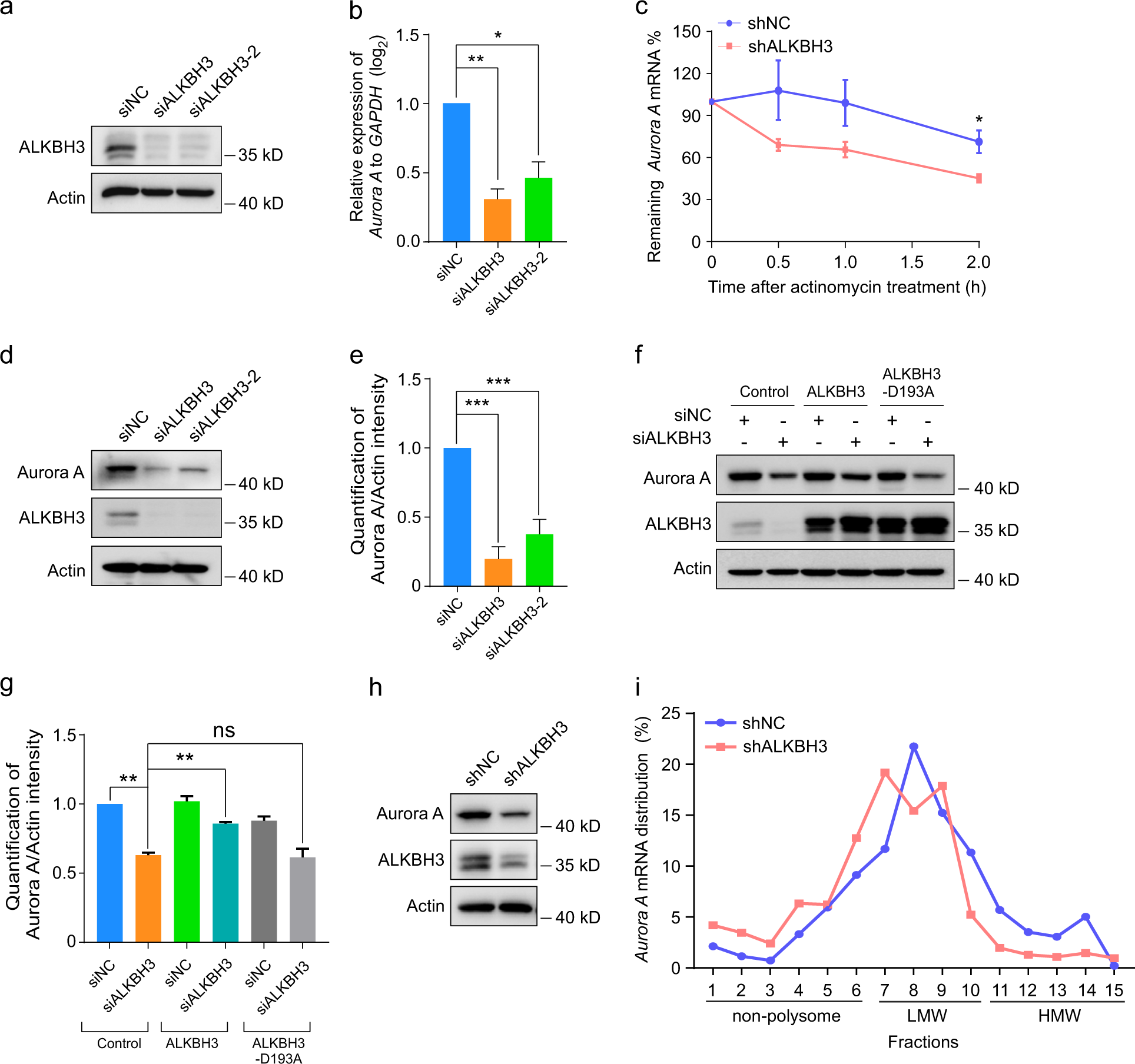
a Western blotting analysis of ALKBH3 in RPE-1 cells treated with the indicated siRNAs. Actin was used as a loading control. b Quantitative real-time PCR (qRT-PCR) analysis of Aurora A in RPE-1 cells transfected with the indicated siRNAs. GAPDH was served as an internal control. c Quantitative RT-PCR of Aurora A mRNA in ALKBH3-depleted and control cells treated with actinomycin D (5 μg/mL) at the indicated times. d–g Western blotting of Aurora A in RPE-1 cells transfected with the siRNAs or plasmids as shown. Actin, a loading control. The intensity of Aurora A was measured based on the normalization to Actin. h Western blotting analysis of ALKBH3 and Aurora A in RPE-1 cells infected with lentivirus carrying shRNA targeting ALKBH3. Actin was used as a loading control. NC, negative control. i Polysome profiling of Aurora A mRNA in cells infected with lentivirus carrying shRNA targeting ALKBH3 after sucrose gradient centrifugation. Data are shown as the means ± SD from at least three independent experiments. Student’s t-test; ns, not significant; *P < 0.05, **P < 0.01, ***P < 0.001.