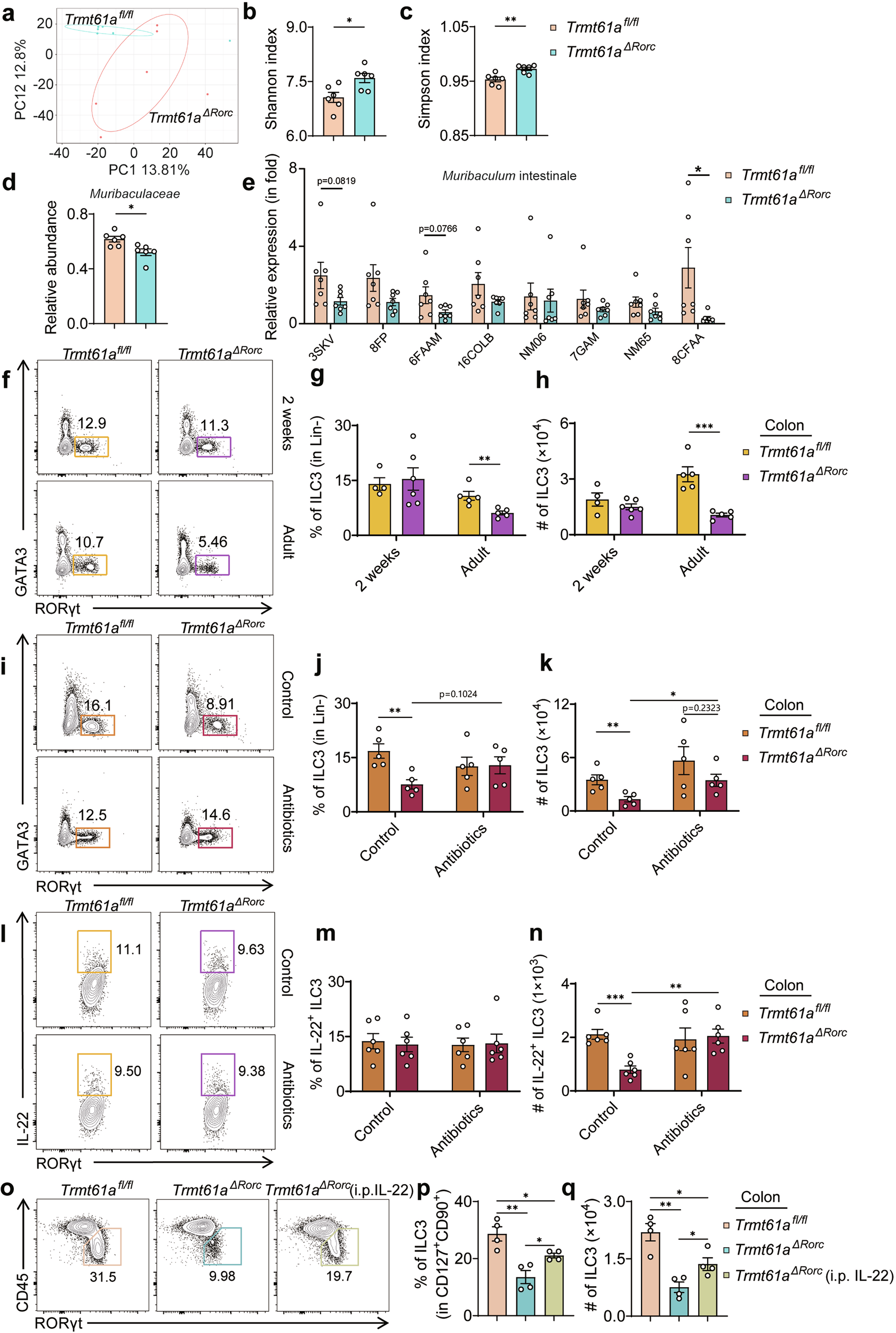
Fig. 3: Involvement of microbiota in the regulation of TRMT61A in ILC3s.
From: tRNA m1A modification is essential for gut homeostasis and function of group 3 innate lymphoid cells

a–d Fecal microbiota analysis of Trmt61afl/fl and Trmt61aΔRorc mice using 16S rRNA gene sequencing: principal coordinates analysis (PCA) depicting the overall microbial composition (a), Shannon-Wiener diversity index (Shannon index) of fecal samples (b), Simpson’s Diversity Index (Simpson index) of fecal samples (c), relative abundance of Muribaculaceae in fecal samples (d). n = 6 mice. e Fecal pellets were collected, and total bacterial DNA was extracted. Quantitative PCR was then performed for specific bacteria, with normalization against total bacterial DNA. n = 7 mice per group. f–h Analysis of ILC3 populations in colonic LPLs of 2- week-old and adult Trmt61afl/fl and Trmt61aΔRorc mice: representative flow cytometry plots (f), population frequencies of ILC3s (g), counts of ILC3s (h). n = 4 to 6 mice per group. i–k Effects of antibiotic treatment on ILC3 populations in colonic LPLs of Trmt61afl/fl and Trmt61aΔRorc mice, 2 months post-treatment: representative flow cytometry plots (i), population frequencies of ILC3s (j), counts of ILC3s (k). n = 5 mice per group. l–n Analysis of IL-22+ ILC3s in the colon of Trmt61afl/fl and Trmt61aΔRorc mice with or without antibiotic treatment: representative flow cytometry plots (l), population frequency of IL-22+ ILC3s (m), cell counts of IL-22+ ILC3s (n). n = 6 mice per group. o–q Analysis of ILC3 in the colon of Trmt61afl/fl mice, Trmt61aΔRorc mice, and Trmt61aΔRorc mice with intraperitoneal IL-22 administration: representative flow cytometry plots (o), population frequencies of ILC3s (p), counts of ILC3s (q). n = 4 mice per group. Data are presented as means ± SEM. *p < 0.05, **p < 0.01, ***p < 0.001.