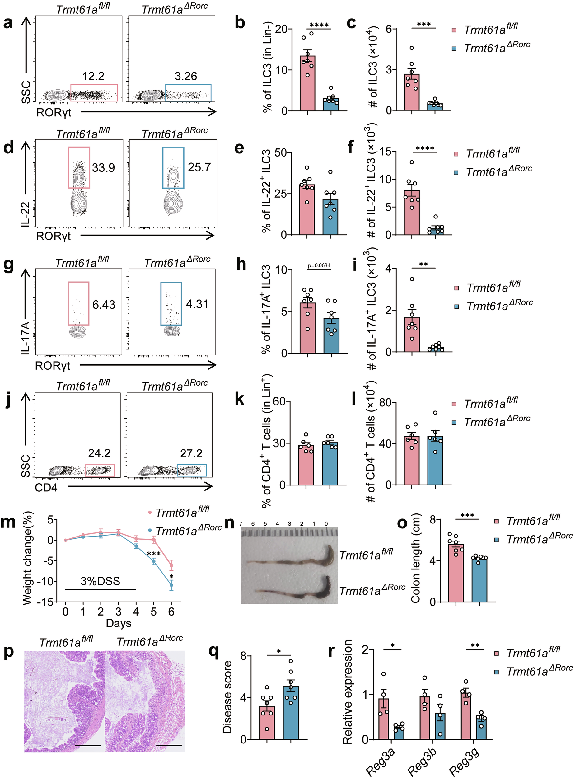
Fig. 4: TRMT61A-Mediated protection of ILC3s from acute intestinal damage and inflammation.
From: tRNA m1A modification is essential for gut homeostasis and function of group 3 innate lymphoid cells

Trmt61afl/fl and Trmt61aΔRorc mice were administered 3% dextran sulfate sodium (DSS) for 4 days, followed by regular drinking water for 2 days. Analyses were conducted on day 6 post-initiation of treatment. a–i Flow cytometry analysis: Representative flow cytometry plots showing total ILC3s (a), IL22+ ILC3s (d) and IL-17A+ ILC3s (g). Population frequencies of total ILC3s (b), IL-22+ ILC3s (e) and IL-17+ ILC3s (h). Counts of total ILC3s (c), IL-22+ ILC3s (f) and and IL-17A+ ILC3s (i) in colonic LPLs of treated mice. n = 7 mice per group. j–l CD4+ T Cells analysis in colonic LPLs: representative flow cytometry plots (j), population frequency (k), cell counts (l). n = 6 mice per group. m–q Morphological and histological assessments: body weight changes (m), representative photograph of the large intestine (n), measurements of colon length (o), representative images of colon sections (p), Scale bars represent 250 μm. Histology scores assessing tissue damage (q). n = 7 mice per group. r Gene Expression Analysis: real-time RT-PCR was used to analyze the expression of barrier function-related genes in intestinal epithelial cells. n = 4 mice per group. Data are pooled from two independent experiments, presented as means ± SEM. *p < 0.05, **p < 0.01, ***p < 0.001, ****p < 0.0001.