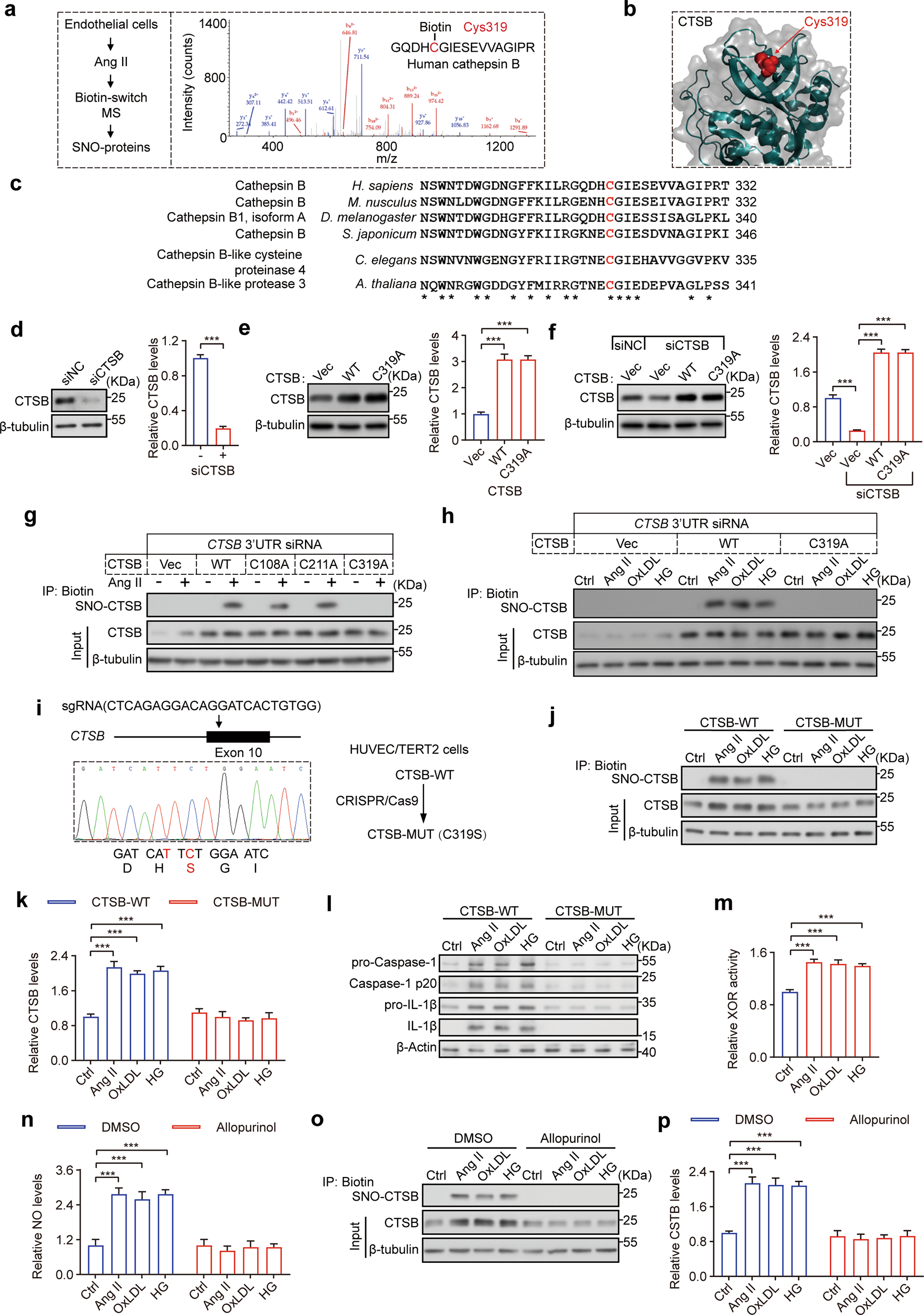
Fig. 1: S-nitrosylation of CTSB at a phylogenetically conserved cysteine.

a The irreversible biotinylation procedures and LC-MS/MS assay of CTSB S-nitrosylation. b 3D structure of CTSB showing the conserved S-nitrosylation (SNO) site Cys319 in red. c Site of S-nitrosylation in human CTSB is conserved. d Western blot analysis of CTSB protein levels in endothelial cells with CTSB 3’UTR-targeted siRNA (siCTSB) transfection. e Western blot analysis of CTSB protein levels in endothelial cells with indicated plasmids transfected. f Western blot analysis of CTSB protein levels in endothelial cells with siCTSB and indicated plasmids transfected. g Biotin switch and western blot analysis for S-nitrosylation of CTSB in endothelial cells with siCTSB and indicated plasmids transfected followed by Ang II treatment. h Biotin switch and western blot analysis for S-nitrosylation of CTSB in endothelial cells with siCTSB and indicated plasmids transfected after the treatment with three known stressors of endothelial cells, including Ang II, OxLDL and HG, respectively. i Schematic diagram for generating an endothelial cell line with the mutation of the cysteine site of NO modification (C319S) by CRISPR/Cas9 genome editing method using immortalized endothelial cell line (HUVEC/TERT2). j, k Biotin switch and western blot analysis of CTSB S-nitrosylation in endothelial cells with stressor treatment. l Western blot analysis of caspase-1 p20 and IL-1β in endothelial cells with stressor treatment. m ELISA analysis of XOR activity in endothelial cells with stressor treatment. n The Griess Reagent System was used to determine relative NO levels in endothelial cells after treatment with XOR inhibitor allopurinol followed by three stressors. o, p Biotin switch and immunoblot analysis of CTSB S-nitrosylation in endothelial cells after treatment with XOR inhibitor allopurinol followed by three stressors. For all graphs, data represent means ± SEM of three independent experiments. Statistical analyses were performed using Student’s t-test for d, one-way ANOVA for the rest. ***P < 0.001.