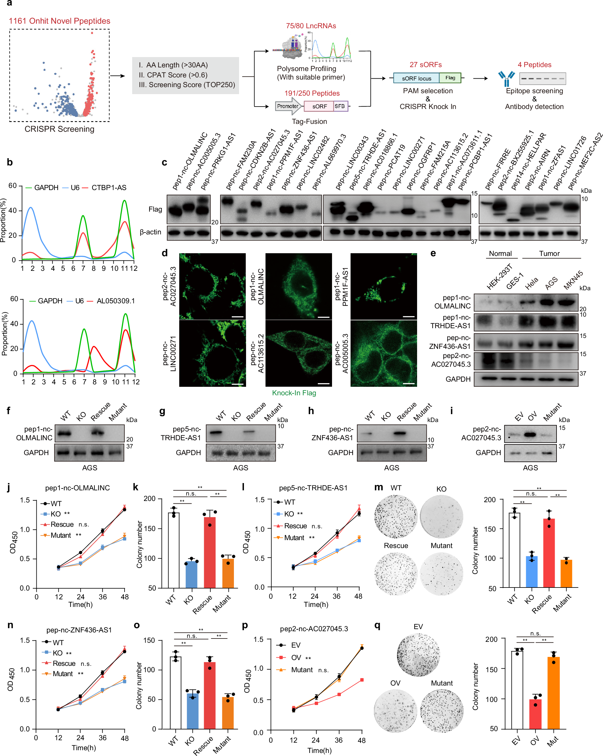
Fig. 3: Deep illustration of functional peptides identified by CRISPR screening.
From: Comprehensive discovery and functional characterization of the noncanonical proteome

a Schematic diagram of multiple molecular experimental assays for peptide validation. b Representative polysome profiling results of CTBP1-AS, AL050309.1, U6 and GAPDH in AGS cell lines. c Immunoblots of peptides (Flag-knockin) in AGS cells. d Peptides (Flag-knockin) in AGS cells were detected by immunofluorescence staining. e Immunoblots of pep1-nc-OLMALINC, pep5-nc-TRHDE-AS1, pep-nc-ZNF436-AS1, pep2-nc-AC027045.3 and GAPDH in HEK-293T, HeLa, GES-1, MKN45 and AGS cells. f Immunoblot analysis in the WT, pep1-nc-OLMALINC KO, pep1-nc-OLMALINC KO-WT ORF back-complemented (Rescue), pep1-nc-OLMALINC KO-start codon mutant ORF back-complemented (Mutant) AGS cells. g Immunoblot analysis in the WT, pep5-nc-TRHDE-AS1 KO, pep5-nc-TRHDE-AS1 KO-WT ORF back-complemented (Rescue), pep5-nc-TRHDE-AS1 KO-start codon mutant ORF back-complemented (Mutant) AGS cells. h Immunoblot analysis in the WT, pep-nc-ZNF436-AS1 KO, pep-nc-ZNF436-AS1 KO-WT ORF back-complemented (Rescue), pep-nc-ZNF436-AS1 KO-Start codon mutant ORF back-complemented (Mutant) AGS cells. i Immunoblot analysis in empty vector overexpression (EV), pep2-nc-AC027045.3 overexpression (OV), pep2-nc-AC027045.3-Start codon mutants-overexpression (Mutant) AGS cell lines. j Cell growth viability of WT, pep1-nc-OLMALINC KO, pep1-nc-OLMALINC KO-WT ORF back-complemented (Rescue), pep1-nc-OLMALINC KO-start codon mutant ORF back-complemented (Mutant) AGS cells determined using the MTT assay at the indicated time points. Data are presented as mean ± SEM. n = 3. Two-way ANOVA; **P < 0.01, ns, no significance. k Clone formation assay of WT, pep1-nc-OLMALINC KO, pep1-nc-OLMALINC KO-WT ORF back-complemented (Rescue), pep1-nc-OLMALINC KO-Start codon mutant ORF back-complemented (Mutant) AGS cells. Data are presented as means ± SEM. n = 3. One-way ANOVA followed by Tukey test; **P < 0.01, ns, no significance. l Cell growth viability of WT, pep5-nc-TRHDE-AS1 KO, pep5-nc-TRHDE-AS1 KO-WT ORF rescued (Rescue) or pep5-nc-TRHDE-AS1 KO-start codon mutant ORF rescued (Mutant) AGS cells determined using the MTT assay at the indicated time points. Data are presented as means ± SEM. n = 3. Two-way ANOVA; **P < 0.01, ns, no significance. m Clone formation assay of WT, pep5-nc-TRHDE-AS1 KO, pep5-nc-TRHDE-AS1 KO-WT ORF rescued (Rescue) or pep5-nc-TRHDE-AS1 KO-start codon mutant ORF rescued (Mutant) AGS cells. Data are presented as means ± SEM. n = 3. One-way ANOVA followed by Tukey test; **P < 0.01, ns, no significance. n Cell growth viability of WT, pep-nc-ZNF436-AS1 KO, pep-nc-ZNF436-AS1 KO-WT ORF back-complemented (Rescue), pep-nc-ZNF436-AS1 KO-start codon mutant ORF back-complemented (Mutant) AGS cells determined using the MTT assay at the indicated time points. Data are presented as means ± SEM. n = 3. Two-way ANOVA; **P < 0.01, ns, no significance. o Clone formation assay of WT, pep-nc-ZNF436-AS1 KO, pep-nc-ZNF436-AS1 KO-WT ORF back-complemented (Rescue), pep-nc-ZNF436-AS1 KO-start codon mutant ORF back-complemented (Mutant) AGS cells. Data are presented as means ± SEM. n = 3. One-way ANOVA followed by Tukey test; **P < 0.01, ns, no significance. p Cell growth viability of empty vector (EV), pep2-nc-AC027045.3-overexpression (OV) or pep2-nc-AC027045.3 start codon mutant-overexpression (Mutant) AGS cells determined using the MTT assay at the indicated time points. Data are presented as means ± SEM. n = 3. Two-way ANOVA; **P < 0.01, ns, no significance. q Clone formation assay of empty vector (EV), pep2-nc-AC027045.3-overexpression (OV) or pep2-nc-AC027045.3 start codon mutant-overexpression (Mutant) AGS cells. Data are presented as means ± SEM. n = 3. One-way ANOVA followed by Tukey test; **P < 0.01, ns, no significance.