Abstract
The systematic identification and functional characterization of noncanonical translation products, such as novel peptides, will facilitate the understanding of the human genome and provide new insights into cell biology. Here, we constructed a high-coverage peptide sequencing reference library with 11,668,944 open reading frames and employed an ultrafiltration tandem mass spectrometry assay to identify novel peptides. Through these methods, we discovered 8945 previously unannotated peptides from normal gastric tissues, gastric cancer tissues and cell lines, nearly half of which were derived from noncoding RNAs. Moreover, our CRISPR screening revealed that 1161 peptides are involved in tumor cell proliferation. The presence and physiological function of a subset of these peptides, selected based on screening scores, amino acid length, and various indicators, were verified through Flag-knockin and multiple other methods. To further characterize the potential regulatory mechanisms involved, we constructed a framework based on artificial intelligence structure prediction and peptide‒protein interaction network analysis for the top 100 candidates and revealed that these cancer-related peptides have diverse subcellular locations and participate in organelle-specific processes. Further investigation verified the interacting partners of pep1-nc-OLMALINC, pep5-nc-TRHDE-AS1, pep-nc-ZNF436-AS1 and pep2-nc-AC027045.3, and the functions of these peptides in mitochondrial complex assembly, energy metabolism, and cholesterol metabolism, respectively. We showed that pep5-nc-TRHDE-AS1 and pep2-nc-AC027045.3 had substantial impacts on tumor growth in xenograft models. Furthermore, the dysregulation of these four peptides is closely correlated with clinical prognosis. Taken together, our study provides a comprehensive characterization of the noncanonical proteome, and highlights critical roles of these previously unannotated peptides in cancer biology.
Similar content being viewed by others
Introduction
The sequencing of the human genome by the Human Genome Project has greatly contributed to a genome-wide understanding of complex biological processes.1 The annotation of protein-coding regions in the genome is an essential component of functional genomics and contributes to a deeper understanding of proteins.2 However, only approximately 1% of the genome is composed of protein-coding regions. The majority of the remaining genome consists of noncoding regions that produce abundant noncoding RNAs (ncRNAs), such as long noncoding RNAs (lncRNAs).3,4 Previous studies, including our own, reported that lncRNAs could modulate multiple cellular activities and cancer progression.5,6,7,8,9,10,11 In addition, lncRNA transcripts share polyadenylation and capping characteristics with mRNA transcripts.12 In recent years, a series of studies have shown that lncRNAs have the potential to encode novel peptides. For example, Anderson et al. reported that myoregulin (MLN), a peptide encoded by the lncRNA LINC00948, plays a key role in skeletal muscle physiological function,13 drawing attention to the identification and function investigation of the products encoded by individual short open reading frames (sORFs). There is mounting evidence that these individual sORF products play important roles in multiple cellular processes, including signaling regulation,14,15,16 metabolic homeostasis,17,18,19,20,21 RNA splicing and modification recognition,22,23 transcription and translation regulation,24,25 and the immune response.26,27 Their precise and limited expression is vital for normal physiological function, and deviations in their expression levels can lead to various issues, including impaired muscle function,13,14 obesity,17,18,28 inflammatory diseases,26,27 and cancer.15,16,20,22,23,24,25 Therefore, it is important to systematically identify and functionally characterize sORFs and novel peptides in the genome to gain new insights into the genome, cells, and specific diseases.
The process of identifying novel peptides and sORFs relies on technological advancements. Bioinformatics formed the foundation of the identification in the preliminary stages to predict novel peptides and sORFs. Cabili et al. discovered that highly conserved long intergenic noncoding RNA transcripts may be potential sources of sORFs by analyzing RNA-seq data.29 Various computational tools, such as coding-potential assessment tool (CPAT),30 have been developed, and specific peptides can be identified by computational prediction,31,32,33 providing a preliminary reference for spectrum matching in mass spectrometry (MS). Banfai et al. and Slavoff et al. successfully identified nearly 100 novel sORFs in human cell lines through the integration of RNA-seq and MS data34 or peptidomic strategies.35 This approach has evolved into a primary strategy for identifying novel peptides by MS, fortified by advancements such as non-ATG start codon identification36 and specific amino acid enrichment strategies.37 Additionally, novel peptides have been unintentionally discovered during conventional proteomics studies using database such as ProteomicsDB.2 Nevertheless, challenges associated with novel peptides, such as short sequences, low abundance, and the absence of comprehensive reference databases and targeting strategies, have constrained the identification of novel peptides; the number of identified peptides typically ranges from tens to hundreds, with few studies exceeding 1000 in large sample sizes.2
In light of the constrained precision of MS for the identification of novel peptides, the application of new technologies has emerged as a pivotal breakthrough. Ribo-seq, which employs PCR amplification and RNA-seq, has proven to be suitable for the identification of sORFs with low translational intensity, providing a vital technical support for systematical identification of sORFs.38,39 Zhang et al. completed the pioneering work of applying Ribo-seq to identify lncRNAs with translation potential on human chromosome 1,40 and Bazzni et al. further extended its utility for novel peptide discovery in zebrafish during embryogenesis.41 Modifications by Ingolia et al. have improved the precision of recognizing ribosome footprints outside the coding region,42 facilitating the determination of translation of uORFs (upstream ORFs), dORFs (downstream ORFs) and lncRNAs in human cell lines. A series of studies applied Ribo-Seq to a wide range of cell lines and the translation maps of them were systematically constructed.43,44,45,46,47,48,49 The large-scale identification of sORFs at the tissue level has also subsequently been achieved. Van Heesch et al. successfully mapped the translational landscape of the human heart by Ribo-seq and revealed a substantial number of lncRNAs with translational potential.47 Subsequent endeavors have concentrated on the efficient identification of sORFs while achieving high-throughput targeted functional characterization. Chen et al. successfully applied CRISPR technology to screen for functional novel peptides at the cell line level.48 Martinez et al. further carried out CRISPR screening in animal models and identified novel peptides with metabolic regulatory functions.28 The analysis of the properties of these peptides has been substantially advanced by the development of bioinformatics frameworks and molecular biology tools targeting novel peptides. Noteworthy examples include the evolutionary analysis framework for sORFs constructed by Sandmann et al.,50,51 the bioinformatics pipeline for sORF homolog detection by Patraquim et al.,52 and the MicroID tool for subcellular localization screening of novel peptides by Na et al.53
Owing to these technological strides, the field of novel peptidomics has experienced substantial advancements. Nevertheless, challenges persist. Ribo-seq relies on RNA-seq, and primarily detects RNA fragments during translation. While informative at the RNA level, it falls short in providing direct evidence of novel peptides at the proteomic level, which remains the gold standard for the identification of novel proteins. Although some studies have used MS in combination with other strategies, the number of identified peptides remains limited, and only a few hundred peptides can be identified in most cases.47,48,54 Besides, progress in the development of current MS strategies has been sluggish. While immunopeptidomics, a subtechnique of MS, has revealed a greater abundance of novel peptides with immunogenicity, their functions remain to be fully characterized,55,56,57 casting doubt on the authenticity of these peptides as functional peptides. The frontier lies in integrating identification, biological functional characterization, and physiological phenotyping. However, studies that successfully integrate these elements are still limited.
Gastric cancer, ranked as the fifth most prevalent cancer globally, is distinguished by its high heterogeneity and the absence of early diagnostic markers and targeted therapies.58,59 Recent genomic, transcriptomic, and proteomic studies have exposed the multi-omic characteristics of gastric cancer and identified new diagnostic and therapeutic targets.60,61,62,63 Despite these advancements, systematic studies of novel peptidomics in gastric cancer remain unexplored. Previous research has hinted at the potential applications of peptides, such as ProGRP, in managing gastric cancer.64 Systematic investigations into novel peptidomics could facilitate our understanding of gastric cancer, potentially offering fresh perspectives for diagnosis and treatment by exploring peptides with key regulatory functions.
In our study, we addressed the aforementioned challenges through several key advancements. First, we reassembled and mined the latest human transcriptome. This effort resulted in the creation of a reference database covering 11,668,944 potential sORFs. To address issues in identifying these peptides with their low abundance and short sequences, we employed an ultrafiltration tandem MS assay. By integrating these two techniques, we successfully identified 8945 previously unannotated novel peptides in human gastric cancer samples and cell lines, marking the largest number of novel peptides ever identified at the proteomic level. We further pinpointed 1161 candidate peptides that were closely associated with cell proliferation by CRISPR screening in AGS cells. Moreover, we used molecular biology techniques such as Flag-knockin to confirm the authenticity and biological importance of these functional peptides. Building upon this foundation, we established a peptide function prediction framework based on AlphaFold2 structure prediction and peptide‒protein interaction network construction. This framework revealed the diverse subcellular localizations of these peptides and their functional mechanisms, particularly those related to complex assembly and energy metabolism. Subsequent validation in xenograft tumor models and patient clinical samples demonstrated that the tested peptides regulated tumor growth in vivo and were strongly correlated with patient clinical prognosis. Our work represents a notable attempt at high-throughput peptidomics research, encompassing technological improvements, large-scale tissue-level identification, functional screening, phenotypic characterization, and clinical relevance studies. This collective effort highlights the importance of exploring and characterizing the novel peptidome as a promising approach for advancing tumor diagnostic and treatment strategies.
Results
Identification of novel peptides using bioinformatics analysis and ultrafiltration tandem MS
A key obstacle in the proteomic identification of novel peptides is the absence of a comprehensive, high-precision peptide sequencing reference library. To overcome this, we utilized human transcript data from Ensembl to reassemble the reference transcriptome and extract all potential ORFs that contain start/stop codons using Ribotricer.65 Since novel peptides are often short and derived from RNAs with noncanonical start codons,66,67 we filtered the extracted ORFs whose lengths < 250 amino acids and allowed any of ATG/CTG/GTG/TTG as start codons. This yielded 11,668,944 ORFs, which we designated as the reference library of novel peptide ORFs (RLNPORF) for the human genome. Compared to other peptide ORF reference library, RLNPORF includes a larger number of theoretical ORFs and more peptides can be detected using RLNPORF under the same search conditions68,69,70 (Supplementary information, Fig. S1a, b).
We employed liquid chromatography-tandem mass spectrometry (LC-MS/MS), the gold standard for novel peptide/protein identification, to experimentally validate novel peptide candidates from RLNPORF. Sample inputs included 6 pairs of cancer/paraneoplastic tissues, 5 normal gastric tissues, and AGS gastric cancer cell lines. Previous research has suggested that ultrafiltration may be more effective in enriching novel peptide signals while minimizing interference from high molecular weight conventional proteins.71,72,73 Following experimental validation, we identified the optimal treatment strategy: milled and lysed samples were sequentially processed through 30/10/3 kDa ultrafiltration tubes for 20 min (Supplementary information, Fig. S1c, d). The results were consistent across replicates, demonstrating that the strategy can be reliably employed for sample processing. MS spectra were mapped to RLNPORF peptide sequences, and any spectra matching multiple distinct peptides were discarded to ensure confident assignments. We identified 8945 peptides that were not yet included in UniProtKB_Reviewed database (Fig. 1a; Supplementary information, Fig. S1e and Tables S1, S2).
a Schematic overview of the peptide identification process. b Distribution of sORFs and genes on chromosomes (upper). The relative quantity relationships between sORF and gene (lower left), mRNA-derived sORF and mRNA gene (lower median), ncRNA-derived sORF and ncRNA gene (lower right) on each chromosome were shown. Each dot represents a chromosome. The correlations were characterized by the spearsman correlation coefficient. c Sunburst map of the genes grouped by the number of peptides they encode. d Sunburst map of sORFs grouped by the host transcript type of them. uORF: upstream ORFs; dORF: downstream ORFs. e Stacked bar plot for number and percentage of detected sORFs. f Start codon (ATG/CTG/GTG/TTG) usage of peptides in the RLNPORF vs those actually identified by MS. g Boxplot for coding potential score comparison of ORFs encoding classic proteins (included in Uniprot) and sORFs analyzed by CPAT. Data are presented as individual value and statistic analysis was performed using two-sided unpaired two-samples non-parametric Wilcoxon test, P < 2.2E−16. h Boxplot for conservation score comparison of ORFs encoding classic proteins (included in Uniprot) and sORFs analyzed by Phastcons. Data are presented as individual value and statistic analysis was performed using two-sided unpaired two-samples non-parametric Wilcoxon test, P < 2.2E−16. i Density map for amino acid length of sORF derived from ncRNA or mRNA. j Boxplot for conservation score comparison of sORFs derived from mRNA and ncRNA analyzed by Phastcons. Data are presented as individual value and statistic analysis was performed using two-sided unpaired two-samples non-parametric Wilcoxon test, P < 2.2E−16. k Boxplot for conservation score of sORFs < 100 aa derived from mRNA and ncRNA analyzed by Phastcons comparison. Data are presented as individual value and statistic analysis was performed using two-sided unpaired two-samples non-parametric Wilcoxon test, P < 2.2E−16. l Boxplot for conservation score comparison of sORFs > 100 aa and < 250 aa derived from mRNA and ncRNA analyzed by Phastcons. Data are presented as individual value and statistic analysis was performed using two-sided unpaired two-samples non-parametric Wilcoxon test, P < 2.2E−16.
Given the substantial number of peptides identified and their diverse originating gene types, we devised a standardized nomenclature system to effectively distinguish these peptides and access their genomic information. Each peptide is named using the format “pepNo.-Type-Gene”, where “No.” is a numbering order based on the genomic coordinates of the parent ORF, “Type” indicates the class of ORF it derives from (u: upstream ORF (uORF); alt: alternative ORF; d: downstream ORF (dORF); nc: ncRNA), and “Gene” is the gene/locus from which the peptide originates. If a gene encodes only one identified peptide, it is simply labeled as “pep” without numbering. In addition, each peptide receives a unique “ORF ID” that precisely specifies the genomic coordinates of its ORF on the parent transcript, including the transcript ID, ORF start coordinate, ORF stop coordinate, and ORF length in nucleotides. For example, “pep1-nc-KIAA0087” denotes the first peptide identified from the ncRNA KIAA0087 locus, with the ORF ID “ENST00000242109_26533546_26533680_135” indicating that it derives from the transcript ENST00000242109 with an ORF spanning genomic coordinates 26533546-26533680 and a length of 135 nucleotides.
In our peptide identification, 4097 (45.6%) peptides were supported by single peptide-spectrum match (PSM) and 4866 (54.4%) peptides were supported by at least two different PSMs (Supplementary information, Figs. S1f) and 2290 (25.6%) peptides were detected across different tissue/cell line samples (Supplementary information, Fig. S1g). Furthermore, analysis against an alternative human genome reference (CN1)74 matched 8823 of the identified sORFs (98.63% coverage), confirming the authenticity of these peptides at the transcriptome level (Supplementary information, Fig. S1h).
In summary, we have successfully implemented a proteomics strategy tailored for identifying peptides by leveraging an approximately 12 million entry reference library of potential ORFs combined with an ultrafiltration-based MS enrichment approach. This integration enabled the identification of nearly 9000 peptides across real-world sample types, representing a valuable resource for furthering our understanding of noncanonical translation products.
Bioinformatic characterization of the novel peptidome
To gain insights into the properties of these newly identified peptides, we performed bioinformatic analyses comparing them to known proteins from the conventional proteome.
We first examined the chromosomal distribution of genes encoding these peptides. Similar to “regular” genes, the novel peptide genes were most densely localized to chromosomes 17, 19, and 22 (Fig. 1b). The majority of genes produced only a single detected novel peptide, while a small subset generated multiple novel peptide products (Fig. 1c). Interestingly, of these newly identified peptides, 88.51% were translated from novel ORFs and 50.39% were derived from ncRNAs (Fig. 1d, e), suggesting a vastly underappreciated coding potential in the human genome.
Although there was no substantial preference for the four start codons (ATG/CTG/TTG/GTG) by peptides in the reference library, sequence analysis revealed that the identified peptides still showed a preference for the canonical ATG (34.12%) start codon (Fig. 1f). And the peptides we identified generally had lower CPAT75 scores and vertebrate conservation compared to known proteins included in Uniprot (Fig. 1g, h), which may explain why they evaded previous annotation efforts.
We further characterized the subset of peptides originating from ncRNAs. The peptides derived from ncRNAs were shorter than those from mRNAs, with most being less than 100 aa (Fig. 1i). The peptides derived from ncRNAs were comparable in length to uORF peptides (Supplementary information, Fig. S1i) but exhibited lower sequence conservation (Fig. 1j; Supplementary information, Fig. S1j). They exhibited lower conservation scores and coding probability than those derived from mRNAs, regardless of length. The difference in coding probability between these two groups is more pronounced for peptides < 100 aa (Fig. 1k, l; Supplementary information, Fig. S1k‒m). Importantly, a significant proportion of the novel peptide sequences matched known protein domains76 (Supplementary information, Fig. S1n), implying functional potential. Collectively, these findings reveal that ncRNAs can produce functional peptides that differ from conventional proteins in their sequence characteristics.
Finally, as these peptides were identified from gastric cancer-related tissues and cells, we assessed potential links between these peptides and gastric cancer pathogenesis by analyzing their host gene (6216) expression patterns. Strikingly, the expression of 994 (16.0%) novel peptide genes showed associations with histopathological features of gastric cancer: 795 (12.8%) with pathological stage, 797 (12.8%) with pathological subtype specificity, and 329 (5.3%) with chemotherapy resistance (Supplementary information, Fig. S2a‒d and Tables S3‒S6). These correlations suggest prominent roles for the newly identified peptides in regulating gastric cancer progression and disease states.
In summary, this integrated bioinformatic characterization highlights the unique properties of the newly uncovered peptidome, including peptide genomic origins, sequence traits, and potential functional impacts, particularly in gastric cancer pathogenesis. These findings set the stage for deeper mechanistic investigations into novel peptide biology and its therapeutic applications.
Evaluation of the roles of peptides in cancer cell proliferation via CRISPR screening
To complement the proteomic evidence, we employed a high-throughput CRISPR screening77 approach to directly evaluate the functional impacts of these peptides.
To avoid confounding effects of conventional protein isoforms, we focused on the 4507 lncRNA-derived and 88 uORF-derived peptides for a genome-scale CRISPR library design. As the design criteria, each putative peptide ORF should be able to be targeted by at least 4 single guide RNAs (sgRNAs), with an additional ≥ 2 sgRNAs targeting 1000 bp upstream of its ORF as host lncRNA knockout (KO) controls. This yielded a library of 27,113 sgRNAs covering 3094 peptides, along with 1041 non-targeting scramble sgRNAs and 344 sgRNAs against genes essential for cancer cell proliferation as controls. Pooled CRISPR KO screens were performed in the AGS gastric cancer cell line and phenotype score for each peptide was designated as the average log2fold change in abundance of sgRNAs targeting that peptide after 10 doublings (Fig. 2a).
a Schematic map of CRISPR screening process for peptides. b Density map depicting the absolute values of fold changes for sgRNAs targeting essential proteins, scrambled sequences, sORFs, and regions upstream of sORFs. c, d Jitter (c) and box (d) plots depicting the absolute values of fold changes for sgRNAs targeting essential protein, scramble sequence, sORFs and upstream of sORFs. e Point plot for the screening results of peptides. Red points indicate pro-proliferative peptides, green points indicated anti-proliferative peptides, and gray points indicated non-hit peptides. The criterion was defined as |log2fold change of sORFs body | > 1 and |log2fold change of sORFs upstream | < 1. f Statistic of overall detected peptides (8945), peptides designed for CRISPR screening (3094) and phenotypic peptides (1161). g A tally of on-hit peptides with specific genetic or biochemical properties. h Correlation between the absolute values of phenotype score and coding score of peptides analyzed by CPAT. The correlations were characterized by the spearsman correlation coefficient (left). Boxplot for coding potential score comparison of phenotypic and non-phenotypic peptides (right). Wilcoxon test; P < 2.2E−16. i Correlation between the absolute values of phenotype score and peptide amino acid length. The correlations were characterized by the spearsman correlation coefficient (left). Boxplot for peptide amino acid comparison of phenotypic and non-phenotypic peptides (right). Wilcoxon test; P < 2.2E−16. j Correlation between the absolute values of phenotype score and conservation score analyzed by Phastcons. The correlations were characterized by the spearsman correlation coefficient (left). Boxplot for conversation score comparison of phenotypic and non-phenotypic peptides (right). Wilcoxon test; P = 0.0047 E. k Upper: Manhattan map of the peptide genes associated histopathological feature of gastric cancer. Cutoff threshold of significantly changed genes was defined as |log2fold change | > 1 and adjusted P value < 0.05. Data were presented as individual log2fold change value. Lower: The number of peptide genes shared by different items. l Venn diagram showing peptides with high coding probability (CPAT > 0.7), domain mapped and association with drug resistance.
The fold change in sgRNA abundance differed significantly between the scramble, essential gene, peptide ORF, and host lncRNA KO groups, validating the feasibility of screening (Fig. 2b). Notably, sgRNAs directly targeting the peptide ORFs exhibited higher overall fold change in abundance and a greater proportion above the significance cutoff (log2|fold change | ≥ 1) compared to scramble sgRNA and sgRNA targeting upstream of the ORFs (Fig. 2c, d). This implicates specific regulatory roles for the peptides themselves beyond effects of their host lncRNAs. We also categorized the peptides by their phenotype scores: peptides with scores ≥ 1 were deemed anti-proliferative, while scores ≤ ‒1 indicated pro-proliferative properties. Using these classifications, we identified 1161 peptides with significant impacts on cell proliferation, with nearly 90% demonstrating a pro-proliferative phenotype (Fig. 2e, f; Supplementary information, Table S7). We analyzed the sequences of these peptides, identifying some with signal peptides or functional domains. Additionally, most are predicted to have high coding probability, although only a few exhibit sequence conservation across vertebrates (Fig. 2g).
Through further sequence comparison with RLNPORF, we noticed that there were 1280 predicted ORFs without MS evidence that were targeted by sgRNAs from the lncRNA KO control group (Supplementary information, Fig. S3a). Notably, the fold change in abundance of these sgRNAs was similar to that of scramble sgRNAs (Supplementary information, Fig. S3b, c), indicating that those predicted peptides without MS evidence were unverifiable at the functional proteome level. These findings further underscored the accuracy of our peptide MS identification strategy.
Furthermore, we analyzed the associations between phenotype scores of peptides and their genetic properties. Peptides that regulate tumor growth tend to have higher coding potential scores and be longer than those lacking phenotypes (Fig. 2h, i). Interestingly, peptides that regulated tumor growth exhibited lower sequence conservation, suggesting recent evolutionary origins (Fig. 2j). Additionally, peptides were derived from a total of 1071 genes. Among these, 170 (16.0%) of them were associated with histopathological features, 60 (5.6%) were associated with pathological stage, 65 (6.1%) were associated with subtype specificity, and 35 (3.3%) were associated with chemotherapy resistance in gastric cancer (Fig. 2k, l; Supplementary information, Fig. S3d‒f and Tables S8‒S11), pointing toward their pathogenic potential.
In summary, this unbiased CRISPR screening provided functional evidence for these peptides, uncovering that over 1000 peptides impact cancer cell proliferation. Integrated with the bioinformatic analyses, these results highlight promising candidates for more in-depth mechanistic studies into their biological functions and cancer relevance.
Verification of functional peptides identified by CRISPR screening
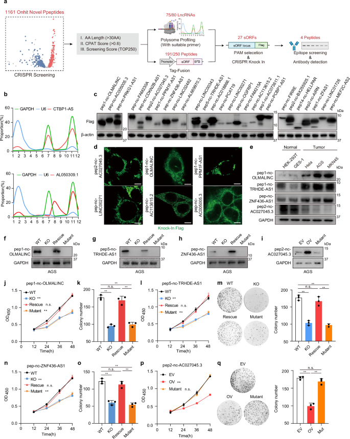
To further validate the CRISPR screening results, we selected 250 high-confidence novel peptide candidates (≥ 30 aa, CPAT score ≥ 0.6, top phenotype scores) for in-depth molecular characterization through various assays (Fig. 3a).
a Schematic diagram of multiple molecular experimental assays for peptide validation. b Representative polysome profiling results of CTBP1-AS, AL050309.1, U6 and GAPDH in AGS cell lines. c Immunoblots of peptides (Flag-knockin) in AGS cells. d Peptides (Flag-knockin) in AGS cells were detected by immunofluorescence staining. e Immunoblots of pep1-nc-OLMALINC, pep5-nc-TRHDE-AS1, pep-nc-ZNF436-AS1, pep2-nc-AC027045.3 and GAPDH in HEK-293T, HeLa, GES-1, MKN45 and AGS cells. f Immunoblot analysis in the WT, pep1-nc-OLMALINC KO, pep1-nc-OLMALINC KO-WT ORF back-complemented (Rescue), pep1-nc-OLMALINC KO-start codon mutant ORF back-complemented (Mutant) AGS cells. g Immunoblot analysis in the WT, pep5-nc-TRHDE-AS1 KO, pep5-nc-TRHDE-AS1 KO-WT ORF back-complemented (Rescue), pep5-nc-TRHDE-AS1 KO-start codon mutant ORF back-complemented (Mutant) AGS cells. h Immunoblot analysis in the WT, pep-nc-ZNF436-AS1 KO, pep-nc-ZNF436-AS1 KO-WT ORF back-complemented (Rescue), pep-nc-ZNF436-AS1 KO-Start codon mutant ORF back-complemented (Mutant) AGS cells. i Immunoblot analysis in empty vector overexpression (EV), pep2-nc-AC027045.3 overexpression (OV), pep2-nc-AC027045.3-Start codon mutants-overexpression (Mutant) AGS cell lines. j Cell growth viability of WT, pep1-nc-OLMALINC KO, pep1-nc-OLMALINC KO-WT ORF back-complemented (Rescue), pep1-nc-OLMALINC KO-start codon mutant ORF back-complemented (Mutant) AGS cells determined using the MTT assay at the indicated time points. Data are presented as mean ± SEM. n = 3. Two-way ANOVA; **P < 0.01, ns, no significance. k Clone formation assay of WT, pep1-nc-OLMALINC KO, pep1-nc-OLMALINC KO-WT ORF back-complemented (Rescue), pep1-nc-OLMALINC KO-Start codon mutant ORF back-complemented (Mutant) AGS cells. Data are presented as means ± SEM. n = 3. One-way ANOVA followed by Tukey test; **P < 0.01, ns, no significance. l Cell growth viability of WT, pep5-nc-TRHDE-AS1 KO, pep5-nc-TRHDE-AS1 KO-WT ORF rescued (Rescue) or pep5-nc-TRHDE-AS1 KO-start codon mutant ORF rescued (Mutant) AGS cells determined using the MTT assay at the indicated time points. Data are presented as means ± SEM. n = 3. Two-way ANOVA; **P < 0.01, ns, no significance. m Clone formation assay of WT, pep5-nc-TRHDE-AS1 KO, pep5-nc-TRHDE-AS1 KO-WT ORF rescued (Rescue) or pep5-nc-TRHDE-AS1 KO-start codon mutant ORF rescued (Mutant) AGS cells. Data are presented as means ± SEM. n = 3. One-way ANOVA followed by Tukey test; **P < 0.01, ns, no significance. n Cell growth viability of WT, pep-nc-ZNF436-AS1 KO, pep-nc-ZNF436-AS1 KO-WT ORF back-complemented (Rescue), pep-nc-ZNF436-AS1 KO-start codon mutant ORF back-complemented (Mutant) AGS cells determined using the MTT assay at the indicated time points. Data are presented as means ± SEM. n = 3. Two-way ANOVA; **P < 0.01, ns, no significance. o Clone formation assay of WT, pep-nc-ZNF436-AS1 KO, pep-nc-ZNF436-AS1 KO-WT ORF back-complemented (Rescue), pep-nc-ZNF436-AS1 KO-start codon mutant ORF back-complemented (Mutant) AGS cells. Data are presented as means ± SEM. n = 3. One-way ANOVA followed by Tukey test; **P < 0.01, ns, no significance. p Cell growth viability of empty vector (EV), pep2-nc-AC027045.3-overexpression (OV) or pep2-nc-AC027045.3 start codon mutant-overexpression (Mutant) AGS cells determined using the MTT assay at the indicated time points. Data are presented as means ± SEM. n = 3. Two-way ANOVA; **P < 0.01, ns, no significance. q Clone formation assay of empty vector (EV), pep2-nc-AC027045.3-overexpression (OV) or pep2-nc-AC027045.3 start codon mutant-overexpression (Mutant) AGS cells. Data are presented as means ± SEM. n = 3. One-way ANOVA followed by Tukey test; **P < 0.01, ns, no significance.
First, we tested the coding capacity of these candidates using peptide-SFB fusion constructs expressed in HEK-293T cells. Successful peptide expression was detected for 191 out of the 250 candidates (Supplementary information, Table S12). We selected 80 candidates with suitable qPCR primers from the top 100 scoring, along with some randomly selected on-hit candidates, to evaluate the translational efficiency of their host lncRNA transcripts via polysome profiling.78 Remarkably, 75 out of 80 lncRNAs were associated with actively translating high-molecular-weight polysomes, confirming their coding potential (Fig. 3b; Supplementary information, Table S13).
To examine endogenous peptide expression, we employed a CRISPR/Cas9-mediated knockin strategy79 to generate 27 cell lines with C-terminal Flag-only epitope tags fused to peptides (Supplementary information, Fig. S4a). All 27 tagged peptides were successfully detected at their expected molecular weights by western blot (Fig. 3c; Supplementary information, Table S14). Furthermore, immunofluorescence staining corroborated the expression of several peptides (Fig. 3d). These findings provided compelling evidence of their translation.
We further developed specific antibodies against 4 candidates with appropriate epitope (pep1-nc-OLMALINC, pep5-nc-TRHDE-AS1, pep-nc-ZNF436-AS1, pep2-nc-AC027045.3) for downstream studies. The abundance of these peptides varied between tumor and normal cells (Fig. 3e). The RNA levels of them also exhibited similar differences across cell lines (Supplementary information, Fig. S4b‒e), suggesting their potential roles in oncogenesis. For the 3 peptides that showed higher expression in tumor cells, we further generated peptide KO cell lines, along with cell lines with wild-type (WT) or start codon-mutated ORF re-expression to validate their role in tumor cell proliferation (Fig. 3f‒i). The pep1-nc-OLMALINC, pep5-nc-TRHDE-AS1 or pep-nc-ZNF436-AS1 KO cell lines showed a significant decrease in proliferation and clone formation. And the re-expression of the WT ORF, but not the start codon-mutant ORF, restored proliferation-related phenotypes (Fig. 3j‒o; Supplementary information, Fig. S4f, g). For pep2-nc-AC027045.3 that showed lower expression in tumor cells, we found that its overexpression inhibited cell proliferation (Fig. 3p, q). These results demonstrate that the observed functional impacts require translation of the specific peptides rather than effects of the host lncRNA transcripts.
Collectively, these multi-pronged validation experiments provide compelling evidence for the existence of these peptides and confirm the functional roles of four peptides as identified by the CRISPR screening.
Functional prediction of peptides via structure-based interactome mapping
While the CRISPR screening and validation experiments provided strong evidence for the functional impacts of these peptides, characterizing the working mechanisms for each individual peptide by wet experiment is inefficient given their large numbers. To predict their potential functional mechanisms, we employed a structure-based proteome-wide interaction mapping approach.
For the top 100 peptides with significant phenotypic effects identified from the CRISPR screening, comprising 90 pro-proliferative and 10 anti-proliferative peptides, we initially generated highly accurate structural models using AlphaFold2.80 Despite their short sequences, over 70% of these peptides attained a pLDDT score > 50 (Supplementary information, Fig. S5a and Table S15). These models were subsequently subjected to computational docking against the human proteome to identify their potential interacting proteins.81,82 To ensure the reliability of the docking results, we applied a threshold PRM score above 1.04 (compared to the regular value of 0.955)81 to refine the list of interacting proteins for each peptide. We then subsequently performed gene ontology (GO) enrichment analysis. To integrate the information regarding peptides, their interacting proteins, and associated GO terms, we employed a modular community segmentation algorithm. This facilitated the construction of a structure-based peptide‒protein interactome and functional network83,84 (Fig. 4a).
a Schematic diagram of the framework for peptide function prediction based on AI structural prediction and peptides‒protein interaction networks. b GO classification atlas for peptides based on predicted interaction protein. Candidates were assigned to six groups. The size of circles showed the degree of this node. c Comprehensive KEGG visualization using the Plotly-sunburst method. The KEGG classification is specific cellular processes, environmental information processing, genetic information processing, human diseases, metabolism, and organismal systems. d A circular histogram of representative process. Each histogram shows the distribution of GO enrichment. e A circular histogram of “Metabolism” process. Each histogram shows the distribution of KEGG enrichment. f Nightingale rose diagram visualization of the ‘binding’ function of each novel peptide. The color indicates the type of different combinations, and the radius of the arc indicates the number of related GO. g Pie bars show disaggregated information about the associated protein in each component of cell. The organelle of the pie chart is broken down into bars and further subdivided into nucleus, mitochondrion, lysosome, and Golgi apparatus. h Voronoi dendrogram visualization of organelle positions for peptides with specific localization. i Voronoi dendrogram visualization of the predicted interacting proteins of these peptides enriched by 6 specific KEGG items in Cellular Processes and Metabolism. j Visualization of pep1-nc-OLMALINC-NDUB1 (upper left), pep5-nc-TRHDE-AS1-FABP1 (upper right), pep-nc-ZNF436-AS1-PET100 (lower left) and pep2-nc-AC027045.3-STMP1 (lower right) binding by use of ClusPro molecular docking. Peptides in either complex are represented by lightpink “cartoon” structures, while protein receptors are represented by palegreen “cartoons”. The interaction residue label is displayed, and the specific measurement value of the polar contacts are represented in numerical form. k GO analyses of potential interacting protein of OLMALINC. l GO analyses of potential interacting protein of pep5-nc-TRHDE-AS1. m GO analyses of potential interacting protein of pep-nc-ZNF436-AS1. n GO analyses of potential interacting protein of pep2-nc-AC027045.3.
Upon classification and analysis of the GO terms linked to the majority of peptides in the network, we observed shared functional themes among these peptides. These peptides are involved in a variety of cellular biological activities and physiological processes85 (Fig. 4b, c; Supplementary information, Fig. S5b). Some peptides are closely associated with crucial biological processes such as the regulation of cellular metabolism, determination of cell fate, and stress responses (Fig. 4d; Supplementary information, Fig. S5c). A significant proportion of these peptides related to metabolic processes are specifically linked to energy metabolism (Fig. 4e), corroborating previous findings that many peptides are localized in mitochondria. Furthermore, it indicated that these peptides have the capacity to bind various types of molecules, including nucleic acids, lipids, and receptor proteins, thereby facilitating diverse functions and potentially participating in their transport processes (Fig. 4f; Supplementary information, Fig. S5d). Notably, the peptides frequently adopted scaffold-like conformations within cellular components, consistent with their generally short lengths (Fig. 4g). The peptides also exhibited diverse predicted subcellular localization patterns (Fig. 4h). Furthermore, the predicted interacting proteins of these peptides were involved in various metabolic processes such as oxidative phosphorylation, folate biosynthesis, and metabolite transport. This suggests that these peptides play a crucial role in cellular metabolism, corroborating the proliferation phenotypes observed using the CRISPR screening (Fig. 4i).
Focusing on the subset of peptides with successful validation (pep1-nc-OLMALINC, pep5-nc-TRHDE-AS1, pep-nc-ZNF436-AS1, pep2-nc-AC027045.3), the structure-based interactome analysis reinforced their positioning at key nodes within functional networks and associations with regulatory complexes (Supplementary information, Fig. S5e). Further detailed analysis was performed and these peptides were predicted to interact with organelle-localized proteins. Specifically, pep1-nc-OLMALINC, pep-nc-ZNF436-AS1 and pep2-nc-AC027045.3 were predicted to interact with mitochondrial protein NDUB1, PET100, and STMP1, respectively; pep5-nc-TRHDE-AS1 was predicted to interact with lysosomal protein FABP1 (Fig. 4j). Several interactions, including the representative predictions mentioned above, were further validated through Flag knockin peptide IP-MS analysis, thereby enhancing the credibility of this prediction framework (Supplementary information, Fig. S6a‒h and Table S16). Moreover, these peptides were predicted to be involved in organelle-related pathways: pep1-nc-OLMALINC was associated with the assembly of cytochrome c oxidase (Fig. 4k), pep5-nc-TRHDE-AS1 was implicated in fatty acid transport processes (Fig. 4l), pep-nc-ZNF436-AS1 was associated with the assembly of respiratory chain complex IV (Fig. 4m), and pep2-nc-AC027045.3 was associated with the assembly of cytochrome complex (Fig. 4n).
In summary, this integrative structure-based interactomics framework enabled systematic functional prediction for these peptides. The composite findings suggest their diverse roles as protein complex scaffolds and metabolic regulators. These insights pave the way for deeper mechanistic dissection of specific peptide functions and their pathogenic contributions.
Functional validation of organelle-localized peptides that regulate metabolism processes
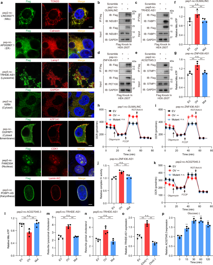
The structure-based interactome suggested specific subcellular localizations for 34 of the top 100 peptide candidates (Supplementary information, Table S17). To validate these predictions, we generated C-terminal Flag fusion constructs and performed immunofluorescence staining. Remarkably, 26 out of the 34 peptides exhibited localization patterns consistent with the predictions, distributed across various organelles and subcellular structures including lysosomes, mitochondria, endoplasmic reticulum, nuclei, and plasma membranes (Fig. 5a; Supplementary information, Table S17). Consistent with the abovementioned predictions of their functions, the four candidates of focused interest also exhibited specific localizations. pep1-nc-OLMALINC, pep-nc-ZNF436-AS1, pep2-nc-AC027045.3 were localized to mitochondria and pep5-nc-TRHDE-AS1 was localized to lysosomes (Fig. 5a; Supplementary information, Fig. S6i).
a Peptides (Flag) and specific cell organelles (mitochondria: TOM20; endoplasmic reticulum: Calnexin; lysosome: LAMP1; membrane: ATP1A1; cytosol: GAPDH; nucleus: CDK1; Karyotheca: Lamin A/C) in AGS cells were detected by immunofluorescence staining. Scale Bar: 10 μm. b Co-IP analysis of the interaction between pep1-nc-OLMALINC-Flag and NDUB1 in pep1-nc-OLMALINC-Flag knockin HEK-293T cell line. c Co-IP analysis of the interaction between pep5-nc-TRHDE-AS1-Flag and FABP1 in pep5-nc-TRHDE-AS1-Flag knockin HEK-293T cell line. d Co-IP analysis of the interaction between pep-nc-ZNF436-AS1-Flag and PET100 in pep-nc-ZNF436-AS1-Flag knockin HEK-293T cell line. e Co-IP analysis of the interaction between pep2-nc-AC027045.3-Flag and STMP1 in pep2-nc-AC027045.3-Flag knockin HEK-293T cell line. f Relative mitochondrial ATP production was detected. Empty vector overexpression (EV), pep1-nc-OLMALINC overexpression (OV), start codon mutant pep1-nc-OLMALINC overexpression (Mutant) AGS cells were treated with recording buffer (with 5 mM 2-DG and 5 mM pyruvate) to determine ATP generation during mitochondrial ATP synthesis. One-way ANOVA followed by Tukey test; **P < 0.01, ns, no significance. g Relative mitochondrial ATP production was detected. Empty vector overexpression (EV), pep-nc-ZNF436-AS1 overexpression (OV), start codon mutant pep-nc-ZNF436-AS1 overexpression (Mutant) AGS cells were treated with recording buffer (with 5 mM 2-DG and 5 mM pyruvate) to determine ATP generation under mitochondrial ATP synthesis. One-way ANOVA followed by Tukey test; **P < 0.01, ns, no significance. h OCR profile was monitored in empty vector overexpression (EV), pep-nc-ZNF436-AS1 overexpression (OV), start codon mutant pep-nc-ZNF436-AS1 overexpression (Mutant) AGS cells with a Seahorse XF24 analyzer. The metabolic inhibitors were injected at different time points as indicated. Two-way ANOVA; **P < 0.01, ns, no significance. i OCR profile was monitored in empty vector overexpression (EV), pep1-nc-OLMALINC overexpression (OV), start codon mutant pep1-nc-OLMALINC overexpression (Mutant) AGS cells with a Seahorse XF24 analyzer. The metabolic inhibitors were injected at different time points as indicated. Two-way ANOVA; **P < 0.01, ns, no significance. j Relative complex IV activity was detected in empty vector overexpression (EV), pep-nc-ZNF436-AS1 overexpression (OV), start codon mutant pep-nc-ZNF436-AS1 overexpression (Mutant) AGS cells. One-way ANOVA followed by Tukey test; **P < 0.01, ns, no significance. k OCR profile was monitored in empty vector overexpression (EV), pep2-nc-AC027045.3 overexpression (OV), start codon mutant pep2-nc-AC027045.3 overexpression (Mutant) AGS cells with a Seahorse XF24 analyzer. The metabolic inhibitors were injected at different time points as indicated. Two-way ANOVA; **P < 0.01, ns, no significance. l Relative mitochondrial ATP production was detected. Empty vector overexpression (EV), pep2-nc-AC027045.3 overexpression (OV), start codon mutant pep2-nc-AC027045.3 overexpression (Mutant) AGS cells were treated with recording buffer (with 5 mM 2-DG and 5 mM pyruvate) to determine ATP generation under mitochondrial ATP synthesis. One-way ANOVA followed by Tukey test; **P < 0.01, ns, no significance. m Lysosomal cholesterol was detected in empty vector overexpression (EV), pep5-nc-TRHDE-AS1 overexpression (OV), start codon mutant pep5-nc-TRHDE-AS1 overexpression (Mutant) AGS cells. One-way ANOVA followed by Tukey test; **P < 0.01, ns, no significance. n Cellular cholesterol was detected in empty vector overexpression (EV), pep5-nc-TRHDE-AS1 overexpression (OV), start codon mutant pep5-nc-TRHDE-AS1 overexpression (Mutant) AGS cells. One-way ANOVA followed by Tukey test; **P < 0.01, ns, no significance. o Cellular TRHDE-AS1 expression levels under cholesterol stimulation (chol+) (50 μM, 2 h) and cholesterol deficiency (chol–) (0.5% methyl-β-cyclodextrin, 3 h) were detected in AGS cells. One-way ANOVA followed by Tukey test; **P < 0.01, ns, no significance. p Cellular AC027045.3 expression levels under glucose deficiency time gradient (0–120 min) treatment were detected in AGS cells. One-way ANOVA followed by Tukey test; **P < 0.01, ns, no significance.
Further, we sought to validate the possible functional mechanisms of these four peptides suggested by the interactome and functional network analysis. We validated key protein interactions predicted for these peptides using a peptide-Flag knockin cell line in vivo, along with purified recombinant peptides and proteins in vitro (Supplementary information, Fig. S6j): pep1-nc-OLMALINC with NDUB1 (Fig. 5b; Supplementary information, Fig. S6k), pep5-nc-TRHDE-AS1 with FABP1 (Fig. 5c; Supplementary information, Fig. S6l), pep-nc-ZNF436-AS1 with PET100 (Fig. 5d; Supplementary information, Fig. S6m), and pep2-nc-AC027045.3 with STMP1 (Fig. 5e; Supplementary information, Fig. S6n). Functional assays further corroborated the peptides’ roles in regulating their predicted pathways. pep1-nc-OLMALINC and pep-nc-ZNF436-AS1 promoted mitochondrial ATP production (Fig. 5f, g), oxygen consumption (Fig. 5h, i), and complex activities (Fig. 5j), while pep2-nc-AC027045.3 inhibited these processes (Fig. 5k, l). Notably, these metabolic phenotypes depended on the peptide rather than host lncRNA transcripts. For pep5-nc-TRHDE-AS1, its lysosomal localization and interaction with FABP1 enhanced cholesterol metabolism, manifested by increased lysosomal and cellular cholesterol levels in pep5-nc-TRHDE-AS1 overexpressing AGS cell lines (Fig. 5m, n). Furthermore, TRHDE-AS1 expression levels increased upon cholesterol supplementation but decreased with cholesterol depletion (Fig. 5o), while AC027045.3 showed time-dependent upregulation following glucose starvation (Fig. 5p). These regulatory dynamics suggest that they exhibited metabolite-responsive expression patterns.
The important functions exhibited by these peptides have intrigued us to understand where they fit into the evolutionary process. We examined cross-species sequence conservation of the peptide-coding genomic loci. These peptides are not conserved among vertebrates. For example, the C-terminus of pep5-nc-TRHDE-AS1 is absent in almost all species except Homo sapiens, while the N-terminus of pep1-nc-OLMALINC is fully present only in primates (Supplementary information, Fig. S7a‒d). Interestingly, these peptides are highly conserved in species closely related to Homo sapiens (Supplementary information, Fig. S7e‒h), indicating relatively recent origins.
In summary, through an integrated multi-pronged approach, we have characterized key regulatory roles and mechanisms for a subset of newly identified peptides in this work. These peptides impact fundamental metabolic processes by interacting with organelle-located protein partners and dynamically responding to metabolic cues. These findings demonstrate that certain peptides are important metabolic regulators with origins tied to recent anthropoid evolution.
In vivo functional characterization and clinical relevance of peptides in gastric cancer
After elucidating the cellular functions of these peptides, we investigated their pathophysiological importance using in vivo xenograft models focusing on the representative oncogenic pep5-nc-TRHDE-AS1 and tumor-suppressive pep2-nc-AC027045.3. Strikingly, KO of pep5-nc-TRHDE-AS1 or overexpression of pep2-nc-AC027045.3 potently inhibited tumor growth in BALB/c nude mice (Fig. 6a‒c, f‒h). Immunohistochemical analyses revealed a negative correlation between the levels of pep2-nc-AC027045.3 and the intensity of proliferation markers Ki67 and CD31, whereas the levels of pep5-nc-TRHDE-AS1 correlated positively with the intensity of these two markers (Fig. 6d, i; Supplementary information, Fig. S8a, b). Furthermore, mice with pep2-nc-AC027045.3 overexpression or pep5-nc-TRHDE-AS1 deficiency exhibited prolonged survival (Fig. 6e, j). Collectively, these in vivo data demonstrate pathophysiological importance of these peptides in regulating tumor malignancy.
a Xenograft mouse model established using WT, pep5-nc-TRHDE-AS1 KO, pep5-nc-TRHDE-AS1 KO-WT ORF back-complemented (Rescue) or pep5-nc-TRHDE-AS1 KO-start codon mutant ORF back-complemented (Mutant) AGS cells in BALB/c nude mice (n = 5 mice per group). In vivo generated tumors are depicted. b Analysis of WT, pep5-nc-TRHDE-AS1 KO, pep5-nc-TRHDE-AS1 KO-WT ORF back-complemented (Rescue) or pep5-nc-TRHDE-AS1 KO-start codon mutant ORF back-complemented (Mutant) AGS cell tumor growth and volume in the xenograft Balb/c nude mouse model. Data are presented as means ± SEM of n = 5 mice per group. Two-way ANOVA; **P < 0.01, ns, no significance. c Analysis of WT, pep5-nc-TRHDE-AS1 KO, pep5-nc-TRHDE-AS1 KO-WT ORF back-complemented (Rescue) or pep5-nc-TRHDE-AS1 KO-start codon mutant ORF back-complemented (Mutant) AGS cells tumor weight in the xenograft mouse model. Data are presented as means ± SEM of n = 5 mice per group. One-way ANOVA followed by Tukey test; **P < 0.01, ns, no significance. d The relative intensities of Ki67 in indicated immunohistochemistry (IHC) staining of WT, pep5-nc-TRHDE-AS1 KO, pep5-nc-TRHDE-AS1 KO-WT ORF back-complemented (Rescue) or pep5-nc-TRHDE-AS1 KO-start codon mutant ORF back-complemented (Mutant) AGS cells were quantified by ImageJ. Data are presented as means values ± SD from n = 5 xenograft tumor samples per group. One-way ANOVA followed by Tukey test; **P < 0.01, ns, no significance. e Survival in the mice with WT, pep5-nc-TRHDE-AS1 KO, pep5-nc-TRHDE-AS1 KO-WT ORF back-complemented (Rescue) or pep5-nc-TRHDE-AS1 KO-start codon mutant ORF back-complemented (Mutant) AGS cells injected. n = 8 mice per group. Log-rank test; *P < 0.05, ns, no significance. f Xenograft mouse model established using empty vector (EV), pep2-nc-AC027045.3-overexpression (OV) or pep2-nc-AC027045.3 start codon mutant-overexpression (Mutant) AGS cells in BALB/c nude mice (n = 5 mice per group). In vivo generated tumors are depicted. g Analysis of empty vector (EV), pep2-nc-AC027045.3-overexpression (OV) or pep2-nc-AC027045.3 start codon mutant-overexpression (Mutant) AGS cell tumor growth and volume in the xenograft Balb/c nude mouse model. Data are presented as means ± SEM of n = 5 mice per group. Two-way ANOVA; **P < 0.01, ns, no significance. h Analysis of empty vector (EV), pep2-nc-AC027045.3-overexpression (OV) or pep2-nc-AC027045.3 start codon mutant-overexpression (Mutant) AGS cell tumor weight in the xenograft mouse model. Data are presented as means ± SEM of n = 5 mice per group. One-way ANOVA followed by Tukey test; **P < 0.01, ns, no significance. i The relative intensities of Ki67 in indicated IHC staining of empty vector (EV), pep2-nc-AC027045.3-overexpression (OV) or pep2-nc-AC027045.3 start codon mutant-overexpression (Mutant) AGS cells were quantified by ImageJ. Data are presented as means ± SD from n = 5 xenograft tumor samples per group. One-way ANOVA followed by Tukey test; **P < 0.01, ns, no significance. j Survival in the mice with empty vector (EV), pep2-nc-AC027045.3-overexpression (OV) or pep2-nc-AC027045.3 start codon mutant-overexpression (Mutant) AGS cells injected. n = 8 mice per group. Log-rank test; *P < 0.05, ns, no significance. k The relative RNA levels of OLMALINC in the tumor are normalized to paired non-tumor tissue as differential expression values (T/N), Wilcoxon matched-pairs signed rank test; ***P < 0.001. l The relative RNA levels of TRHDE-AS1 in the tumor are normalized to paired non-tumor tissue as differential expression values (T/N), Wilcoxon matched-pairs signed rank test; ***P < 0.001. m The relative RNA levels of ZNF436-AS1 in the tumor are normalized to paired non-tumor tissue as differential expression values (T/N), Wilcoxon matched-pairs signed rank test; ***P < 0.001. n The relative RNA levels of AC027045.3 in the tumor are normalized to paired non-tumor tissue as differential expression values (T/N), Wilcoxon matched-pairs signed rank test; ***P < 0.001. o Kaplan-Meier analysis of the overall survival curve for gastric cancer patients (Second Affiliated Hospital, School of Medicine Zhejiang University cohorts; n = 80) with low or high OLMALINC RNA level. The RNA levels were detected using qRT-PCR relative to GAPDH. Kaplan-Meier analysis along with the log-rank test. p Kaplan-Meier analysis of the overall survival curve for gastric cancer patients (Second Affiliated Hospital, School of Medicine Zhejiang University cohorts; n = 80) with low or high TRHDE-AS1 RNA level. The RNA levels were detected using qRT-PCR relative to GAPDH. Kaplan-Meier analysis along with the log-rank test. q Kaplan-Meier analysis of the overall survival curve for gastric cancer patients (Second Affiliated Hospital, School of Medicine Zhejiang University cohorts; n = 80) with low or high ZNF436-AS1 RNA level. The RNA levels were detected using qRT-PCR relative to GAPDH. Kaplan-Meier analysis along with the log-rank test. r Kaplan-Meier analysis of the overall survival curve for gastric cancer patients (Second Affiliated Hospital, School of Medicine Zhejiang University cohorts; n = 80) with low or high AC027045.3 RNA level. The RNA levels were detected using qRT-PCR relative to GAPDH. Kaplan-Meier analysis along with the log-rank test. s The expressions of pep1-nc-OLMALINC in 72 primary human gastric cancer specimens (The Second Affiliated Hospital of Zhejiang University cohorts), detected using the IHC assay. Images of three representative cases (three tumor and paired non-tumor tissues) are shown. Scale bar: 100 µm. t The expressions of pep5-nc-TRHDE-AS1 in 72 primary human gastric cancer specimens (The Second Affiliated Hospital of Zhejiang University cohorts), detected using the IHC assay. Images of three representative cases (three tumor and paired non-tumor tissues) are shown. Scale bar: 100 µm. u The expressions of pep-nc-ZNF436-AS1 in 72 primary human gastric cancer specimens (The Second Affiliated Hospital of Zhejiang University cohorts), detected using the IHC assay. Images of three representative cases (three tumor and paired non-tumor tissues). Scale bar: 100 µm. v The expressions of pep2-nc-AC027045.3 in 72 primary human gastric cancer specimens (The Second Affiliated Hospital of Zhejiang University cohorts), detected using the IHC assay. Images of three representative cases (three tumor and paired non-tumor tissues) are shown. Scale bar: 100 µm. w Diagram of Novel Peptidomics.
To further assess their clinical relevance, we evaluated the expression of their host genes (OLMALINC, TRHDE-AS1, ZNF436-AS1, AC027045.3) in matched tumor/normal tissues from gastric cancer patients by RT-qPCR. Consistent with cellular phenotypes, the expression of OLMALINC, TRHDE-AS1 and ZNF436-AS1 was significantly upregulated in tumors (Fig. 6k‒m), while AC027045.3 expressed higher in normal tissues (Fig. 6n). Stratifying patients by median expression levels, survival analysis revealed that high OLMALINC/TRHDE-AS1/ZNF436-AS1 or low AC027045.3 expression correlated with poorer prognosis (Fig. 6o‒r), in line with previous reports linking elevated TRHDE-AS1 expression to poor gastric cancer outcomes.86
Immunohistochemistry confirmed higher peptide abundances of pep1-nc-OLMALINC, pep5-nc-TRHDE-AS1 and pep-nc-ZNF436-AS1 in tumors compared to matched normal samples, while pep2-nc-AC027045.3 exhibited the converse pattern (Fig. 6s‒v). These concordant RNA and protein level differences between malignant and non-malignant states further nominate these peptides as potential cancer biomarkers.
Further, we hypothesized that these endogenously produced peptides might serve as biocompatible agents suitable for drug development. We validated proliferative regulatory effects for two peptides, pep2-nc-SNHG14 and pep-nc-AL365361.1, on AGS cells through in vitro synthesis and administration, with suitable EC50/IC50 values for drug development (Supplementary information, Fig. S8c‒f).
In summary, through in vivo tumor models and clinical analyses, we demonstrate the profound physiological impacts of specific peptides in modulating cancer pathogenesis. These findings hold considerable promise for therapeutic peptide applications.
Discussion
The discovery and functional annotation of novel peptides are pivotal frontiers in proteomics and genomics.3,39 Technological constraints have impeded the identification of the coding products of certain transcripts, particularly those of ncRNAs. In our study, the advent of an ultrafiltration-based tandem MS strategy circumvented the limitations imposed by conventional protein interference, achieving high-precision discovery of 8945 novel noncanonical peptides from human gastric cancer-related samples.
Our CRISPR screening has identified 1161 peptide candidates that influenced AGS cell proliferation. Notably, the majority of these peptides appear to function as pro-proliferative regulators, consistent with prior research,48 which align with the proliferative nature of cancer cells. However, it is important to recognize that potential false negatives due to discrepancies between gastric cancer tissues and AGS cell lines may lead to an underestimation of the functional peptides. Consequently, broadening the scope of screening conditions and models, including in vivo tumor metastasis assays, could unveil a more detailed functional landscape of these peptides.
Consistent with recent findings, the majority of the novel peptides are evolutionarily young,50 underscoring their evolutionary significance and potential roles in cellular function, especially in the complex assembly processes of higher organisms. Notably, a significant fraction of the novel peptides localize to mitochondria, as supported by our findings and previous studies.17,21,27,47,87,88 Their evolutionary attributes and mitochondrial localization may reflect the increased metabolic and proliferative demands of higher organisms. Further research is necessary to advance our understanding of the genetic and cellular properties of these peptides.
Our studies highlight a series of peptides with regulatory roles in gastric cancer cell proliferation, with a subset validated in animal models and clinical samples, underscoring their potential as biomarkers. Particularly, peptides expressed specifically in tumors tissues could be of diagnostic significance. However, the direct identification of these peptides by MS is challenging due to their low abundance and short lengths. Integrating transcriptomic, translatomic, and proteomic analyses may overcome these challenges.38
Furthermore, the endogenously produced short peptides with antitumor properties are promising candidates for therapeutic development. For instance, our study indicated that pep2-nc-SNHG14, an 18-aa peptide, emerges as a potential drug development candidate. Moreover, our MS assay identified more than 700 peptides with fewer than 20 aa that fulfill the criteria for short-sequence endogenous peptides with drug discovery potential. Comprehensive functional analyses of these peptides and subsequent refinements of peptides and delivery systems are required to pave the way for these peptides to become valuable pharmaceutical assets.
The field of “cryptic peptidomics” is expanding rapidly (Fig. 6w). However, previous studies have shown minimal overlap in identified peptides, suggesting a largely unexplored proteome. Our study has likely revealed only a fraction of the novel human peptidome. It is also noteworthy that 4097 peptides we identified are supported by a single PSM. The existence of these peptides identified by our MS analysis needs a more rigorous validation. Consequently, we have uploaded their annotated spectra to the public database for review by the scientific community (see Data Availability). While some of these peptides have been validated in our studies through functional proteomics or molecular biology approaches, a significant portion remains to be systematically validated. Additionally, this study has focused exclusively on gastric cancer, uncovering only a small portion of the novel peptidome. A significant majority of this peptidome still requires thorough investigation. This immense undertaking stresses the need for a collective effort to aggregate and integrate data from other novel peptide or proteomic research. In support of this, we established the Human Novel Peptides Atlas Database (http://hmpa.zju.edu.cn/), a regularly updated repository for novel peptide research. This aims to compile a complete dataset of novel peptides, providing a valuable resource for researchers and enhancing our understanding of the human peptidome.
Contact for reagent and resource sharing
Further requests for information, resources and reagents should be directed to and will be replied by the corresponding authors, Aifu Lin (linaifu@zju.edu.cn) and Tianhua Zhou (tzhou@zju.edu.cn).
Materials and methods
Cell lines
The human embryonic kidney cell line HEK293T (RRID: CVCL_0063), the human gastric cancer cell line AGS (RRID: CVCL_0139), the human gastric cancer cell line MKN45 (RRID: CVCL_0434), the human papillomavirus-related endocervical adenocarcinoma cell line HeLa (RRID: CVCL_0030) and human gastric mucosal epithelial cells GES-1 (RRID: CVCL_EQ22) were purchased from the National Collection of Authenticated Cell Cultures (China). All cells were negatively tested for mycoplasma contamination and authenticated based on short tandem repeat fingerprinting before use.
Mice
All animal experiments were performed by a protocol approved by the Institutional Animal Care and Use Committee. Care of experimental animals followed guidelines and was approved by the Laboratory Animal Committee of Zhejiang University. Female nude mice (Balb/c strain; 4–6 weeks old) were purchased from the Shanghai Laboratory Animals Center and used in the xenograft mouse model assay. Animals were housed in a pathogen-free barrier environment (around 20 °C with 40% humidity and 12-h dark/light cycle) throughout the study. Mice were fed a normal chow diet and water with ad libitum feeding.
Tissue samples
Fresh gastric cancer and normal tissues for mircopeptide MS-detection were obtained from the Second Affiliated Hospital, School of Medicine, Zhejiang University. All samples were collected from patients with informed consent, and all related procedures were performed with the approval of the internal review and ethics boards of the Second Affiliated Hospital, School of Medicine, Zhejiang University.
Another 90 patients with complete clinicopathologic characteristics and follow-up data who underwent surgery at the Second Affiliated Hospital, School of Medicine, Zhejiang University, and were histologically diagnosed with GC, were enrolled. Histological cancer types were evaluated by two independent pathologists by the TNM staging guide (2016) released by The American Joint Committee on Cancer (AJCC). Tissue microarrays were made by paraffin-embedded consecutive sections. We performed IHC staining for 72 of 90 tissues with complete tissue form for the following analysis. All patients were provided with informed written consents for obtaining study specimens. Experiments were approved by the Ethics Committee of the Second Affiliated Hospital, School of Medicine Zhejiang University. Detailed clinical information is listed in Supplementary information, Table S19.
Cloning procedures
The full-length sORF was cloned from HEK293T or AGS cDNA by PCR. All eukaryotic overexpression genes were cloned into a pcDNA3.1-Flag empty vector or PLVX-SFB empty vector using ClonExpress II One Step Cloning Kit (Vazyme).
Putative sORF database (RLNPORF) construction
To construct the preliminary sORF database, we utilized the prepare-orfs tool from the Ribotricer software suite (https://github.com/smithlabcode/ribotricer). This tool facilitated the extraction of potential open reading frames (ORFs) from the raw fasta files and GTF annotation files. The construction process involved the following parameters: “--gtf” parameter was employed to import the reference gene annotation files, which can be downloaded from the Ensembl database (Hg38, v103, http://ftp.ensembl.org/pub/release-103/gtf/homo_sapiens/); ”--fasta” parameter was used to import the sequence files, also available for download from the Ensembl database (http://ftp.ensembl.org/pub/release-103/fasta/homo_sapiens/dna/); “--start_codons” parameter was set to recognize the four typical start codons (ATG/CTG/GTG/TTG) to ensure that the ORFs identified meet the criteria for initiating protein synthesis. Then the ORF sequences were extracted and jointed from the fasta file based on their genome coordinate. Finally, the amino acid sequences were generated by micropan (v2.1). The length of the translated amino acid sequences was calculated, and sequences longer than 250 aa were excluded from the final putative sORF database.
For the genetic and biological characterization annotation of these peptides, the location and classification information such as genome location, chromosome, transcript information, classification of transcript, start codon, etc. will be annotated by Ribotricer after ORF extraction and joint. Conservation score was calculated via Phastcons by default parameter, index of 20 mammalian data was downloaded from UCSC (https://hgdownload.cse.ucsc.edu/goldenPath/hg38/phastCons20way/). Coding probability score was calculated by CPAT (https://github.com/liguowang/cpat).
LC-MS/MS detection and identification of sORFs
Snap frozen tissues were powdered using a pre-cooled mortar and pestle under the continuous addition of liquid nitrogen, on days with a humidity below 30%. 100 mg powdered tissue and appropriate amount of cells were resuspended in 2 mL lysis buffer (7 M Urea, 2 M Thiourea, 100 mM DTT, 4% CHAPS, 0.5 mM EDTA, 40 mM Tris, 2% NP40, 1% Triton X-100) and lysed by sonication. The supernatant was transferred to 30 kDa, 10 kDa and 3 kDa ultrafiltration tubes (Millipore; UFC9030, UFC9010, UFC 9003) and centrifuged at 13,000× g for 20 min. Protein lysates of 3‒10 kDa and < 3 kDa were used for subsequent MS analysis.
After precipitation, trypsin digestion (1:50 w/w), reduction (DTT, 5 mM), alkylation (IAM, 12 mM), and other treatments, the sample was then separated by a C18 column (75 μm inner-diameter, 360 μm outer-diameter, 150 mm length, 2 μm C18). Each sample has one injection. Bound peptides were then eluted over 70 min at a constant flow rate of 300 nL/min and the mobile phases water/0.1% FA and 80% ACN/0.1% FA (A and B, respectively) were applied in the effective linear gradients starting from 2% B and increasing to 28% in 58 min, followed by an increase to 35% B in 65 min, 98% B in 70 min. The Thermo Q Exactive HF-X mass spectrometer was programmed to operate in data-dependent mode using Xcalibur 4.1 software. The acquisition sequence began with a single full-scan mass spectrum in the Orbitrap (350–1800 m/z, 60,000 resolution), followed by 20 data-dependent MS/MS scans with a normalized collision energy of 30%. The AGC target was set as 3e6, and the maximum injection time was 50 ms. The MS2 spectra were acquired with 15,000 resolution. Each mass spectrum was analyzed using the Thermo Xcalibur Qual Browser and Proteome.
MS peptide sequences and, hence, protein identity was determined by matching fragmentation patterns in protein databases using the Mascot software program (Matrix Science, Boston, MA, USA). Enzyme specificity was set to partially tryptic with two missed cleavages. Modifications of the peptides included carboxyamidomethylation (cysteines, variable), oxidation (methionine, variable), phosphorylation (S, T, Y, H, variable) and acetylation (N-term, K, variable). Mass tolerance was set to 20 ppm for precursor ions and fragment ions. Spectral matches were filtered to make the false-discovery rate less than 1% at the peptide level using the target-decoy method. The proteins in UniprotKB_ Reviewed (Swiss-Prot) were set to ‘Contaminant’ to exclude their interference. The results of the spectral matches are annotated according to RLNPORF and manually filtered. The peptide whose ORF type is annotated as “annotated”, i.e., this is a protein/peptide that has been identified and included in UniProtKB_Reviewed database, is discarded (For the definition rules of ORF type, please refer to https://github.com/smithlabcode/ribotricer). IntORFs that are fully embedded within proteins included in the UniProtKB_Reviewed database are discarded. The search results from different samples will be compared, and we will check for redundant ORFs that overlap with each other. If redundant ORFs are identified and a longer ORF contains a unique sequence supported by a specific PSM, the shorter overlapping ORF will be discarded.
Cell transfection, treatment, and lentiviral-based gene transduction
Human embryonic kidney cell line, HEK293T, human papillomavirus-related endocervical adenocarcinoma cell line, HeLa, human gastric mucosal epithelial cells, GES-1 and human gastric cancer cell line, MKN45 were maintained in DMEM supplemented with 10% FBS and human gastric cancer cell line, AGS, was maintained in F-12K supplemented with 10% FBS at 37 °C in 5% CO2 (vol/vol). All cells were negatively tested for mycoplasma contamination and authenticated based on short tandem repeat fingerprinting before use.
Lentiviral packaging vectors VSVG and psPAX2, along with an overexpression gene plasmid, were transfected into HEK-293T cells to produce lentiviruses. The virus was harvested 48 h and 72 h after transfection to transduce AGS cells, followed by selection with 3 µg/mL puromycin.
RT-qPCR assay
TRIzol reagent (Invitrogen) was used to extract the associated RNAs according to the manufacturer’s instructions. Reverse transcription was performed using the iScript cDNA synthesis kit (Bio-Rad), and the abundance of target RNAs was detected by the iTaqTM Universal SYBR Green Supermix qPCR kit (Bio-Rad) according to the manufacturer’s instructions. Relative quantities of gene expression levels in each group were normalized to the reference genes (Actin-β, GAPDH or U6) and then normalized to the control group, as \({Exp}={2}^{{{\rm{\hbox{-}}}}\left(\left({{\rm{CT}}}\left({{\rm{target}}},{{\rm{test}}}\right){{\rm{\hbox{-}}}}{{\rm{CT}}}\left({{\rm{ref}}},{{\rm{test}}}\right)\right)-\left({{\rm{CT}}}\left({{\rm{target}}},{{\rm{control}}}\right){{\rm{\hbox{-}}}}{{\rm{CT}}}\left({{\rm{ref}}},{{\rm{control}}}\right)\right)\right)}\).
Xenograft mouse model
All animal experiments were performed according to the protocol approved by the Institutional Animal Care and Use Committee. Mice were housed in a barrier facility proactive in environmental enrichment and fed with a normal chow diet and water ad libitum. Prepared tumor cells in 30 µL of sterile PBS were injected separately into the flanks of 4–6-week-old female BALB/c nude mice using the 100 μL sterile syringe. The tumor size was measured every 2 or 3 days using a calliper, and tumor volume was calculated using the standard formula: 0.54 × L × W2, where L refers to the longest diameter and W to the shortest diameter. Mice were euthanized when they met the institutional euthanasia criteria for the tumor size (length or width > 1.5 cm) or overall health condition. The solid tumors were removed, photographed, and weighed.
Immunofluorescence
Cells were cultured in chamber slides overnight and fixed with 3.7% formaldehyde in PBS for 10 min at room temperature (RT), followed by permeabilization with 0.5% Triton X-100 in PBS for 10 min. Cells were then blocked with 5% FBS in PBS for 30 min at RT and incubated with the indicated primary antibody for 1 h at RT, followed by incubation with anti-rabbit (or mouse) IgG (H + L), F(ab′)2 fragment (Alexa Fluor 594 or 488 conjugate) from Abcam for 30 min at RT. Coverslips were mounted on slides using the anti-fade mounting medium with DAPI. Immunofluorescence (IF) images were acquired on an FV3000 confocal microscope (Olympus). For each channel, all images were acquired with the same settings. Fluorescence images were obtained using FV31S-SW Viewer (v2.3.1) and FV31S-DT (v2.3.1) software (Olympus).
IHC staining
The paraffin-embedded tissues were deparaffinized in xylene followed by rehydration in a standard alcohol series, followed by antigen retrieval by 100 °C heating for 15 min in citrate buffer. The indicated primary antibody was diluted in 3% BSA and dropped to the tissue slides and incubated at 4 °C overnight. Slides were washed using PBS and incubated with 3% BSA diluted anti-rabbit or mouse HRP-secondary antibody for 60 min at RT. The slides were dehydrated in 50%, 70%, 80%, 95%, and 100% ethanol, and stabilized with a mounting medium. The images were acquired using an Olympus BX43 microscope with Olympus cellSens Dimension software. The quantification of IHC staining density was measured using ImageJ (Fiji v1.51j) software and calculated based on the average staining intensity and the percentage of positively stained cells.
Cell lysis and immunoblotting
Cells were harvested in PBS and homogenized in NETN buffer (25 mM Tris-HCl (pH 8.0), 100 mM NaCl, 1 mM EDTA, and 0.5 mM dithiothreitol (DTT)) with protease inhibitor cocktail, phosphatase inhibitor cocktail, Panobinostat, and methylstat. Lysates were cleared by centrifugation at 13,000× g for 15 min at 4 °C. Supernatants were applied for immunoblotting (IB) with the indicated antibodies. The blotting signals were detected using Clarity Western ECL substrate (Bio-Rad). As for tagged-protein IP, the primary antibody and the protein A/G beads were replaced with Flag-M2 magnetic beads (Sigma), or HA magnetic beads (Pierce). The Flag-precipitated protein was eluted by 3× Flag Peptide (APExBio). Blot images were obtained using Image Lab v4.1 software (Bio-Rad).
Polysome profiling
In total, 6 × 106 Cells were treated with 100 μg/mL cycloheximide (CHX) (Sigma-Aldrich) for 5 min. Cells were lysed with polysome lysis buffer (15 mmol/L Tris-HCl, 5 mmol/L MgCl2, 100 mmol/L KCl, 2 mmol/L DTT, 1% Triton X-100, 100 μg/mL CHX). Cell lysates were centrifuged at 16,200× g at 4°C for 10 min. The supernatant was kept, and absorbance was measured at 260 nm. Then the supernatant was loaded onto the top of a 5% to 50% sucrose gradient (15 mmol/L Tris-HCl, 5 mmol/L MgCl2, 100 mmol/L KCl, 2 mmol/L DTT, 100 μg/mL CHX) and centrifuged at 210,000× g at 4 °C for 190 min (SW 41Ti ROTOR, Beckman). The gradient was collected into 12 fractions by monitoring RNA absorbance at 254 nm. RNA in each fraction was extracted and quantified by RT-qPCR. The enrichment of lncRNAs on polysome was normalized to the input sample.
CRISPR/Cas9-based genome editing
For CRISPR/Cas9-based gene KO, designed gRNAs were inserted into Lenti-CRISPR v2 plasmid. Single-cell clones were selected, and PCR was performed using genomic DNA as a template.
For knockin, donor oligo was designed and commercially synthesized (Tsingke Biotech). The targeting vector was cotransfected with donor vector into cells, followed by selection with puromycin (3 μg/mL). The efficiency of knockin was examined by western blot and immunofluorescence to detect the expression of Flag.
For KO and back-complementation, the ORFs of peptides were cloned into pcDNA3.1 empty vector. Lentiviral packaging vectors VSVG and psPAX2, along with an overexpression gene plasmid, were transfected into HEK-293T cells to produce lentiviruses. The virus was harvested 48 h and 72 h after transfection for the transduction of sORF-KO AGS cells, followed by selection using 3 µg/mL puromycin. The efficiency of KO and back-complementation were detected by western blot.
The sgRNA information was listed in Supplementary information, Table S18.
Conservativeness analysis and homologous sequence analysis
Primate and mammal alignment sequences of peptide-related genomic DNAs were downloaded from Ensembl database (https://ensembl.org/Homo_sapiens/Gene?compara_Alignments), evolutionary trees were generated by MEGA 11 (https://www.megasoftware.net/). Evolutionary trees and aligned sequences were visualized by ggtree (v3.4.4).
Protein recombination and purification
Recombinant peptides MBP-pep-nc-ZNF436-AS1-His, MBP-pep1-nc-OLMALINC-His, MBP-pep5-nc-TRHDE-AS1-His and MBP-pep2-nc-AC027045.3-His were expressed in E. coli strain BL21-CodonPlus (DE3)-RIPL (Agilent Technologies) and purified using Ni-NTA Sefinose Resin (Sangon Biotech). Recombinant protein NDUB1-GST, FABP1-GST, STMP1-GST and PET100-GST were expressed in Escherichia coli strain BL21-CodonPlus (DE3)-RIPL (Agilent Technologies) and purified using GST magnetic beads (Sangon Biotech). The concentration and purity of recombinant proteins were measured by SDS-PAGE and Coomassie staining with the standard BSA control.
In vitro protein pull-down assay
GST-tagged protein purified using GST magnetic beads was incubated with His-tagged protein (1–3 µg) purified with the NTR-Ni resin purified in 500 µL of binding buffer (50 mM Tris-HCl (pH 7.9), 10% glycerol, 100 mM KCl, 5 mM MgCl2, 10 mM β-mercaptoethanol and 0.1% NP-40) for 2 h at 4 °C with gentle rotation. Then, beads were washed with NETN buffer three times for 5 min each at 4 °C with rotation. Then, beads were eluted with 50 μL of 2× SDS loading buffer, and the eluted protein or protein complexes were detected by IB.
Clinical feature analysis of sORF-related genes
Clinical features and expression data of gastric cancer in TCGA database were download from UCSC data center. Clinical associated groups were defined as follows: gastric cancer (GC: differentially expressed genes between all gastric expression data and all normal data); early gastric cancer (EGC: differentially expressed genes between all T1 stage gastric expression data and all normal data); Helicobacter pylori (HP: differentially expressed genes between positive helicobacter pylori data and negative data among tumor samples); metastasis (differentially expressed genes between M1 data and M0 data among tumor samples); recurrence (differentially expressed genes between recurrence data and non-recurrence data among tumor samples). Pathological classification: differentially expressed genes between sub-pathological expression data and normal data. Clinical stage classification: differentially expressed genes between clinical stage expression data and normal data. All differentially expressed genes from TCGA were analyzed by DESeq2 (v1.30.1). Dataset GSE122130 was used to analyze genes associated with cisplatin resistance. The expression data were downloaded from GEO database. Clean data were obtained after removing reads containing adapter and trimming low quality base with trim_galore (v0.0.1) (https://github.com/FelixKrueger/TrimGalore), reference genome was downloaded from Ensembl database. Index of the reference genome was built and paired-end clean reads were aligned to the reference genome using STAR (v2.7.4a). Differentially expressed genes between cisplatin-resistant and control group was analyzed by DESeq2 (v1.30.1). GSE128967 was a chemical therapy FOLFOX strategy-associated dataset with expression data downloaded from GEO database. Differentially expressed genes between primary resistance (PR) group or acquired drug (AR) resistance group and control group were analyzed by DESeq2 (v1.30.1). GSE154127 was 5FU-resistance-associated dataset, differentially expressed genes between 5FU-resistant and control group were analyzed by online tool geo2r from NCBI (default analyzed package: limma version). All significantly changed genes were defined as absolute value of log2tranformed fold change > 1 and adjusted P < 0.05. Copy number data of targeted genes were downloaded from UCSC data center, sORFs-related genes were labeled.
CRISPR screening and data analysis
sgRNAs for the ORFs in this study were designed using the Broad Institute GPP sgRNA designer for Streptococcus pyogenes Cas9 against genome coordinates for the GRCh38 assembly of the human genome (https://portals.broadinstitute.org/gpp/public/analysis-tools/sgrna-design). Only the exon coding region of the ORF and its 5’UTR (defined as within 1000 bp of the start codon) were designed for sgRNAs, with up to eight sgRNAs designed for the targeting coding region and up to four sgRNAs for the 5’UTR using CRISPick (https://portals.broadinstitute.org/gppx/crispick/public). The library contains both 341 positive controls and 1041 untargeted sgRNA.
Optimal infection conditions were determined in each cell line to achieve 30%–50% infection efficiency, corresponding to a multiplicity of infection (MOI) of ~0.5–1. Spin infections were performed in 6 cm2 dish with 3 × 107 cells to achieve a representation of at least 1000 cells per sgRNA following puromycin selection. Approximately 24 h after infection, all wells within a replicate were pooled and were split into T225 flasks. 24 h after infection, cells were selected with puromycin for 7 days to remove uninfected cells. After selection was complete, 2.0 × 107 cells were harvested for assessment of the initial abundance of the library. Cells were passaged every 3–4 day and harvested ~21 day after infection. 2.0 × 107 cells were harvested for assessment of the final abundance of the library. The whole genome of the cells was extracted and then subjected to PCR and sequencing. Read counts were normalized to reads per million and then log2 transformed. For analysis, the phenotype score for each peptide was designated as the average log2fold change in the reads of sgRNAs targeting its coding region after 10 doublings, which were analyzed using DESeq2. Higher phenotype scores suggest a stronger inhibition of cell proliferation, while lower scores imply a promotion of cell proliferation. Cutoff values are set at 1 and ‒1, with scores greater than 1 indicating a significant inhibitory effect and scores less than ‒1 indicating a significant promotional effect on cell proliferation. Based on these scores and the specified cutoff values, sORFs exhibiting minimal effects on the 5ʹ UTR ( | 5ʹUTR Phenotype score | < 1) and strong effects on the coding regions ( | Coding region Phenotype score | > 1) were filtered and categorized as on-hit-sORFs.
Molecular docking
The 3D structures of peptides and proteins (e.g., FABP1 and TRHDE-AS1) were retrieved from AlphaFold DB. In docking analysis, the peptides are considered as ligands while proteins are considered as receptors. Calculations were performed in the ClusPro 2.0 web server following its default rigid body docking guidelines. We run simulations without constraints, leaving the ligands free to search the entire protein surface for the most favorable binding sites. The software PyMol (version 2.5) was used to examine conformational models of potential hydrogen bonds.
Functional enrichment analysis of peptides
All structures of peptides were obtained by AlphaFold2 with top5 prediction models and we used a deep attention model for the identification of peptide binding sites, PepNN. The main potential interacting proteins, identified by applying a PRM score threshold greater than 1.04 (typically set at 0.955 in other studies), were subjected to GO analysis. The cellular component, molecular functions and biological processes were annotated using the GO database (G.O.; http://www.geneontology.org) and those GO terms were mapped to GO hierarchy for their parents and ancestors by GOATOOLS Python library. The peptides atlas visualization was used based on the Modularity community segmentation algorithm by GEPHI tool.
Data availability
The fasta file (RLNPORF and RLNPORF_decoy) and the annotated spectra of the peptides with single PSM in this study (ms_psm1) are available for download at Figeshare (https://figshare.com/articles/journal_contribution/Reference_Library_of_Novel_Peptide_ORFs/26831161). The raw MS files were deposited in ProteomeXchange (mRNA-derived pepteides: PXD041392, Username: reviewer_pxd041392@ebi.ac.uk, Password: kC2ycIYM, ncRNA-derived peptides: PXD041397, Username: reviewer_pxd041397@ebi.ac.uk, Password: 2KnjbP7l).
Code availability
The codes of RLNPORF construction is available for download at github (https://github.com/suxww/RLNPORF-Construction.git).
Change history
10 March 2025
A Correction to this paper has been published: https://doi.org/10.1038/s41422-025-01091-x
References
Lander, E. S. et al. Initial sequencing and analysis of the human genome. Nature 409, 860–921 (2001).
Wilhelm, M. et al. Mass-spectrometry-based draft of the human proteome. Nature 509, 582–587 (2014).
Nurk, S. et al. The complete sequence of a human genome. Science 376, 44–53 (2022).
Guttman, M. & Rinn, J. L. Modular regulatory principles of large non-coding RNAs. Nature 482, 339–346 (2012).
Liu, F. et al. Long non-coding RNA SNHG6 couples cholesterol sensing with mTORC1 activation in hepatocellular carcinoma. Nat. Metab. 4, 1022–1040 (2022).
Sang, L. et al. Mitochondrial long non-coding RNA GAS5 tunes TCA metabolism in response to nutrient stress. Nat. Metab. 3, 90–106 (2021).
Sang, L. J. et al. LncRNA CamK-A regulates Ca(2+)-signaling-mediated tumor microenvironment remodeling. Mol. Cell 72, 71–83.e7 (2018).
Li, W., Notani, D. & Rosenfeld, M. G. Enhancers as non-coding RNA transcription units: Recent insights and future perspectives. Nat. Rev. Genet. 17, 207–223 (2016).
Statello, L., Guo, C. J., Chen, L. L. & Huarte, M. Gene regulation by long non-coding RNAs and its biological functions. Nat. Rev. Mol. Cell Biol. 22, 96–118 (2021).
Saxena, M., van der Burg, S. H., Melief, C. J. M. & Bhardwaj, N. Therapeutic cancer vaccines. Nat. Rev. Cancer 21, 360–378 (2021).
Zhang, Z. et al. lncRNA BREA2 promotes metastasis by disrupting the WWP2-mediated ubiquitination of Notch1. Proc. Natl. Acad. Sci. USA 120, e2206694120 (2023).
Couso, J. P. & Patraquim, P. Classification and function of small open reading frames. Nat. Rev. Mol. Cell Biol. 18, 575–589 (2017).
Anderson, D. M. et al. A micropeptide encoded by a putative long noncoding RNA regulates muscle performance. Cell 160, 595–606 (2015).
Matsumoto, A. et al. mTORC1 and muscle regeneration are regulated by the LINC00961-encoded SPAR polypeptide. Nature 541, 228–232 (2017).
Gao, X. et al. Circular RNA-encoded oncogenic E-cadherin variant promotes glioblastoma tumorigenicity through activation of EGFR-STAT3 signalling. Nat. Cell Biol. 23, 278–291 (2021).
Cheng, R. et al. A novel protein RASON encoded by a lncRNA controls oncogenic RAS signaling in KRAS mutant cancers. Cell Res 33, 30–45 (2023).
Lee, C. et al. The mitochondrial-derived peptide MOTS-c promotes metabolic homeostasis and reduces obesity and insulin resistance. Cell Metab 21, 443–454 (2015).
Makarewich, C. A. et al. MOXI is a mitochondrial micropeptide that enhances fatty acid β-oxidation. Cell Rep 23, 3701–3709 (2018).
Chugunova, A. et al. LINC00116 codes for a mitochondrial peptide linking respiration and lipid metabolism. Proc. Natl. Acad. Sci. USA 116, 4940–4945 (2019).
Huang, N. et al. An upstream open reading frame in phosphatase and tensin homolog encodes a circuit breaker of lactate metabolism. Cell Metab. 33, 128–144.e9 (2021).
Liang, C. et al. Mitochondrial microproteins link metabolic cues to respiratory chain biogenesis. Cell Rep 40, 111204 (2022).
Huang, J. Z. et al. A peptide encoded by a putative lncRNA HOXB-AS3 suppresses colon cancer growth. Mol. Cell 68, 171–184.e6 (2017).
Zhu, S. et al. An oncopeptide regulates m(6)A recognition by the m(6)A reader IGF2BP1 and tumorigenesis. Nat. Commun. 11, 1685 (2020).
Zhang, M. et al. A peptide encoded by circular form of LINC-PINT suppresses oncogenic transcriptional elongation in glioblastoma. Nat. Commun. 9, 4475 (2018).
Sun, L. et al. The oncomicropeptide APPLE promotes hematopoietic malignancy by enhancing translation initiation. Mol. Cell 81, 4493–4508.e9 (2021).
Niu, L. et al. A micropeptide encoded by lncRNA MIR155HG suppresses autoimmune inflammation via modulating antigen presentation. Sci. Adv. 6, eaaz2059 (2020).
Lee, C. Q. E. et al. Coding and non-coding roles of MOCCI (C15ORF48) coordinate to regulate host inflammation and immunity. Nat. Commun. 12, 2130 (2021).
Martinez, T. F. et al. Profiling mouse brown and white adipocytes to identify metabolically relevant small ORFs and functional microproteins. Cell Metab. 35, 166–183.e11 (2023).
Cabili, M. N. et al. Integrative annotation of human large intergenic noncoding RNAs reveals global properties and specific subclasses. Genes Dev 25, 1915–1927 (2011).
Wang, L. et al. CPAT: Coding-potential assessment tool using an alignment-free logistic regression model. Nucleic Acids Res. 41, e74 (2013).
Gascoigne, D. K. et al. Pinstripe: a suite of programs for integrating transcriptomic and proteomic datasets identifies novel proteins and improves differentiation of protein-coding and non-coding genes. Bioinforma. 28, 3042–3050 (2012).
Mackowiak, S. D. et al. Extensive identification and analysis of conserved small ORFs in animals. Genome Biol 16, 179 (2015).
Iyer, M. K. et al. The landscape of long noncoding RNAs in the human transcriptome. Nat. Genet. 47, 199–208 (2015).
Bánfai, B. et al. Long noncoding RNAs are rarely translated in two human cell lines. Genome Res 22, 1646–1657 (2012).
Slavoff, S. A. et al. Peptidomic discovery of short open reading frame-encoded peptides in human cells. Nat. Chem. Biol. 9, 59–64 (2013).
Ma, J. et al. Discovery of human sORF-encoded polypeptides (SEPs) in cell lines and tissue. J. Proteome Res. 13, 1757–1765 (2014).
Schwaid, A. G. et al. Chemoproteomic discovery of cysteine-containing human short open reading frames. J. Am. Chem. Soc. 135, 16750–16753 (2013).
Prensner, J. R. et al. What can Ribo-seq, immunopeptidomics, and proteomics tell us about the non-canonical proteome? Mol. Cell. Proteomics. 22, 100631 (2023).
Mudge, J. M. et al. Standardized annotation of translated open reading frames. Nat. Biotechnol. 40, 994–999 (2022).
Zhang, C. et al. Systematic analysis of missing proteins provides clues to help define all of the protein-coding genes on human chromosome 1. J. Proteome Res. 13, 114–125 (2014).
Bazzini, A. A. et al. Identification of small ORFs in vertebrates using ribosome footprinting and evolutionary conservation. EMBO J 33, 981–993 (2014).
Ingolia, N. T. et al. Ribosome profiling reveals pervasive translation outside of annotated protein-coding genes. Cell Rep 8, 1365–1379 (2014).
Ruiz-Orera, J., Messeguer, X., Subirana, J. A. & Alba, M. M. Long non-coding RNAs as a source of new peptides. ELife 3, e03523 (2014).
Gao, X. et al. Quantitative profiling of initiating ribosomes in vivo. Nat. Methods 12, 147–153 (2015).
Ji, Z., Song, R., Regev, A. & Struhl, K. Many lncRNAs, 5’UTRs, and pseudogenes are translated and some are likely to express functional proteins. ELife 4, e08890 (2015).
Calviello, L. et al. Detecting actively translated open reading frames in ribosome profiling data. Nat. Methods 13, 165–170 (2016).
van Heesch, S. et al. The translational landscape of the human heart. Cell 178, 242–260.e29 (2019).
Chen, J. et al. Pervasive functional translation of noncanonical human open reading frames. Science 367, 1140–1146 (2020).
Chothani, S. P. et al. A high-resolution map of human RNA translation. Mol. Cell 82, 2885–2899.e8 (2022).
Sandmann, C. L. et al. Evolutionary origins and interactomes of human, young microproteins and small peptides translated from short open reading frames. Mol. Cell 83, 994–1011.e18 (2023).
Broeils, L. A., Ruiz-Orera, J., Snel, B., Hubner, N. & van Heesch, S. Evolution and implications of de novo genes in humans. Nat. Ecol. Evolut. 7, 804–815 (2023).
Patraquim, P., Magny, E. G., Pueyo, J. I., Platero, A. I. & Couso, J. P. Translation and natural selection of micropeptides from long non-canonical RNAs. Nat. Commun. 13, 6515 (2022).
Na, Z. et al. Mapping subcellular localizations of unannotated microproteins and alternative proteins with MicroID. Mol. Cell 82, 2900–2911.e7 (2022).
Koch, A. et al. A proteogenomics approach integrating proteomics and ribosome profiling increases the efficiency of protein identification and enables the discovery of alternative translation start sites. Proteomics 14, 2688–2698 (2014).
Laumont, C. M. et al. Noncoding regions are the main source of targetable tumor-specific antigens. Sci. Transl. Med. 10, eaau5516 (2018).
Ruiz Cuevas, M. V. et al. Most non-canonical proteins uniquely populate the proteome or immunopeptidome. Cell Rep 34, 108815 (2021).
Ouspenskaia, T. et al. Unannotated proteins expand the MHC-I-restricted immunopeptidome in cancer. Nat. Biotechnol. 40, 209–217 (2022).
Siegel, R. L., Miller, K. D., Fuchs, H. E. & Jemal, A. Cancer statistics, 2022. CA Cancer J. Clin. 72, 7–33 (2022).
Smyth, E. C., Nilsson, M., Grabsch, H. I., van Grieken, N. C. & Lordick, F. Gastric cancer. Lancet 396, 635–648 (2020).
Yu, Y. et al. Pangenomic analysis of Chinese gastric cancer. Nat. Commun. 13, 5412 (2022).
Kang, B. et al. Parallel single-cell and bulk transcriptome analyses reveal key features of the gastric tumor microenvironment. Genome Biol 23, 265 (2022).
Ge, S. et al. A proteomic landscape of diffuse-type gastric cancer. Nat. Commun. 9, 1012 (2018).
Tang, Z. et al. Multiplex immune profiling reveals the role of serum immune proteomics in predicting response to preoperative chemotherapy of gastric cancer. Cell Rep. Med. 4, 100931 (2023).
Li, L. et al. Increased progastrin-releasing peptide expression is associated with progression in gastric cancer patients. Yonsei Med. J. 61, 15–19 (2020).
Choudhary, S., Li, W. & Andrew, D. S. Accurate detection of short and long active ORFs using Ribo-seq data. Bioinforma 36, 2053–2059 (2020).
Makarewich, C. A. & Olson, E. N. Mining for micropeptides. Trends Cell Biol. 27, 685–696 (2017).
Wright, B. W., Yi, Z., Weissman, J. S. & Chen, J. The dark proteome: translation from noncanonical open reading frames. Trends Cell Biol. 32, 243–258 (2022).
Luo, X. et al. SPENCER: a comprehensive database for small peptides encoded by noncoding RNAs in cancer patients. Nucleic Acids Res. 50, D1373–D1381 (2022).
Leblanc, S. et al. OpenProt 2.0 builds a path to the functional characterization of alternative proteins. Nucleic Acids Res. 52, D522–D528 (2024).
Lv, D. et al. TransLnc: a comprehensive resource for translatable lncRNAs extends immunopeptidome. Nucleic Acids Res. 50, D413–dD420 (2022).
Neves, L. X. et al. Peptidomics-driven strategy reveals peptides and predicted proteases associated with oral cancer prognosis. Mol. Cell. Proteomics 20, 100004 (2021).
Tirumalai, R. S. et al. Characterization of the low molecular weight human serum proteome. Mol. Cell. Proteomics 2, 1096–1103 (2003).
Yang, Y. et al. An optimized proteomics approach reveals novel alternative proteins in mouse liver development. Mol. Cell. Proteomics 22, 100480 (2023).
Yang, C. et al. The complete and fully-phased diploid genome of a male Han Chinese. Cell Res 33, 745–761 (2023).
Siepel, A. et al. Evolutionarily conserved elements in vertebrate, insect, worm, and yeast genomes. Genome Res 15, 1034–1050 (2005).
Jones, P. et al. InterProScan 5: Genome-scale protein function classification. Bioinforma. 30, 1236–1240 (2014).
Shalem, O., Sanjana, N. E. & Zhang, F. High-throughput functional genomics using CRISPR-Cas9. Nat. Rev. Genet. 16, 299–311 (2015).
Chassé, H., Boulben, S., Costache, V., Cormier, P. & Morales, J. Analysis of translation using polysome profiling. Nucleic Acids Res. 45, e15 (2017).
Rosenberg, J. E. et al. Atezolizumab in patients with locally advanced and metastatic urothelial carcinoma who have progressed following treatment with platinum-based chemotherapy: A single-arm, multicentre, phase 2 trial. Lancet 387, 1909–1920 (2016).
Jumper, J. et al. Highly accurate protein structure prediction with AlphaFold. Nature 596, 583–589 (2021).
Abdin, O., Nim, S., Wen, H. & Kim, P. M. PepNN: A deep attention model for the identification of peptide binding sites. Commun. Biol. 5, 503 (2022).
Desta, I. T., Porter, K. A., Xia, B., Kozakov, D. & Vajda, S. Performance and its limits in rigid body protein-protein docking. Structure 28, 1071–1081.e3 (2020).
Xu, C. et al. Loss of Lkb1 and Pten leads to lung squamous cell carcinoma with elevated PD-L1 expression. Cancer Cell 25, 590–604 (2014).
Zhou, J., Xiong, W., Wang, Y. & Guan, J. Protein function prediction based on PPI networks: Network reconstruction vs edge enrichment. Front. Genet. 12, 758131 (2021).
Klopfenstein, D. V. et al. GOATOOLS: A python library for gene ontology analyses. Sci. Rep. 8, 10872 (2018).
Wu, Y., Deng, J., Lai, S., You, Y. & Wu, J. A risk score model with five long non-coding RNAs for predicting prognosis in gastric cancer: an integrated analysis combining TCGA and GEO datasets. PeerJ 9, e10556 (2021).
Zhang, S. et al. Mitochondrial peptide BRAWNIN is essential for vertebrate respiratory complex III assembly. Nat. Commun. 11, 1312 (2020).
Ge, Q. et al. Micropeptide ASAP encoded by LINC00467 promotes colorectal cancer progression by directly modulating ATP synthase activity. J. Clin. Invest. 131, e152911 (2021).
Acknowledgements
We thank Prof. Yuanchao Xue for his guidance and advice on the methodology of peptide function prediction. This study was funded by Noncommunicable Chronic Diseases-National Science and Technology Major Project (2023ZD0507500), the National Science Fund for Distinguished Young Scholars (32225014), “Lingyan” R&D Project (2023C03023), the National Key R&D Program of China (2021YFC2700903), the National Natural Science Foundation of China (81672791 and 81872300), Zhejiang Provincial Natural Science Fund for Distinguished Young Scholars of China (LR18C060002), the Fundamental Research Funds for the Central Universities (K20220228), the Young Scientists Fund of the National Natural Science Foundation of China (8240112554) and the Medical Science and Technology Project of Zhejiang Province (WKJ-ZJ-2310).
Author information
Authors and Affiliations
Contributions
A.L. and T.Z. conceived and designed the research. C.S. and F.L. performed most of the biochemical, molecular experiments, with assistance from J.W., Y.W., Y.C., K.L., J.H.L.., M.Y., M.T., L.Z., J.Y., Z.G. and X.W. C.S., Z.Y., L.S. and S.F.X. performed mass spectrum analysis. L.W., Jian.C. and Jing.C. provided the clinical samples of gastric cancer. C.S, K.L. and J.H.L. performed ascertainment and processing of clinical specimens. X.S., Z.Y., Z.F. and Q.S. performed bioinformatics analysis. C.S., Y.W., Y.C., K.L., J.H.L. and J.Y. performed xenograft experiments and IHC analyses. A.L., T.Z., Y.L., Jian.C., X.L., J.S., Q.Y., W.Q.L, W.L, Q.M.S., D.N., J.L., L.W., W.Z., Jing.C., Q.S., Z.F. and S.S.X. contributed to the data discussion. A.L. and T.Z. initiated and supervised the project. C.S., A.L. and T.Z. wrote the manuscript.
Corresponding authors
Ethics declarations
Competing interests
The authors declare no competing interests.
Additional information
The original online version of this article was revised: The wrong Supplementary files (Table S12 and Table S13) were originally published with this article due to publisher’s mistake in correction stage; They have now been replaced with the correct file.
Supplementary information
Rights and permissions
Open Access This article is licensed under a Creative Commons Attribution 4.0 International License, which permits use, sharing, adaptation, distribution and reproduction in any medium or format, as long as you give appropriate credit to the original author(s) and the source, provide a link to the Creative Commons licence, and indicate if changes were made. The images or other third party material in this article are included in the article’s Creative Commons licence, unless indicated otherwise in a credit line to the material. If material is not included in the article’s Creative Commons licence and your intended use is not permitted by statutory regulation or exceeds the permitted use, you will need to obtain permission directly from the copyright holder. To view a copy of this licence, visit http://creativecommons.org/licenses/by/4.0/.
About this article
Cite this article
Shi, C., Liu, F., Su, X. et al. Comprehensive discovery and functional characterization of the noncanonical proteome. Cell Res 35, 186–204 (2025). https://doi.org/10.1038/s41422-024-01059-3
Received:
Accepted:
Published:
Version of record:
Issue date:
DOI: https://doi.org/10.1038/s41422-024-01059-3
This article is cited by
-
Micropeptides in the oncological dark matter: decoding their roles in tumor progression and therapy resistance
Journal of Translational Medicine (2025)
-
Non-canonical activation of MAPK signaling by the lncRNA ASH1L-AS1-encoded microprotein APPLE through inhibition of PP1/PP2A-mediated ERK1/2 dephosphorylation in hepatocellular carcinoma
Journal of Experimental & Clinical Cancer Research (2025)
-
The non-canonical proteome: a novel contributor to cancer proliferation
Cell Research (2025)








