Fig. 5: Novel peptide affects cellular metabolic processes by regulating organelle function.
From: Comprehensive discovery and functional characterization of the noncanonical proteome

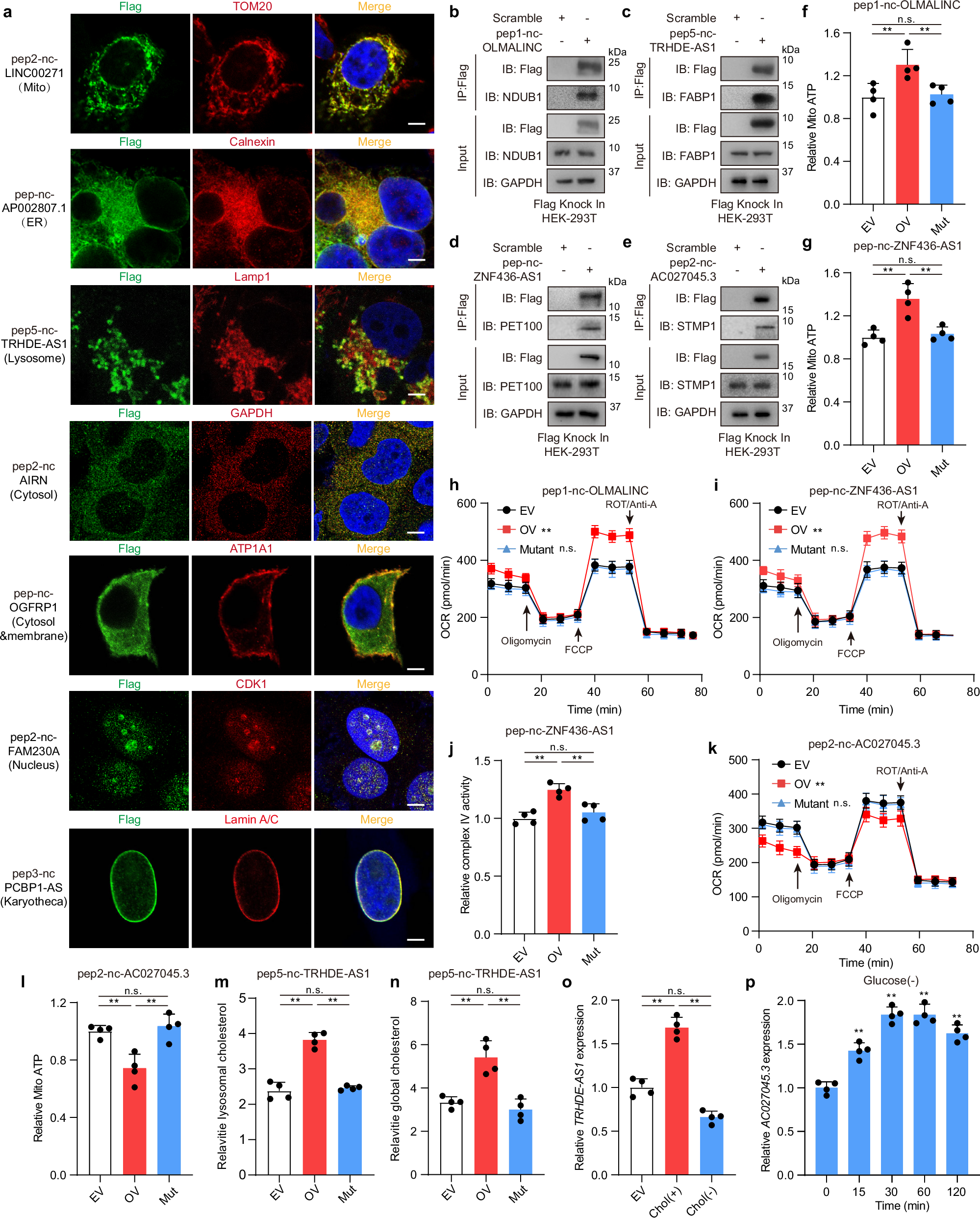
a Peptides (Flag) and specific cell organelles (mitochondria: TOM20; endoplasmic reticulum: Calnexin; lysosome: LAMP1; membrane: ATP1A1; cytosol: GAPDH; nucleus: CDK1; Karyotheca: Lamin A/C) in AGS cells were detected by immunofluorescence staining. Scale Bar: 10 μm. b Co-IP analysis of the interaction between pep1-nc-OLMALINC-Flag and NDUB1 in pep1-nc-OLMALINC-Flag knockin HEK-293T cell line. c Co-IP analysis of the interaction between pep5-nc-TRHDE-AS1-Flag and FABP1 in pep5-nc-TRHDE-AS1-Flag knockin HEK-293T cell line. d Co-IP analysis of the interaction between pep-nc-ZNF436-AS1-Flag and PET100 in pep-nc-ZNF436-AS1-Flag knockin HEK-293T cell line. e Co-IP analysis of the interaction between pep2-nc-AC027045.3-Flag and STMP1 in pep2-nc-AC027045.3-Flag knockin HEK-293T cell line. f Relative mitochondrial ATP production was detected. Empty vector overexpression (EV), pep1-nc-OLMALINC overexpression (OV), start codon mutant pep1-nc-OLMALINC overexpression (Mutant) AGS cells were treated with recording buffer (with 5 mM 2-DG and 5 mM pyruvate) to determine ATP generation during mitochondrial ATP synthesis. One-way ANOVA followed by Tukey test; **P < 0.01, ns, no significance. g Relative mitochondrial ATP production was detected. Empty vector overexpression (EV), pep-nc-ZNF436-AS1 overexpression (OV), start codon mutant pep-nc-ZNF436-AS1 overexpression (Mutant) AGS cells were treated with recording buffer (with 5 mM 2-DG and 5 mM pyruvate) to determine ATP generation under mitochondrial ATP synthesis. One-way ANOVA followed by Tukey test; **P < 0.01, ns, no significance. h OCR profile was monitored in empty vector overexpression (EV), pep-nc-ZNF436-AS1 overexpression (OV), start codon mutant pep-nc-ZNF436-AS1 overexpression (Mutant) AGS cells with a Seahorse XF24 analyzer. The metabolic inhibitors were injected at different time points as indicated. Two-way ANOVA; **P < 0.01, ns, no significance. i OCR profile was monitored in empty vector overexpression (EV), pep1-nc-OLMALINC overexpression (OV), start codon mutant pep1-nc-OLMALINC overexpression (Mutant) AGS cells with a Seahorse XF24 analyzer. The metabolic inhibitors were injected at different time points as indicated. Two-way ANOVA; **P < 0.01, ns, no significance. j Relative complex IV activity was detected in empty vector overexpression (EV), pep-nc-ZNF436-AS1 overexpression (OV), start codon mutant pep-nc-ZNF436-AS1 overexpression (Mutant) AGS cells. One-way ANOVA followed by Tukey test; **P < 0.01, ns, no significance. k OCR profile was monitored in empty vector overexpression (EV), pep2-nc-AC027045.3 overexpression (OV), start codon mutant pep2-nc-AC027045.3 overexpression (Mutant) AGS cells with a Seahorse XF24 analyzer. The metabolic inhibitors were injected at different time points as indicated. Two-way ANOVA; **P < 0.01, ns, no significance. l Relative mitochondrial ATP production was detected. Empty vector overexpression (EV), pep2-nc-AC027045.3 overexpression (OV), start codon mutant pep2-nc-AC027045.3 overexpression (Mutant) AGS cells were treated with recording buffer (with 5 mM 2-DG and 5 mM pyruvate) to determine ATP generation under mitochondrial ATP synthesis. One-way ANOVA followed by Tukey test; **P < 0.01, ns, no significance. m Lysosomal cholesterol was detected in empty vector overexpression (EV), pep5-nc-TRHDE-AS1 overexpression (OV), start codon mutant pep5-nc-TRHDE-AS1 overexpression (Mutant) AGS cells. One-way ANOVA followed by Tukey test; **P < 0.01, ns, no significance. n Cellular cholesterol was detected in empty vector overexpression (EV), pep5-nc-TRHDE-AS1 overexpression (OV), start codon mutant pep5-nc-TRHDE-AS1 overexpression (Mutant) AGS cells. One-way ANOVA followed by Tukey test; **P < 0.01, ns, no significance. o Cellular TRHDE-AS1 expression levels under cholesterol stimulation (chol+) (50 μM, 2 h) and cholesterol deficiency (chol–) (0.5% methyl-β-cyclodextrin, 3 h) were detected in AGS cells. One-way ANOVA followed by Tukey test; **P < 0.01, ns, no significance. p Cellular AC027045.3 expression levels under glucose deficiency time gradient (0–120 min) treatment were detected in AGS cells. One-way ANOVA followed by Tukey test; **P < 0.01, ns, no significance.