Tumor metastasis is the major cause of death in cancer patients, in which tumor cells progressively migrate from a primary site to distant organs. Although there are multiple steps in the tumor metastatic process, growing evidence indicates that one vital step in metastasis is paracrine alteration of distant tissues by the primary tumor, allowing metastatic colonization of an area hospitable to the cancer cells, termed the premetastatic niche,1 which is consistent with the “seed and soil” hypothesis. In this case, prometastatic tumor cells (“seeds”) colonize the metastatic tissue (“congenial soil”) in which the microenvironment has been altered by diverse signaling molecules to modulate cellular components, especially bone marrow-derived immune cells.2,3,4 It is well known that the nucleotide signaling network plays an important role in inflammation and the tumor microenvironment by regulating various immune cells.5,6 Extracellular nucleosides (adenosine) and nucleotides (ATP, ADP, UTP, UDP, and sugar UDP) function as signaling molecules by activating nucleotide receptors, including P1 receptors and P2 receptors. The purinergic P2 receptors are divided into ionotropic P2X receptors and metabotropic P2Y receptors, which are members of the G-protein-coupled receptor family.7 Our previous study showed that chemotherapy-induced extracellular UDP release can activate the P2y6 receptor on breast tumor cells to facilitate breast cancer metastasis.8 However, the role and mechanism of UDP/P2y6 signaling in the premetastatic immune microenvironment during the tumor metastatic process is poorly understood.
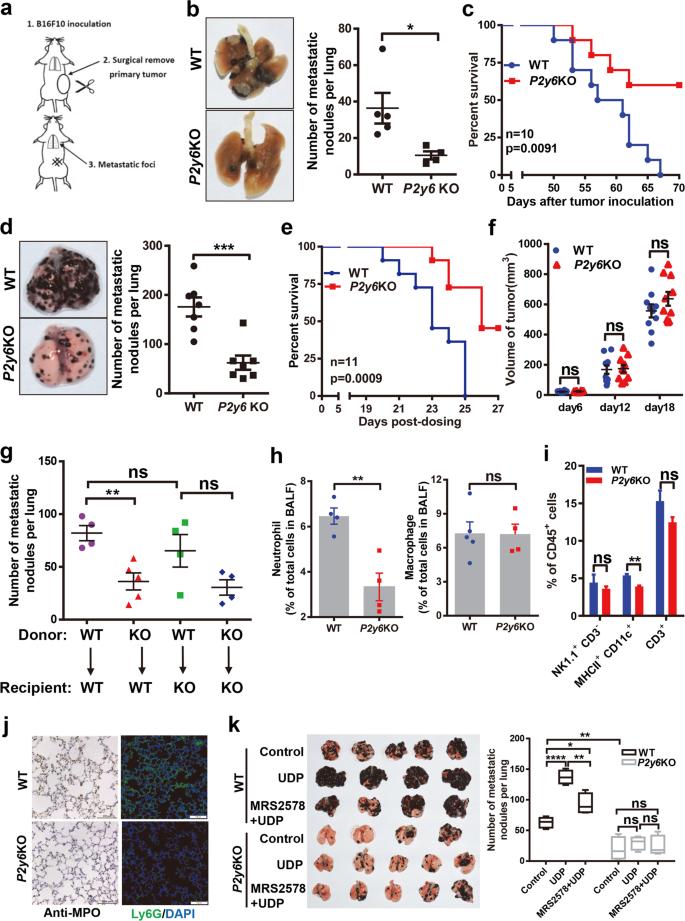
Here, we examined the function of the UDP/P2y6 axis in the tumor metastatic microenvironment via lung metastasis of the B16F10 melanoma tumor cell model in mice. To better mimic the process of tumor metastasis in clinical practice, we established a spontaneous model9 by orthotopic transplantation of B16F10 cells in wild-type (WT) mice and P2y6-knockout (P2y6KO) mice by removing primary tumors at volumes of 400–500 mm3 (Fig. 1a). To our surprise, the number of metastatic lung tumor nodules in P2y6KO mice was significantly reduced compared to that in WT mice (Fig. 1b), and P2y6 deficiency markedly prolonged the survival of mice (Fig. 1c). Furthermore, we generated an experimental metastasis model via tail vein injection of B16F10 cells to confirm P2y6-mediated lung metastasis, and we found that P2y6 deficiency dramatically decreased tumor metastasis in the lungs (Fig. 1d) and extended the survival of mice (Fig. 1e), in agreement with the results in the spontaneous model. In addition, to determine whether P2y6 affects tumor growth, we subcutaneously injected WT mice and P2y6KO mice with B16F10 cells, and the results showed that P2y6 deficiency had no significant influence on tumor growth (Fig. 1f). These findings indicate that the UDP/P2y6 axis contributes to tumor metastasis rather than tumor growth.
UDP/P2y6-mediated neutrophil propagation in the premetastatic niche promotes lung metastasis of melanoma. a Schematic of the spontaneous metastasis mouse model. b Representative lung images and quantified metastatic foci after B16/F10 tumor inoculation (n = 4–5). c Survival of WT or P2y6KO mice after B16/F10 tumor inoculation in the spontaneous metastasis mouse model. d Representative lung images and quantified metastatic foci after B16/F10 cell injection via the tail vein (n = 7). e Survival of WT or P2y6KO mice after tail vein B16/F10 cell injection. f Tumor volumes of WT or P2y6KO mice inoculated with B16/F10 tumor cells (n = 10). g Quantified lung metastatic foci of mice that received B16/F10 cell tail vein injection after bone marrow transplantation (n = 4–5). h Flow cytometry detected neutrophil and macrophage proportions in BALF after B16/F10 cell inoculation (n = 4–5). i Flow cytometry detected different immune cell (natural killer cell, dendritic cell and T cell) proportions in lung tissues after B16/F10 cell inoculation (n = 3). j Representative images of anti-MPO immunohistochemistry staining and anti-Ly6G immunofluorescence staining in premetastatic lung sections in WT or P2y6KO mice after B16/F10 cell inoculation. k Image (right) and quantified lung metastatic foci (left) of B16/F10 cell tail vein injection after UDP (P2y6 agonist) or/and MRS2578 antagonistic treatment (n = 4–5). Data are shown as the mean ± SEM. P < 0.05 was considered significant (*P < 0.05, **P < 0.01, ***P < 0.001, ****P < 0.0001, and ns (not significant))
Next, to further determine whether the reduction in tumor metastasis by P2y6 deficiency is dependent on hematopoietic cells, a bone marrow transplantation experiment was carried out. We analyzed metastatic lung tumor nodules and found that P2y6 contributed to melanoma B16F10 metastasis by prominently regulating hematopoietic cells (Fig. 1g). Therefore, to investigate the potential role of immune cells in metastasis, we analyzed tumor-initiating immune cell propagation in the premetastatic niche in the lungs of B16F10 tumor-bearing mice. When the volumes of subcutaneous B16F10 tumors reached 400–500 mm3, we analyzed the lung bronchoalveolar lavage fluid and tissues of mice, and flow cytometry revealed that the infiltration of neutrophils was significantly reduced in P2y6KO mice compared with WT mice, while the infiltration of other immune cells, including macrophages, natural killer cells, dendritic cells and T cells, was only slightly changed (Fig. 1h, i). Moreover, both immunohistochemistry anti-MPO (myeloperoxidase) staining and immunofluorescence anti-Ly6G staining showed that P2y6 loss strikingly decreased neutrophil infiltration in the lungs (Fig. 1j), which altered the premetastatic niche. This finding provides strong evidence for the role of neutrophils in promoting tumor metastasis.10
Finally, to comprehensively assess whether P2y6 inhibition could alleviate tumor metastasis, we treated mice that were tail vein-injected with B16F10 melanoma tumor cells with the P2y6 agonist UDP or/and the P2y6 inhibitor MRS2578. Interestingly, UDP promoted the lung metastasis of B16F10 cells, and this phenomenon could be significantly inhibited by the P2y6 inhibitor MRS2578 in WT mice but not in P2y6KO mice (Fig. 1k), suggesting that UDP/P2y6 signaling was responsible for the lung metastasis of melanoma. Collectively, we found that blocking the UDP/P2y6 axis prevented tumor metastasis by remodeling the premetastatic niche mainly by reducing the recruitment of neutrophils. Although the function and mechanism of UDP/P2y6-regulated neutrophils in tumor metastasis need to be further studied, we are firmly convinced that this finding will provide important information for future studies on the role of P2y6, which may be a potential target for preventing tumor metastasis.
References
Peinado, H. et al. Pre-metastatic niches: organ-specific homes for metastases. Nat. Rev. Cancer 17, 302–317 (2017).
Steeg, P. S. Targeting metastasis. Nat. Rev. Cancer 16, 201–218 (2016).
Kitamura, T., Qian, B. Z. & Pollard, J. W. Immune cell promotion of metastasis. Nat. Rev. Immunol. 15, 73–86 (2015).
Liu, Y. & Cao, X. Characteristics and significance of the pre-metastatic niche. Cancer Cell 30, 668–681 (2016).
Idzko, M., Ferrari, D. & Eltzschig, H. K. Nucleotide signalling during inflammation. Nature 509, 310–317 (2014).
Di Virgilio, F., Sarti, A. C., Falzoni, S., De Marchi, E. & Adinolfi, E. Extracellular ATP and P2 purinergic signalling in the tumour microenvironment. Nat. Rev. Cancer 18, 601–618 (2018).
Zhang, X. et al. Extracellular ADP facilitates monocyte recruitment in bacterial infection via ERK signaling. Cell Mol. Immunol. 15, 58–73 (2018).
Ma, X. et al. Chemotherapy-induced uridine diphosphate release promotes breast cancer metastasis through P2Y6 activation. Oncotarget 7, 29036–29050 (2016).
Khanna, C. & Hunter, K. Modeling metastasis in vivo. Carcinogenesis 26, 513–523 (2005).
Tuting, T. & de Visser, K. E. CANCER. How neutrophils promote metastasis. Science 352, 145–146 (2016).
Acknowledgements
This work was supported in part by grants from the National Key R&D Program of China (2018YFA0507001); National Natural Science Foundation of China (81672811, 31770969, 81871250, 81830083 and 81902892); Shanghai Super Postdoctoral Incentive Program; China Postdoctoral Science Foundation (2018M640364); Shanghai Sailing Program (19YF1414400); and Innovation Program of Shanghai Municipal Education Commission (2017-01-07-00-05-E00011).
Author information
Authors and Affiliations
Corresponding author
Ethics declarations
Competing interests
The authors declare no competing interests.
Supplementary information
Rights and permissions
About this article
Cite this article
Qin, J., Zhang, Z., Fu, Z. et al. The UDP/P2y6 axis promotes lung metastasis of melanoma by remodeling the premetastatic niche. Cell Mol Immunol 17, 1269–1271 (2020). https://doi.org/10.1038/s41423-020-0392-0
Received:
Accepted:
Published:
Version of record:
Issue date:
DOI: https://doi.org/10.1038/s41423-020-0392-0
This article is cited by
-
P2Y12 receptor-mediated cyclooxygenase 2 (COX-2) expression enhances tumor cell progression in a mouse model of lymphoma
Purinergic Signalling (2025)
-
Uracil as a biomarker for spatial pyrimidine metabolism in the development of gingivobuccal oral squamous cell carcinoma
Scientific Reports (2024)
-
How tumors hijack macrophages for immune evasion
Nature Cancer (2024)
-
Nucleotide metabolism in cancer cells fuels a UDP-driven macrophage cross-talk, promoting immunosuppression and immunotherapy resistance
Nature Cancer (2024)
-
Progression and dormancy in metastatic thyroid cancer: concepts and clinical implications
Endocrine (2020)
