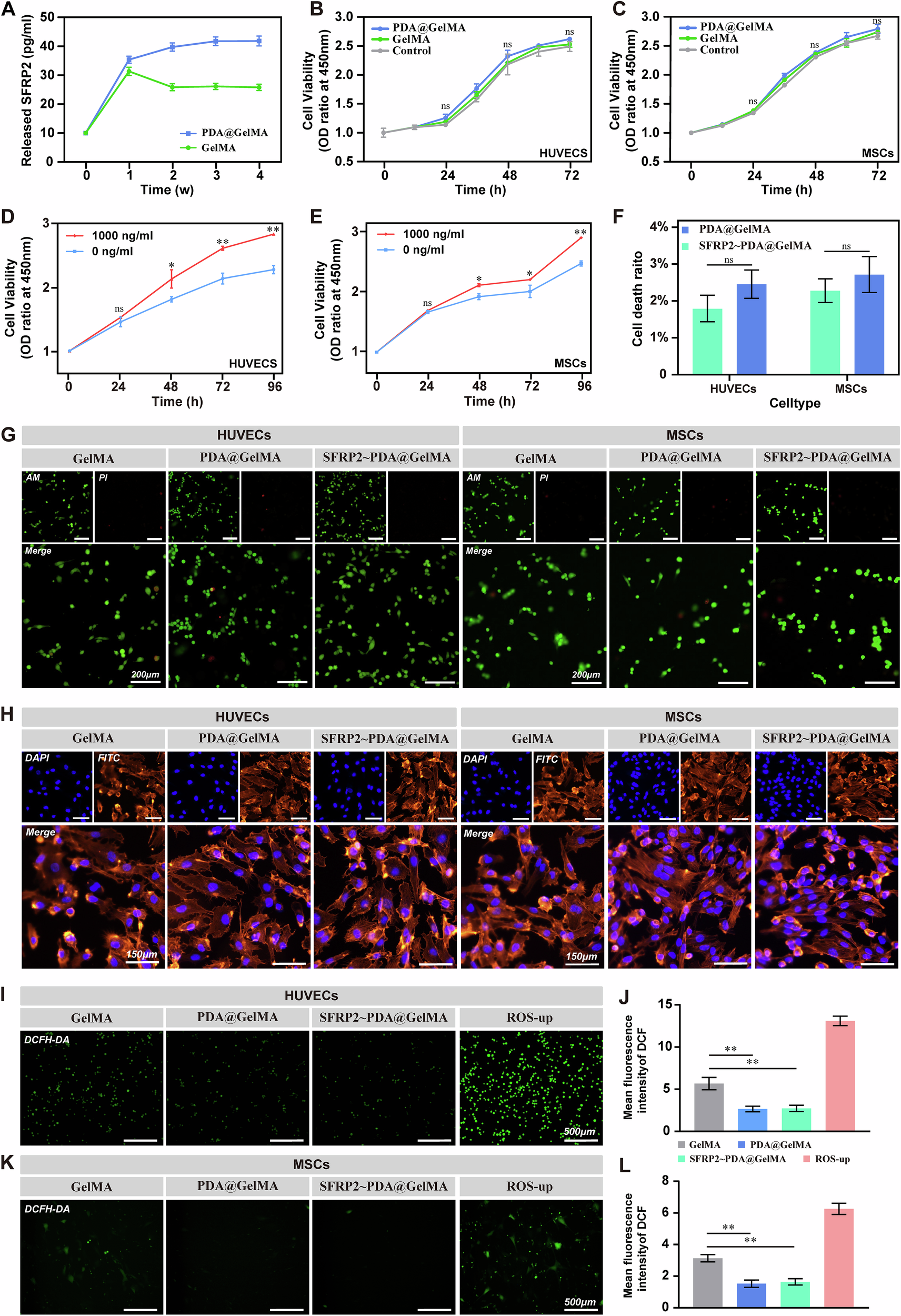
Fig. 3: Biocompatibility assessment.

A Sustained release properties of SFRP2 in different hydrogels. B The viability of HUVECs on different nanofilms. C The viability of MSCs on different hydrogel nanofilms. D The viability of HUVECs on SFRP2 ~ PDA@GelMA nanofilm with 1000 ng/ml SFRP2. E The viability of MSCs on SFRP2 ~ PDA@GelMA nanofilm with 1000 ng/ml SFRP2. F The cell death ratios of HUVECs and MSCs after treating with different hydrogel nanofilms. G Live/dead cell staining of HUVECs and MSCs on different hydrogel nanofilms. Red cells represent dead cells, and green cells represent live cells. Scale bar: 200 μm. H Representative images of the attached cells on different hydrogel membranes. Nuclei are shown in blue and cytoskeleton staining in orange. Scale bar: 150 μm. I Representative images of intracellular ROS in HUVEC attached to different hydrogel membranes. ROS-up indicates positive control. Scale bar: 500 μm. J Quantification of intracellular ROS levels in HUVEC under different treatments. K Representative images of intracellular ROS in MSC attached to different hydrogel membranes. ROS-up indicates positive control. Scale bar: 500 μm. L Quantification of intracellular ROS levels in MSC under different treatments. *p < 0.05, **p < 0.01, ns not significant.