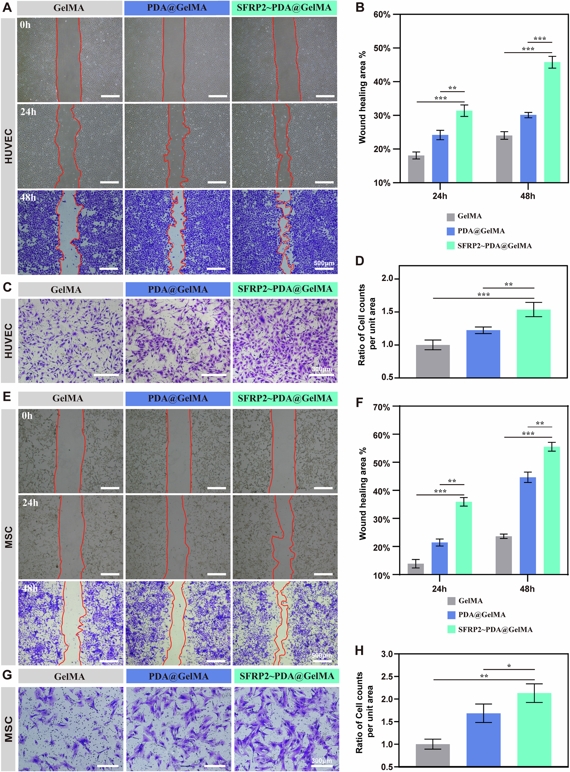
Fig. 4: Assessment of cell migration ability.

A Representative images of scratch experiment of HUVECs after treating with different hydrogel extracts for 0 h, 24 h, and 48 h. Scale bar: 500 μm. B Quantification of the healing area at 24 h and 48 h of HUVECs. C Representative images of Transwell assay for HUVECs after treating with different hydrogel extracts for 24 h. Scale bar: 300 μm. D Quantification of cell migration per field in Transwell assay of HUVECs. E Representative images of scratch experiments of MSCs after treating with different hydrogel extracts for 0 h, 24 h, and 48 h. Scale bar: 500 μm. F Quantification of the healing area at 24 h and 48 h of MSCs. G Representative images of Transwell assay for MSCs after treating with different hydrogel extracts for 24 h. Scale bar: 300 μm. H Quantification of cell migration per field in Transwell assay of MSCs. *p < 0.05, **p < 0.01, ***p < 0.001, ns not significant.