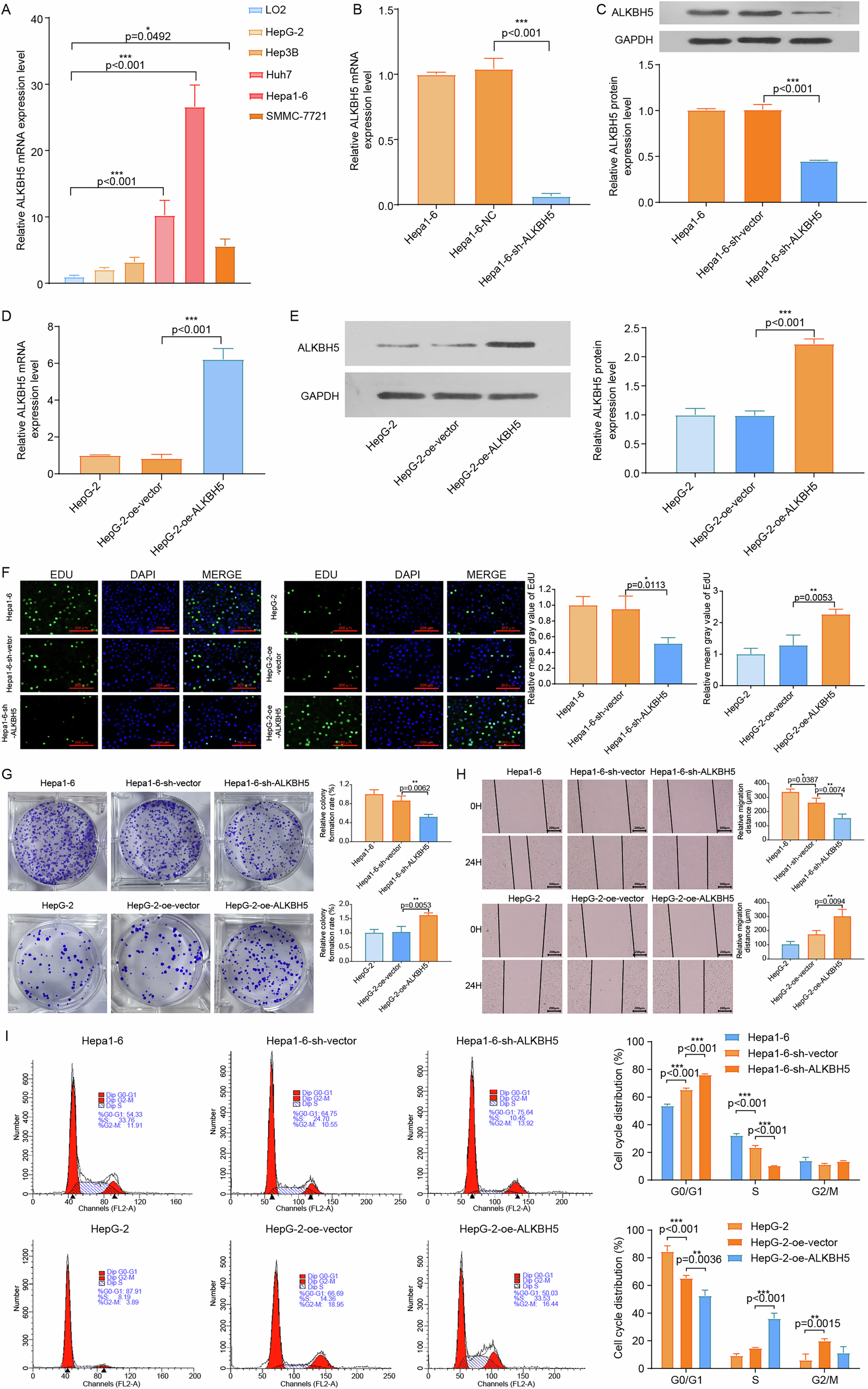
Fig. 5 : ALKBH5 expression enhances malignant phenotypes in HCC cells.

A RT-qPCR analysis of ALKBH5 mRNA expression levels in different cell groups. B RT-qPCR assessment of mRNA expression levels in Hepa1-6 cells following ALKBH5 knockdown. C Western blotting analysis of protein expression levels after ALKBH5 knockdown in Hepa1-6 cells. D RT-qPCR detection of mRNA expression levels in HepG-2 cells following overexpression of ALKBH5. E Western blotting analysis of protein expression levels after overexpression of ALKBH5 in HepG-2 cells. F EDU assay for evaluating cell proliferation in groups with knocked-down or overexpressed ALKBH5. G Colony formation assay to assess the proliferative capacity of cells with ALKBH5 knockdown or overexpression. H Scratch assay for examining cell migration ability following ALKBH5 knockdown or overexpression. I Flow cytometry analysis of cell cycle in groups with ALKBH5 knockdown or overexpression. *p < 0.05, **p < 0.01, ***p < 0.001.