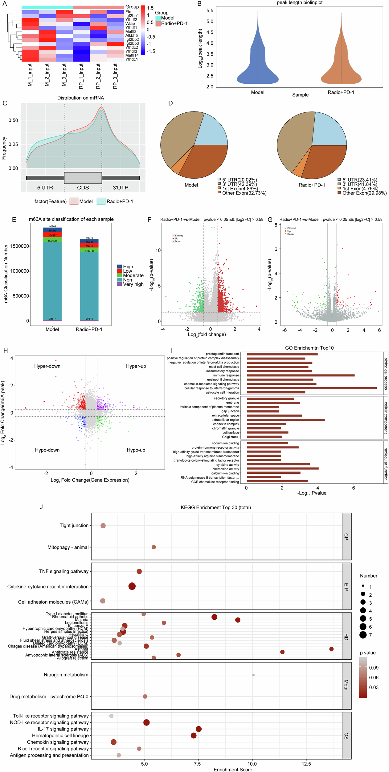
Fig. 6: Alterations in m6A methylation landscape and identification of differentially modified genes following combined radiotherapy and immunotherapy.

A Heatmap analysis of m6A methylation-related genes between the model group and the radiation combined with immunotherapy group based on RNA-seq data. B Violin plot. C Overall m6A modification levels in the model group and the radiation combined with immunotherapy group. D Proportion of m6A modifications at different transcript locations in the model group and the radiation combined with immunotherapy group. E Bar graph of m6A modifications in the model group and the radiation combined with immunotherapy group. F Volcano plot of differentially expressed genes. G Volcano plot of differentially m6A modified genes. H Quadrant analysis of combined m6A-seq and RNA-seq data between the model group and the radiation combined with immunotherapy group. I KEGG pathway analysis of differentially expressed genes. J GO (Gene Ontology) analysis of differentially expressed genes.