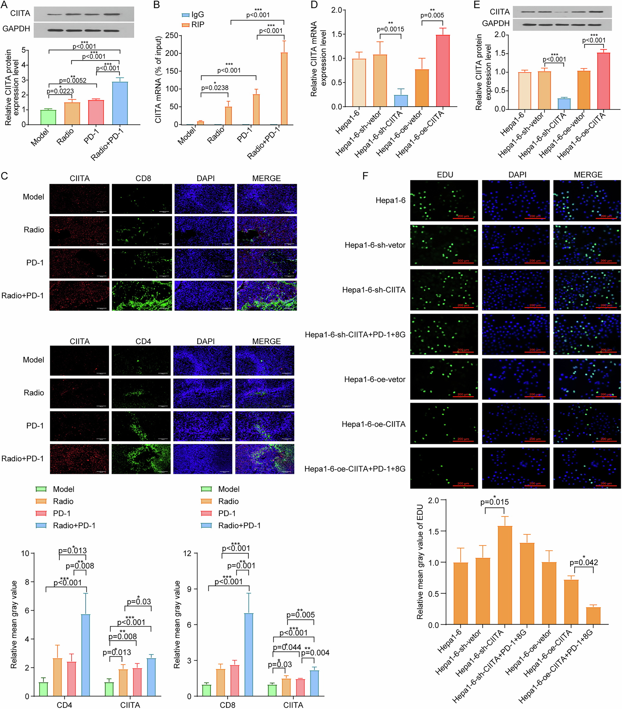
Fig. 9: CIITA expression is upregulated by combined radiotherapy and immunotherapy and suppresses tumor cell proliferation via T cell engagement.

A Western blotting assay to detect CIITA protein expression levels in four groups of tumor tissues. B MeRIP-RT-qPCR assay to validate transcriptional modifications of CIITA in four groups of tumor tissues. C Immunofluorescence assay to observe co-localization of CIITA with CD4T and CD8T cells. D RT-qPCR assay to validate the overexpression and knockdown efficiency of CIITA. E Western blotting assay to confirm the overexpression and knockdown efficiency of CIITA. F EDU assay to examine the effect of overexpressing and knocking down CIITA on the proliferative capacity of liver cancer cells. *p < 0.05, **p < 0.01, ***p < 0.001.