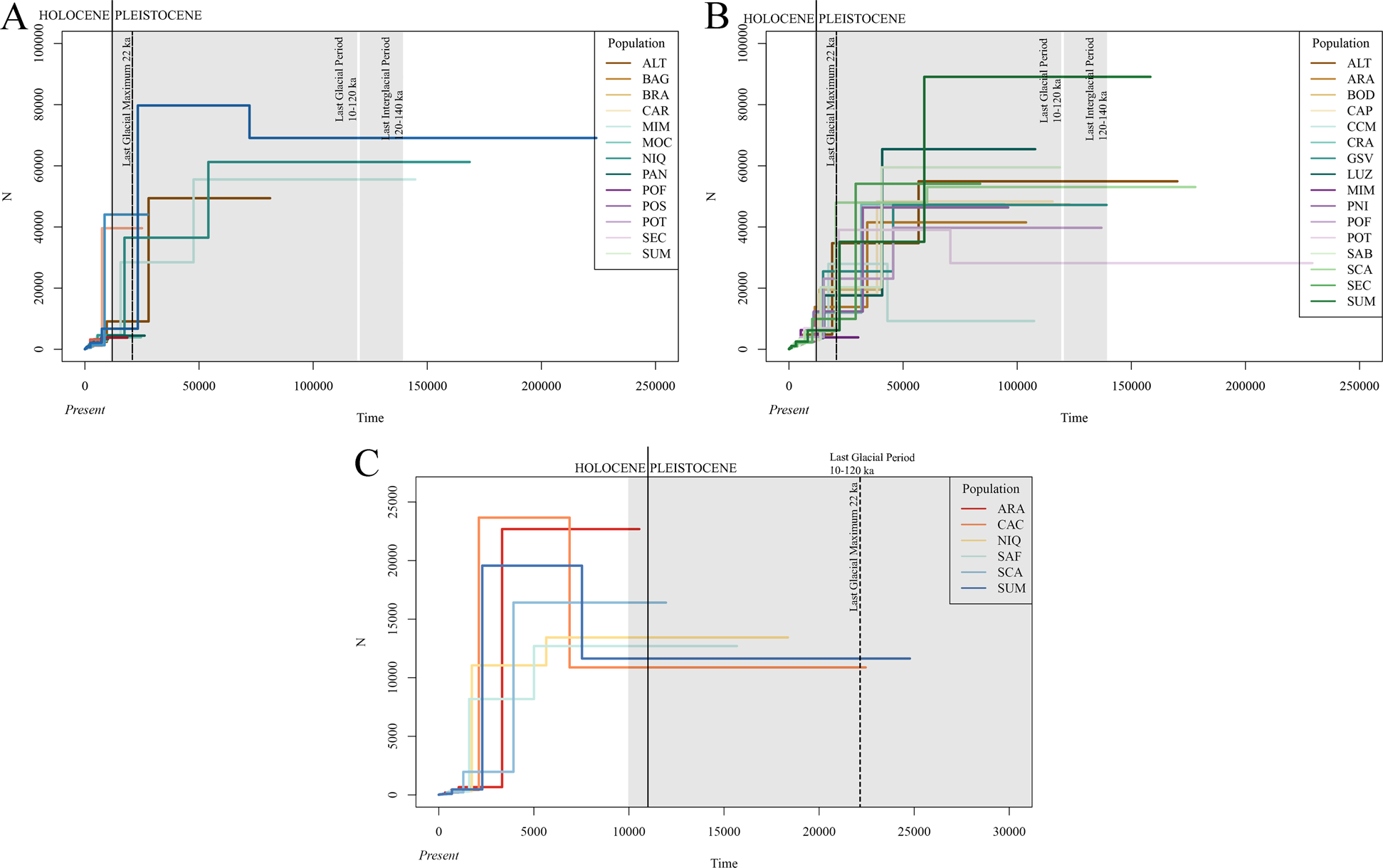
Fig. 2: Demographic dynamics of the three species during the Quaternary, based on PSMC model and putatively neutral SNP loci.

A Demographic dynamics for Handroanthus impetiginosus; B Demographic dynamics for H. serratifolius; C Demographic dynamics for Tabebuia aurea. Each colored line represents a population.