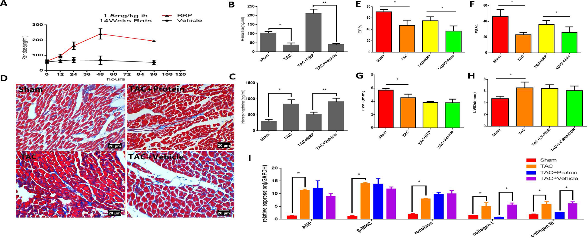
Fig. 5

The effect of renalase on cardiac fibrosis and heart function. A Recombinant renalase protein (RRP) was injected subcutaneously into adult SD rats, and we found that the serum level of renalase gradually increased and was sustained for 96 h (1.5 mg/kg, each rat, n = 6). B ELISA analysis of the serum level of renalase in the different groups at 8 weeks after TAC. C ELISA analysis of the serum level of NE in the different groups at 8 weeks after TAC. NE levels significantly decreased after RRP treatment (n = 6, *P = 0.0391, vs. vehicle treatment). D Masson staining (scale bar, 20 μm) of cardiac tissues. Exogenous recombinant renalase decreased cardiac fibrosis morphology. E–H Echocardiographic evaluation of the rat model with heart failure at 8 weeks after TAC. PWT and LVDd showed no changes after RRP treatment (n = 6, P > 0.05, vs. vehicle treatment), while both EF and FS were significantly increased at 8 weeks after TAC with RRP treatment (n = 6, *P < 0.05, vs. control). PWT posterior wall thickness, LVDd left ventricular end diastolic diameter, EF ejection fraction, FS fractional shortening. I mRNA levels of hypertrophic and fibrotic markers in the hearts of different groups (n = 6 per group). Collagen I and collagen III obviously changed after RRP treatment (n = 6, *P < 0.05, vs. vehicle treatment).