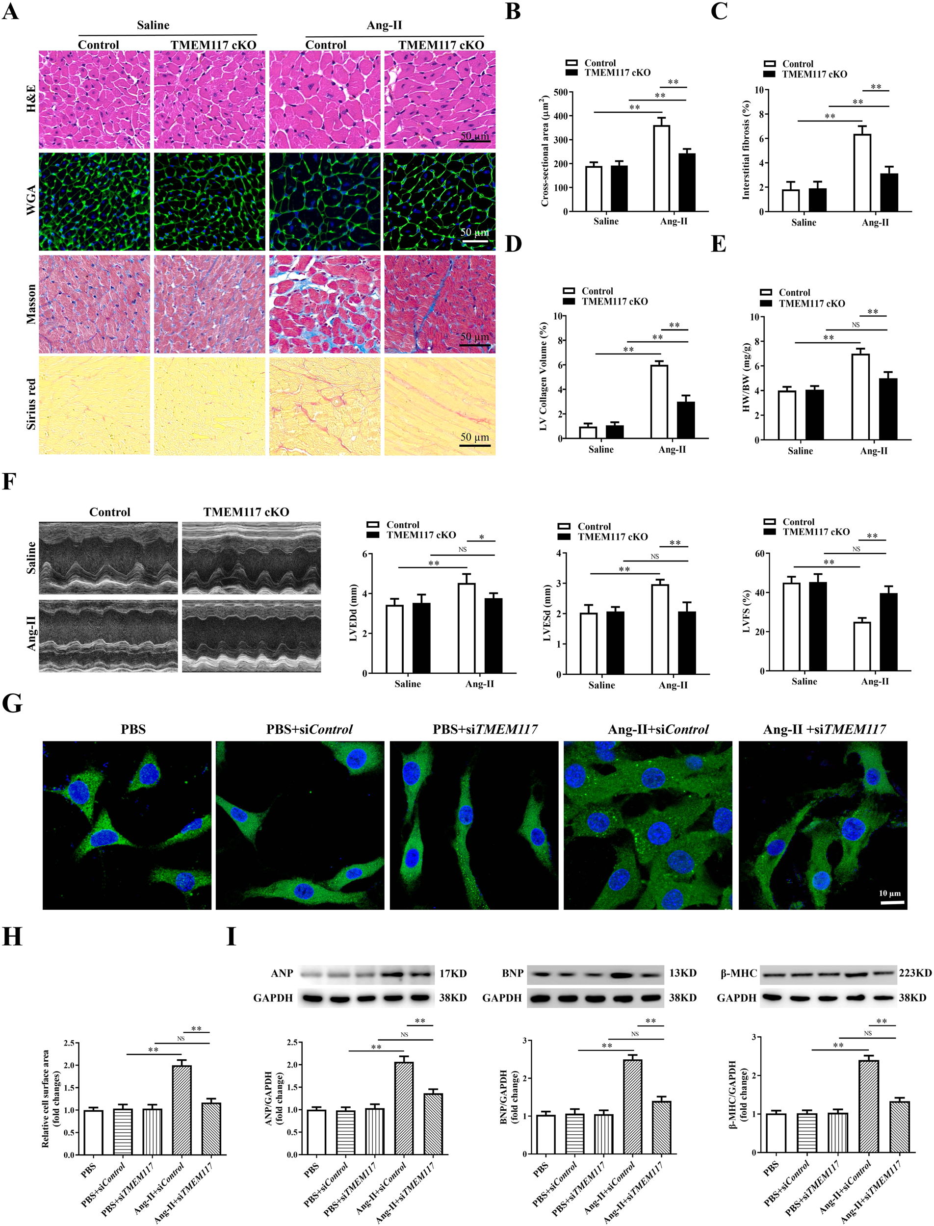
Fig. 2
From: Transmembrane protein 117 knockdown protects against angiotensin-II-induced cardiac hypertrophy

TMEM117 deficiency attenuated Ang-II-induced cardiac hypertrophy. A Histological analyses of heart sections stained with H&E, wheat germ agglutinin, Masson and picrosirius red from control mice and TMEM117 cKO mice after saline or Ang-II infusion. B The average cross-sectional area of cardiomyocytes was summarized after saline or Ang-II infusion in control and TMEM117 cKO mice. C,D The interstitial fibrosis and collagen deposition were quantified in the different mice, respectively. E HW/BW ratios were detected in the indicated groups. F Echocardiographic assessment of LVEDd, LVESd and FS was used to reflect cardiac function in control mice and TMEM117 cKO mice after saline or Ang-II infusion. G Representative immunofluorescence images of α-actinin staining in neonatal mice ventricular myocytes infected with siControl or siTMEM117 and treated with or without Ang-II for 48 h. H Pooled data from (G). I Western blotting was used to measure protein levels of ANP, BNP and β-MHC in the indicated groups. ANP atrial natriuretic polypeptide, BNP brain natriuretic polypeptide, β-MHC myosin chain heavy β, Col1 collagen type 1, Col3 collagen type 3, HW/BW heart weight/body weight, LVEDd left ventricular end-diastolic dimension, LVESd left ventricular end-systolic dimension, FS fractional shortening, cKO conditional knockout. All the data represent the means ± SEM. N = 6–8/group. *P < 0.05 and **P < 0.01. NS indicates no significance. Statistical significance was determined by 1-way ANOVA or 2-way ANOVA using Tukey post hoc test