Abstract
Mitochondrial dysfunction plays a critical role in the pathogenesis of pathological cardiac hypertrophy. Transmembrane protein 117 modulate mitochondrial membrane potential that may be involved in the regulation of oxidative stress and mitochondrial function. However, its role in the development of angiotensin II (Ang-II)-induced cardiac hypertrophy is unclear. Cardiac-specific TMEM117-knockout and control mice were subjected to cardiac hypertrophy induced by Ang-II infusion. Small-interfering RNAs against TMEM117 or adenovirus-based plasmids encoding TMEM117 were delivered into left ventricles of mice or incubated with neonatal murine ventricular myocytes (NMVMs) before Ang-II stimulation. We found that TMEM117 was upregulated in hypertrophic hearts and cardiomyocytes and TMEM117 deficiency attenuated Ang-II-induced cardiac hypertrophy in vivo. Consistently, the in vitro data demonstrated that Ang-II-induced cardiomyocyte hypertrophy significantly alleviated by TMEM117 knockdown. Conversely, overexpression of TMEM117 exacerbated cardiac hypertrophy and dysfunction. An Ang II-induced increase in cardiac (cardiomyocyte) oxidative stress was alleviated by cardiac-specific knockout (knockdown) of TMEM117 and was worsened by TMEM117 supplementation (overexpression). In addition, TMEM117 knockout decreased endoplasmic reticulum stress induced by Ang-II, which was reversed by TMEM117 supplementation. Furthermore, TMEM117 deficiency mitigated mitochondrial injury in hypertrophic hearts and cardiomyocyte, which was abolished by TMEM117 supplementation (overexpression). Taken together, these findings suggest that upregulation of TMEM117 contributes to the development of cardiac hypertrophy and the downregulation of TMEM117 may be a new therapeutic strategy for the prevention and treatment of cardiac hypertrophy.

Similar content being viewed by others
Introduction
Heart failure (HF), caused by cardiac structural and functional abnormalities, is a global problem, with an estimated 38 million patients with this diagnosis worldwide [1, 2]. Despite the recent development of medical management and evidenced-based therapy, the occurrence of rehospitalization and cardiac events in patients with HF remains high in many countries because most interventions focus on relieving symptoms [3, 4] Cardiac hypertrophy is an early milestone during the clinical course of HF and an important risk factor for subsequent cardiac morbidity and mortality [5, 6]. Cumulative evidence indicates that mitochondrial oxidative stress and dysfunction play an important role in the pathogenesis of cardiac hypertrophy [7, 8]. However, the critical genes that regulate mitochondrial function and that might serve as therapeutic targets for cardiac hypertrophy have yet to be identified.
Transmembrane protein 117 (TMEM117) is a conserved among the chimpanzee, mouse, chicken, frog, and zebrafish, but not in the fruit fly, worm, or yeast. TMEM117 has six transmembrane regions without BCL-2 homology domain, a conserved sequence in pro and anti-apoptotic BCL-2 family proteins, and other known motifs. TMEM117 was first cloned and identified by large-scale cDNA sequencing projects [9, 10]. Previous investigations suggest that TMEM117 expression was downregulated during pancreatic tumorigenesis and transformation and breast cancer cell trans-differentiation to mesenchymal cells [11, 12]. Recent studies reveal that TMEM117 participates in mitochondrial dysfunction, oxidative stress, endoplasmic reticulum stress (ERS), and cell growth impairment [13]. However, the roles of TMEM117 in cardiovascular diseases have not been elucidated. Since mitochondrial dysfunction and oxidative stress are all closely involved with cardiac hypertrophy, we speculate that there might be a chance TMEM117 participates in the process of Ang-II-induced cardiac hypertrophy. The present study investigated the effects of TMEM117 deficiency and upregulation on the development of Ang-II-induced cardiac hypertrophy and underlying mechanism.
Materials and methods
Animals
All procedures performed in adherence to the National Institutes of Health Guidelines on the Use of Laboratory Animals (Bethesda, MD, USA) and conformed to the Institutional Animal Care and Use Committee of Chengdu Medical College, the First Affiliated Hospital. Mice were housed in 12/12 h light-dark cycle, a constant room temperature, and fed a standard rodent diet. The C57BL/6J mice (male, 8–10 weeks old) were obtained from the Dashuo Biotech Inc (Chengdu, Sichuan, China). The TMEM117 exon 3 folxed allele was engineered by Cyagen Biotechnology (Guangzhou, China), using CRISPR-mediated homologous recombination. TMEM117flox/flox mice were crossed with Nppa-Cre transgenic mice to obtain cardiomyocyte-specific TMEM117-knockout mice thorough excising specifically exon 3 of the TMEM117 gene in cardiomyocytes. Nppa-Cre transgenic mice were obtained from the Jackson Laboratory (Bar Harbor, USA). TMEM117flox/flox littermates were used as controls.
Model of angiotensin II infusion
Animals were anesthetized with 2% isoflurane and subjected to pressure overload indued by angiotensin II (Ang-II, Sigma-Aldrich, St. Louis, MO, USA) infusion (1000 ng/kg/min) for 4 weeks. The mini-osmotic pumps (ALZET, model 1004, Cupertino, CA, USA) releasing either Ang-II or 0.9% saline were inserted underneath the mice skin via mid-scapular incision subcutaneously, as our previous studies [14]. Systolic and diastolic blood pressure were measured using a noninvasive tail-cuff apparatus (BP-2010A; Sofron Biotechnology, Beijing, China).
Neonatal mouse cardiomyocyte culture
Neonatal mouse cardiomyocytes (NMVMs) were prepared form neonatal C57BL/6J mice as previously described [15]. In brief, ventricles were digested with 0.5 mg/mL collagenase (Invitrogen) in a shaking bath at 37 °C. After digestion, cardiomyocytes were collected and cultured in DMEM with 1 g/L glucose, 10% FBS, and 1% penicillin/streptomycin. Then, cells were transfected with small interfering RNA using Lipofectamine RNAiMAX (Life Technologies, Carlsbad, USA) according to the manufacturer’s instructions. Specific small interfering RNAs (siRNAs) against mouse TMEM117 (siTMEM117) and scrambled siRNA (siControl) were predesigned and purchased from RiboBio (Guangzhou, China). The sequences of siRNA are provided in Supplementary Table 2. To obtain TMEM117-overexpressiong cells, cells were transfected with recombinant adenovirus overexpressing mouse TMEM117 (Ad-TMEM117) or the negative control (Ad-EV) using Lipofectamine 3000 (Life Technologies, Carlsbad, USA) according to the manufacture’s protocol. The coding sequences of TMEM117 were amplified using the primers shown in Supplementary Table 3. After 72 h incubation, the knockdown and overexpression efficiency were detected by western blotting. Subsequently, cells were stimulated with 200 nM Ang-II for 48 h.
Echocardiography
Transthoracic noninvasive echocardiography was assessed by Vevo 2100 small animal ultrasound system (Toronto, Ontario, Canada). After 28 days of Ang-II infusion, mice were anesthetized with1% isoflurane administered via inhalation though a mask and placed on a heating pad to maintain their body temperature. Then, left ventricle (LV) systolic (LVESd) and diastolic dimensions (LVEDd) were measured in M-mode. LV percent fractional shortening (LVFS) were calculated, as previously described [16].
Histological analysis
After the mice were euthanized, their heart body (HW), body weight (BW), and tibia length (TL) were determined. From these data, the ratio of HW/BW and HW/TL were calculated. Heart tissues were harvested, fixed in 4% paraformaldehyde, and embedded in paraffin. Tissues were stained with hematoxylin-eosin (H&E) and wheat germ agglutinin (WGA) (green; Sigma-Aldrich) to analyze cardiomyocyte cross-sectional area. Masson staining and Sirius red staining (St. Louis, MO, USA) were used to measure the cardiac interstitial fibrosis and collagen deposition, respectively. The sections were visualized using microscopy, and all images were analyzed using Image-Pro Plus software (Version 6.0).
Measurement of cell surface area
The cells were fixed by 4% formaldehyde followed by 5 min of permeabilization with 0.2% Triton X-100, blocked with 5% BSA for 60 min and stained with α-actinin (Invitrogen, Carlsbad, CA, USA), followed by staining with a fluorescent secondary antibody. Then, DAPI was used to label the nuclei. Immunofluorescence images were acquired by Olympus laser confocal microscope (FV 1000, Olympus, Tokyo, Japan). Cardiomyocytes surface area was determined from more than 100 cells each group using Image-Pro Plus software (Media Cybernetics, Rockville, MD, USA) by total cell area divided total cell number, as previously described [17].
Measurement of oxidative stress
Dihydroethidium (DHE) staining was used to evaluate the production of reactive oxygen species (ROS) in NMVMs. Briefly, cells were loaded with DHE (5 μmol/L) (Beyotime, Shanghai, China) in the dark for 30 min and then washed out. Images were taken under an inverted fluorescence microscope with the NIS-Elements 3.2 software (Nikon, Toyoko, Japan), and the mean fluorescence intensity was quantified. In addition, superoxide dismutase (SOD) and glutathione (GSH) and in LV tissue were detected using kits purchased from Beyotime (Beijing, China). Plasma catecholamine (CAT) was measured using the mouse ELISA kit (JiangLai Bio, China).
Mitochondrial morphology assessment
Heart tissues were fixed with 4% glutaraldehyde in 0.1 mmol/L phosphate-buffered saline (PBS) at 4 °C overnight, followed by another fix with 0.5% potassium ferricyanide and 2% osmium tetroxide in 25 mmol/L cacodylate buffer at 22 °C. Samples were then dehydrated, embedded in resin, and sectioned into 80 nm-thick slices. The sections were observed by JEM-1230 transmission electron microscope (Hitachi H-600IV, Hitachi, Tokyo, Japan). The micrograph images were captured with a digital camera (Olympus, Tokyo, Japan). Mitochondrial mass was analyzed using Image J.
Assessment of ΔΨm
Mitochondrial membrane potential (ΔΨm) in NMVMs were measured with JC-1 kit (Invitrogen, Carlsbad, CA, USA). Briefly, cells were seeded on culture slides and treated according to experimental protocols. Cells were stained with JC-1 (10 μmol/L) at 37 °C for 30 min and then rinsed three times with PBS. Observations were immediately made using microscope. The ratio of JC-1 aggregate (red) to monomer (green) intensity was calculated.
Measurement of ATP content
Cellular ATP level was assessed using a commercially available intracellular ATP Assay Kit (Beyotime, Beijing, China). NMVMs were seeded in 6-well plates. After 48 h of Ang-II treatment, cells were harvested for ATP determination according to the manufacturer’s instructions.
Enzyme assays
Mitochondrial succinate dehydrogenase (SDH) activity was measured in the isolated mitochondria according to the kit’s protocol (Jiancheng Biochemical). Briefly, the mitochondria were incubated with substrate solution and read with a spectrophotometer at 600 nm. The activity of NADPH oxidase was determined by a lucigenin enhanced chemiluminescence assay according to the kit’s protocol (Genmed). Enzyme activity was expressed as RLUs/mg protein.
Determination of mRNA expression
Total RNAs from myocardium or NMVMs were extracted by TRIzol (Invitrogen, Carlsbad, CA, USA). A total 2 μg of RNA was reverse-transcribed into complementary DNA. The level of mRNAs was quantified by quantitative real-time polymerase chain reaction (qRT-PCR) using SYBRGreen Master Mix (Takara, Dalian, Japan). The target gene expression was normalized to 18 s ribosomal RNA, which served as an internal control for total complementary DNA content. Primer sequences are shown in Supplementary Table 4.
Measurement of protein expression
Heart samples and myocyte lysates were extracted using lysis buffer. Protein concentration was quantified by bicinchoninic acid (BCA) assay (Bio-Rad, Hercules, CA, USA). Equal amounts of protein (~20 μg) were separated by 10% SDS-PAGE, and then transferred to Polyvinylidene Fluoride (PVDF) membranes (Bio-Rad, Hercules, CA, USA). The membranes were incubated with primary antibodies overnight at 4 °C. More details of antibodies are shown in Supplementary Table 5. The transblotted membranes were washed and incubated with secondary antibodies for 1 h at room temperature. The blots were visualized using chemiluminescence and quantified using Image-Pro Plus 6.0 (Media Cybernetics). Protein expression was normalized to GAPDH.
Statistical analysis
The data are expressed as means ± SEM. Comparisons between two groups were analyzed using an unpaired Student t test. Differences among multiple groups were performed by 1-or 2-way ANOVA using Tukey post hoc test. Differences between groups were analyzed by the Welch t-test with multiple comparisons correction (Bonferroni method). P < 0.05 was statistically significant. All statistical analysis was performed by GraphPad Prism software version 7.0 (GraphPad Software, La Jolla, CA, USA).
Results
TMEM117 was upregulated in Ang-II-induced cardiac hypertrophy
To investigate whether TMEM117 is associated cardiac hypertrophy, we first detected the expression of TMEM117 in the hypertrophic hearts and isolated NMVMs. qRT-PCR showed that TMEM117 mRNA levels were remarkably increased in hypertrophic myocardium compared with the Saline group (Fig. 1A). Consistent with changes in mRNA levels, the protein level of TMEM117 was also upregulated in hypertrophic hearts compared to controls (Fig. 1B). We further verified the results in Ang-II-induced cardiomyocyte hypertrophy in vitro. Similarly, both the mRNA and protein expression of TMEM117 were dramatically elevated in NMVMs in response to Ang-II stimulation compared with the PBS group (Fig. 1C,D). Collectively, these findings indicated that TMEM117 might take part in the Ang-II-induced cardiac hypertrophy.
TMEM117 was increased in hypertrophic hearts and isolated NMVMs. A,B qRT-PCR and western blotting were used to determine the mRNA and protein expression levels of TMEM117 in control and hypertrophic mouse hearts, respectively. C,D The mRNA and protein levels of TMEM117 in NMVMS with PBS or Ang-II treatment were respectively detected. TMEM117, transmembrane protein 117; GAPDH, glyceraldehyde 3-phosphate dehydrogenase; PBS, phosphate-buffered saline; Ang-II, angiotensin-II. NMVMs, neonatal mouse cardiomyocytes. GAPDH was used as a loading control. Presented values are means ± SEM. N = 6–8/group. **P < 0.01 between the 2 indicated groups by two-tailed Student t test
TMEM117 deficiency ameliorated Ang-II-induced cardiac hypertrophy
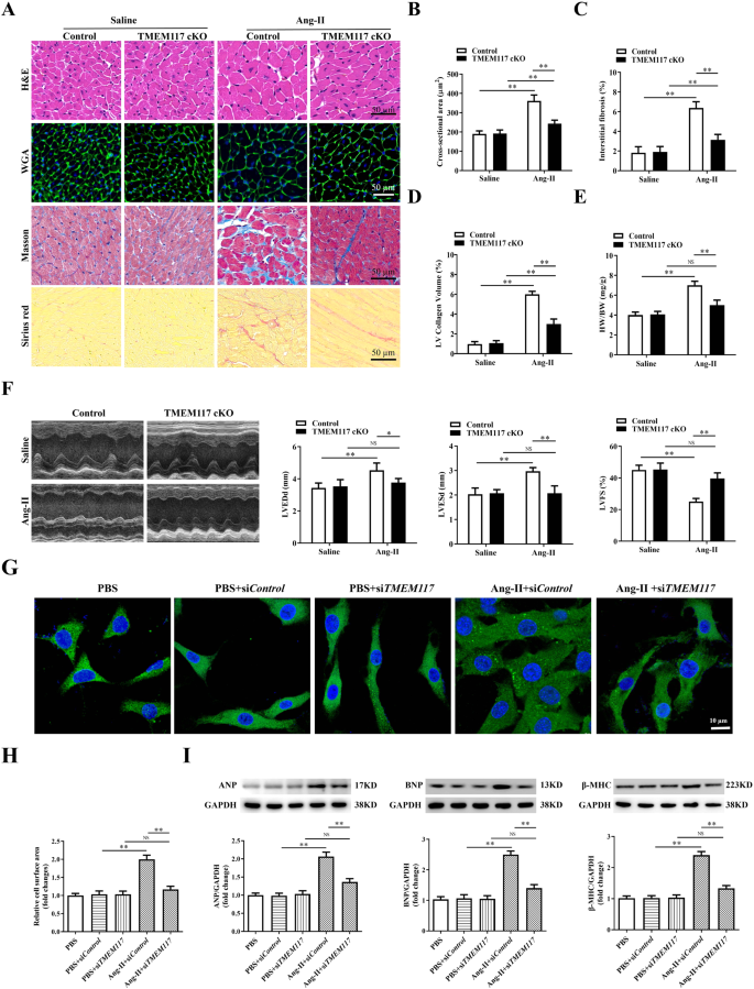
To clarify the functional role of TMEM117 in cardiomyocytes during Ang-II-induced cardiac hypertrophy, we generated cardiomyocyte-specific conditional TMEM117-knockout (TMEM117 cKO) mice. We confirmed loss of TMEM117 protein expression in cardiomyocytes of TMEM117 cKO mice (Supplementary Fig. 1A) and did not find any changes in basal physiological parameters in TMEM117 cKO mice and control mice (Supplementary Table 1). Furthermore, TMEM117 cKO and littermate control mice were subjected to Ang-II infusion. Four weeks after Ang-II infusion, the results showed that the systolic blood pressure (SBP) and diastolic blood pressure (DBP) were significantly increased in both mouse models after Ang-II infusion. Blood pressure was indistinguishable between TMEM117M cKO and control mice (Supplementary Fig. 1B,C), suggesting that TMEM117 do not affect Ang-II-induced hypertension. Histological analysis (Fig. 2A) revealed that the cross-sectional area of cardiomyocytes (Fig. 2B), interstitial fibrosis (Fig. 2C), and collagen deposition (Fig. 2D) were obviously larger in TMEM117 cKO mice than of control mice 4 weeks after Ang-II infusion. The heart weight/body weight ratios (Fig. 2E) and heart weight/tibia length ratios (Supplementary Fig. 1D) were significantly decreased in TMEM117 cKO mice compared with control mice in response to hypertrophic stimuli. In addition, TMEM117 deficiency attenuated cardiac function in the hypertrophic hearts, evidenced by decreased left ventricular end-diastolic dimension (LVEDd) and left ventricular end-systolic dimension (LVESd) and increased fractional shortening (FS) (Fig. 2F). Consistently, the expression of hypertrophic genes, including ANP (atrial natriuretic polypeptide), BNP (brain natriuretic peptide), β-MHC (myosin heavy chain β), and fibrotic genes, including Col1 (collagen type 1) and Col3 (collagen type 3) (Supplementary Fig. 1E) were decreased in the hypertrophic hearts of TMEM117 cKO mice.
TMEM117 deficiency attenuated Ang-II-induced cardiac hypertrophy. A Histological analyses of heart sections stained with H&E, wheat germ agglutinin, Masson and picrosirius red from control mice and TMEM117 cKO mice after saline or Ang-II infusion. B The average cross-sectional area of cardiomyocytes was summarized after saline or Ang-II infusion in control and TMEM117 cKO mice. C,D The interstitial fibrosis and collagen deposition were quantified in the different mice, respectively. E HW/BW ratios were detected in the indicated groups. F Echocardiographic assessment of LVEDd, LVESd and FS was used to reflect cardiac function in control mice and TMEM117 cKO mice after saline or Ang-II infusion. G Representative immunofluorescence images of α-actinin staining in neonatal mice ventricular myocytes infected with siControl or siTMEM117 and treated with or without Ang-II for 48 h. H Pooled data from (G). I Western blotting was used to measure protein levels of ANP, BNP and β-MHC in the indicated groups. ANP atrial natriuretic polypeptide, BNP brain natriuretic polypeptide, β-MHC myosin chain heavy β, Col1 collagen type 1, Col3 collagen type 3, HW/BW heart weight/body weight, LVEDd left ventricular end-diastolic dimension, LVESd left ventricular end-systolic dimension, FS fractional shortening, cKO conditional knockout. All the data represent the means ± SEM. N = 6–8/group. *P < 0.05 and **P < 0.01. NS indicates no significance. Statistical significance was determined by 1-way ANOVA or 2-way ANOVA using Tukey post hoc test
We next investigated whether TMEM117 directly regulates cardiomyocyte hypertrophy using an in vitro model of cardiomyocyte hypertrophy induced by Ang-II in NMVMs, which isolated from left ventricular in mice hearts. TMEM117 in NMVMs was silenced by siRNA and treated with or without hypertrophic stimulation (Supplementary 1F–H). NMVMs with TMEM117 knockdown had a dampened hypertrophic response to Ang-II treatment based on the restoration of cell surface area (Fig. 2G,H) and decreased expression of protein levels of ANP, BNP and β-MHC (Fig. 2I). There are no differences of ANP, BNP and β-MHC levels between PBS and PBS with siControl. Taken together, these observations demonstrated that TMEM117 deficiency ameliorated cardiomyocyte hypertrophy.
Cardiac TMEM117 overexpression exacerbated Ang-II-induced cardiac hypertrophy
To further explore the effects of TMEM117 in cardiomyocytes on cardiac hypertrophy, an adenoviral vector expressing TMEM117 was administered through direct injection into left ventricle in control and hypertrophic mice. Following adenoviral injection, TMEM117 expression in ventricular myocardium was confirmed by using western blotting analysis (Supplementary Fig. 2A,B). Basal physiological parameter was indistinguishable in between TMEM117 overexpression and control mice (Supplementary Table 1). Cardiac TMEM117 overexpression deteriorated Ang-II-induced cardiac hypertrophy, as indicated by enlarged cardiomyocytes area, increased interstitial fibrosis and collagen deposition (Fig. 3A–D), as well as elevated HW/BW (Fig. 3E) and HW/TL ratios (Supplementary Fig. 2C). Furthermore, we observed increased LVEDd and LVESd and decreased FS in TMEM117 overexpression mice with Ang-II infusion compared with control mice, indicating exacerbated cardiac function (Fig. 3F). Meanwhile, the expression of hypertrophic and fibrotic genes was increased in the hypertrophic hearts of TMEM117-overexpressing mice (Supplementary Fig. 2D).
TMEM117 overexpression in the heart deteriorated cardiac hypertrophy. A Heart sections were stained with H&E, wheat germ agglutinin, Masson and picrosirius red from control mice injected with Ad-EV or Ad-TMEM117 subsequently subjected to saline or Ang-II. B The average cross-sectional area of cardiomyocytes from the indicated groups was summarized. C,D The interstitial fibrosis and collagen deposition were quantified. E The rations of HW/BW in different mice were determined. F Echocardiographic assessment of LVEDd, LVESd and FS in the indicated groups. G Representative immunofluorescence images of α-actinin staining in neonatal mice ventricular myocytes infected with Ad-EV or Ad-TMEM117 and treated with or without Ang-II for 48 h. Scale bars = 10 μm. H Pooled data from (G). I Western blotting was used to measure protein levels of ANP, BNP and β-MHC in the indicated groups. Ad-EV, control adenovirus; Ad-TMEM117, recombinant adenovirus encoding TMEM117. All the data represent the means ± SEM. N = 6–8/group. *P < 0.05 and **P < 0.01. NS indicates no significance. Statistical significance was determined by 1-way ANOVA or 2-way ANOVA using Tukey post hoc test
To evaluate the impact of TMEM117 on cardiomyocyte hypertrophy in vitro, TMEM117 was overexpressed in NMVMs with adenovirus (Supplementary Fig. 2E,F). The adenovirus-mediated overexpression of TMEM117 led to a clear increase in cell surface area (Fig. 3G, H). Consistently, Ang-II-induced protein level of the hypertrophic marker genes ANP, BNP and β-MHC were markedly elevated by TMEM117 overexpression compared with controls (Fig. 3I). Taken together, these data indicated that cardiac TMEM117 overexpression aggravated Ang-II-induced cardiac hypertrophy.
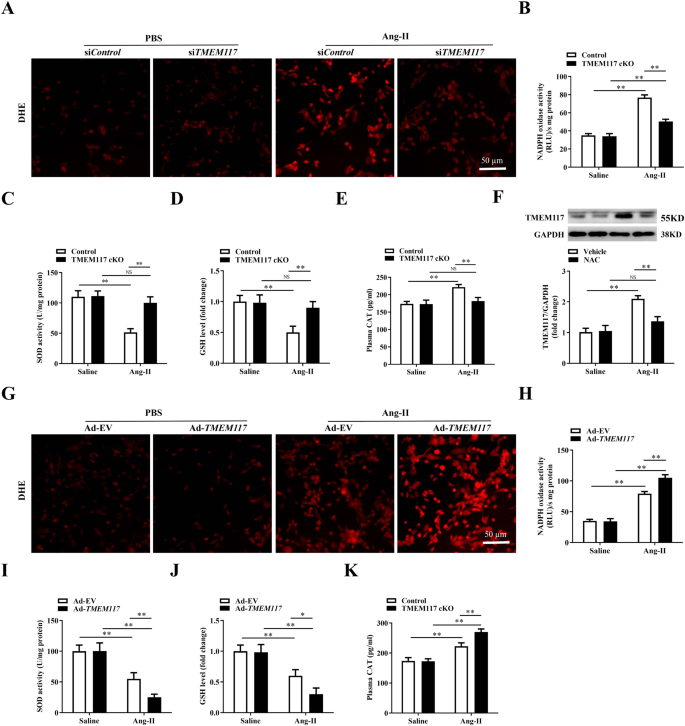
TMEM117 knockout reduced oxidative stress induced by cardiac hypertrophy
Oxidative stress is a common mechanism underlying the pathological cardiac hypertrophy. We further examined the relationship between TMEM117 and oxidative stress in Ang-II-induced cardiac hypertrophy. DHE staining was used to evaluate in vivo oxidative stress levels. As shown in Fig. 4A, Ang-II induced an overt elevation of ROS generation in NMVMs, which was attenuated by TMEM117 cKO. NADPH oxidase activity was also increased in Ang-II-induced hypertrophic myocardium, which was decreased by TMEM117 deficiency (Fig. 4B). In addition, the results showed that TMEM117 deficiency markedly increased SOD activity (Fig. 4C) and GSH levels (Fig. 4D) in hypertrophic myocardium and decreased plasma CAT levels (Fig. 4E). Furthermore, ROS scavenger N-Acetyl-L-cysteine (NAC) was used in our study. As a result, we found that the increased expression of TMEM117 in hypertrophic myocardium was reversed by NAC treatment (Fig. 4F). To confirm the injury-mitigation roles of oxidative stress and TMEM117 deficiency, we investigated effects of TMEM117 overexpression on oxidative stress in cardiac hypertrophy. As a result, TMEM117 overexpression remarkedly exacerbated oxidative stress, as evidenced by increased ROS generation (Fig. 4G), elevated NADPH oxidase activity (Fig. 4H), decreased SOD activity (Fig. 4I) and GSH levels (Fig. 4J), and increased CAT levels (Fig. 4K). Thus, the in vivo and in vitro data indicated that antioxidative effect of TMEM117 cKO in Ang-II-induced cardiac hypertrophy.
TMEM117 mediated cardiomyocyte hypertrophy by modulating oxidation states. A DHE staining was performed in NMVMs infected with siControl or siTMEM117 and treated with or without Ang-II. B NADPH oxidase activity was measured in the indicated groups. C–E Quantitative results of SOD activity and GSH, and plasma CAT levels in control or TMEM117 cKO mice treated with saline or Ang-II. F TMEM117 protein level was measured in control and hypertrophic myocardium with or without NAC. G Representative DHE staining in neonatal mice ventricular myocytes infected with Ad-EV or Ad-TMEM117 and treated with or without Ang-II. H NADPH oxidase activity was measured in the indicated groups. I–K Quantitative results of SOD activity and GSH, and CAT levels from control mice injected with Ad-EV or Ad-TMEM117 subsequently subjected to saline or Ang-II. Presented values are means ± SEM. N = 6–8/group. *P < 0.05 and **P < 0.01. NS indicates no significance. Statistical significance was determined by 1-way ANOVA or 2-way ANOVA using Tukey post hoc test
TMEM117 deficiency attenuated cardiac hypertrophy-induced ERS
Accumulating evidence suggests that protein folding and generation of ROS as a byproduct of protein oxidation in the ER are closely linked events [18]. Other study has shown that TMEM117 is in endoplasmic reticulum and plasma membrane [19]. Therefore, we next focused whether TMEM117 regulates cardiac hypertrophy by modulating ERS-mediated ROS generation. Several markers of ERS were detected in cardiomyocytes from control and TMEM117 cKO mice hearts response to Ang-II stimulation. Western blotting analysis showed that TMEM117 ablation in NMVMs attenuated ERS induced by Ang-II (Fig. 5A), as evidenced by significantly decreased protein levels of phosphorylated dsRNA-activated protein kinase like ER kinase (p-PERK) (Fig. 5B), eukaryotic initiation factor 2α (eIF2α) (Fig. 5C) and activating transcriptional factor (ATF4) (Fig. 5D), indicating that TMEM117 is involved in controlling PERK-mediated ERS pathway in cardiomyocyte hypertrophy.
TMEM117 deficiency attenuated cardiac hypertrophy-induced ERS in vivo. A NMVMs were isolated from cardiac tissue in Control and TMEM117 cKO mice and cultured in PBS and Ang-II medium. Representative western blot for p-PERK/PERK (B), e-IF2α (C) and ATF4 (D) in NMVMs. PERK, dsRNA-activated protein kinase like ER kinase; p-PERK phosphorylated dsRNA-activated protein kinase like ER kinase, eIF2α eukaryotic initiation factor 2α, ATF4 activating transcriptional factor. All the data represent the means ± SEM. N = 6–8/group. *P < 0.05 and **P < 0.01. NS indicates no significance. Statistical significance was determined by 1-way ANOVA or 2-way ANOVA using Tukey post hoc test
TMEM117 deficiency ameliorated cardiac hypertrophy-induced mitochondrial injury
ROS are primarily generated in mitochondria, and mitochondrial abnormalities induce ROS overproduction. Transmission electron microscopy revealed that TMEM117 cKO attenuated hypertrophy-induced destruction of mitochondrial structure, as evidenced by loss of mitochondrial membranes integrity, unusual vesicle-like structures, completely unstructured cristae, and ambiguous myofilaments (Fig. 6A) in vivo. At the same time, we also found that TMEM117 deficiency alleviated the decreased activity of SDH activity (Fig. 6B), depression of mitochondrial membrane potential (ΔΨm) (Fig. 6C), and suppression of ATP content (Fig. 6D) in NMVMs response to Ang-II. In contrast, TMEM117 overexpression aggravated abnormal mitochondrial morphology (Fig. 6E) and mitochondrial dysfunction (Fig. 6F–H) induced by cardiac hypertrophy. Therefore, these observations suggested that TMEM117 deficiency is crucial for the maintenance of mitochondrial morphology and function, and TMEM117 overexpression exacerbated mitochondrial injury in Ang-II-induced cardiac hypertrophy.
TMEM117 deficiency attenuated mitochondrial disorder induced by cardiac hypertrophy. A Transmission electron microscopy was used to observe the mitochondrial morphology in control or TMEM117 cKO mice treated with saline or Ang-II. B–D Quantitative results of SDH activity, mitochondrial membrane potential and ATP production in NMVMs infected with siControl or siTMEM117 and treated with or without Ang-II. E Representative electron microscopy images from control mice injected with Ad-EV or Ad-TMEM117 subsequently subjected to saline or Ang-II. F–H Quantitative results of SDH activity, mitochondrial membrane potential and ATP production in NMVMs infected with Ad-EV or Ad-TMEM117 and treated with or without Ang-II. All the data represent the means ± SEM. N = 6–8/group. *P < 0.05 and **P < 0.01. NS indicates no significance. Statistical significance was determined by 1-way ANOVA or 2-way ANOVA using Tukey post hoc test
Discussion
In the present study, we have made several new observations. First, we demonstrated that TMEM117 was upregulated in hypertrophic hearts and cardiomyocytes. Second, loss-of-function and gain-of-function experiments demonstrated that TMEM117 knockdown attenuated, while TMEM117 overexpression aggravated, cardiac hypertrophy induced by Ang-II both in vivo and in vitro. Third, the cardioprotective effects of TMEM117 deficiency in cardiac hypertrophy were associated with suppressed oxidative stress, ERS and improved mitochondrial function, which were abolished by TMEM117 supplementation. Taken together, these findings suggest that the deficiency of TMEM117 protects against cardiac hypertrophy through ameliorating mitochondrial injury and oxidative stress.
Recent studies have found that TMEM117 is a regulator of cell death through apoptosis. TMEM117 is expressed in a variety of normal tissues and organs, and it is mostly involved in the physiological and pathological processes of cancers [11]. Previous studies indicated that TMEM117 was downregulated in tumors and its downregulation was suppressed during the phenotypic change to normal cells in gliomas [20]. Malignant lymphoblastic leukemia has shown low levels of expressed TMEM117 [21]. Other study demonstrated that knockdown of TMEM117 was associated with cell growth impairment and could alter homeostasis toward cell death in HCT116 cells [19]. These research results indicate that TMEM117 plays an important role in the development of cancer. Prior to these findings, little was known regarding the function of TMEM117. Until now, the precise role of TMEM117 in cardiovascular disease is not known. Here, our data showed that TMEM117 was increased in hypertrophic myocardium and NMVMs. Thus, we hypothesized that TMEM117 might serve as the major molecule in the development of myocardial hypertrophy. With genetic method, we found that TMEM117 deficiency attenuated Ang-II-induced cardiac hypertrophy both in vivo and in vitro. In contrast, the overexpression of TMEM117 aggravated cardiac hypertrophy. Specially, blood pressure was indistinguishable between TMEM117 knockdown and control mice, suggesting that TMEM117 do not affect Ang-II-induced hypertension. Previous study show that direct Ang-II effect without hypertension in known to induced myocardial hypertrophy via TGF-β upregulation [22]. We speculated that TMEM117 may mediate direct Ang-II-induced cardiac hypertrophy rather than hypertension-induced hypertrophy. We need more experiments to confirm this hypothesis. Taken together, this demonstrates that deficiency of TMEM117 protects against Ang-II-induced cardiac hypertrophy.
Oxidative stress occurs when ROS are generated that cannot be adequately countered by intrinsic antioxidant systems [23, 24]. Excessive ROS generation triggers cell dysfunction, lipid peroxidation, and DNA mutagenesis and can lead to cell damage or death [25]. ROS has been identified as one of the key contributing factors in the development of cardiac hypertrophy [26, 27]. Cumulative evidence suggests that Ang-II increase mitochondrial ROS levels in cardiomyocytes, and mitochondrial oxidative stress contributes to Ang-II-mediated cardiac hypertrophy [28]. Therefore, we examined the specific role of oxidative stress and mitochondrial function in cardiac hypertrophy. TMEM117 is an endoplasmic reticulum (ER)-associated protein found in different species. Previous studies reported that TMEM117 knockdown led to ΔΨm loss, increased ROS generation, upregulation of ERS sensor C/EBP homologous protein and active caspase-3 expression in HCT116 cells [19]. Contrary to these reports, the present study demonstrated that TMEM117 deficiency attenuated, while upregulation of TMEM117 aggravated, the oxidative stress and ERS of cardiomyocytes in vitro and in vivo. We also found that knockout of TMEM117 protected mitochondrial morphology and function in Ang-II-induced cardiac hypertrophy. Collectively, these results supported the conclusion that reduced TMEM117 alleviated abnormal mitochondrial morphology and function, inhibiting oxidative stress, and ameliorating pathological cardiac hypertrophy.
There are certainly some limitations and problems in this study. The mechanism underlying the upregulation of TMEM117 in cardiac hypertrophy are still unknown. This will call for a lot of follow-up work to make a deeper understanding. We have constructed TMEM117 transgenic mice in our lab and in the future, we certainly will conduct more research and exploration on the role of TMEM117 in the process of cardiac hypertrophy.
In summary, we demonstrate a novel role of TMEM117 in cardiac hypertrophy. The present study provides evidence that upregulation of TMEM117 contributes to the development of cardiac hypertrophy and TMEM117 deficiency attenuates cardiac hypertrophy, likely through ameliorating mitochondrial injury and oxidative stress.
References
Zhao M, Wei H, Li C, Zhan R, Liu C, Gao J, et al. Gut microbiota production of trimethyl-5-aminovaleric acid reduces fatty acid oxidation and accelerates cardiac hypertrophy. Nat Commun. 2022;13:1757.
Heidenreich PA, Bozkurt B, Aguilar D, Allen LA, Byun JJ, Colvin MM, et al. 2022 AHA/ACC/HFSA Guideline for the Management of Heart Failure: A Report of the American College of Cardiology/American Heart Association Joint Committee on Clinical Practice Guidelines. Circulation 2022;145:e895–e1032.
Pinilla-Vera M, Hahn VS, Kass DA. Leveraging Signaling Pathways to Treat Heart Failure with Reduced Ejection Fraction. Circ Res. 2019;124:1618–32.
Wilcox JE, Fonarow GC, Ardehali H, Bonow RO, Butler J, Sauer AJ, et al. "Targeting the Heart" in Heart Failure: Myocardial Recovery in Heart Failure With Reduced Ejection Fraction. JACC Heart Fail. 2015;3:661–9.
Shimizu I, Minamino T. Physiological and pathological cardiac hypertrophy. J Mol Cell Cardiol. 2016;97:245–62.
Li J, Qi M, Li C, Shi D, Zhang D, Xie D, et al. Tom70 serves as a molecular switch to determine pathological cardiac hypertrophy. Cell Res. 2014;24:977–93.
Sonn SK, Song EJ, Seo S, Kim YY, Um JH, Yeo FJ, et al. Peroxiredoxin 3 deficiency induces cardiac hypertrophy and dysfunction by impaired mitochondrial quality control. Redox Biol. 2022;51:102275.
Ma S, Feng J, Lin X, Liu J, Tang Y, Nie S, et al. Nicotinamide Riboside Alleviates Cardiac Dysfunction and Remodeling in Pressure Overload Cardiac Hypertrophy. Oxid Med Cell Longev. 2021;2021:5546867.
Wiemann S, Weil B, Wellenreuther R, Gassenhuber J, Glassl S, Ansorge W, et al. Toward a catalog of human genes and proteins: sequencing and analysis of 500 novel complete protein coding human cDNAs. Genome Res. 2001;11:422–35.
Ota T, Suzuki Y, Nishikawa T, Otsuki T, Sugiyama T, Irie R, et al. Complete sequencing and characterization of 21,243 full-length human cDNAs. Nat Genet. 2004;36:40–5.
Maupin KA, Sinha A, Eugster E, Miller J, Ross J, Paulino V, et al. Glycogene expression alterations associated with pancreatic cancer epithelial-mesenchymal transition in complementary model systems. PLoS ONE. 2010;5:e13002.
Al Saleh S, Al Mulla F, Luqmani YA. Estrogen receptor silencing induces epithelial to mesenchymal transition in human breast cancer cells. PLoS ONE. 2011;6:e20610.
Kolahi AA, Abbasi-Kangevari M, Bakhshaei P, Mahvelati-Shamsabadi F, Tonekaboni SH, Farsar AR. Knowledge, attitudes, and practices among mothers of children with epilepsy: A study in a teaching hospital. Epilepsy Behav. 2017;69:147–52.
Yang Y, Du J, Xu R, Shen Y, Yang D, Li D, et al. Melatonin alleviates angiotensin-II-induced cardiac hypertrophy via activating MICU1 pathway. Aging (Albany NY). 2020;13:493–515.
Vidyasekar P, Shyamsunder P, Santhakumar R, Arun R, Verma RS. A simplified protocol for the isolation and culture of cardiomyocytes and progenitor cells from neonatal mouse ventricles. Eur J Cell Biol. 2015;94:444–52.
Zhuang L, Jia K, Chen C, Li Z, Zhao J, Hu J, et al. DYRK1B-STAT3 Drives Cardiac Hypertrophy and Heart Failure by Impairing Mitochondrial Bioenergetics. Circulation 2022;145:829–46.
Zhang Y, Da Q, Cao S, Yan K, Shi Z, Miao Q, et al. HINT1 (Histidine Triad Nucleotide-Binding Protein 1) Attenuates Cardiac Hypertrophy Via Suppressing HOXA5 (Homeobox A5) Expression. Circulation 2021;144:638–54.
Malhotra JD, Kaufman RJ. Endoplasmic reticulum stress and oxidative stress: a vicious cycle or a double-edged sword? Antioxid Redox Signal. 2007;9:2277–93.
Tamaki T, Kamatsuka K, Sato T, Morooka S, Otsuka K, Hattori M, et al. A novel transmembrane protein defines the endoplasmic reticulum stress-induced cell death pathway. Biochem Biophys Res Commun. 2017;486:149–55.
Yeo CW, Ng FS, Chai C, Tan JM, Koh GR, Chong YK, et al. Parkin pathway activation mitigates glioma cell proliferation and predicts patient survival. Cancer Res. 2012;72:2543–53.
Zhang J, Ding L, Holmfeldt L, Wu G, Heatley SL, Payne-Turner D, et al. The genetic basis of early T-cell precursor acute lymphoblastic leukaemia. Nature 2012;481:157–63.
Schultz Jel J, Witt SA, Glascock BJ, Nieman ML, Reiser PJ, Nix SL, et al. TGF-beta1 mediates the hypertrophic cardiomyocyte growth induced by angiotensin II. J Clin Investig. 2002;109:787–96.
Kiyuna LA, Albuquerque RPE, Chen CH, Mochly-Rosen D, Ferreira JCB. Targeting mitochondrial dysfunction and oxidative stress in heart failure: Challenges and opportunities. Free Radic Biol Med. 2018;129:155–68.
Li X, Hou J, Du J, Feng J, Yang Y, Shen Y, et al. Potential Protective Mechanism in the Cardiac Microvascular Injury. Hypertension 2018;72:116–27.
Su LJ, Zhang JH, Gomez H, Murugan R, Hong X, Xu D, et al. Reactive Oxygen Species-Induced Lipid Peroxidation in Apoptosis, Autophagy, and Ferroptosis. Oxid Med Cell Longev. 2019;2019:5080843.
Wang F, Liang Q, Ma Y, Sun M, Li T, Sun Z, et al. Silica nanoparticles induce pyroptosis and cardiac hypertrophy via ROS/NLRP3/Caspase-1 pathway. Free Radic Biol Med. 2022;182:171–81.
Zeng SY, Yang L, Lu HQ, Yan QJ, Gao L, Qin XP, et al. Rutaecarpine prevents hypertensive cardiac hypertrophy involving the inhibition of Nox4-ROS-ADAM17 pathway. J Cell Mol Med. 2019;23:4196–207.
Dai DF, Johnson SC, Villarin JJ, Chin MT, Nieves-Cintron M, Chen T, et al. Mitochondrial oxidative stress mediates angiotensin II-induced cardiac hypertrophy and Galphaq overexpression-induced heart failure. Circ Res. 2011;108:837–46.
Acknowledgements
This work was supported by grants from National Natural Science Foundation of China (No. 81970262), Foundation of Science and Technology Innovation Talent Project of Sichuan Province (No. 2022085) and the Disciplinary Construction Innovation Team Foundation of Chengdu Medical College (CMC-XK-2101).
Author information
Authors and Affiliations
Contributions
YY, XW and PY contributed equally to this work.
Corresponding author
Ethics declarations
Conflict of interest
The authors declare no competing interests.
Additional information
Publisher’s note Springer Nature remains neutral with regard to jurisdictional claims in published maps and institutional affiliations.
Supplementary information
Rights and permissions
Open Access This article is licensed under a Creative Commons Attribution 4.0 International License, which permits use, sharing, adaptation, distribution and reproduction in any medium or format, as long as you give appropriate credit to the original author(s) and the source, provide a link to the Creative Commons license, and indicate if changes were made. The images or other third party material in this article are included in the article’s Creative Commons license, unless indicated otherwise in a credit line to the material. If material is not included in the article’s Creative Commons license and your intended use is not permitted by statutory regulation or exceeds the permitted use, you will need to obtain permission directly from the copyright holder. To view a copy of this license, visit http://creativecommons.org/licenses/by/4.0/.
About this article
Cite this article
Yang, Y., Wang, X., Yan, P. et al. Transmembrane protein 117 knockdown protects against angiotensin-II-induced cardiac hypertrophy. Hypertens Res 46, 2326–2339 (2023). https://doi.org/10.1038/s41440-023-01377-w
Received:
Revised:
Accepted:
Published:
Version of record:
Issue date:
DOI: https://doi.org/10.1038/s41440-023-01377-w
Keywords
This article is cited by
-
TMEM100 acts as a TAK1 receptor that prevents pathological cardiac hypertrophy progression
Cell Communication and Signaling (2024)








