Fig. 3
From: Transmembrane protein 117 knockdown protects against angiotensin-II-induced cardiac hypertrophy

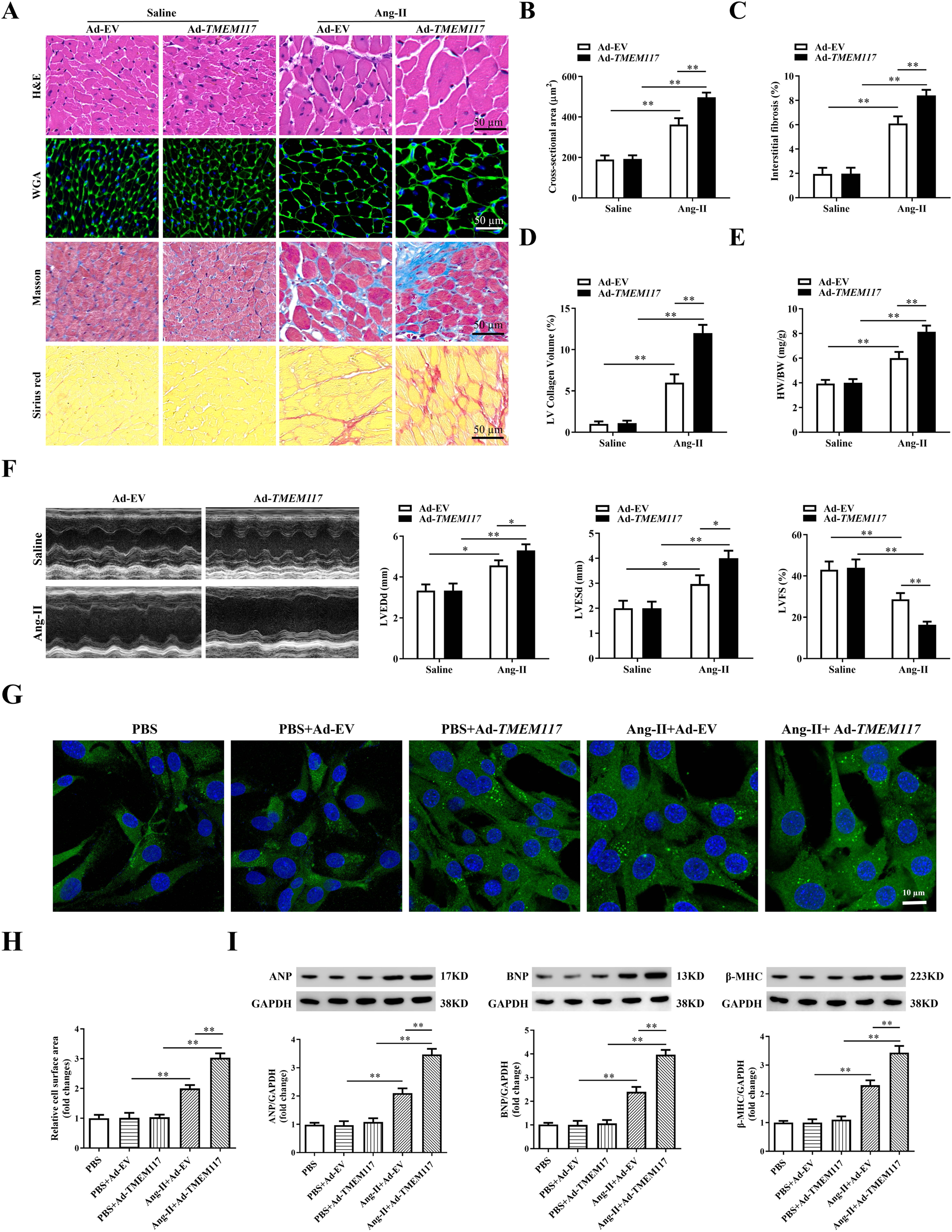
TMEM117 overexpression in the heart deteriorated cardiac hypertrophy. A Heart sections were stained with H&E, wheat germ agglutinin, Masson and picrosirius red from control mice injected with Ad-EV or Ad-TMEM117 subsequently subjected to saline or Ang-II. B The average cross-sectional area of cardiomyocytes from the indicated groups was summarized. C,D The interstitial fibrosis and collagen deposition were quantified. E The rations of HW/BW in different mice were determined. F Echocardiographic assessment of LVEDd, LVESd and FS in the indicated groups. G Representative immunofluorescence images of α-actinin staining in neonatal mice ventricular myocytes infected with Ad-EV or Ad-TMEM117 and treated with or without Ang-II for 48 h. Scale bars = 10 μm. H Pooled data from (G). I Western blotting was used to measure protein levels of ANP, BNP and β-MHC in the indicated groups. Ad-EV, control adenovirus; Ad-TMEM117, recombinant adenovirus encoding TMEM117. All the data represent the means ± SEM. N = 6–8/group. *P < 0.05 and **P < 0.01. NS indicates no significance. Statistical significance was determined by 1-way ANOVA or 2-way ANOVA using Tukey post hoc test