Abstract
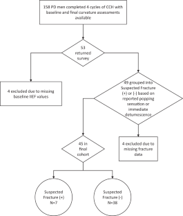
The optimal management of suspected penile fractures post collagenase clostridium histolyticum (CCH) remains indeterminate, with some advocating for observation and others surgical repair. To address this issue, the current study sent surveys to 158 men with Peyronie’s Disease (PD) who completed four CCH injection series. The survey included the Erectile Function Domain from the International Index of Erectile Function (IIEF-EFD) and questions regarding potential symptoms of corporal rupture (hematoma, popping, and detumescence). Men were categorized as having a suspected fracture (SF+) if they reported a popping sensation or rapid detumescence. All SF(+) men were managed conservatively without surgical intervention. Results were compared statistically against baseline IIEF-EFD values and between SF(+) and SF(−) groups. The key study objective was to determine whether erectile function was negatively impacted by conservative management of suspected fractures. Of the 53 returned surveys, 45 had complete data for review. The sample was statistically representative of the broader cohort of 158 men, except being older (60.0 vs 57.1 [SD 6.0 vs 9.0], p = 0.01) with shorter durations of PD (median 9 [IQR 5, 19] mo vs 13 [IQR 8, 24], p = 0.01). Overall, 7/45 (16%) of men were defined as SF(+), with all fractures occurring within 6 weeks of CCH administration. No demographic or pathophysiologic characteristics predicted SF(+). Importantly, SF(+) men did not experience worsened erectile function compared to SF(−), with a median IIEF-EFD change of +2 vs +1, p = 0.16, respectively. Curvatures were improved to a greater degree among SF(+) men (primary: median −30 [IQR −20, −32.5] vs −15 [−5, −26], p = 0.04; composite: −35 [−25, −40] vs −25 [−7, −30], p = 0.15). We concluded that suspected penile fractures in PD men undergoing CCH may be reasonably managed without surgical intervention and portend greater improvements in curvature correction.
This is a preview of subscription content, access via your institution
Access options
Subscribe to this journal
Receive 12 print issues and online access
$259.00 per year
only $21.58 per issue
Buy this article
- Purchase on SpringerLink
- Instant access to the full article PDF.
USD 39.95
Prices may be subject to local taxes which are calculated during checkout


Similar content being viewed by others
References
Lindsay MB, Schain DM, Grambsch P, Benson RC, Beard CM, Kurland LT. The incidence of Peyronie’s disease in Rochester, Minnesota, 1950 through 1984. J Urol. 1991;146:1007–9.
Dibenedetti DB, Nguyen D, Zografos L, Ziemiecki R, Zhou X. A population-based study of peyronie’s disease: prevalence and treatment patterns in the United States. Adv Urol. 2011;2011:282503.
Schwarzer U, Sommer F, Klotz T, Braun M, Reifenrath B, Engelmann U. The prevalence of Peyronie’s disease: results of a large survey. BJU Int. 2001;88:727–30.
Rhoden EL, Teloken C, Ting HY, Lucas ML, Teodosio da Ros C, Ary Vargas Souto C. Prevalence of Peyronie’s disease in men over 50-y-old from Southern Brazil. Int J Impot Res. 2001;13:291–3.
La Pera G, Pescatori ES, Calabrese M, Boffini A, Colombo F, Andriani E, et al. Peyronie’s disease: prevalence and association with cigarette smoking. A multicenter population-based study in men aged 50-69 years. Eur Urol. 2001;40:525–30.
Mulhall JP, Creech SD, Boorjian SA, Ghaly S, Kim ED, Moty A, et al. Subjective and objective analysis of the prevalence of Peyronie’s disease in a population of men presenting for prostate cancer screening. The J Urol. 2004;171:2350–3.
Nehra A, Alterowitz R, Culkin DJ, Faraday MM, Hakim L, Heidelbaugh J, et al. Peyronie’s disease: AUA guideline: AUA; 2015. www.auanet.org/education/guidelines/peyronies-disease.cfm.
Yafi FA, Diao L, DeLay KJ, DeYoung L, Talib R, Alzweri L, et al. Multi-institutional prospective analysis of intralesional injection of collagenase clostridium histolyticum, tunical plication, and partial plaque excision and grafting for the management of Peyronie’s Disease. Urology. 2018;120:138–42.
Cocci A, Russo GI, Salonia A, Cito G, Regis F, Polloni G, et al. Predictive factors of patients’ and their partners’ sexual function improvement after collagenase clostridium histolyticum injection for peyronie’s disease: results from a multi-center single-arm study. J Sex Med. 2018;15:716–21.
Nguyen HMT, Anaissie J, DeLay KJ, Yafi FA, Sikka SC, Hellstrom WJG. Safety and efficacy of collagenase clostridium histolyticum in the treatment of acute-phase Peyronie’s Disease. J Sex Med. 2017;14:1220–5.
Yang KK, Bennett N. Peyronie’s disease and injectable collagenase clostridium histolyticum: safety, efficacy, and improvements in subjective symptoms. Urology. 2016;94:143–7.
Ziegelmann MJ, Viers BR, McAlvany KL, Bailey GC, Savage JB, Trost LW. Restoration of penile function and patient satisfaction with intralesional collagenase clostridium histolyticum injection for Peyronie’s Disease. J Urol. 2016;195:1051–6.
Hellstrom WJG, Tue Nguyen HM, Alzweri L, Chung A, Virasoro R, Tapscott A, et al. Intralesional collagenase clostridium histolyticum causes meaningful improvement in men with Peyronie’s disease: results of a multi-institutional analysis. J Urol. 2019;201:777–82.
Gelbard M, Goldstein I, Hellstrom WJ, McMahon CG, Smith T, Tursi J, et al. Clinical efficacy, safety and tolerability of collagenase clostridium histolyticum for the treatment of peyronie disease in 2 large double-blind, randomized, placebo controlled phase 3 studies. J Urol. 2013;190:199–207.
Yafi FA, Anaissie J, Zurawin J, Sikka SC, Hellstrom WJ. Results of SMSNA survey regarding complications following intralesional injection therapy with collagenase clostridium histolyticum for Peyronie’s Disease. J Sex Med. 2016;13:684–9.
Esposito AA, Giannitto C, Muzzupappa C, Maccagnoni S, Gadda F, Albo G, et al. MRI of penile fracture: what should be a tailored protocol in emergency? La Radiologia Med. 2016;121:711–8.
Wymer K, Ziegelmann M, Savage J, Kohler T, Trost L. Plaque calcification: an important predictor of collagenase clostridium histolyticum treatment outcomes for men with Peyronie’s disease. Urology. 2018;119:109–14.
Alom M, Meng Y, Sharma KL, Savage J, Kohler T, Trost L. Safety and efficacy of collagenase clostridium histolyticum in peyronie’s disease men with ventral curvatures. Urology. 2019;129:119–25.
Alom M, Sharma KL, Toussi A, Kohler T, Trost L. Efficacy of combined collagenase clostridium histolyticum and restorex penile traction therapy in men with Peyronie’s disease. J Sex Med. 2019;16:891–900.
Rosen RC, Riley A, Wagner G, Osterloh IH, Kirkpatrick J, Mishra A. The international index of erectile function (IIEF): a multidimensional scale for assessment of erectile dysfunction. Urology. 1997;49:822–30.
Saglam E, Tarhan F, Hamarat MB, Can U, Coskun A, Camur E, et al. Efficacy of magnetic resonance imaging for diagnosis of penile fracture: A controlled study. Investig Clin Urol. 2017;58:255–60.
Rosen RC, Allen KR, Ni X, Araujo AB. Minimal clinically important differences in the erectile function domain of the International Index of Erectile Function scale. Eur Urol. 2011;60:1010–6.
Amer T, Wilson R, Chlosta P, AlBuheissi S, Qazi H, Fraser M, et al. Penile fracture: a meta-analysis. Urol Int. 2016;96:315–29.
Ortac M, Ozgor F, Caglar U, Esmeray A, Savun M, Sarilar O. Older age and a large tunical tear may be predictors of increased erectile dysfunction rates following penile fracture surgery. Int J Impot Res. 2019;32:226–31.
Acknowledgements
The authors wish to acknowledge the generous donation of an anonymous benefactor which provided the necessary funds to conduct this study.
Author information
Authors and Affiliations
Corresponding author
Ethics declarations
Conflict of interest
The authors declare that they have no conflict of interest.
Additional information
Publisher’s note Springer Nature remains neutral with regard to jurisdictional claims in published maps and institutional affiliations.
Supplementary information
Rights and permissions
About this article
Cite this article
Sharma, K.L., Bole, R., Yang, D. et al. Conservative management of suspected fractures in men undergoing collagenase clostridium histolyticum for Peyronie’s Disease is not associated with worsening of erectile function. Int J Impot Res 34, 100–107 (2022). https://doi.org/10.1038/s41443-020-00383-7
Received:
Revised:
Accepted:
Published:
Version of record:
Issue date:
DOI: https://doi.org/10.1038/s41443-020-00383-7


