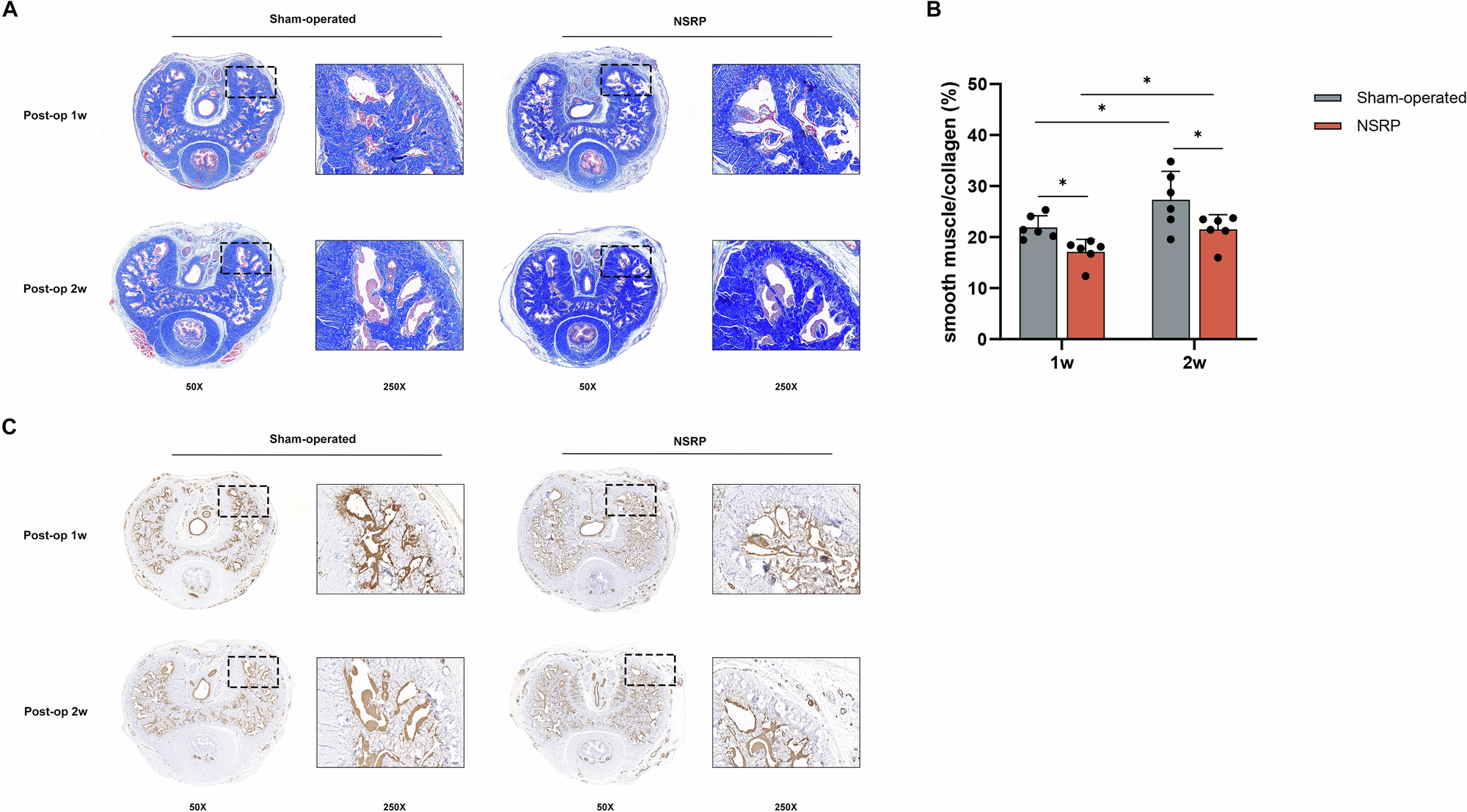
Fig. 3: Effect of NSRP on penile fibrosis in rats.
From: A novel rat model for investigating erectile function after nerve-sparing radical prostatectomy

A Representative images of Masson staining of corpus cavernosum. B Semiquantitative image analysis of the ratio of smooth muscle to collagen (n = 6 per group). C Representative images of immunohistochemical staining for α-SMA. Data were expressed as Mean ± SD. One-way ANOVA followed by LSD test for multiple comparison. *P < 0.05. NSRP nerve-sparing radical prostatectomy, α-SMA alpha smooth muscle actin, Post-op postoperative, SD standard deviation.