Fig. 2
From: Formation and suppression of acoustic memories during human sleep

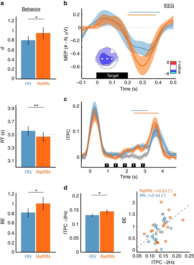
Behavioral and electrophysiological indexes of perceptual learning in wakefulness. a Behavioral indexes of memory for noise. Participants could discriminate RN and RefRN from noise as indicated by the positive sensitivity (d′, top). In addition, performance was better for RefRN compared to RN: d′ was increased while reaction times (RTs, middle) were decreased for RefRN. We combined these two variables into a Behavioral Efficacy (BE, bottom) index. Error bars denote the standard error of the mean across participants (N = 20). Stars atop graphs refer to the RefRN vs. RN comparison (paired t-test, here and below: P < 0.01: **; P < 0.05: *). b Target-locked memory-evoked potentials (MEPs). Averaged EEG activity time-locked to the position of targets’ onset for RefRN (orange), RN (blue) compared to N trials during the pre-sleep phase. All targets but the first one from a given trial were used to compute these MEPs (4 targets per trial). MEPs were temporally smoothed using a 50 ms-wide Gaussian kernel. Shaded areas denote the SEM across participants. Horizontal orange and blue lines show significant clusters for the RefRN vs. N (orange, [200, 400] ms post target) and RN vs. N (blue, [200, 410] ms) comparisons (P cluster < 0.005). The inset shows the scalp topographies of t-values corresponding to the RefRN vs. N cluster (i.e., t-values obtained via a t-test of the RefRN vs. N difference for the MEPs waveforms averaged between 200 and 400 ms across participants). White dots show the central electrodes used in b–d. c Stimulus-locked Inter-Trial Phase Coherence (ITPC). An increase in ITPC ([1.5, 3.5] Hz) was observed for RefRN ([2.3, 3.8]s post stimulus onset, P cluster < 0.05) and RN trials ([2.2, 3.1]s, P cluster < 0.05) compared to N. ITPC was here corrected for baseline activity ([−1.3, −0.3]s). d Averaging ITPC over the stimulus presentation window ([0.8, 3.8]s) revealed higher ITPC values for RefRN values compared to RN (two-tailed paired t-test). ITPC was correlated with BE (right, Pearson’s correlation)